文/新浪财经意见领袖专栏机构 联合资信
本文作者:郎朗 谢冰姝 吴宇峰 袁宇豪(金融评级一部)
摘要:
2020年以来,受年初新冠肺炎疫情影响,部分险企一季度业务发展受阻,但随着疫情影响不断消退、企业复工复产及国家多项专项扶持政策的下发,保险行业整体仍然延续稳步发展势头,保险产品结构不断优化;人身险行业原保费收入增速有所放缓;受宏观经济不断恢复企稳及非车险政策支持推动影响下,财产险行业保费收入增速有所加快;人身险及财产险公司健康险类产品均呈较好发展态势;险企资金运用余额稳步增长,受债券投资收益率回升影响,债券资产配置呈上升趋势;“偿二代”实施以来,保险行业综合偿付能力充足率维持在较好水平。

展望:
展望未来一段时间,人身险行业将持续回归传统的保险保障功能,针对各营销渠道的强化监管细则的下发也使得行业竞争更加透明;财产险行业仍以车险为主,但以健康险、意外险、责任险及农业险为主的非车险业务收入贡献度或将持续提升;随着居民健康保障意识的不断提高以及健康险业务监管细则的不断细化,健康险产品保费收入规模将持续扩大;保险资金运用将持续重风控、调结构,保障保险资金的安全并且可以切实的服务实体经济发展;偿二代对保险公司资本约束性强,保险公司偿付能力充足率将保持稳定,此外偿二代二期工程正在有序推进中,实施后或将对保险公司风险管理水平提高将起到进一步促进作用;在经济增速放缓,去杠杆防风险的背景下,保险业监管也将持续加强。整体看,我国保险行业整体信用风险较低,未来一段时间行业信用风险展望为稳定。
优势:
•2020年,在保险行业持续回归保障本源,不断优化业务结构,渠道转型、保险业务收入较上年同期呈稳步增长态势;同时随着国民健康保障需求的增加及健康险业务专业化发展,健康险产品收入增速较上年同期明显提升;
•受业务结构优化转型影响,保险公司资本补充债券需求增加,2020年发债规模明显增长,发债主体资质较好,行业整体信用水平较高,
•监管方面不断细化保险业务分类监管,加大力度补齐制度短板,加强保险公司治理、资产负债管理业务渠道管理等方面的监管力度,同时通过对保险资管产品投向的细化细分,规范险企资金运用,更好的服务实体经济;
•人身险精算制度的进一步完善,人身险产品风险保障水平提高,高内含价值业务占比提升;
•人身险公司中短存续期保险业务基本压降清零,保险业务期限结构转型效果明显,改变保险公司“轻保障重理财”的业务发展策略,进一步防控流动性风险;
•2020年,我国保险行业延续稳步增长势头,保险产品结构日趋稳健,资金运用配置有所优化,风险抵御能力持续增强。
•随着我国保险行业对外开放进程的加速,外资保险机构设立条件及其在华业务范围的放宽,外资保险公司将在中国保险市场中发挥更加积极的作用,同时也将进一步促进市场竞争,长远来看,有利于我国保险业优化经营理念,进一步推动保险市场深化改革。
关注:
•2020年多家险企被监管依法接管,在当前宏观经济增速放缓、债券市场违约率升高的情况下,仍需关注保险公司股权结构及股东信用状况变化、债券市场和股票市场变化、以及流动性风险等对保险公司信用状况带来的压力;
•受万能险业务下滑影响,保险行业规模保费增速逐步放缓,部分中小人身险公司业务明显下滑;
•受年初新冠肺炎疫情影响,汽车销售市场增速下滑及车险费率市场化改革的影响,车险原保费收入将持续放缓;
•在银保监会要求保险公司回归传统保险业务的监管思路下,保险公司整体经营将趋于稳健,但部分业务激进的中小险企偿付能力充足率面临监管红线,存在资本补充压力。
一、2020年保险行业发展回顾
2020年初,受新冠肺炎疫情影响,第一季度我国保险行业业务开展增速有所放缓,但随着疫情影响的逐渐消退、国民经济增长逐步恢复、企业复工复产、居民生活恢复正轨,第二季度以来,随着保险公司线下展业不断恢复,保费收入规模整体有所回升。2020年1—9月,我国保险公司实现总保费收入3.70万亿元,同比增长7.16%,仍以人身险公司原保费收入为主。人身险保费收入方面,受年初新冠肺炎疫情影响,使得保险公司线下展业面临一定困难;加之部分企业停工停产及面临一定经营危机导致居民可运用现金流趋紧,致使寿险保费收入有所下滑;2020年1—9月,人身险原保费收入2.64万亿元,同比增长2.07%,增速明显放缓。财产险保费收入方面,由于健康险、农业险、责任险等非车险业务较好的开展,带动财产险保费收入同比呈较好增长态势;2020年1—9月,财产险公司实现保费收入1.06万亿元,同比增长22.34%。万能险及投资连结险方面,受近年来,监管机构对保险公司保险产品的不断规范治理影响,中短存续期的万能险类产品基本停售,整体业务规模持续下滑。
从竞争格局来看,人身险公司市场竞争格局变化较大,财产险公司市场竞争格局稳定。随着人身险公司增加以及中小人身险公司业务快速发展,前三大人身险市场公司集中度逐步下降,但随着监管的不断治理,部分激进型保险公司市场占比呈较明显下滑趋势。华夏人寿因处罚保险法接管条件被依法接管后其市场份额较上年明显下滑。产险公司市场竞争格局变化不大,市场集中度仍较高,三大财产险公司合计保费收入占比在66%左右。自2016年偿二代偿付能力监管体系实施以来,我国保险公司业务结构不断优化,风险管理水平持续提升,从各家保险公司披露的季度偿付能力充足率数据看,保险行业整体偿付能力保持充足水平,个别人身险公司偿付能力低于监管要求。针对投资业务方面,银保监会制定多项资金运用监管制度,细分保险公司资金投向,持续规范保险资金运用;此外,2020年以来,监管机构不断推动细分保险行业监管政策、治理行业乱象、补齐制度短板,为行业健康发展夯实各项基础制度。总体看,未来一段时间,人身险行业保险保障功能将不断加强,同时针对各营销渠道的强化监管细则的下发也使得行业竞争更加透明;财产险业务将平稳发展;保险资金运用将持续重风控、调结构,保障保险资金的安全并且可以切实的服务实体经济发展;偿二代对保险公司资本约束性强,保险公司偿付能力充足率将保持稳定。在经济增速放缓,去杠杆防风险的背景下,保险业监管也将持续加强。
二、监管政策主要动向及对行业的影响
监管政策不断细化推动保险行业监管制度体系不断完善,为保障行业健康发展夯实制度基础。
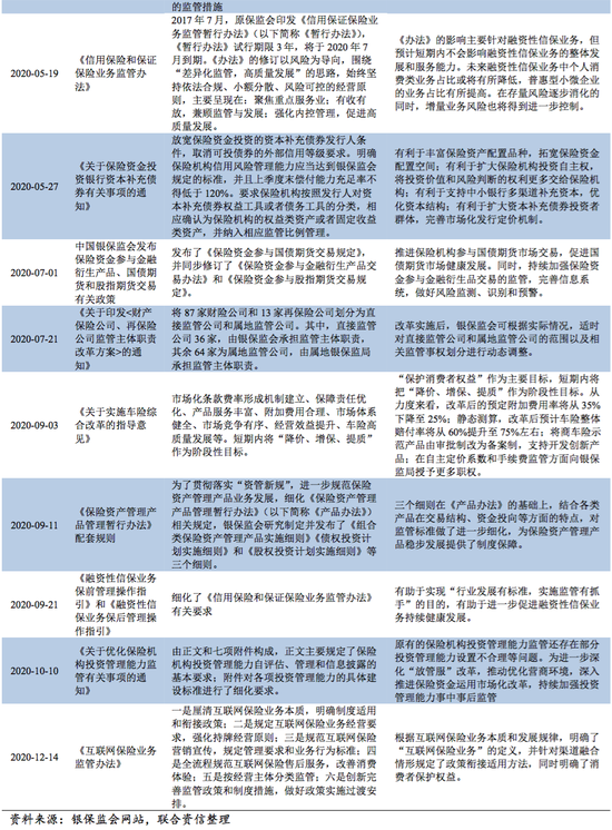
2020年,在“保险姓保”的总原则下,各项保险监管政策相继出台,进一步引导保险行业发挥服务社会保障体系的重要功能。此外,受2020年初,新冠肺炎疫情的影响,我国消费者的保险保障意识有所增强,加强消费者权益保护、规范保险行业经营等方面因素对完善相应监管政策提出了现实要求。2020年,银保监会针对保险行业的重点监管政策涵盖了多险种业务、经营、渠道建设、保险资金运用等多个方面(见表1),具体为:人身险方面,2020年银保监会就健康险业务从产品开发、销售管理等多方面出台监管政策,进一步规范健康险业务的同时也为今后一段时间健康险业务增长划定方向。与此同时,监管进一步规范人身险公司在销售环节、市场风险监测、投保作业和产品回访等方面的具体行为。财产险方面,车险综合改革成为2020年财产险政策变化的重点,随着市场化条款费率形成机制的逐步建立,变革有望进一步推动财产险公司优化业务结构、提升服务质量,对今后一段时间车险行业将产生较为深远的影响;非车险业务方面,出台信用保险和保证保险业务监管办法提升了融资性信保业务门槛,同时进一步明确农险业务的经营条件。在销售渠道方面,保险代理人监管规定、互联网保险业务监管办法等政策的出台,在坚持持牌经营的原则下,进一步理顺各业务主体的责任与关系,对规范市场行为与保护消费者权益意义重大。资金运用方面,通过出台保险资管产品新规及配套规则、发布保险资金投资银行资本补充债券及参与金融衍生产品、国债期货和股指期货交易有关政策,进一步规范保险资金运用。
在完善制度建设的同时,2020年以来银保监会等监管机构继续保持相对高压的监管态势,对于违法违规行为给予坚决处罚,持续净化市场环境。2020年7月,银保监会公布依法对华夏人寿、天安财险、天安人寿和易安财险四家保险公司派驻接管组实施接管,对化解行业风险起到重要作用。此外,对于未按约定使用保险条款、未按约定赔偿、违背诚信义务和编制或提供虚假材料等不当经营行为进行相应处罚,进一步规范了市场主体行为。在公司治理层面,银保监会通过公开银行保险机构重大违法违规股东名单的形式,强化治理保险机构违规关联交易进行利益输送等问题,同时强调监管底线,以实现银行保险机构持续健康发展。


三、行业竞争情况
根据银保监会公布的《保险机构法人名单》所显示信息,截至2020年6月末已经在银保监会注册并且有相关信息公开的正规保险机构一共有235家。其中包括财产险公司87家、人身险公司84家、保险控股公司14家、再保险公司13家、健康险公司7家、保险资产管理公司27家。从经营数据来看,2020年1—9月,我国保险业实现原保险保费收入3.70万亿元,其中人身险实现原保险保费收入2.78万亿元,财产险实现原保险保费收入0.92万亿元。2020年9月末,我国保险公司总资产22.4万亿元,较年初增加1.9万亿,增长9.1%;其中,财产险公司总资产2.4万亿元,较年初增长3.9%;人身险公司总资产19.1万亿元,较年初增长12.6%;再保险公司总资产4949亿元,较年初增长16.1%;保险资产管理公司总资产662亿元,较年初增长3.3%。
1、人身险公司
人身险公司市场格局变化较大,监管趋严及竞争程度提升的市场背景下对公司核心竞争力要求提升,市场集中程度有所下降。
随着银保监会对人身险公司的监管趋严,监管政策对于人身险公司的规范经营与治理的要求不断提升,政策推动下人身险公司逐步回归保险保障的业务本源。部分头部险企依托于在产品体系、销售渠道、品牌影响力等方面的绝对优势在监管趋严及2020年初新冠肺炎疫情冲击的背景下仍保持相对稳定的市场份额,其中部分险企市场份额有所提升。此外,得益于近年来的业务结构调整以及渠道建设的不断完善,中小保险公司的市场竞争能力有所提升,整体行业集中程度有所下降。2020年1—9月,保费收入前10家人身险公司原保费收入占比为69.00%,较上年末下降2.31%。其中,国寿股份、平安人寿、太保人寿市场地位相对稳定,新华人寿、泰康人寿和中邮人寿市场份额有所上升,而华夏人寿因受接管等因素导致市场份额有较明显下降。

2、财产险公司
财产险公司市场竞争格局变化不大,行业集中程度仍较高。
2020年1—9月,保费收入前10家的财产险公司市场份额占比较上年末略有提升,其中前3大财产险公司市场占比保持在64%左右,市场集中度仍较高(见表3)。

四、保险公司经营分析
1、保险业务
人身险方面,2020年以来,受新冠疫情的冲击,人身险业务原保险保费收入同比增速明显放缓,健康险保费收入占人身险业务原保险保费收入的比重有所提升。
2020年以来,原保险保费收入保持增长态势,仍以人身险保费收入为主。从人身险保费收入规模来看,2017年5月,原保监会出台的“134号文”中规定两全保险产品、年金保险产品的首次生存金返还应在保单生效满5年之后,且比例不超过已交保费20%;保险公司不得以附加险形式设计万能型保险产品或投资连结型保险产品。受此政策影响,2017—2018年,保险公司快速返还型产品及附件险产品销售受阻,大量产品处于停售或停用状态,寿险业务保费收入增长率快速下降。2019年以来,寿险业主动调整、转型升级成果已经显现,人身险公司原保费收入同比快速增长。2020年以来,在新冠疫情的冲击下,代理人线下展业较为困难,同时居民对自身金流预期趋于保守叠加其对未来经济恢复有所担忧,导致长期保障型险种营销面临较大压力,人身险公司原保费收入同比增速明显放缓。2020年前三季度,人身险业务原保险保费收入27768亿元,同比增长7.37%。

从人身险保费收入结构来看,近年来以健康险为代表的长期保障型险种占比有所提升。2020年以来,在新冠肺炎疫情的影响下,居民保障意识有所增强,对长期保障型健康险需求有所增长。2020年1—9月,寿险和健康险业务收入分别占人身险原保险保费收入的76.47%和21.58%。

财产险方面,2020年以来,受新冠疫情的冲击,居民消费意愿持续下降,国内新车销量较去年同期有所下滑,车险保费收入规模增幅较小造成财产险保费收入增幅进一步下滑;健康险、责任保险、农业保险等非车险险种保费收入的快速增长,对财产险公司保费收入规模的贡献度持续提升。
近年来,在宏观经济下行、居民购买欲望下降、购置税优惠政策全面退出等因素的影响下,我国新车产销量的增速明显放缓,车险保费收入增速有所下滑,故近年来财产险原保险保费收入增速持续放缓。2020年以来,在新冠疫情的冲击下,居民消费意愿持续下降,国内新车销量较去年同期有所下滑,车险保费收入规模增幅较小,造成财产险保费收入增幅进一步下滑;2020年前三季度,财产险业务原保险保费收入9222亿元,同比增长6.51%。
财产险公司保费收入仍主要靠车险保费收入拉动。但2020年以来,在车险保费收入增长乏力的背景下,短期健康险、责任保险、农业保险等非车险险种保费收入的快速增长,对财产险公司保费收入规模的贡献度持续提升。2020年1—9月,机动车辆保险保费收入占财产险公司原保险保费收入的58.61%,仍为财产险公司最主要的险种;健康险保费收入占比为9.14%,占比较去年同期增长1.97个百分点,已成为财产险公司的第二大险种;农业保险、责任保险对保费收入贡献度亦有所增加。

万能险及投连险业务规模有所收缩。由于万能险主要是高现价理财型产品,保障功能弱,在资本市场发展背景下,部分保险公司大力发展该类险种,导致负债端成本增加,投资端风险偏好上升,从而加大了投资风险和流动性风险。因此,银保监会持续加大了中短期理财型保险业务规范和限制,并出台一系列的监管政策。2017年,随着监管政策对保险公司的中短存续期产品和快返型产品监管约束趋严,保险公司寿险产品逐渐由理财型向保障型回归,万能险及投连险投资款在规模保费中占比大幅下滑,保障性保费收入占比明显提升,保险产品结构趋于稳健。2018—2019年,由于部分保险公司寿险业务保费收入快速下降,为保证收入规模的稳定性,其加大了万能险及投连险业务开展力度。2020年以来,万能险业务规模持续收缩,由于固收类投连险业务对资本占用规模较小,人身险公司加大了固收类投连险业务的拓展力度,投连险业务规模有所下降,但降幅低于万能险业务。2020年1—9月,保户投资款新增缴费和投连险独立账户新增缴费分别为5805亿元和269亿元,同比分别减少16.98%和8.50%。

2020年以来,原保险赔付支出规模保持增长态势,人身险行业原保险赔付支出结构有所调整,健康险赔付支出规模增速较快。由于健康险市场竞争较为激烈,费率偏低且核保政策较为宽松,加之投保人可能出现带病投保的情况,近年来随着健康险业务规模增长,赔付支出规模增速较快。2020年1—9月,原保险赔付支出9989亿元,较去年同期增长6.14%;其中人身险原保险赔付支出5102亿元,同比增长4.74%,人身险中健康险赔付支出为1958亿元,同比增长19.61%;财产险原保险赔付支出4887亿元,同比增长7.64%。
2、投资业务
在经历2017年之前投资资产结构持续调整、投资收益率波动较大的阶段后,随着近年来投资品种的不断扩容,保险公司投资资产结构逐步趋稳。2017—2019年,保险公司投资资产中的非标类资产占比受到持续压降,权益类资产占比整体有所提升,固定收益类投资资产仍为配置主力,近年来占比基本保持稳定;投资收益率于2019年有所回升,但在目前低利率市场环境以及优质非标项目稀缺的背景下,未来投资收益水平的增长或面临一定压力。
2017—2019年,保险行业资金运用余额保持逐年上升趋势;得益于2019年保费收入增长率的明显回升,保险行业资金运用余额的增速亦有所提高;在投资资产配置方面,整体来看,近年来保险公司的投资资产结构变化不大,固定收益类资产保持为险资配置的主导地位,但重要性有所下降。其中,随着资金运用效率的提升,保险公司投资资产中银行存款占比在2017年之前明显下降后逐步趋于稳定,2018年存款占比的提升系协议存款发展等带来的阶段性配置机会;债券配置方面,虽然2018年—2019年长端利率持续下行带来的低利率环境使得保险公司配置长期债券的驱动力下降,但是考虑到国内资本市场长久期资产较少,保险公司普遍面临一定的资产负债期限错配压力,因此长久期债券仍然为主要资产配置的主要选择之一,两方面因素的共同作用使得债券在总资产中的占比在近年来维持在34%左右,亦呈现趋稳态势;股票和基金的配置比例近年来保持在10%以上,配置比例随市场行情波动呈现小幅波动,2019年以来随着股票市场的整体回暖,保险公司有所加仓,叠加存量整体净值的增长,占比有所提升;其他投资以非标为主,另包括不动产、权益类理财、非上市股权等,其在总资产中的比重自2017年达到高位后开始持续下降,主要是2018年以来资管新规出台后信托通道类非标项目供给量明显减少,同时监管趋严,在存量非标资产逐步到期的情况下,质量较好且收益率具备竞争力的非标资产却稀缺使得供需矛盾突出所致。截至2019年末,保险行业资金运用余额185271亿元,较上年末增长12.91%,增速较之前年度有所回升;其中,银行存款与债券合计占比48.18%,较2018年末下降1.03个百分点;股票和证券投资基金占比13.15%,上升1.44个百分点;其他投资占比38.67%,下降0.41个百分点(见图7)。投资收益方面,得益于2019年险企投资资产规模的扩大以及股票市场行情回暖、存量非标资产收益集中体现等因素的促进作用,保险公司投资收益率有所回升。但考虑到目前资本市场整体处于低利率的环境,叠加优质非标“资产荒”加剧以及非标收益率亦进入下行区间的局面,未来投资收益水平的持续提升面临一定压力,价值型权益类资产、不动产等资产的配置比重或将有所提升。2020年以来,新冠肺炎疫情短期内加剧了非标资产供给不足的问题,同时随着信用风险暴露的逐步加剧,保险公司亦加大了对非标项目的风险排查力度,非标资产配置比例进一步下降;另一方面,随着2020年4月疫情逐步控制后货币政策的收紧,利率水平重回上升通道,叠加2020年地方政府专项债、抗疫特别国债发行量的显著增长,长久期资产供给的增多亦使得保险公司债券配置力度相应增加。截至2020年9月末,保险行业资金运用余额207062亿元,较年初增长11.76%,增速较之前年度有所增长。其中,银行存款与债券合计占比49.05%,较2019年末上升0.87个百分点;股票和证券投资基金占比12.92%,下降0.23个百分点;其他投资占比38.03%,下降0.65个百分点。总体看,2020年保险公司投资资产结构变化不明显,主要体现为债券投资力度的加大和非标投资规模的持续压缩。

2019年,保险行业保费收入持续增长且增速明显回升,投资资产规模和投资收益率亦有所增长,另得益于2019年5月发布的《关于保险企业手续费及佣金支出税前扣除政策的公告》中保险企业手续费及佣金支出税前扣除政策调整所带来的退税因素,2019年保险行业盈利水平大幅提升。2019年保险业预计利润总额超过3000亿元,同比增加15.61%。2020年前三季度,新冠肺炎疫情的爆发延缓了保险业务的发展,保费收入增速同比有所下降;由于险资配置向债券倾斜,且优质非标项目仍较为稀缺,投资收益率预计有所回落;同时考虑到2019年同期退税的一次性影响对当年净利润规模的促进作用较为明显,因此预计2020年保险公司盈利水平将有所下滑。以2020年9月末资产规模前十大的保险公司[1]为例,2020年1—9月,上述保险公司共计实现净利润3070.13亿元,较上年同期下降16.94%。此外,联合资信关注到,保险行业利润贡献主要来源于创利能力较强的经营时间较久的大型保险公司,仍有50家左右成立较晚的小型保险公司处于亏损状态,考虑到保险行业特殊性,新保险公司需要一定年限的业务积累才能实现盈利,该现象符合行业特征。
3、偿付能力分析
保险行业综合偿付能力充足率维持在较好水平。
2020年三季度末,我国人身险、财产险和再保险公司的平均综合偿付能力充足率及平均核心偿付能力充足率分别为310.73%和362.76%(见表4);其中,财产险公司、人身险公司、再保险公司的综合偿付能力充足率分别为362.76%、227.24%和492.25%。从行业整体风险评级结果来看,2020年二季度末纳入风险评级的保险公司总数共177家,99家保险公司风险综合评级被评为A类,72家被评为B类,5家被评为C类,1家被评为D类。整体看,保险行业偿付能力充足率整体保持稳定,偿付能力充足,风险处于较低水平;但部分保险公司仍存在偿付能力指标未达标情况。截至2020年9月末,仅1家保险公司偿付能力不达标,为中法人寿,其综合偿付能力充足率和核心偿付能力充足率均为-24408.67%,偿付能力较2019年末进一步恶化。此外,截至2020年9月末,共计16家保险公司综合偿付能力指标低于150%,包括14家人身险公司和2家财产险公司,其中综合偿付能力充足率处于较低水平的保险公司如君康人寿(102.47%);从核心偿付能力充足率水平看,仍有3家保险公司核心偿付能力充足率水平低于100%,分别为长安责任保险(78.87%)、珠江人寿(85.52%)、前海人寿(83.8%)等存在一定核心资本补充压力。此外,目前银保监会正在有序推进偿二代二期工程,预计偿二代二期工程实施后,部分保险公司综合偿付能力充足率水平将得到一定程度的释放。

4、保险公司资本补充债券发行情况及信用水平
受业务转型及资本补充压力不断加大影响,2020年以来我国保险公司新发资本补充债券规模大幅提升,行业发债企业整体信用状况较好,且除个别保险公司整体保持稳定。
自2015年保险公司开始发行资本补充债券以来。从发债情况看,由于保险公司对债务融资上限的严格要求,加之2017年利率上行,保险公司发行资本补充债券经历了2017年大幅收缩后2018年以后逐步回升;2020年以来,一方面受新冠肺炎疫情影响,宏观经济增速有所放缓,上半年利率有所下行,融资环境有所放宽;另一方面,近年来保险行业改革转型初见成效,随着业务的发展累计资本补充压力,加之保险业务的发展对资本消耗需求加大的影响,债券发行规模及发行家数较之前年度明显增长。2020年1月至今,共有19家保险公司发行债券,发行总额合计777.5亿元,其中2家财产险公司共发行125亿元、16家人身险公司共发行612.5亿元以及1家再保险公司发行40亿元。此外,在2015年之前,部分保险公司选择发行次级债券进行融资,但由于资本补充债券具有较好的流动性,故自2016年以来,保险公司发行的债券均为资本补充债券。截至目前,我国共有45家保险公司(含再保险公司和保险集团公司)累计发行资本补充债券55只,累计发行规模2892亿元。从存续的资本补充债券看,保险公司发行的资本补充债券存续期为10年,但在第5年末附有有条件的赎回权,发行人在符合条件下有权选择赎回;由于保险公司资本补充债券发行自2015年开始,2020年有7只债券到第5年选择赎回年度,截至目前泰康保险集团、大家人寿(原:安邦人寿)及被监管接管的华夏人寿已赎回相应发行的“15泰康人寿”、“15安邦人寿”和“15华夏人寿”3只债券,并有幸福人寿保险股份有限公司和天安财产保险股份有限公司(原:天安保险股份有限公司)已公布不行使赎回权公告,其余3只尚未到赎回;截至2020年12月25日,我国保险公司存续资本补充债券共52只,43家保险公司,存续资本补充债规模2582亿元。从债券到期期限来看,本年度存在3只债券共75亿元在12月31日到兑付日,2021年共有7只保险公司次级债券到期赎回,债券规模共168亿元,并有7只保险公司资本补充债券到第5年行权日,债券规模共440亿元,2021年保险行业集中兑付压力不大。


从发债保险公司主体级别来看,截至2020年12月25日,我国市场上存续资本补充债的保险公司共有42家,其中AAA级别27家(见图10)、AA+级别6家、AA级别5家、AA-级别2家、A和A+级别各1家分别为天安财险和长安责任保险,发债主体信用水平整体较好。评级展望方面,除因被接管的天安财险列入信用观察名单、被接管的天安人寿评级展望为负面外,其余保险公司主体评级展望均为稳定;此外大家人寿因安邦集团整体被监管接管,2018年评级展望被下调为负面后再无评级结果公布,并于2020年9月债券到期兑付。

从信用等级变化看,2020年以来,大公国际上调长安责任保险主体级别为A+,已发行的“16长安保险”级别相应上调至A,原因为公司引入战略投资者、资本实力大幅增强、偿付能力满足监管要求且保险业务监管措施已解除等;联合资信将建信人寿发行的“16建信人寿”、阳光人寿发行的“16阳光人寿”及阳光财险发行的“16阳光财险”的债项级别上调为AAA(与主体级别一致),上调原因主要一方面是由于发行主体的控股股东综合实力极强且能够在资本补充、业务协作等方面给予持续支持,另一方面是发行主体公司2019年以来业务稳步发展、业务结构持续优化等等;级别下调方面,联合资信将百年人寿主体级别下调为AA-,已发行的“19百年人寿”级别相应下调至A+,主要原因为其股权结构稳定性较弱、亏损规模较大及偿付能力充足率明显下降等因素;大公国际因天安财险被监管接管等因素将其主体由AA+级别下调至A,已发行的“15天安财险”级别相应下调至A-,并列入信用观察名单;另有新世纪资信自天安人寿被监管接管后未有评级结果披露、中诚信国际自华夏人寿被监管接管后未有评级结果披露且华夏人寿发行债券已到期兑付目前无存续其债项;其他保险公司信用等级未发生调整,整体行业信用水平保持稳定。
[1]截至2020年9月末,资产规模排名前十的保险公司包括:中国平安、中国人寿、平安人寿、中国太保、中国人保、新华保险、中国财险、人保寿险、平安产险、阳光人寿。
五、展望
展望未来一段时间,人身险行业将持续回归传统的保险保障功能,针对各营销渠道的强化监管细则的下发也使得行业竞争更加透明;财产险行业仍以车险为主,但以健康险、意外险、责任险及农业险为主的非车险业务收入贡献度或将持续提升;随着居民健康保障意识的不断提高以及健康险业务监管细则的不断细化,健康险产品保费收入规模将持续扩大;保险资金运用将持续重风控、调结构,保障保险资金的安全并且可以切实的服务实体经济发展;偿二代对保险公司资本约束性强,保险公司偿付能力充足率将保持稳定,此外偿二代二期工程正在有序推进中,实施后或将对保险公司风险管理水平提高将起到进一步促进作用;在经济增速放缓,去杠杆防风险的背景下,保险业监管也将持续加强。整体看,我国保险行业整体信用风险较低,未来一段时间行业信用风险展望为稳定。
(本文作者介绍:联合资信是目前中国最专业、最具规模的信用评级机构之一。)