意见领袖丨大公国际 邢磊、王念、韩熙良

核心观点
2021年全球疫情影响将逐步消退,疫苗有望大范围接种,全球经济将开启渐进复苏模式。明年是我国“十四五”开局之年,我国不仅需要完成疫后经济恢复工作同时还需要为“十四五”开好局。面对外部环境的深度变革和我国内部宏观经济增长轨道转换的新局面,中央在年内几次重要会议中确立了我国未来发展新的战略基点,即以内部大循环为主,内外双循环互促的新发展格局。基于这一新格局的确立,大公国际对2021年我国宏观经济运行有如下预期:
第一,全年经济总体增速预计将超过8.0%并呈现前高后低的走势;
第二,供给端持续回升,服务业有望加速回暖。工业产出以满足需求适配为主,企业利润受工业品价格回升影响将小幅上涨。
第三,需求端发力,增长动力向内生性转变。消费将快速回升,成为明年经济增长主要拉动力,制造业投资随需求回暖将获得快速回升,基建延续增长势头,新基建有望获得突出表现,房地产增长保持总体稳定;
第四,外贸面临环境依然复杂,明年上半年外需对中国供给替代的需求仍然较高,支持外贸持续走强。疫情消退和疫苗普遍接种后,全球贸易逐步复苏,外需或有所回落,外贸增速在下半年或有所放缓;
第五,通胀总体温和,CPI将呈现前高后低走势;明年全球油价有望中枢上行且海外开启补库周期,双重作用下PPI有望在4月份转正并在5月达到顶峰后逐步回归常态化增长;
第六,明年宏观调控政策重在推动有效市场和有为政府更好结合,促进从政府发力向市场发力的平稳过渡;将继续保持稳健的货币政策和积极的财政政策,短期政策操作强调精准有效,不急转弯。中长期政策重在通过深化改革,激发市场主体活力,促进经济持续健康发展。
正文
2021年全球经济将开启渐进复苏模式,中国经济以新格局为战略基点,在低基数作用和内需拉动下明年经济增速有望超过8.0%。
2020年突如其来的疫情以及围绕疫情展开的防控、救助以及疫情带来的逆全球化兴起和美国大选的跌宕起伏使今年全球经济环境处于深度变局,总体来看主要呈现以下特征,一是全球经济深度衰退,新兴市场需求萎缩,全球经济失衡;二是全球利率水平和债务水平齐破记录,主要经济体基准利率突破历史下限,债务水平突破历史上限;三是中美贸易摩擦升级,全球经贸关系重构。
中国经济在全球范围内表现亮眼,2020年三季度经济增速在全球范围内率先转正,且在国际货币基金组织和世界银行的全年经济预测中均是2020年全球唯一可实现正增长的国家。中国经济今年以来的突出表现主要受益于三个方面:首先,制度优势保障下疫情防控得力,以最短时间全面控制疫情蔓延;其次,“六稳”、“六保”政策下,生产率先恢复,以供给推动经济增长;第三,中外疫情发生时间的错位以及中国“保供给”与欧美“保需求”的疫情救助政策差异间形成互补,外需的增长和中国强大的供给能力带来中国外贸的超预期增长并拉动工业产出平稳复苏。
2021年,疫情因素仍将是影响全球经济恢复的主要因素。目前全球首款疫苗已在英国获批上市,预计随后陆续会有多款疫苗逐步获批量产上市并有望在明年二、三季度实现全球范围内分批接种,伴随疫苗的落地,全球疫情的影响将逐步消退。在低基数效应和疫苗普及的双重作用下,预计明年全球经济在二季度末三季度初开始有较明显回升。在政策方面,预计全球货币财政宽松环境不会立刻收紧但会针对通胀和债务风险的变化进行边际调整;美国大选落地,未来全球经贸关系不确定性或减少,贸易摩擦预期下降。预计2021年全球主要市场将逐步有序恢复生产、重启商务活动,全球经济有望加速修复。
2021年作为中国“十四五”发展的开局之年,面对全球环境的深度变局,明年中国经济将主要以巩固复苏成果,调整增长结构为主线。中国政府在年内几次重大会议中确定了未来中国发展以国内大循环为主体,国内国际双循环相互促进的新发展格局作为战略基点,并在12月举行的中央经济工作会议中明确要求“要扭住供给侧结构性改革,同时注重需求侧管理,打通堵点,补齐短板,贯通生产、分配、流通、消费各环节,形成需求牵引供给、供给创造需求的更高水平动态平衡,提升国民经济体系整体效能”。因此,预计明年经济将在供给端夯实的基础上,需求端接力助推经济复苏,以畅通内循环为主要工作抓手,通过构建国内大循环促进国内国际双循环,以内循环的高质量建设促进外循环高质量发展,保障国民经济安全。预计2021年我国GDP增速有望在低基数效应和内需拉动下回升至8.0%以上水平。
明年GDP季度同比呈现前高后低的走势,低基数作用下一季度GDP将呈现两位数增长,达到年内增速高点,随后回归常态化增长。

2020年以来中国经济表现主要呈现两方面特点:一是经济V形反弹;二是第二产业增长快于第三产业,工业表现好于服务业。
受疫情突发影响,今年我国经济在一季度遭受深度冲击,经济停摆,GDP深度下探,但由于我国疫情防控的决心和力度空前,三月末疫情在我国基本得到控制,全国进入常态化防控。二季度GDP增速大幅反弹,三季度继续回暖,并在三季度末实现累计增速同比转正(0.7%)。从增长结构来看,由于新冠疫情的供给冲击特点,第二产业在第一季度下探幅度最深,但在保供给政策的指引下第二产业率先回升并加速上涨,一改近几年来我国经济以第三产业拉动为主的动力结构,成为今年我国经济增长的主要拉动力。第三产业在一季度受冲击幅度相对较小,这主要受益于疫情期间宅经济对线上服务业需求上涨拉动,但因社交距离限制,线下流通和服务领域恢复相对滞后且由于下半年国内仍有部分地区有零星病例出现,线下服务始终未完全开放,第三产业修复缓慢。进入三季度后全国线下领域放开扩大,线下餐饮服务场所陆续回归常态,服务业回升加速,从11月最新数据显示各项经济指标向好趋势不变,服务业生产指数当月同比增速自10月起已超过工业增加值,11月二者增速差距进一步扩大,带动第三产业开启加速回升模式,产业增长结构逐步回归均衡。

2021年我国经济将从疫情救助全面转向疫后恢复,随着国内需求的回暖和全球经济复苏面积的扩大,预计明年我国经济总体将呈现前高后低的走势,其中在低基数效应的影响下,一季度增速可能反弹至两位数高位,随后逐步回归常态化增长。
剔除基数效应来看明年三次产业增长,第一产业受疫情影响不大,且我国粮食供应稳定,口粮对外依存度较低,农林牧渔和种植业明年将仍将保持稳定。第二产业当季增速自今年三季度起基本已恢复至疫前水平,明年将主要以满足需求适配性为主,第二产业总体产出将继续保持平稳增速,同时在产业链升级政策促进下增长结构或有调整,制造业特别是高技术类产业及高技术产品生产有望呈现高速增长。第三产业的恢复速度将在流通和社交领域全面回暖、线下服务需求复苏拉动下加速回升,同时在新技术应用和国家新型服务业政策推动下,跨境线上服务预计能够带来服务业的超预期增长,第三产业对GDP拉动力将进一步增强,接替第二产业再次成为拉动经济增长的主要拉动力。
供给端增长将从政策引导型恢复转向需求拉动型增长,全球“补缺口”将成为工业保持上涨的动力,高技术产业仍将领跑,企业经济效益预计将小幅改善。
2020年我国供给端在全年经济“稳增长”方面发挥了关键作用,自2月末国内逐步复工复产,工业增加值降幅便开始逐步收窄,产能利用率逐季回升,工业企业利润累计同比增速在10月转正(0.7%),除9月份受原材料成本和企业大幅计提资产减值损失导致当月增速回落外,企业利润当月同比基本保持逐月上涨态势。

今年工业产出供给结构总体表现出上游原材料和中游设备制造好于下游消费品生产的特点,消费品产出增长主要以防疫物资和宅经济产品链条为主。制造业增加值累计增速在三大门类中率先转正且保持较高增速,截至10月累计增速已增至2.4%,主要是今年政策引导性性复工复产推动的产出增长以及海外疫情爆发后新订单向国内转移带来的出口产出增长所致,其中高技术制造业增加值累计同比增速始终高于工业产出整体水平。高新技术产品产出今年一直保持高位运行,一方面是国家战略新兴产业政策引导效应显现,另一方面今年中美贸易摩擦以及美国对中国技术壁垒限制导致部分高技术产品转向国产替代也是其高增的原因之一。企业效益方面,今年因供给端修复快于需求,政策引导下的复工复产初期带来存货上涨,但随着国内需求逐步回暖和外需拉动,存货水平逐步降低,最新数据显示产成品和原材料存货均已处于相对低位。前11个月中,41个工业大类行业中,有25个行业利润实现转正,其中石油产业链受全球原油价格低迷以及工业品价格一直低位的影响,挤压企业盈利空间导致企业利润仍未回到疫前水平。企业资金回笼方面,截至11月数据,应收账款仍然较高,回款压力依然存在,在一定程度上抑制了年底工业产出和工业利润的回升速度。



明年我国经济将步入供需缺口收敛通道,需求端对国内经济增长的拉动性将超过供给端,供给端增长方式也将从政策引导型恢复转向需求拉动型,因此工业产出仍将保持稳定回升的走势但将以满足需求适配性为主要目的,增长结构也将随需求领域的反弹差异形成分化。企业将开始由去库存转向补库存周期,明年上半年外需仍然对中国供给替代有一定的依赖,海外消费品库存在近几个月也已接近低位,库存回补需求增大,上游原材料产出将随着补库周期的开启增速有显著回升,出口交货值将持续增长至明年一季度末。制造业仍将是拉动工业增长的重要动力,黑色、有色金属矿选业以及油气产业链生产将随内需复苏而产出上扬,同时消费品产业链也将在明年上半年的外需拉动和全年内需回暖的双向带动下恢复增长,高技术制造业和高新技术产品仍将有望领跑工业产出增长,但宅经济产品生产增速将在5月后随着海外疫苗的普及和供给的恢复逐步回落。从景气指标来看,我国综合PMI、生产PMI和新订单PMI在三月份回归景气区间后一直保持平稳上涨走势,特别是生产和新订单PMI始终高于综合PMI水平,新出口订单自4月份开始回升并在9月份突破荣枯线,11月升至51.5%且仍保持上涨走势,这与海外对防疫物资需求骤升时间节点相对应。政策引导性复工复产的动能在四季度略有放缓,新订单PMI自9月份停留在52.8%水平两个月后再次开始上行,11月升至53.9%。原材料和产成品库存在四季度时跌落荣枯线,成为综合PMI的主要拖累,但在10月和11月二者均有上涨,显示市场补库预期回升,市场需求在四季度回暖带动企业补库意愿开始增强。
企业效益方面,明年原油价格中枢预计将回升至55美元/桶左右,原油产业链将会在下游需求回升的带动下全面回暖,行业复苏面积预计将继续扩大,但同时原油价格的上涨以及随着全球补库周期的开启,大宗商品及原材料价格将随之上行,成本的上升可能部分抵消需求复苏带来的收入增长,企业利润预计较今年回升幅度不会过大。

需求端中“三驾马车”呈现梯度增长,消费将成为增长主力,制造业投资将获得快速回升,基建仍将发挥重要支撑作用,新基建将有突出表现,房地产保持稳定增长,进出口将在上半年保持高增走势,下半年在全球贸易复苏中保持平稳增长。
2020年在需求端,消费领域在消费行为受限和消费心理减弱的双重影响下萎缩较大且恢复缓慢;投资领域享受较大政策红利,从下半年开始加速回升并成为今年三大需求中主要增长极;外贸今年表现超预期,主要是我国与海外疫情发生时点错位和纾困政策互补带来的供给替代效应较高。

2021年我国从宏观政策调控重点到经济修复速度都将以需求端为主,需求发力或将追赶供给,收敛供需缺口。因此“三驾马车”或将出现与今年对称性的走势,预计将以消费、投资、外贸的顺序形成由高到低的增长梯度。
在消费方面,明年随着内生动力不断强化,汽车等重点消费以及“互联网+服务”有望成为热点带动消费实现恢复性增长;低基数效应下,全年增速数据将整体偏高,一季度大幅提升后逐步回归常态,但规模有望超出疫情前水平。
2020年,消费受疫情冲击较为严重,消费结构呈现明显“宅经济”特点。疫情初期,在严格防疫隔离措施下,居民消费行为和消费意愿均受到较大抑制,居民人均可支配收入累计同比增速降至负值,食品、医药等必选消费品显现强防御性,可选消费品受到较大冲击,餐饮、旅游等线下服务业基本停滞,“云办公”、“宅经济”等“互联网+消费”成为隔离期间更多人的选择,实物商品网上消费占比快速增长。随着疫情逐步趋稳,复产复工复商复市开始推进,就业需求转好带动消费能力持续改善,线下消费场所限制措施逐步放宽,配合补贴、消费券以及各类消费季活动等线上线下配套促销活动,促使线下商品零售及服务消费开始升温,中秋国庆双节期间,全国旅游消费在景区70%的限流措施下超预期恢复约到去年八成,线下消费成为带动社会消费品零售总额(以下简称“社零”)持续改善的推动力量,社零当月同比增速自8月转正后已连续4个月加速增长。
消费回升速度缓慢是今年消费领域另一特点,11月社零累计同比仍未转正(-4.8%),疫情对消费能力的影响尚未完全消退,年内居民可支配收入增长缓慢,且人均消费支出改善速度不及人均可支配收入,截至三季度居民人均可支配收入累计同比增速已转正(2.8%),而人均消费支出仍为负(-5.6%),居民收入差距在去年基础上进一步拉大,占比过半的工资性收入累计增速低于去年同期,而小微企业经营困难拖累经营性收入增长。疫情之下收入增速放缓以及对未来的不确定性心理使得预防性储蓄意愿强于消费意愿,导致疫情趋缓后消费回升速度依然滞后。

2021年,伴随新冠疫苗的逐步普及接种以及疫情影响的持续弱化,政策支持将从供给端转向需求端,扩就业、促消费政策力度将加大,居民消费能力和消费结构将在今年基础上进一步改善,预计明年消费回升将主要来自两方面的拉动:一方面是传统消费将回归常态,回补今年消费缺口;另一方面,升级类消费增长也将助推消费需求上涨。
从消费行为来看,明年国内疫情大概率延续当前受控程度,线下消费场景防控限制再次大范围收紧的可能性不大,景区、影院等人员密集场所的限流措施或能进一步放松,居民线下消费需求能够得到有效承接,同时疫情持续有效防控亦对提升未来预期起到积极作用。从消费能力来看,四季度就业已基本回升至往年水平,城镇调查失业率连续7个月持续回落,11月份达到5.2%,而农村外出务工人数亦快速反弹,且明年在保就业、扩大医保、调控房价、乡村振兴等政策支持下,可支配收入与消费支出差距将有所收敛,而预防性储蓄倾向或将有所减弱,居民消费能力将进一步改善。从消费结构来看,“十四五”规划建议指出“全面促进消费政策推进和顺应消费升级趋势”,预计明年消费结构在政策引领下改革力度将进一步加大,扩大中等收入群体数量、释放下沉市场消费潜力等相关政策,配合步行街改造、国际消费城市建设、优化农村商业环境以及增加新型产品服务供给等消费升级政策,将进一步激发大众消费升级潜力。

预计2021年,食品、医药等必选消费波动幅度仍旧相对平稳,而受疫情冲击较大的可选消费品及服务业将成为拉动消费回升的主要动力,受近期发布多项针对性政策支持,汽车、家电、餐饮等大宗消费、重点消费将成为带动消费回升的重要拉动项。汽车方面,各地将优化限购措施、增加号牌指标投放量、加强停车场建设、取消二手车限迁限制、推动汽车下乡计划等政策,为提振汽车消费提供支撑;新能源汽车方面,虽消费规模占汽车整体比重偏低,但充电桩建设、高镍电池技术突破、公共领域车辆电动化行动等利好因素频出仍为促进汽车销售恢复提供一定支持。家电家具家装作为地产后周期产业链,随着明年新房、二手房销售转暖将有较大回升,而为支持智能节能绿色这一业内新增长点提出的废旧家电回收处理系统优化,绿色智能家电、环保家具升级补贴以及下沉市场开发策略,将在一定程度上刺激相关消费升级需求增长。餐饮服务将快速反弹,通过举办各类美食节、餐饮展、技能大赛等促消费活动,以及加大力度推广在线下单、无接触配送等消费新模式,餐饮消费需求将进一步恢复。

在投资方面,明年财政、信用环境将趋于稳健,但投资增长后劲不减,仍将发挥关键作用,制造业投资尤其是高技术产业将成为投资增长的重要动力,而基建、房地产投资将延续2018年以来的相对平稳趋势;同样受低基数效应的扰动,投资增速同比数据整体将偏高,且在一季度出现峰值后逐步回归常态,绝对值有望接近疫情前水平。
2020年,疫情对投资带来的冲击在政策引导及投资项目建设力度加大的双重作用下逐步修复。从投资三大门类来看,制造业因其顺周期性恢复相对缓慢,但高技术制造业投资完成额累计同比于5月份率先转正,且增速始终高于制造业整体增速;基建投资随着项目开工和资金到位逐渐好转持续回升,且在两会后投向朝“两新一重”领域倾斜,充电桩、特高压、5G等新基建投资热度高涨;房地产开发投资在疫情冲击下表现强韧,受益于疫情期间的宽货币、宽信用环境,今年在三大投资领域中首个回升至正值,但随着下半年房地产调控政策的收紧,增速有所放缓。

2021年,制造业投资在下游需求向好、利润回升以及政策红利带动下有望企稳回升,成为带动投资增长的主要动力。从下游需求来看,基于明年房地产、基建投资规模将延续2018年以来水平的判断,预计消费和出口将成为拉动制造业投资增长的重要动力,国内外需求持续改善将推升产能利用率回升,拉动制造业企业利润快速恢复,进而带动市场对制造业的投资热情回升。从政策来看,“十四五”规划建议提出“保持制造业比重基本稳定、巩固壮大实体经济根基”,中央经济工作会议强调深入提升制造业质量,预计制造业“质”与“量”的同步提升将是下阶段经济工作着力点。明年作为“十四五”开局之年,在关键核心技术攻关、产业基础再造等工程推进下,制造业整体投资规模将进一步回升,而以新一代信息技术、生物技术、新能源、新材料、高端装备、新能源汽车等战略新兴产业为代表的高技术制造业有望获得更多政策倾斜,成为提振制造业整体回暖的重要拉动力。

基建投资规模预计保持平稳增长,新基建仍是稳固基础设施投资增速的重要保障。近年来,基建投资增速变动趋于平缓,其对冲逆周期的特性有所减弱,基建增长动力有所放缓,但考虑“十四五”规划建议和中央经济工作会议均强调加强基建设施建设投资力度,“系统布局新兴基础设施、实施乡村建设行动,改造城镇老旧小区、建设现代物流体系,并注重教育文体民政等民生基础设施补短板”,估计基建,特别是新基建仍将在明年享受政策红利,其中充电桩、特高压、5G、工业互联网、人工智能、城际高铁等新基建因其对投资、消费增长的两头促进作用将获得更多财政支持,成为未来投资热点,基建投资规模将有望延续2018年以来的平稳趋势。

在“房住不炒”的大背景下,房地产行业未来政策仍将延续近两年基调,在稳地价、稳房价、稳预期的目标下,房地产开发投资规模不会呈现过热增长态势。近期召开的中央政治局会议与中央经济工作会议强调“房子是用来住的、不是用来炒的”,要因地制宜、租购并举,通过建设保障性租赁住房以及完善长租房政策稳定房价,促进房地产市场平稳健康发展;而央行和住建部强调房地产金融审慎管理,预计地产融资管控明年将于趋紧,“三道红线”政策或将于明年开始全面推行,更多企业将被动调整债务结构、转变运营模式,债务规模限制使房企拿地态度将更趋谨慎,而随着疫情期间延期的项目陆续竣工,房企将加大推盘力度以加速回款并减轻上涨的库存压力。整体来看,明年房地产开发投资规模将延续近年平稳态势,但预计难以超过2019年同期水平。

在进出口方面,2021年外贸领域面临的外部环境较为复杂且不确定性仍然较高,上半年外需对中国供给替代需求仍然强劲且补库周期开启带动外贸持续上行,二季度后疫苗若普遍接种,外需或将回落,出口增速在下半年或将放缓,全年或将呈现前高后低走势。
2020年我国外贸超预期增长,1~11月外贸进出口总额29.04万亿元人民币,同比增长1.8%。以美元计,进出口总额4.17万亿美元,同比增长0.6%,增速在11月份实现年内首次转正,贸易顺差4,599.2亿美元,累计同比增加23.0%,其中累计出口总额23,166.51亿美元,累计同比增长2.5%,累计进口总额18,567.53亿美元,累计同比增长-1.6%。今年我国外贸超预期增长主要受益于两方面因素,一是中外疫情发生时点错位,海外疫情期间生产停摆,我国率先恢复的生产供应体系以及完整的产业链结构成为海外供给转移的优先选择;二是中外疫情救助政策互补性。今年欧美主要市场为应对疫情采用的超常规财政救助政策通过转移支付进入居民部门,使得居民收入上涨,消费需求的持续高增对我国今年的外贸增长形成有效支撑。

在贸易区域结构方面,前11个月中我国与东盟贸易总额4.24万亿元,占我国贸易总额的14.6%,在主要贸易伙伴中占比最高,东盟成为我国第一大贸易伙伴国。美国仍然是对我国出口拉动最强的地区,前11个月与我国贸易总额累计增长6.9%,在主要贸易伙伴中增速最高。贸易产品结构方面,今年出口产品结构具有明显宅经济特点,从4月外贸回升开始主要以医疗器械、纺织品(防疫物资拉动)、宅经济产品(手机、平板电脑、笔记本电脑等)为主,在防疫物资出口回归常态后,机电产品和房地产后周期产业链(主要包括家居用品、通用设备、专用设备等)接力稳固我国外贸增速持续修复。进口产品主要以原材料、农产品和芯片等机电产品为主,疫情期间加强上游原材料供给储备是今年进口增长的主要原因。

明年我国外贸面临的形势仍然复杂严峻。从正面因素来看:首先,疫情逐步消退、疫苗普及性接种需要一定时间,短期内经济修复的时间错配仍然存在,海外市场对我国供给的替代需求将支持我国外贸延续上行走势;其次,今年超大规模疫情救济情况下形成的高储蓄率为海外市场的需求特别是消费需求的延续奠定基础;第三,明年全球经济将步入渐进复苏,而疫情期间消费增长导致海外库存基本接近底部,特别是美国近期零售和批发库存均处于低位,全球经济共振复苏将带动补库周期的开启,我国作为全球价值链的中游环节,将在原材料加工、机电产品以及地产后周期产品出口方面得到提振。第四,美国大选结束,拜登政府的政策可预期性较强,尽管拜登政府不会立刻取消已对华加征的关税且对华强硬政策可能不会改变,但短期内中美贸易摩擦进一步恶化的可能性较小,将给中美民间贸易往来提供一定机会。第五,从先行指标来看,制造业PMI中的新出口订单指数自九月份升至荣枯线以上,11月份进一步上涨到51.5%,外贸景气度较高。而作为外贸先行指标的上海出口集装箱运价指数(SCFI)经过2月至5月的三个月下行后,6月25日升至1,000点以上随后一直快速上涨,11月27日跃上2,000点,12月25日数据显示为2,641.9点,较去年同期上涨175.6%,即使如此也仍然“一箱难求”,货运代理已开始全面抢订2021年仓位,释放出明年贸易活跃度仍会较高的积极信号。第六,《区域全面经济伙伴关系协定》(RCEP)的签订对全球贸易格局的重构具有重大战略意义。预计RCEP将在2021年下半年开始在协约国间逐步生效,全面生效后区域内90%以上货物贸易关税将降至零,这将有助于中国以更低的成本从东南亚、澳洲等地获取上游原材料和从日韩获取高端中间产品,跨境贸易量将有较大提升。同时,东盟今年已成为中国最大的贸易伙伴,RCEP生效后将有利于双边贸易规模的扩大,但短期内逆差效应可能更大。区域内服务业开放和投资便利化的提升将有助于扩大我国一带一路战略的推进,服务一带一路的服务贸易出口有望得到提升。此外,随着RCEP的落地,国内消费者获取进口商品的价格将下降,这与国内消费升级形成协同效应,消费品进口将有所增长。
从负面因素来看:首先,明年随着海外疫情消退,海外主要经济体也将进入供需缺口回补阶段,海外供给体系恢复后对我国进口替代的需求将会有所回落;其次,中美贸易摩擦的存在和经贸关系的不确定性仍将催动人民币继续升值,预计明年人民币对美元汇率仍会有小幅上升,这将使出口企业承压。
综合以上正、负两方面因素,我们预计明年我国外贸整体形势仍然向好,将呈现前高后低的走势,5月份前主要需求市场对我国的供给替代依赖性仍将较高,随着海外生产回归常态,我国外贸增速将有所回落,但我国外贸产业的韧性较强将在明年全球共振复苏后保持增速的稳定。同时,明年我国将面临内、外需结构的承接转换,国家外贸转内销的辅助政策还将加力,特别是对中小型外贸企业的转型帮扶方面预计会有更多政策出台,将有助于缓解我国外贸企业压力。
明年通胀水平整体温和,价格扰动因素基本消除,CPI将呈现前低后高的走势;PPI将延续当前上行走势预计4月份可转正,在5月到达顶峰后逐步回归常态。
猪肉和原油价格是影响2020年价格水平的两大基本要素,这两大要素在2020年除受疫情影响外均受到较大外部冲击。2020年我国CPI走势主要由食品主导,食品价格受猪肉价格影响较大,自2019年开始的非洲猪瘟疫情一直延续至今年三季度才逐步消退,一季度在疫情叠加影响下,流通受阻和消费攀升导致CPI在一季度最高达到5.4%的近几年历史高位,随着猪肉供需趋于平衡CPI逐步回落,至11月份增速转负,当月同比增长-0.5%。原油冲击是今年全球另一黑天鹅事件,导致油价全年保持低位运行,受此拖累全球主要大宗商品价格低迷。受外部环境影响,我国PPI自3月起持续下行直至5月筑底,随后缓慢回升,但由于全年有效需求恢复缓慢,PPI回升步伐较小,截至2020年11月仍同比下降1.5%。从CPI与PPI剪刀差来看,在二季度中旬以前呈现扩大趋势且在4月份达到6.4%的峰值,随后猪肉和原油干扰因素的逐渐消退,CPI-PPI剪刀差进入修复通道。

预计2021年我国通胀水平总体温和,CPI价格在一季度后将有回升,PPI价格将延续现有修复趋势,预计同比增速将在明年4月份转正并在5月冲顶后回归常态水平。具体来看,受2020年一季度较高基数影响,2021年一季度CPI预计将继续下行,负增长趋势或将延续至一季度末结束,食品价格下行仍将是主要拖累,随后在核心需求回暖以及成本回升的推动下逐步平稳上行。PPI方面明年将延续修复趋势,随着明年原油价格回升以及外部市场供给恢复开启补库周期,带动大宗商品价格上行,预计PPI将在4月转正并在基数效应的叠加下在5月份增速冲顶,随后将逐步回归常态并保持正增长水平至年底。对此我们基于两方面的判断,首先从外部环境来看,明年全球油价将继续企稳回升,OPEC+减产短期内不会停止,且今年因疫情带来北美页岩油气企业倒闭潮将对明年油气供给扩大形成一定掣肘,进而助力油价回升。外需方面,明年海外市场逐步复苏进入补库周期,将对各类上游原材料及通用设备等产品的需求增长。另外,美国当选总统拜登在明年就职后,根据其执政主张预计将会批准一批基建项目投资,从而对黑色、有色、水泥以及工程设备等需求形成拉动,带动相关产业链产品价格及原材料价格回升。同时,今年全球超级宽松货币政策释放出的天量流动性势必推高明年全球大宗商品价格,进而带动PPI上升。其次,从国内情况来看,明年我国需求端将接力供给端承接疫后恢复的主要职能,但明年政策层面以稳杠杆控风险为主,基建和房地产投资将保持平稳增速,M2投放将保持在合理空间,因此从需求和流动性两个方面看均不会带来PPI的大幅上涨,PPI上行带来的通胀风险整体可控。
明年我国宏观调控政策重在推动有效市场和有为政府更好结合,促进从政府发力向市场发力的平稳过渡;将继续保持稳健的货币政策和积极的财政政策,短期政策操作强调精准有效,不急转弯。
2020年,我国加大了宏观政策跨周期调节力度,稳健的货币政策更加灵活适度,积极的财政政策更加积极有为,为疫情防控、经济恢复增长提供了有力支持。具体来看,首先,人民银行货币政策保持了稳健取向,更加注重根据内外部环境变化及时进行调整:今年上半年,为应对疫情冲击和支持复工复产,货币政策整体明显宽松;下半年以来,随着疫情得到控制和经济企稳复苏,货币政策边际收敛,强调防控金融风险。其次,金融机构支持实体经济跨越周期、实现高质量发展的作用凸显:一是加大了信贷供给规模,11月末人民币贷款余额170.45万亿元,较年初增加18.88万亿元,同比多增3.07万亿元;二是盈利水平有所下滑,前三季度商业银行净利润同比下降8.3%,主要是银行体系向实体经济让利,以及加大拨备计提力度,前瞻性应对未来不良贷款上升所致;三是监管部门严厉打击金融机构违法行为和各种市场乱象,确保稳增长和防风险的平衡。最后,财政部贯彻更加积极有为的财政政策,主要体现在提高赤字率、扩大债券发行规模、创新资金直达机制、加大减税降费规模、加强预算平衡五个方面。1-10月累计,全国一般公共预算收入15.85万亿元,同比下降5.5%,全国一般公共预算支出18.94万亿元,同比下降0.6%,收支两端降幅继续收窄。
2021年,是“十四五”规划的开局年,也是建党100周年之际,同时是国内疫情过后的第一年,对我国经济社会发展具有重要意义。明年,我国经济会继续保持复苏态势,但复苏之路将是曲折的,不会一帆风顺,需要加强顶层设计,继续推进重大制度改革,推动有效市场和有为政府更好结合,促进从政府发力向市场发力的平稳过渡,继续推进供给侧结构性改革,同时加强需求侧改革,形成需求牵引供给、供给创造需求的更高水平动态平衡。2021年,疫情影响难以完全消退,需要全面落实中央经济工作会议精神,继续统筹好疫情防控和经济社会发展工作,全面落实“六稳”“六保”任务,确保以货币政策和财政政策为主要手段的宏观调控政策的连续性、稳定性和可持续性,防止政策“断崖式”退出。
2021年,预计我国货币政策将以稳健中性为主基调,以灵活精准和合理适度为主线,兼顾稳增长和防风险。目前,相比海外主要经济体,我国货币政策空间足、手段多;遇到特殊时点(如疫情出现反复),人民银行可通过降准、降息等方式平滑经济波动。总量上,明年人民银行将保持银行系统流动性合理充裕、货币供应与经济增速基本匹配,同时将注重运用结构性工具提高政策的精准性和直达性。价格上,明年人民银行将继续推动利率市场化改革,利率具备进一步下行空间,可能时点是当经济增长曲线出现向下倾向之时。由于明年中美两国经济前景继续分化,人民币汇率仍将处在升值通道;虽然人民银行已经退出对外汇市场的常态化干预,但针对市场“单边下注”问题,依然会做出反应,因此人民币大幅快速升值的可能不大。金融方面,商业银行仍然是实体经济融资的主要渠道。明年商业银行的资产质量恐将继续下行,主要线索是“房住不炒”背景下房地产相关贷款规模庞大以及一些延期还本付息企业的信用风险尚未完全显现。明年政府将继续推动中小银行补充资本和完善治理,在提升自身实力的基础上增强服务地方经济发展能力。由于间接融资具有对中小企业和创新经济支持力度不足的弊端,也是推高宏观杠杆率的主因,明年我国将继续加大资本市场建设,提高直接融资比重。
2021年,我国财政政策将保持积极,维持适度支出强度,强化对重大战略、重要任务和重点改革的资金保障。预计赤字率将在3%以上,抗疫特别国债将大概率消失,地方政府专项债规模小幅收敛,同时继续施行减税降费政策和财政资金直达机制。首先,明年财政赤字率将相较今年略低,但大概率会维持在3%以上。一方面,实体经济稳步复苏大背景下,对我国税收贡献最大的民营经济复苏势头相较国有经济仍然偏弱,政府主导的经济复苏计划向民营经济有效传导依然需要时间;另一方面,预计明年我国超常规减税降费政策将会退出,回归到常态化企业减负增效的刺激政策上来,而减收缺口需要通过财政赤字进行弥补。其次,政府债券发行品种和规模将缩减。一方面,随着疫情和经济好转,具有明显“专款专用”特征的抗疫特别国债大概率将会在明年退出;另一方面,明年新增地方政府专项债发行规模将相较今年小幅下降,更加强调资金与项目有效衔接,解决今年出现的“钱等项目”问题。另外,财政管理将注重对关键领域的资金支持,包括促进科技创新、加快经济结构调整、调节收入分配等,提高对重大战略、重要任务、重点改革的财力保障能力。最后,创新资金直达机制将会得到延续。今年财政部为提高响应速度而创建的特殊转移支付机制有效确保了资金快速直达市县,不仅缓解了基层财政压力,而且提高了中央对地方资金使用的监测与指导。近期国务院常务会议指出,要研究建立常态化的财政资金直达机制,并将其纳入深化预算管理制度改革的一项重要内容,并且要拓展直达资金范围,力争实现中央财政民生补助资金的全覆盖。
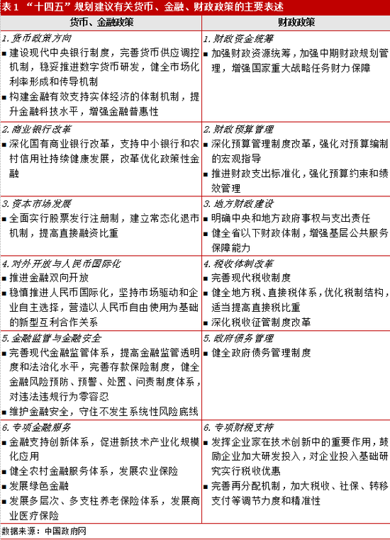
中长期政策重在通过深化改革,激发市场主体活力,促进经济持续健康发展
根据“十四五”规划建议,从中长期看,全面深化改革,完善宏观经济治理,建立现代货币、金融、财政体制是实现新发展格局下高质量发展的必然要求。货币与金融方面改革包括建立现代中央银行制度、深化国有商业银行改革、发展资本市场、扩大金融开放等,体现出金融系统为实体经济高质量发展服务的宗旨和原则;财政方面改革包括加强财政资源统筹、深化预算管理制度、完善现代税收制度、健全政府债务管理制度等,体现出现代财税体制对推进国家治理体系和治理能力现代化的重要作用。整体而言,中长期政策重在提升政府治理水平,激发市场主体活力,构建高水平社会主义市场经济制度。

结语
全球经济在2020年经历了深度下挫和不均衡修复,我国经济在制度保障下成功抵御了疫情冲击且展现出良好的产业链韧性,全年修复态势良好,在全球主要经济体中表现突出。2021年是我国建党100周年也是十四五开局之年,全球经济修复的不均衡性短期内仍然存在,我国将在巩固2020年经济复苏成果的基础上继续深化改革,预计2021年我国经济增速或将呈现前高后低态势,增速从年初高速增长逐步回归至常态化增速,增长结构由供给推动转向需求拉动,通过需求侧促进内需回升。中长期来看,十四五期间,我国将在双循环新战略基点上,努力建设国内大市场,以畅通国内大循环促进国内国际双循环发展,逐步由高速增长转向高质量增长。
(本文作者介绍:大公国际作为中国国新控股子公司,成立于1994年,拥有独创的评级方法和评级技术,科研成果丰富。)