出口韧性:两股力量在“掰腕子”——9月进出口数据点评
主要观点
前言:
本篇报告讨论的问题是,今年4-9月,出口增速持续走强,而出口交货值却相对偏弱,通过分析两个指标统计口径上的差异,我们作尝试性解释。可能的原因有两个。一是,今年(尤其是2-3季度)规模以下的工业企业出口情况可能较好,导致出口交货值(反映规上)增速持续低于出口增速。(注:PMI新出口订单,今年小企业不如大中企业,或与PMI的样本选择等因素有关)。参考的数据有三个,其一是民企出口情况偏强。其二是,纺织相关产品(包括部分防疫物资),今年出口交货值增速明显不如出口增速。其三是义乌的出口(规下企业更多),2-3季度偏强。
二是,存货因素。今年3-6月,机电相关产品出口交货值增速好于出口增速。说明这些商品已经生产出来,但并未顺利转为出口。使得企业存货增多。随后的7-9月,机电相关产品出口增速好于出口交货值增速,可能是这部分存货转为出口导致的。
后续怎么看?存货因素只会造成月度之间的干扰,后续机电相关产品出口增速与出口交货值增速有望保持同步。防疫物资出口增速逐步减弱后,纺织相关产品预计出口增速也不会持续大幅度的强于出口交货值增速。整体上,我们倾向于认为出口增速与出口交货值增速之差会收敛。但注意到2019年,在没有疫情因素的影响下,出口交货值全年增速也不如出口,且出口交货值的体量相比出口越来越小。增速之差的收敛是否会迅速趋于0,这是较难判断的。
具体的分析,我们分三个问题予以解释。
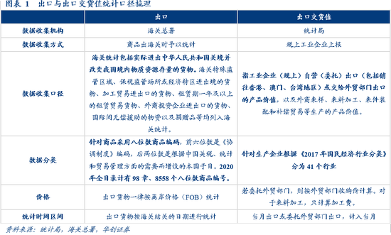
统计口径:至少存在五个差异
1)出口交货值不包括农业部门生产的用于出口的商品。而出口中会包括。
2)出口交货值不包括规模以下工业企业生产的用于出口的商品。而出口中会包括
3)工业企业将商品交给外贸部门用于出口后,若该外贸部门出口转内销,则该商品不会计入出口中。造成出口交货值大于出口。
4)工业企业当期上报的出口交货值,可能由于交通、报关等因素,实际尚未出境,使得当期未纳入出口的统计中。或者反过来,当期统计的出口货物中,未必是当期生产的用于出口的,可能是上期生产的。
5)对于来料加工,出口交货值按加工费统计。出口时按商品货值统计(FOB)。
年度视角:出口与出口交货值的差别多大?
将出口交货值与出口金额(人民币计价)相除,比值在2017年以前在80%以上。2017至2019年逐年下行。2019年降至72%。2020年前9个月,这一比值降至68.1%。两者体量差距在扩大中。
我们提示这一比值的持续下行中,出口交货值样本变动的干扰。出口交货值的同比增速,其公布值与出口增速相差不大,但出口交货值的同比若自行计算(今年除以去年),则明显低于公布的出口交货值的增速。比如2017年,出口增速为10.8%,出口交货值统计局公布的增速为10.7%,差别很小。但若按2017年的出口交货值除以2016年的数,则增速仅有3.4%。相当于2017年的规上企业相比2016年的,出口交货值的体量略小一些。这一趋势一直持续至今年(2020年前9个月,出口交货值增速公布值为-3.1%,自行计算值为-4.8%)。
月度视角:怎么解释过去几个月两者增速的背离?
统计口径的五个差异中,我们予以逐一分析。排除了三种可能。即农产品的干扰、出口转内销的干扰、来料加工的干扰。
相对来说,我们觉得是暂时无法排除的,一定程度上能提供一些解释的是剩下的两种可能。其一是规模以下今年的出口较好。从民企的出口、纺织业的出口、义乌的出口数据中可以予以佐证。其二是机电产品的存货因素的干扰。
具体分析参见正文。
风险提示:出口持续上行。
报告目录

报告正文
一
统计口径:至少存在五个差异
出口与出口交货值,在数据收集时,由于在收集方式、收集口径、统计时间区间、商品价格的处理等方面存在一定的差异,使得两者最终呈现的数值有一定的差异。具体来说,至少五个因素,会使得出口与出口交货值出现差异。
1)出口交货值不包括农业部门生产的用于出口的商品。而出口中会包括。
2)出口交货值不包括规模以下工业企业生产的用于出口的商品。而出口中会包括。
3)工业企业将商品交给外贸部门用于出口后,若该外贸部门出口转内销,则该商品不会计入出口中。造成出口交货值大于出口。
4)工业企业当期上报的出口交货值,可能由于交通、报关等因素,实际尚未出境,使得当期未纳入出口的统计中。或者反过来,当期统计的出口货物中,未必是当期生产的用于出口的,可能是上期生产的。
5)对于来料加工,出口交货值按加工费统计。出口时按商品货值统计(FOB)。

二
年度视角:出口与出口交货值差别多大?
将出口交货值与出口金额(人民币计价)相除,比值在2017年以前在80%以上。2017至2019年逐年下行。2019年降至72%。2020年前9个月,这一比值降至68.1%。两者体量差距在扩大中。
本章想说明三点。
第一,因为出口交货值不包括农业、工业的限额以下,体量上不如出口是预期之内的。考虑到出口中农业占比在3%左右(HS编码第一至第四类),出口交货值与出口的体量上的差距可能更多来自工业企业规下部分。
第二,2008-2016年的平均比值在84%。波动来自每年出口增速与出口交货值增速有一定差异(差异原因第三章节进一步分析)。比如2009年,出口增速为-18.3%,出口交货值增速为-9.8%(自行计算,用当年出口交货值除以上年),出口交货值增速高于出口,使得2009年出口交货值与出口的之比从2008年的81%上升至89%。
第三,2017-2019年比值持续下行,受规上企业样本变动影响较大。出口交货值的同比增速,其公布值与出口增速相差不大,但出口交货值的同比若自行计算(今年除以去年),则明显低于公布的出口交货值的增速。比如2017年,出口增速为10.8%,出口交货值统计局公布的增速为10.7%,差别很小。但若按2017年的出口交货值除以2016年的数,则增速仅有3.4%。相当于2017年的规上企业相比2016年的,出口交货值的体量略小一些。这一趋势一直持续至今年(2020年前9个月,出口交货值增速公布值为-3.1%,自行计算值为-4.8%)。

三
月度视角:怎么解释最近两者增速的背离?
先客观说下当下现状。今年自4月以来,出口交货值增速连续六个月不如出口增速,增速差均值达到-6.8%。
历史来看,出口交货值增速与出口增速出现不一致较为常见。但持续的背离,且如此大幅度的背离,虽有,但并不常见。相近的例子是2017年、2014年、2010年;2017年3-7月,出口交货值连续5个月增速不如出口增速,增速差均值为-4%。2014年7-12月,出口交货值连续6个月增速不如出口增速,增速差均值为-3.6%。2010年4-9月,出口交货值连续6个月不如出口增速,增速差均值达到-8%,但彼时单月出口增速在20%以上。
对这种持续时间长、背离幅度大的现状,我们思考了一些可能的原因,尝试性解释如下。
首先,排除以下三种可能。
第一,工业企业卖给外贸部门后,外贸部门出口转内销。这种情况下出口交货值增速应该高于出口增速。类似于2009年、2016年。
第二,农产品出口的扰动(农产品计入出口而不计入出口交货值)。我们将出口中农产品相关部分予以剔除,实际上去掉农业之后出口增速更快一些。4-9月,出口增速月度均值为7.4%,去掉农产品之后,月度均值为7.6%。
第三,来料加工出口扰动(计价的差别,导致出口中来料加工权重高于出口交货值来料加工的权重)。4-9月,来料加工的出口增速均值为-12.5%。理论上,对出口的拖累要高于对出口交货值的拖累。
以下两种可能,我们觉得是暂时无法排除的,一定程度上能提供一些解释。

(一)可能一:规下工业企业出口情况较好
如果规下企业出口增速较高,或使得出口交货值增速不如出口增速。但遗憾的是,缺乏规下的数据。我们从三个视角侧面予以验证。(注:PMI新出口订单中,小企业弱于大中企业,可能与样本选择有关,因为疫情影响,今年出口好的企业未必是往年出口好的企业)。
第一,民企出口与整体出口的比较。今年民企出口增速更好。由于民企中小企业数量较高。如果民企出口增速偏高,有可能小企业出口不错。2020年前三季度,民企出口增速为10%,明显快于整体的1.8%。与之类似的是2019年,民企出口增速为13%,整体出口增速为5%,民企更快。而出口交货值2019年增速为1.3%,出口2019年增速为5%(注:人民币计价,用当年出口除以去年,海关总署新闻发布会提及这一增速是5%,但WIND的数据是0.5%),出口交货值增速差一些。
第二,纺织业。今年纺织相关产品可能是小企业出口增速更好。今年防疫物资(如口罩)出口增速较快,有可能这些防疫物资多数来自小企业生产。我们将出口交货值中纺织业;纺织服装、服饰业这两个行业的增速,以及出口金额中第十一类,纺织原料及纺织制品的增速予以比较。今年明显的特征是,出口中纺织相关产品增速大幅高于出口交货值中纺织相关产品。
第三,义乌。今年2-3季度,义乌出口增速好于全国整体出口情况。义乌的出口一定程度上代表的是小企业的出口(注:根据数说义乌(2019年),2019年义乌工业生产中,规模以上工业增加值仅占全部工业增加值的37%。而全国,这一比例可能在80%以上)。今年1季度,出口交货值增速(-10.3% >出口增速(-11.4%)>义乌出口增速(-14.7%)。而2-3季度,出口交货值增速(0%)<出口增速(7.5%)<义乌出口增速(12.92%),反映2-3季度,可能是小企业出口更好,使得出口交货值增速不如出口增速。从义乌的出口结构看,更多是偏轻工业制品,如塑料制品、玩具、服装、家具、皮革、陶瓷、鞋靴等。


(二)可能二:存货因素
存货因素会带来短暂的出口交货值增速与出口增速的不一致。原理是,如果当月生产的用于出口的商品,并未及时报关出口,则可能当月该商品的出口交货值增速大于出口增速,而随后的月份该商品的出口增速大于出口交货值增速。
我们发现机电相关产品可能有存货因素的干扰。验证的方法分两步。
第一步,看出口中第十六类,机器、机械器具、电气设备及其零件的出口增速与出口交货值中计算机、通信和其他电子设备制造业的增速。今年3-6月,该类别商品,出口交货值增速高于出口增速。7-9月,出口交货值增速低于出口增速。符合存货因素干扰的特征。
第二步,检查工业生产与存货。如果存货因素干扰存在的话,企业知道前期生产的商品并未顺利报关出口(这些商品由于所有权尚未转移,不能确认收入,可能还是以存货形式计入报表中),可能在后期相应减少相关商品的生产。我们发现,3-6月,计算机、通信和其他电子设备制造业的生产增速逐月上行,存货上行。7-9月,生产增速逐月下行,存货回落。逻辑推演顺畅。
注:出口中第十六类占出口比重为43.6%(海关总署2019年数据)。除了电子这一行业外,还包括电气机械、通用设备、专用设备等行业。选择电子作为比较,原因是电子这一行业占出口交货值的权重为45%(统计局2019年数据),体量相近。

风险提示
出口持续上行。
(本文作者介绍:中国人民大学国际货币研究所研究员)