文/意见领袖专栏作家 施懿宸 李雪雯 汤婧
近年来,ESG发展理念与投资浪潮在全世界范围内逐步兴起,越来越多的金融机构开始评估环境、社会和公司治理风险对企业财务绩效和战略管理的影响,世界多国监管方也开始以企业ESG信息披露为抓手,推动上市公司提升ESG发展水平。金融机构作为现代经济的核心,是链接微观企业与个人主体和宏观上层建筑的枢纽,不仅直接影响着经济建设的进程,也在一定程度上关系着社会发展的状况,这就要求金融机构需要在支持经济基础的同时承担一定的社会责任。因此,金融机构如何践行ESG理念、强化ESG信息披露,将成为未来经济社会可持续发展的关键。
一、指导金融机构进行ESG信息披露的国际标准
(一)ESG信息披露通用准则
- 联合国可持续发展目标(SDGs)
2015年9月25日,联合国193个成员国在峰会上正式通过17个可持续发展目标(SDGs),目标涉及粮食安全、公共健康、人权平等、可持续城市和社区、劳工实践、负责任消费与生产、气候变化与生物多样性等多个层面,旨在从2015年到2030年间以综合方式彻底解决社会、经济和环境三个维度的发展问题。

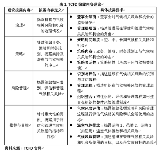
- TCFD 《气候相关财务信息披露工作组建议报告》
2017年6月,气候相关财务揭露工作小组(TCFD)发布《气候相关财务信息披露工作组建议报告》,以“治理、策略、风险管理,以及指针和目标”为组织运作的四个核心因素,为金融机构进行环境信息披露提供了相关建议。在风险管理和指标与目标层面,金融机构需要描述气候相关风险的识别、评估和管理流程,以及所使用的指标;在治理和策略层面,金融机构需要描述董事会和管理层对气候相关风险的监督管理情况,以及不同气候情境下的策略适应性与灵活性。

- 全球报告倡议(GRI)
全球报告倡议(GRI)成立于1997年,由美国非盈利环境经济组织CERES和联合国环境规划署UNEP共同发起。GRI标准主要由通用100系列和200、300、400三个议题专项标准构成,其对信息披露质量有要求、建议和指南三种级别,“要求”属于强制性命令,“建议”是鼓励采取但并非要求的情况,“指南”包括背景信息、说明和示例。
资料来源:GRI官网(二)不同类型金融机构的ESG信息披露要求
为进一步促进金融机构细化落实联合国2030可持续发展目标(SDGs)和《巴黎气候协定》,联合国环境规划署分别于2012年和2019年相继发布针对保险业金融机构、银行业金融机构和证券业金融机构的ESG实践原则,对不同类型金融机构的ESG信息披露进行了区别要求,即《可持续保险原则》(Principlesfor Sustainable Insurance,简称PSI)、《负责任银行原则》(PrinciplesforResponsibleBanking,简称PRB)与《负责任投资原则》(Principles for Responsible Investment,简称PRI)。
- 银行业金融机构
对于银行业金融机构,《负责任银行原则》要求银行确保其业务战略与SDGs和《巴黎协定》保持一致,在目标层面要求银行不断提升正面影响,减少因自身业务活动、产品和服务对人类和环境造成的负面影响;在客户、利益相关方、公司治理维度规范银行行为;最后要求银行定期评估个体和整体对原则的履行情况,公开披露银行的正面和负面影响及其对社会目标的贡献,并对相关影响负责。

除针对银行业金融机构的《负责任银行原则》外,TCFD也在针对金融产业和非金融产业的补充指引中,要求其在策略层面对短、中、长期内的相关风险与机会进行鉴别;在风险管理层面要侧重描述其风险识别与评估的流程;在指标与目标方面则是重点关注银行在评估气候相关风险和机会时所使用的指标。
- 证券业金融机构
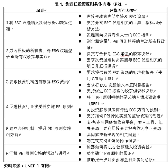
对于证券业金融机构,《负责任投资原则》 要求其在资产管理实践中,将ESG议题纳入投资分析和决策过程,成为积极的所有者并适当披露其自身的ESG资讯,进一步推动整个投资行业接受并实施PRI原则,从而创造一个经济高效、可持续的全球金融体系。

除针对证券业金融机构的《负责任投资原则》外,TCFD也在针对金融产业和非金融产业的补充指引中,要求资产管理人在策略层面加强对策略内容和策略灵活性(考虑不同气候相关情境)的披露;在风险管理层面要侧重描述其风险识别、评估和管理的流程;在指标与目标方面则是重点关注其在评估气候相关风险和机会时所使用的指标以及温室气体排放情况。
- 保险业金融机构
对于保险业金融机构,《可持续保险原则》首先要求保险业将ESG议题与保险公司的业务决策过程相结合,鼓励保险公司针对ESG领域的可保风险点进行产品创新,分摊客户及社会的ESG风险,该项原则体现了保险行业的独特性。此外,还要求保险公司定期披露在实施PSI原则方面的进展,展示公司问责机制和决策透明度,并与客户、监管机构、评级机构等开展对话。

除针对保险业金融机构的《可持续保险原则》外,TCFD也在针对金融产业和非金融产业的补充指引中,要求资产所有者在策略层面加强对策略内容和策略灵活性(考虑不同气候相关情境)的披露;在风险管理层面要侧重描述其风险识别、评估和管理的流程;在指标与目标方面则是重点关注评估气候相关风险和机会时所使用的指标。
(三)总结
在制定发布机构方面,关于金融机构ESG信息披露的国际标准与指引均由大型国际组织牵头制定,体现国际社会对金融机构ESG表现的重视,其中TCFD和PRB/PRI/PSI的核心工作小组成员来自业界,因此其建议披露内容多从投资者角度出发,帮助社会各界了解组织机构如何看待和评估气候相关风险与机会。
在信息披露内容的形式与要求方面,TCFD主要从治理、策略、风险管理和目标四个方面提出信息披露的指导意见,PRB、PRI与PSI则是针对不同相关方提出具体原则,并为报告方提供模板,是具体到实践层面的指引;SDGs则是框架性指南,其中PRB的一致性原则便是确保业务战略与SDGs所述的个人需求与目标保持一致。
二、国内金融机构开展ESG信息披露的必要性
2020年9月,国家主席习近平在在第七十五届联合国大会一般性辩论上发表重要讲话,提出“中国二氧化碳排放力争于2030年前达到峰值,努力争取2060年前实现碳中和。”随后,2020年10月,生态环境部、国家发改委与“一行两会”五部门联合印发《关于促进应对气候变化投融资的指导意见》,从政策标准、社会资本和组织实施等方面阐述了下一阶段推进气候投融资的具体工作。由此可见,未来的一段时间中,我国社会各界将采取多种措施积极应对气候变化问题。其中,金融机构作为政策传导机制的关键环节,更是需要通过主动践行负责任投资、打造可持续金融体系,从而支持国家生态文明建设。
目前,我国对于上市公司ESG信息披露仍坚持自愿性披露原则,监管部门及行业自律组织相继出台了多项支持金融机构开展ESG投融资活动的政策指引,鼓励金融机构积极开展绿色金融服务、创新绿色金融产品类型、主动进行ESG信息披露。具体而言,金融机构披露ESG信息在企业本身、资本市场和宏观经济三个层面具有重要意义:
(一)加强自身风险管理能力
考虑到当前全球气候风险与环境问题的严峻性,以及金融机构自身转型升级的迫切性,ESG信息披露工作已不单纯是为了完成履行社会责任、推进经济和社会可持续发展的要求,而是能够通过向金融机构施加社会责任约束,引导其更加注重短期盈利和社会责任之间的平衡,抑制过度逐利倾向,从而有助于从源头有效识别与管理金融风险,并将其融入战略决策、财务管理等流程,从而开辟新的业务领域、寻找新的利润增长点。
(二)推动资本市场转型升级
近年来,在大资管时代的背景下,随着监管机构对ESG投资的监管力度与投资者对ESG理念关注度的不断提升,越来越多的金融机构开始积极抢占ESG投资风口。对于金融行业和资本市场而言,积极进行ESG信息披露,能够使投资者充分了解金融机构的气候相关风险和整体风险管理情况,将ESG因素纳入投资决策,从而更好地发挥资本市场服务实体经济和支持经济转型的功能,进而推动行业整体向负责任投资方向转型升级。
(三)促进经济社会可持续发展
2020年伊始,新冠疫情在全球范围内肆虐,随着疫情防控常态化的积极推进,金融机构应肩负起后疫情时代经济绿色复苏的重要使命,这对于金融机构和资本市场的负责任投资行为提出了更多要求。金融机构应充分发挥资金中介作用,在确定资金、服务投向时充分考虑环境因素,综合评估客户的环境风险及其管理能力,使得环境表现欠佳的企业融资难度加大,从而鼓励企业加速绿色化转型,提升我国经济发展质量,实现可持续发展。
三、我国上市金融机构ESG信息披露现状
(一)我国上市金融机构社会责任报告披露情况
目前,我国上市金融机构披露ESG信息的主要方式是定期发布社会责任报告,该报告系统性地披露其履行社会责任的理念、制度、措施和绩效,以此作为面向各类投资主体和利益相关方(其中包括政府、社区、职工、供应商、客户、终端消费者、合作伙伴、媒体等)进行全方位沟通、交流的重要渠道。如图 所示,2019年,在证监会门类行业划分标准下的18个行业中,金融业的社会责任报告披露情况最好,74%的金融机构都进行了社会责任报告的披露,体现出金融机构积极践行ESG发展理念,重视ESG信息透明度。

由图3所示,金融业整体ESG信息披露起步较晚,2008年以前,金融机构的社会责任报告披露率均在10%以下。2008-2009年,保险业率先加强ESG信息披露工作的开展,社会责任报告披露率达到40%,领先于货币金融服务业和资本市场服务业;2010-2011年,货币金融服务业的信息披露数量快速提升,自2011年起,披露率达到100%,但是2016年披露率陡然下滑至67%,其后几年的披露率呈波动上升趋势,截至2020年9月,货币金融服务业的社会责任报告披露率回升至95%;保险业的社会责任报告披露率也于2014年达到100%,2018年出现一次波动,降至86%,2019年便又恢复至100%;相比之下,资本市场服务业的ESG信息披露情况一直处于缓慢提升状态,近三年维持65%以上的社会责任报告披露率。
(二)我国上市金融机构ESG表现
如图4所示,根据中央财经大学绿色金融国际研究院自主研发的ESG评估体系及行业划分标准,对于2019年全体A股上市公司,金融业_保险业的ESG表现最为优异,其次为金融业_货币金融服务业和服务业。而金融业_资本市场服务业的ESG表现则在五类行业中处于末位水平,与其他两类金融业行业在环境、社会责任和公司治理三个层面均存在较一定差距,ESG表现水平有待进一步提升。
1、环境信息披露表现

绿色金融管理体系建设有待完善。根据中央财经大学绿色金融国际研究院自主研发的ESG评估体系,2019年,上市金融机构在环境层面各项指标的信息披露得分率如图5所示。在8项指标中,上市金融机构信息披露得分率最高的指标为绿色办公(65.12%),其次是绿色环保宣传(54.65%)和绿色投资(37.21%);信息披露得分率较低的三项指标分别是绿色金融产品(20.93%)、环境风险管理(20.93%)和绿色金融部门(8.14%)。由此可见,目前金融机构主要通过推行绿色办公管理办法和宣传绿色环保发展理念履行环境相关责任,但在绿色金融管理体系与环境风险管理能力建设方面的表现还有待进一步提升,未来需主动采取相关措施,优化环境信息披露。
2、社会责任信息披露表现

社会责任信息披露整体表现较好。根据中央财经大学绿色金融国际研究院自主研发的ESG评估体系,2019年,上市金融机构在社会责任层面各项指标的信息披露得分率如图6所示。在6项指标中,上市金融机构信息披露得分率最高的指标为员工(91.86%),其次是扶贫及其他慈善(88.37%)和社会责任量化信息(83.72%);信息披露得分率最低的指标是供应商(32.56%)。由此可见,较环境信息披露而言,金融机构在履行社会责任方面的信息披露较为完整全面,未来可加强在供应商方面的信息披露。
3、公司治理信息披露表现

公司治理水平较高,技术创新实力需提升。根据中央财经大学绿色金融国际研究院自主研发的ESG评估体系,2019年,上市金融机构在公司治理层面各项指标的信息披露得分率如图7所示。在5项指标中,除技术创新外,上市金融机构在投资者关系、组织结构、风险管理和信息透明度方面的信息披露得分率均在90%以上,显著优于环境和社会责任两个维度的指标披露表现。由此可见,目前金融机构的公司治理水平较高,但在技术创新方面的表现还有待进一步提升。
(三)总结
根据上述分析可知,目前在国民经济各行业中,金融行业的ESG信息披露已经处于领先水平,ESG表现较为优异;具体到E、S和G三个层面,金融行业的机构更集中披露社会责任方面的信息,环境与公司治理层面的表现还有待进一步提升。而在金融行业内部,不同类型机构之间的ESG表现也存在一定差距,其中货币金融服务业与保险业较资本市场服务业更加注重ESG实践,相关的信息披露也更加全面完善。
四、金融机构ESG信息披露未来发展趋势
近年来,随着我国经济高质量发展进程的持续推进,“污染防治、精准脱贫和防范化解重大风险”三大攻坚战的强化落实,以及气候变化应对机制的逐步建设,监管部门针对上市公司出台强制性ESG信息披露准则已是大势所趋。作为政策传导机制的关键环节,金融行业的ESG投融资实践与相关信息披露将进一步驱动经济增长模式转型升级,实现经济效益与社会效益的结合。
(一)顶层设计不断完善,出台强制性ESG信息披露指引
目前,中国证监会发布的《上市公司治理准则》明确了我国上市公司社会责任报告披露的基本框架,证券业自律组织也制定了一系列行业指引文件,引导上市公司自愿披露社会责任信息。未来,我国监管部门仍需要继续加快完善顶层设计,出台详细的ESG信息披露指标政策,交易所也出台上市公司ESG强制信息披露标准的实施细则,为上市公司ESG信息披露提供准确指导,从根本上解决ESG信息披露指标各异、口径不一,数据无法横向和纵向对比的问题,进而保障ESG数据的可得性、准确性和可对比性。
(二)环境与社会风险管理持续优化,制定金融行业特色指标
根据TCFD框架的指引,金融机构需要通过情景分析和压力测试等方法测算气候或环境因素带来的影响,持续优化环境与社会风险管理。未来,我国金融机构需要研究开发兼具科学性与实用性的环境风险评估和环境绩效测算方法学,同时创新统计工具与数据平台的建设,用于支持收集绿色金融业务在前中后端运营过程中涉及到的定量数据。此外,由于不同类型的金融机构所面对的环境与社会风险也有所区别,因此货币金融服务业、资本市场服务业和保险业机构可以根据自身业务经营特性,设定不同的风险识别与监测工具,制定行业特色指标,使金融机构的ESG信息披露更加系统完整。
(三)持续开展国际交流合作,深度参与国际ESG信息披露准则建设
近年来,我国积极参与国际环境信息披露工作,在2019年4月,中国绿色金融委员会发布了“一带一路”绿色投资原则(BRI-GIP),披露环境信息是七大原则其中之一。未来随着经济全球化的深度推进,除响应国内监管要求外,我国金融机构需要更加主动地借鉴参考国际ESG信息披露相关标准,与国际接轨,提升ESG信息披露的广度和深度,为国际负责任投资者提供更多投资决策参考依据。同时也需要进一步在ESG投资实践与风险管理体系建设方面加强国际间的交流合作,参与国际可持续金融发展与信息披露准则建设,共同迎接气候变化带来的机遇与挑战。
作者:
施懿宸 中央财经大学绿色金融国际研究院副院长、讲座教授;长三角绿色价值投资研究院院长
李雪雯 中央财经大学绿色金融国际研究院助理研究员
汤婧 中央财经大学绿色金融国际研究院科研助理
(本文作者介绍:中央财经大学绿色金融国际研究院副院长,长三角绿色价值投资研究院院长,讲座教授,绿色金融产品创新实验室负责人)

