文/意见领袖专栏作家 施懿宸 杨晨辉 金彤
2019年1月,惠誉评级(Fitch Ratings,“惠誉”)宣布推出全球首个结合环境、社会责任和公司治理(ESG)三大因素的企业信用评级系统。同年4月,穆迪(Moody‘s) 收购环境、社会与治理(ESG)研究、数据和评估领域的全球领导者Vigeo Eiris的多数股权,将ESG因素纳入了其企业信用评级方法学。本文汇总介绍惠誉与穆迪的ESG信用评级方法学,阐述了ESG在信用评级中的意义,并详细分析了我国直接应用ESG国际评级体系存在的问题以及建立我国本土化ESG信用评级的相关建议。

一、ESG国际信用评级方法学介绍
(一)惠誉ESG信用评级方法学介绍
1、将企业ESG风险进行相关度评分
惠誉主要衡量与企业自身信用状况相关的ESG风险,同时重点关注与企业所在行业与地区相关的ESG风险。基于发行人的具体情况,判断哪些ESG风险是影响评级决定活跃的关键因子,能够最终影响评级调整。为此,惠誉制定了以下ESG风险相关度评分标准,并根据得分划分出对应信用评级驱动类型。

惠誉整理出与所有市场相关的一般性环境、社会以及公司治理问题,并依据企业所在行业对应设置特定ESG风险问题,以实现对企业的综合性ESG信用评级以分数形式统筹特定行业ESG风险问题与企业整体信用评级的信用相关性,即ESG风险相关度评分。专家根据ESG风险对评级的影响程度进行打分,ESG分数范围从1到5,并在评估环境、社会或是公司治理风险总分时划分出了15个颜色等级。
惠誉融合所有市场相关的一般环境问题、行业特定的环境风险以及相关信用评级因素,综合绘制企业环境风险衡量表并产出环境风险总分。环境风险总分选取五个一般环境风险问题中的最高分,而总分所在分数段颜色等级是所有风险问题得分的综合计算。同理可知,社会、公司治理风险衡量表制作与风险总分统计原理。
以大众汽车的信用评级为例,进一步介绍企业的环境、社会与公司治理风险衡量表。
(1)惠普环境(E)风险衡量表
表2为大众汽车环境风险衡量表。与所有市场相关的一般环境问题共有五个,分别是温室气体排放和空气质量,能源管理,水及废水管理,废物、危险品管理与生态影响,以及环境风险敞口。在汽车行业,对“温室气体排放和空气质量”这一部分进行评分,主要考虑销售车辆的尾气排放是否超标。大众汽车的该指标问题为5分,说明销售车辆的尾气污染的排放量是其ESG关键评级驱动因素,会对品牌定位的塑造、盈利能力可持续性、财务结构的稳定性等相关因素产生重大影响。

(2)惠普社会(S)风险衡量表
表3为大众汽车的社会风险衡量表。与所有市场相关的一般社会问题共有五个,分别是人权、社区关系、可获得性及承担能力,客户福祉:公平的信息传递、隐私权及信息安全,劳动关系及行为准则,员工福利,以及社会风险敞口。在汽车行业,对客户福祉这一部分进行评分,主要考虑销售车辆的安全性以及客户隐私数据的保护程度。表中信息显示,“客户隐私数据与车辆安全”是大众汽车的ESG潜在评级驱动因素,可能会对成本结构、财务结构等相关评级因素产生一定影响。

(3)惠普公司治理(G)风险衡量表
表4为大众汽车的公司治理风险衡量表。与市场相关的一般性问题为以下四个:管理策略,治理架构,组织架构,以及财务透明度。在汽车行业,对治理架构这一部分进行评分,主要考虑董事会独立性以及公司所有权集中程度。表中信息显示,董事会独立性和有效性、所有权集中是大众汽车的ESG风险评级关键性驱动因素,会对公司治理(G)绩效产生重大影响。

2、绘制ESG信用评级总表,最终得出ESG信用评级总分
以大众汽车的信用评级为例,下表(大众汽车的ESG信用评级总表)将进一步演示ESG信用评级过程。惠誉在表格中整合ESG关键评级驱动因素、评级驱动因素、潜在评级驱动因素以及非评级驱动因素,从而得到各个驱动因素数量。根据各个驱动因素数量,综合得出ESG信用评级总分以及颜色等级。

(二)穆迪的ESG信用评级方法学介绍
1、评估环境风险、社会风险以及公司治理风险的一般性原则
尽管不同企业ESG风险情况大不相同,穆迪分别介绍了评估环境风险、社会风险以及公司治理风险的一般性原则。评估企业的环境风险时,穆迪将环境风险大致分为两类,转型风险(环境灾害相关政策带来的后果)以及物理风险(环境灾害,如污染、干旱等)的不利影响,同时关注风险的时间、确定性和严重性。企业的社会风险也可以分为两类,企业特定社会风险(例如损害企业声誉的产品安全问题)以及外部因素的不利影响(例如导致更高的合规成本的外部监管制度)。此外,所有权控制、董事会监督有效性和管理结构是穆迪在评估公司治理如何影响信用评级时考虑的主要因素。
2、ESG信用评级流程
穆迪公司通过平衡记分卡的方式,为国内外企业主体进行信用评级。除了各财务指标,穆迪也将ESG视为影响信用评级的重要因子。将ESG因素纳入公司信用评级的流程,大致可以分为三步。

一是进行信用分析,评估ESG因素在产品需求,公司名誉,生产成本和财务实力等方面的潜在影响。二是根据平衡记分卡,评估ESG对企业利润、财务杠杆、现金流、业务概况、财务政策以及规模等指标产生的实质性影响。企业利润等财务指标在不同行业会有不同的子要素。以包装消费品(Consumer Packaged Goods, CPG)行业为例,在平衡记分卡中评估规模会以企业收入作为指标,而评估企业利润主要考虑息税摊销前利润率。评估业务概况则主要考虑地理位置多样性、消费者类型多元化、市场地位与产品组合吸引力。评估财务杠杆则以总债务/息税折旧摊销前利润,保留的现金流/净债务,以及息税摊销前利润/利息费用来计算。三是评估ESG对在平衡记分卡中未包括的其他考虑因素的重要影响。
表 6 包装消费品行业平衡记分卡

二、ESG因素纳入企业信用评级的重要性
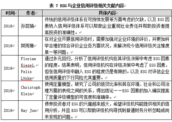
众多学者的研究成果,说明了现今信用评级体系存在关注维度单一与在可持续发展方面考虑的欠缺的问题。诸多文献通过数学模型与多元回归等统计工具,证明了在信用评级中考虑ESG因素可以提高信用评级模型的可信度和准确率,评估企业信用质量的下行风险并寻找到普通财务分析忽略或尚未发现的问题。综合而言,ESG是影响企业信用评级的重要因素,与财务指标分析相辅相成。
表 7 ESG与企业信用评级相关文献内容

三、直接采用ESG国际评级体系存在的问题
(一)宏观政治经济环境不同
环境和社会风险极大程度受潜在政策措施、经济表现等宏观环境因素影响。中国经济体制强调国有制的主导地位,基本的土地、自然资源等等均属国有。根据新京报的统计结果,截至2019年底,国有企业数量增至46万家。在对国有企业进行ESG信用评级评估,需要考虑政府对国企在环境保护方面的支持力度以及国企自身肩负的社会责任,相关要素并不在ESG国际评级体系所包含的范畴之内。除此之外,我国绿色金融发展在宏观大环境下呈现“自上而下”的基本特征,而国际资本市场更为市场化,偏近“自下而上”。因此,我国宏观政策导向对企业ESG风险影响程度较大,应被纳入企业ESG信用评级的考量范畴。
(二)管理模式不同
公司治理风险受管理模式与治理架构影响。中国企业重视党建工作的有效开展,积极推进党建工作与企业管理工作的融合与发展。因此,我国企业的管理模式受党建工作影响,国际ESG信用评级体系并未考虑到这一因素。此外,我国治理架构与国外也存在较大的差异。根据商周刊的统计数据可知,在英国董事长兼任CEO的公司不到总数的10%,而国内总经理和董事长是同一个人的现象在家族企业中相对普遍。除此之外,据北方经贸的统计数据显示,我国董事会的“内部人”现象十分普遍,70%左右的董事会成员来自股东单位的派遣,而国外上市公司的董事会里,大量的董事是外部董事。因此,国际ESG信用评级机构很有可能认为,多数我国企业存在权责不清的风险。这会导致在国际ESG信用评级体系下我国企业的公司治理风险评分过高。
(三)信息披露程度不同
发达国家资本市场对信息披露要求较高,例如,日本的大多数企业环境信息披露采用独立环境报告,且超过一半的上市公司网站设立“环境”专栏自发披露公司的环境信息。而我国上市公司的ESG信息披露虽呈增长态势,但ESG信息披露程度仍较为有限。根据中财大绿金院统计结果,截止目前,约有25%的A股上市公司发布了ESG报告。直接搬用国际ESG信用评级体系可能会导致我国企业由于信息披露不完善,而获得较低的信用评级。
四、关于建立我国ESG信用评级的建议
(一)投资者:增加对投资企业ESG信用评级的关注度
在信用评级中纳入ESG因素帮助投资者更好地了解企业的可持续性,从而更好地管理风险并提高其长期回报。因此,投资者应增加对ESG投资的了解,在评估企业债券长期的盈利能力时,重点关注评级机构对公司ESG表现的评价,关注评级机构是否因为企业ESG表现下调其信用评级。在确定投资企业债券前,投资者应了解ESG因素在这个企业所处行业的重要性,将ESG信息披露作为很好的“排雷指标”,找出值得投资的债券发行主体。
(二)评级机构:建设带有中国特色的ESG信用评级体系
我国的评级机构需要在现有信用评级的基础上纳入ESG因素,帮助降低债务资本市场的非系统风险。在维持与国际ESG信用评级基本原则一致性的同时,融入中国特色,构建中国本土化ESG信用评级体系。依据我国国有企业与民营企业的特点,建立起具有针对性且更为全面的ESG评估指标。评估公司治理风险时,引入评估企业管理机制的遵循程度的指标。此外,评级机构应当充分考虑采用不同管理模式的企业,对评估公司治理风险的指标进行必要调整。
(三)企业:积极披露ESG信息,理解评级机构的ESG信用评级方法学
良好的ESG信用评级绩效能够帮助企业在公众中建立优质商誉,进而降低企业经营过程中的融资难度。为更好实现有效信息披露,公司应在官网等渠道积极自发公布ESG信息,有条件的企业应尽可能发布CSR社会责任报告,有意识地注重信息披露的完整性、时效性与可靠性。此外,企业可以通过研究学习ESG信用评级方法学等方式,自发对照并完善自身环境、社会与信息披露表现,力求提升ESG相关绩效水平。
参考文献:
[1]John Thieroff, Swami Venkataraman, Jim Hempstead etc. General Principles for Assessing Environmental, Social and Governance Risks. Moody‘s Investors service,2019.
[2]Chedly Milord Louis, Linda Montag, Brian Weddington etc. Consumer Packaged Goods Methodology. Moody‘s Investors service,2020.
[3]Businesswire.穆迪强调对环境、社会和治理(ESG)的持续承诺. https://www.businesswire.com/news/home/20190731005510/zh-CN/
[4]久期财经.穆迪:予建业地产(00832.HK)拟发行美元债券“B1”高级无抵押评级. https://www.97caijing.com/article/20751
[5]孙蕊娟.ESG责任投资在我国资本市场中的应用.天水师范学院,2018.
[6]樊雨珊.环境敏感性企业的绿色信贷评级体系研究.上海师范大学,2019.
[7]Florian Kiesel, Felix Lücke. ESG in credit ratings and the impact on financial markets.WILEY,2019.
[8]Christoph Klein. Quantitative Credit Rating Models including ESG factors. University of Stuttgart,2019.
[9]Hay, Jon. Fitch joins ESG caravan with relevance scores. Euromoney Institutional Investor PLC,2019.
[10]邵昌平. 绿色资本市场的国内外比较研究.中国市场,2013.
[11]IM投资洞见与委托.全球首个企业ESG信用评级系统出炉.
https://m.sohu.com/a/287918046_379935
[12]贾菁薇, 陈邱萍与薛慧如. ESG方法论在信用评级中的应用.惠普评级,2020.
[13]顾志娟.发展驶入快车道 国企数量增至46万家.新京报,2019.
http://guoqing.china.com.cn/2019-10/08/content_75277532.htm
[14]宁向东.反思中国公司治理.商周刊,2010.
[15]秦殿军,郭晓晶.中国上市公司独立董事刍议.北方经贸,2001.
(本文作者介绍:中央财经大学绿色金融国际研究院副院长,长三角绿色价值投资研究院院长,讲座教授,绿色金融产品创新实验室负责人)