文/新浪财经意见领袖专栏作家 任泽平、马家进、华炎雪、范城恺、李晓桐
11月3日美国大选投票日临近,“谁会成为下一届美国总统”?仍谜团重重。
新冠肺炎疫情爆发为特朗普连任蒙下阴影,拜登在民调中持续领先,但2016年特朗普最后时刻翻盘逆袭。这两届总统大选淋漓尽致地展现了美国日益加重的社会撕裂和政治极化,以及由此催生的民粹主义、逆全球化等思潮。
过去四年,特朗普带领美国“再次伟大”,抑或是“帝国余晖”,各方莫衷一是。美国总统对其国内和国际局势有着巨大的影响力,特朗普和拜登谁将当选?会带来什么影响?
1 目前谁的赢面更大?
1.1 拜登民调暂时领先
全国民调显示,拜登支持率始终高于特朗普。10月初,由于特朗普第一次总统候选人辩论失利以及确诊新冠,导致支持率大幅下滑,一度从43.3%下滑至41.6%,与拜登差距最高达10.3个百分点,创2020年以来新高。10月中旬,特朗普痊愈并陆续参加公共活动,其支持率逐渐回升,与拜登的差距逐渐缩小。截至10月31日,拜登和特朗普支持率分别为51.3%和43.5%,相差7.8个百分点。

博彩结果显示,认为拜登当选的民众较多。9月特朗普和拜登的赔率仍十分胶着,但10月以来,特朗普和拜登的差距逐渐拉大。9月29日第一次总统候选人辩论是重要节点,特朗普和拜登的差距从9.5个百分点一度扩大到34.7个百分点。截至10月31日,拜登和特朗普的博彩支持率分别为64.8%和34.5%,相差30个百分点。

各州民调显示,拜登获得较多选举人票的可能性远高于特朗普。截至10月31日,拜登和特朗普基本可确定的选举人票分别为216和125票,差距较大。以此推算,拜登距离当选仅差54票。从摇摆州看,当前有14个州197张选举人票不确定性较高;其中,拜登支持率高的有9个州135票,特朗普支持率高的2个州44票;支持率持平的俄亥俄州(18票)。拜登获胜概率较大。

六个选举人票较多的州值得重点关注。1)胶着状态:佛罗里达州(29)、俄亥俄州(18)和佐治亚州(16),拜登支持率略高,但和特朗普支持率相差在2个百分点以内。2)拜登领先:宾夕法尼亚州(20)和密歇根州(16),拜登领先特朗普4.1和7.3个百分点,但近期出现差距缩小的趋势。3)特朗普领先:德克萨斯州(38票),特朗普领先拜登2.3个百分点,近期同样出现差距缩小趋势。

但是民调结果存在一定误差,未必就是最终结果。美国大选民调数据的误差保守估计在5个百分点左右。从全国民调来看,拜登领先特朗普已超过误差范围。从各州民调来看,有13个摇摆州,拜登与特朗普的支持率差距在5%以内。2016年美国大选,民调显示希拉里领先,但最终特朗普依靠在部分翻转州的微弱优势获胜。
1.2 邮寄投票带来不确定性
美国大选的投票方式,从地点看,分为现场投票和邮寄投票,从时间看,分为提前投票、大选日投票和延期投票。其中,现场投票,要求选民出现在各自州的指定地点进行投票,且必须于大选当日或大选日前进行。邮寄投票,一般要求选民向各自州政府申请,并按各州规定的填写方式以及时间投寄选票,否则记为无效票。
受疫情影响,2020年美国大选投票方式与往届有所差异。第一,邮寄投票申请限制弱化。有10个州的选民可以不通过申请,直接邮寄选票,35个州的选民可以无理由申请邮寄选票。大大提高选民参与选举的热情。第二,延期投票增加。延期投票的目的主要在于避免邮寄投票激增带来的统计误差,当前美国已有25个州确认延期。
提前投票数破历史记录,选民热情高涨,民主党选民占比远高于共和党。截至11月1日,美国全部州已启动投票,提前投票选民达9203万人,远超2016年的5800万,占2016年总选票的66.8%。从各州看,民主党选民占比45.7%,远高于共和党的30.3%。佛罗里达州的民主党和共和党投票占比分别为39.5%和38.1%;宾夕法尼亚州民主党和共和党邮寄投票占比分别为62.8%和25.4%。

邮寄投票数破历史记录,或更利于民主党。截至11月1日,邮寄选票申请9120万张,按2016年总选票数推算,占比高达66%,而往年占比基本处于20%以下。关键摇摆州佛罗里达州、俄亥俄州、宾夕法尼亚州、和佐治亚州占比分别为62.7%、55.9%、50.2%和42.8%。数据表明,民主党偏好邮寄投票,共和党偏好现场投票。民主党和共和党申请邮寄投票占比分别为44.1%和26.2%,已返回邮寄投票占比49.0%和26.5%,现场投票占比分别为35.7%和41.9%。


但是,邮寄投票因程序繁杂可能带来较大误差。具体表现在两个方面。第一,邮寄选票对选民有格式和时间上的严格要求。美国的选举与投票调查表示,签名不符和错过截止日是造成无效票的最常见原因。2016年有31.5万无效票,占总邮寄投票近10%。第二,邮寄选票对计票人有更高的专业性要求。计票人不仅需要对寄回选票进行分类统计工作,还需要对信封、纸张、签名等进行核查。此外,邮寄投票也提升了州政府的计票成本,对资金量不够充裕的州产生影响。因此,虽然拜登民调领先,但是由于其支持者多选择邮寄投票,部分选票被判无效可能会影响结果。
2 大选结果能否如期顺利公布?
2.1 大选结果可能推迟揭晓
各州纷纷延长计票截止日期至11月3日之后,最终结果或将晚于往届公布。据往年经验,美国大选结果通常于投票日当晚或次日凌晨揭晓。2016年大选投票日是11月8日,美国东部时间9日凌晨2:30左右特朗普锁定胜局并收到希拉里致电“祝贺”。但本次大选,由于邮寄选票数量激增,加大了计票难度,叠加美国邮政系统运行效率较低,部分州政府选择适当延后计票日期,目前有25个选区已将“要求送达”日期设置在投票日之后。在六大摇摆州中,仅佛罗里达和威斯康辛的计票截止日仍为11月3日,宾夕法尼亚、艾奥瓦、俄亥俄和密歇根的计票截止日已分别延至11月6日、9日、13日和17日。假如二人选情胶着,最终结果很可能需要等到最后几个州的邮寄选票清点完毕才能确定。
假如票数差距小,还可能经历“修正”无效票、重新计票等流程,大选结果可能再被延迟。邮寄选票的认定过程较复杂,需要确认每一张选票的签名、地址等信息。对于真伪存疑的选票,往年大部分州将直接视其为无效票。但今年基于邮寄选票的重要性,目前约30个州都出台了新政策,给予选民一次“修正”的机会证明选票的真实性。此外,美国历史上亦出现过重新计票的情况,即2000年戈尔与小布什在佛罗里达州的争议,当时重新计票多花了3天,且后来又因“人工计票”争议诉诸法律而多花了一个月。不过重新计票触发条件较极端,例如该州选票必须差距很小、且该州结果能直接影响大选结果。
假如票数差距大,公众仍可期待于投票日当晚知晓结果。大选结果并非需要所有州的所有票数统计完毕才能揭晓。虽然部分选区计票日期有所延长,但均鼓励选民尽量提前邮寄选票,选票到达后将被统计,不需要等到最后一天。且根据大选规则,任何一方率先锁定270票后即可胜出,各州选票基本遵循“赢者通吃”规则,且“得摇摆州者得天下”。如果二人选票差距悬殊,或者关键州的选情比较明朗,可能在投票日当晚就能确定结果。


2.2 特朗普能否干预美国大选结果?
如果大选结果不利于特朗普,其必然会采用各种手段试图“翻盘”,焦点将集中于邮寄选票的有效性上。
由于邮寄选票更利好拜登,因此投票日之前特朗普便持续质疑邮寄投票的可信度,声称邮寄投票将导致大规模舞弊。但事实上,众多学术研究已充分证明,邮寄投票的造假极少,几乎可忽略不计。
特朗普能否干预大选结果完全取决于选情的胶着程度。如果差距很大,那么再怎么挣扎也是回天乏术。但如果差距很小,则还有操作空间。特朗普在任内任命了三位保守派大法官,使得最高法院中保守派与自由派大法官的比例变成了6:3。如果最后出现争议,要由最高法院进行判决的话,结果很可能会偏向于特朗普。
至于其他一些极端情形,发生的可能性不大。双方候选人都要在规则内行事,特朗普的权力并非毫无限制,拜登和民主党一方也不会坐视不管且并非豪无还手之力。
3 双方上台将带来什么影响?
3.1 双方政策主张对比
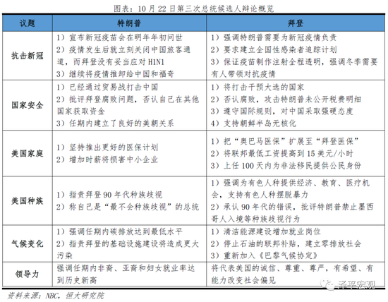
特朗普和拜登分别于9月29日和10月22日进行了两场总统候选人辩论,原定于10月15日的第二次辩论因特朗普感染新冠后双方未达成一致而被取消,彭斯和哈里斯则于10月7日进行了一场副总统候选人辩论。双方就疫情、经济、国家安全、种族、气候、中美关系等议题展开了激烈交锋。

特朗普与拜登在辩论中的阐述与其竞选纲领基本一致。具体来看,1)抗击新冠疫情方面,特朗普试图回避疫情议题,坚持工作重点在重启经济;拜登抨击特朗普政府抗疫不力,强调推出全国性的感染者追踪计划。2)经济与就业方面,特朗普宣扬执政期间的经济政策与成就,包括全面减税、鼓励制造业回流和就业等,承诺为企业提供税费减免,创造1千万个就业岗位;拜登则计划提高对高收入人群的税收、提升最低工资,加大公共服务投资。3)国家安全方面,特朗普坚持重塑军事力量、维护美朝关系,强调“美国优先”,在贸易上打击其他国家;拜登批评单边主义外交政策,希望重塑盟友关系,计划打击干预大选的国家。4)中美关系方面,特朗普继续坚持对进行“不公平倾销和补贴”的国家征收惩罚性关税;而拜登不支持使用关税武器,但也关注“不正当竞争”问题,倾向于通过团结盟友向中国等“贸易政策滥用者”施压。


副总统候选人辩论中,彭斯坚持维护特朗普政府在抗击疫情、促进经济和就业方面的努力;哈里斯不断就新冠疫情、经济和外交关系等议题指责特朗普政府,强调特朗普政府是“历届政府执政期间的最大败笔”。

3.2 双方上台的影响
特朗普和拜登的不同政策主张将会对美国国内、资本市场以及中美关系等造成深远影响。例如,拜登更有可能防控疫情、缓和美国的贫富分化和种族冲突;特朗普对股指的格外重视更有利于美股行情,对传统能源的支持更有利于相关企业……
有分析人士认为,拜登上台后将纠正特朗普的极端举措,中美关系或缓和向好。这种想法有些过于天真,在2018年中美贸易摩擦爆发初期,我们鲜明地提出三大判断,与市场流行观点不同但被后续形势演化所不断验证:“中美贸易摩擦具有长期性和日益严峻性”,“这是打着贸易保护主义旗号的遏制”,“我方最好的应对是以更大决心更大勇气推动新一轮改革开放,坚定不移。对此,我们要保持清醒冷静和战略定力”。
美国两党已达成对华强硬共识,与谁当选美国总统无关。2020年5月20日,白宫发布《美国对中华人民共和国战略方针》,明确中美关系的性质是大国竞争。7月21日公布的民主党纲领强调,“民主党将会对中国以及任何试图削弱美国制造业的国家采取积极行动,我们将抵制中国窃取美国知识产权以及要求中国停止对美国企业的网络间谍行为。”“民主党将与盟国一道,发动世界上超过一半的经济体对抗中国,并尽可能从最强有力的位置进行谈判。”“民主党人对中国的态度将以美国的国家利益和盟国的利益为指导,并利用美国社会开放、经济活力以及同盟力量来塑造反映我们价值观的国际准则。”“我们相信,欧洲是我们与中国竞争的天然伙伴。”
若特朗普连任,其2017年底发布的《国防战略报告》已将中国定义为“战略性竞争对手”,其2020年发布的《美国对中华人民共和国的战略方针》进一步明确了对华遏制战略思想,未来将延续既有态度,不断出台新的对华遏制举措;若拜登上任,虽有观点认为其“温和派”作风可能意味其对华政策不如特朗普激进,但自2019年6月以来其对中国态度由温和逐步转为强硬,认为美国“正在与中国竞争”、“需要对中国强硬”,他虽支持自由贸易、反对关税,但也支持修改对华贸易政策,认为“中美问题不在于贸易逆差,而在于中国知识产权和钢铁倾销问题”。民主党新党纲称将在对华政策方面持“强硬立场”,拜登称其对华政策会比特朗普更强硬,表示将“拉上美国的发达国家盟友”共同对抗中国。此外,在国会层面,美国两党议员在对华问题上态度趋于统一,涉华法案和政策多由跨党派议员联合发起、并大多获全票通过。国会选举结果亦难以改变美国对华政策取向。
面对来自美国的单方面挑衅,中国最好的应对就是做好自己,以更大决心和更大力度推动改革开放。在构建实施“双循环”战略中,以三大抓手为突破口。一是大力推进“新基建”,短期有助于扩大有效需求、稳增长、稳就业,长期有助于增加有效供给,释放中国经济增长潜力,培育新经济、新技术、新产业,推动改革创新,改善民生福利。二是加快推进新型城镇化,推动城市群、都市圈一体化发展。尊重产业和人口向优势地区集聚的客观规律;建立健全宅基地自愿有偿退出机制,以常住人口增量为主要标准供给城镇用地,地随人走,人地挂钩;优化城镇用地在地区和城市之间的配置,推进市场化的跨省换地和利益分享机制。三是尽快全面放开并鼓励生育,积极构建生育支持体系和应对老龄化的制度和社会体系。人口因素变化缓慢但势大力沉,中国少子老龄化问题已日趋严峻。考虑到当前各界对是否全面放开生育并鼓励生育争议较大,建议在“十四五”时期可从尽快放开三孩开始逐步推进并观察效果。
(本文作者介绍:经济学家)