文/新浪财经意见领袖专栏作家 任泽平

文:恒大研究院 任泽平 熊柴 马家进 范城恺
3月美国总统党内初选的“超级星期二”结果公布,民主党内拜登领先,但桑德斯紧随其后,共和党内特朗普获胜毫无悬念。4月桑德斯宣布退出竞选。下一任美国总统将在特朗普和拜登之间决出,他们的政治主张关乎美国未来执政方针与中美关系。
1 美国“超级星期二”落幕:拜登逆转桑德斯
2020年是美国总统大选的选举年,主要议程包括:1-6月两党党内初选、7-8月党内确定总统候选人、9-10月竞选运动、11月大选日选民投票、12月选举人团投票以及次年1月总统宣誓就职。

共和党内,现任总统特朗普竞选连任,获得提名没有悬念,而民主党内竞争十分激烈。民主党初选共有3979张选票,拿下1991张才可获胜。3月3日的“超级星期二”是一个关键节点,当天在加利福尼亚、得克萨斯等14州和海外领土美属萨摩亚以及海外民主党人中决出1357张选票的归属,占总票数的34%。加上2月在艾奥瓦、新罕布什尔、内华达以及南卡罗莱纳4州的155张选票,“超级星期二”的结果有很强的指示作用,领跑者优势越来越大、落后者将被加速淘汰。自1984年以来,共计18次“超级星期二”选举中,有17次都是获胜者最后获得了党内提名。

民主党内拜登暂时领先桑德斯,但票数差距不大。在已公布的1355张选票中,拜登获637票,桑德斯获559票,沃伦获64票,布隆伯格获60票。而在2月的四州初选中,桑德斯略为领先,155票中获60票,拜登获54票。根据历史经验,赢得“超级星期二”的拜登最终获胜概率更大,且其获得布隆伯格、布蒂吉格、克洛布彻等退选支持,温和民主派选票归拢。


2 特朗普、拜登和桑德斯的政治主张与支持率
下一任美国总统将在共和党的特朗普与民主党的拜登之间决出,他们的政治主张关乎美国未来执政方针与中美关系。
2.1 三人简介
唐纳德·特朗普:74岁,现任美国总统,代表共和党继续参选,口号是“一起,我们正重建美国”(Together, we are rebuilding our nation)。特朗普以维持现状并继续推行上次竞选承诺为核心纲领,高调宣传执政期间的美国经济发展。但其“美国优先”的外交态度激化了贸易争端和军事冲突,一直颇受争议。
乔·拜登:78岁,曾是奥巴马时期的副总统,代表民主党第三次参选,口号是“最好的日子还在前方”(Our best days still lie ahead),属民主党中的温和派,执政理念较保守克制。拜登因政坛经历而得到党内高层的支持,也较受黑人、少数族裔、女性群体欢迎,但“乌克兰丑闻”一度使其受到广泛质疑。
伯尼·桑德斯:79岁,犹太人,已任议员16年,是史上任期最长的无党派议员,本次代表民主党第二次参选,口号是“不是我,而是我们”(Not me. Us.),属民主党中的激进派,自称“民主社会主义者”,主张用激进改革来保障公民权利与社会公平。选民对其态度出现两极分化,他有广泛又忠实的受众,也有众多反对者。此外,其健康问题常被诟病。
2.2 政治主张比较
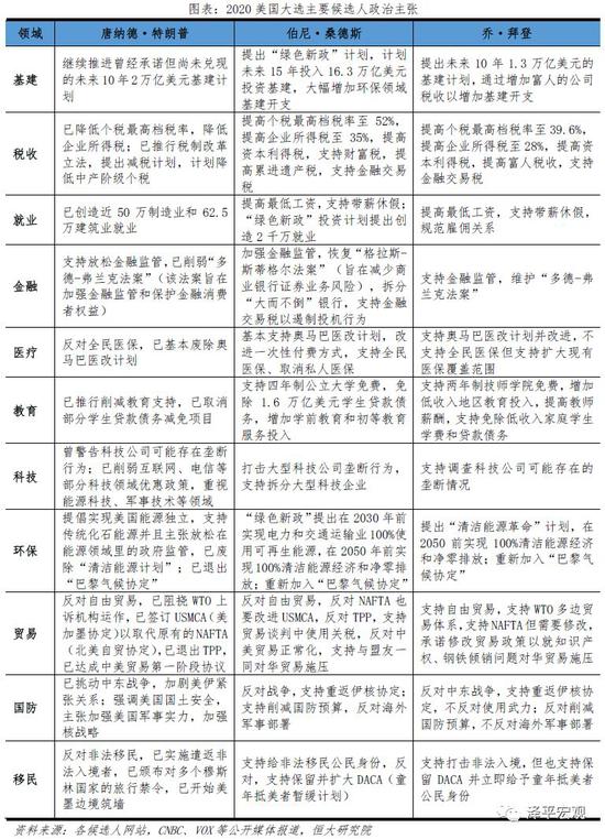
特朗普与另外二人政治主张截然不同,体现了共和党与民主党执政理念的本质区别。共和党属于保守党派,奉行文化保守主义、经济古典自由主义,倡导市场自由与效率,主张限制政府规模和政府管制,反对非法移民;民主党奉行新政自由主义理念,提倡加大政府经济干预、降低金融风险,提高社会福利和缩小贫富差距、主张“宽待”移民以及包容社会多元文化。具体来看:税收方面,特朗普拟启动“减税2.0”计划,而民主党人均提出增税计划、尤其针对富人。金融监管方面,特朗普主张放松金融监管,而民主党人均希望加强监管、限制部分银行业务以防范风险。医疗方面,特朗普反对全民医保,而民主党人均支持扩大医保范围。科技方面,特朗普对此积极性不高,甚至削弱了奥巴马时期部分科技政策,而民主党人均希望大力促进美国科技发展。环保和能源方面,特朗普对气候变化结论持怀疑态度,退出“巴黎气候协定”,并废除“清洁能源计划”,坚持发展传统能源经济;而民主党人均大力宣传“新能源”计划,呼吁2050年前实现100%清洁能源经济和净零排放,并支持重新加入巴黎协定。移民方面,特朗普强烈反对并已开始遣返非法移民,而民主党人均支持例如DACA(童年抵美者暂缓计划)等维护移民权利的法案。
拜登和桑德斯政治主张也有诸多差异,体现了民主党内“温和派”与“激进派”的施政理念差异。激进派多主张以激烈改革方式实现民主党奉行的民主自由理念,而温和派多考虑循序渐进的改革方式,有时部分理念或与共和党相似。具体来看:基建方面,拜登仅提出1.3万亿基建计划,甚至少于特朗普的2万亿,而桑德斯提出了16.3万亿的绿色基建投资计划。税收方面,虽二人均提出增税计划,但桑德斯增税幅度更大、项目更多。金融监管方面,虽二人均支持维护“多德-弗兰克法案”以加强监管,但桑德斯进一步提出恢复“格拉斯-斯蒂格尔法案”以限制商业银行的证券业务,还提出拆分大型银行和科技公司。环保和能源方面,桑德斯的“绿色新政”计划更加庞大复杂,提出在2030年前就实现电力和交通运输业100%使用可再生能源,其基建计划也将配合新能源领域的发展。贸易方面,拜登支持自由贸易和平等共赢的多边贸易体系,而桑德斯主张的贸易保护主义政策却与特朗普高度一致。军事方面,桑德斯支持削减国防预算,反对海外军事部署,而拜登则与之相反。
但在对华态度上,三位候选人较为一致,美国两党对华遏制战略已达成共识。特朗普政府在2018年发布的《国防战略报告》中将中国定义为“战略性竞争对手”,且频繁对华制造贸易摩擦。拜登自2019年6月以来对华态度逐步强硬,属于对华理性鹰派,认为美国“正在与中国竞争”、“需要对中国强硬”。桑德斯更为激进,竞选之初就呼吁要将中国列为汇率操纵国,反对中美贸易正常化,认为目前中美贸易关系不利于美国的就业增长和财富平等,计划通过修改贸易政策来赢得这场竞争,并希望与盟友一同对华贸易施压。

2.3 民调支持率
特朗普坐拥全党资源和“现任”优势,但其所在共和党民调偏弱,拜登党内暂时领先但有资金劣势,桑德斯虽然支持率较高仍有翻盘机会但已宣布退选,总统宝座花落谁家仍存悬念。
两党之争,民主党获更多支持。据YouGov等多家机构数据,2019年4月至今民主党支持率一直高于共和党,但并非意味民主党大概率胜出。一是美国民调网站未必能保证调查样本的代表性,2016年大选结果便与多数民调结果相悖;二是本次民主党候选人众多,民调结果可能有加总效应,随着民主党候选人陆续淘汰,其民调支持率可能下降。
民主党内,拜登与桑德斯近期支持率不相上下。据综合民调网站RCP,拜登自2018年底参选时党内平均民调一直保持领先,桑德斯于2020年2月一度反超,但3月4日拜登民调以27.5:26的微弱优势再登榜首。
竞选资金方面,特朗普优势明显。截至2020年3月4日,特朗普已筹得竞选资金近2.2亿美元,超过拜登和桑德斯的资金总和。桑德斯已筹集1.3亿,而拜登仅有0.7亿。


3 特朗普和桑德斯崛起原因:政治激进、社会撕裂、贫富分化、铁锈地带、逆全球化、民粹主义、贸易摩擦
像特朗普和桑德斯这样,政治主张激进且获得高支持率的现象有违传统政治选举理论。中间投票人定理认为:出于选票最大化的目的,政党或候选人会为了争取中间选民而修正自己的政治主张,从而变得更加温和。拜登和希拉里等建制派才更符合传统理论。然而2016年特朗普击败希拉里当选美国总统,大大出乎选举预测专家和权威媒体的意料。桑德斯也是自那时起刮起“桑德斯旋风”,如今依然风头正劲。
特朗普和桑德斯之所以能够快速崛起,是因为美国的选民分布发生了变化。政治极化的背后是社会撕裂,美国贫富分化日益严重、铁锈地带快速衰落、逆全球化思潮涌动、民粹主义兴起。

3.1 收入与财富分配不均加剧,社会主义思潮涌动
美国收入分配差距持续扩大,1968-2018年基尼系数从0.386升至0.486。2014年,美国前1%的人口拥有20.2%的总收入,前10%的人口拥有47.0%的总收入;而在1980年,二者的占比分别为10.7%和34.2%。2014年,后50%的人口仅拥有12.5%的总收入,中间40%的人口拥有40.4%的总收入;并且后50%人口收入份额的下降速度显著快于中间的40%人口。OECD的36个成员国中,美国的基尼系数仅次于墨西哥、智利和土耳其,显著高于其他主要发达经济体。


美国财富分配差距持续扩大。2014年,美国前1%的人口拥有38.6%的总财富,前10%的人口拥有73.0%的总财富;而前者在1980年的占比为22.5%,后者在1985年的占比为60.8%。2014年,后50%的人口仅拥有-0.1%的总财富,中间40%的人口拥有27.1%的总财富;后50%的人口受次贷危机冲击陷入负资产,中间40%人口的财富份额亦快速下降。


桑德斯提出的提高个税最高档税率至52%、提高企业所得税至35%、提高资本利得税、支持财富税、提高累进遗产税、支持金融交易税等政策主张便是迎合了美国中下层人民对于当前收入财富分配不公的不满情绪。
3.2 制造业外流与铁锈地带衰落,逆全球化与贸易摩擦
经济学原理告诉我们,因为存在比较优势,自由贸易能使每个人状况更好。从效率角度来看,确实没错,但从公平角度来看,全球化带来了分配问题。“大象曲线”形象地说明了这一点,也揭示了当前“逆全球化”浪潮兴起的原因。在过去几十年全球化浪潮中,受益最大的是中国等成为世界工厂的新兴市场经济体,以及以跨国集团和华尔街为首的富人阶层,美国五大湖区的白人中产阶级的相对状况反而急剧恶化。

美国制造业持续外流。2001年中国加入WTO,依靠物美价廉的产品迅速抢占国际市场。美国制造业增加值占全球比重由2001年的28.3%快速下滑至2017年的16.7%,中国则从2004年的8.7%快速上升至2017年的27.1%。中国于2010年超过美国,成为世界第一制造大国。

制造业岗位流失冲击蓝领工人就业。美国中产阶级的崛起依赖于制造业大发展,制造业提供了大量相对高薪且稳定的工作岗位,1913年福特汽车公司的流水线工人便是最典型的例子。因此受制造业萎缩冲击最大的就是这些蓝领中产工人。2018年美国薪资最高的是计算机、法律、金融和医疗等高端服务业,接下来是制造业,最低的则是餐饮等低端服务业。高端服务业的就业岗位有限、职业技能要求较高,因此制造业工人往往只能向低端服务业转移,收入下降且岗位不稳定。


中产阶级收入增长停滞。美国第二产业就业人数占比持续下降,第三产业占比上升。产业结构和就业结构变化带来收入分配上的变化。美国人均实际GDP平稳上升,1953-2017年间增长了238.9%;但是家庭实际收入的中位数却只增长了122.2%,尤其是1980年之后,收入增速显著放缓。经济增长的成果集中流向高收入阶层,而未惠及广大的中产阶级。


铁锈地带助力特朗普赢得大选。美国五大湖区的工业重镇随着产业变迁而快速衰落,被称为“铁锈地带”。当地的蓝领工人经历失业、收入下降、社区衰败、梦想破灭,正是这些未被精英阶层关注的沉默的大多数,帮助特朗普爆冷赢得大选。比较2008年和2016年的总统大选结果,最大的变化便是五大湖区周边的六个州发生了倒戈。


明白了上述背景就不难理解为什么特朗普和桑德斯在贸易问题上会有如此强烈的贸易保护主义倾向,并致力于制造业回流美国。
3.3 上升通道堵塞与阶层固化,美国梦褪色
从年龄来看,年纪最大的桑德斯却受到学生等年轻群体的热情支持,因为美国梦正在褪色,而“民主社会主义者”桑德斯主张免除公立大学学费和助学贷款,直击年轻人痛点。
美国梦的核心是:每一代人都比上一代人收入更高、生活更好,只要肯努力,就有希望实现阶层跃升,跻身中产阶级。上升通道是否顺畅、阶层是否固化可用“绝对流动性”这一指标来衡量:全社会子女30岁时收入超过其父母30岁时收入的比例。比例越高,说明下一代人实现阶层跃升的希望越大。
美国的绝对流动性在持续下滑,从1940年的92%下降至1984年的50%。这意味着1940年出生的人群,他们30岁时的收入基本都能超过其父母年轻时的水平;而1984年出生的人群,竟有一半不如父母。如果你出生于1940年,若想要达到父母一辈80分位的水平,只需超过14%的同龄人即可;如果出生于1980年,则需要超过74%的同龄人,竞争更加激烈,阶层跃升愈发困难。
绝对流动性的下降意味着年轻一代幸福感和希望的逐步丧失。美国婴儿潮一代(出生于1946-1964年)是最幸福的一代,战后经济高速增长,无需过多的个人选择,只需按部就班就能乘着时代东风过上标准的中产阶级生活:有房有车、定期家庭旅行、足额的子女教育经费、充分的医疗和养老保障等。千禧一代(出生于1981-1996年)就没有这么幸运了,往往要背负巨额教育贷款、遭遇次贷危机引发的“大衰退”、收入不足以支付房租和房贷、只能继续和父母住在一起。因此千禧一代成为“占领华尔街”运动的主要发动者和支持者。


接受高等教育是实现阶层跃升的最有效途径,教育机会的不公平正在加剧阶层固化。在美国顶尖私立大学(常春藤联盟、芝加哥、斯坦福、麻省理工、杜克大学)中,只有13.5%的学生来自底层50%的家庭,3.8%的学生来自底层20%的家庭,而来自顶层1%家庭的学生却高达14.5%,甚至超过了底层50%的家庭。顶层1%家庭的孩子就读顶尖私立大学的概率是底层20%家庭的76倍多。

美国大学学费快速上涨,助学贷款负担沉重。1984-2019年,美国CPI涨了1.5倍,住房租金涨了2.2倍,医疗服务涨了2.7倍,大学学费却涨了7.3倍。高额的学费对应着高额的助学贷款。美国有近4500万人背负助学贷款债务,占总人口的八分之一多。三分之二的大学毕业生背负助学贷款债务,平均高达35000美元。因此桑德斯提议立法,对华尔街征新税,以免除1.6万亿美元的学生债务。

4 美国大选结果及其影响
美国大选阶段性结果将影响美国和全球经济贸易、地缘政治、金融市场发展方向。桑德斯因加强金融监管、打击大型科技公司垄断行为等主张,在近期崛起过程中已对金融、科技领域资本市场造成冲击,而拜登的阶段性胜出可能带动市场反弹。特朗普阶段性表现或最终胜出可能正面影响金融、保险、传统能源、汽车、军工等领域资本市场,而民主党人表现与基建、科技、新能源等行业密切相关。
未来,若桑德斯当选,其一系列“全民”保障政策可能短期施压美国经济,而其“绿色新政”计划若能推行则可创造长期经济增长动能;若拜登当选,其更加开放的贸易政策可能缓解美国和全球贸易阻力,提振全球经济。
若特朗普连任,美国经济或因财政和货币宽松而保持强劲,但国内贫富差距、对外贸易和军事摩擦等不确定性,或为美国和全球经济长期稳定发展埋下隐患。
然而无论谁最终当选,美国对华遏制局面均难以改变。中美博弈具有长期性和日益严峻性,已由贸易摩擦上升到金融战、科技战、地缘政治战、国际舆论战、国际规则战等全方位的博弈。
面对内外挑战,中国应大力启动“新基建”,短期有助于扩大需求、稳增长、稳就业,长期有助于释放中国经济增长潜力,提升长期竞争力,改善民生福利。尽快以二次入世的勇气推动新一轮改革开放,对外继续降低贸易壁垒、开放更多领域,对内深化改革、优化营商环境、促进国企民企外企公平竞争,进一步提升中国国际竞争力与综合国力。