文/新浪财经意见领袖专栏作家 孙彬彬 王安东
考虑到当前宏观经济的特殊情况,宏观稳杠杆、内外平衡和珍惜正常的货币操作空间是当下的考虑。面对未来可能更为复杂的局面,好钢必须要用在刀韧上,央行细水长流不改宽松方向。

摘要:
一方面,政策上看,美联储绕过金融中介,直接投放美元流动性和信用支持,可以有效缓解总量层面的流动性紧张,部分改善企业短期信用压力。另一方面,随着总量流动性的稳定和局部信用缓解,金融市场为缓解流动性而采取的恐慌性抛售行为可能会告一段落。
流动性危机的第一阶段可能已经过去,但是第二阶段我们大概率仍然会看到信用的分层以及经济的进一步衰退。央行既有的政策框架特别注重内外平衡,美国如果纳入衰退定价,以及美元流动性在总量层面有所改善,从中美利差的角度衡量,一方面给国内货币政策打出充足空间。另一方面,要考虑到全球疫情之后的重建工作任重道远,在稳增长、防风险等多重目标诉求下,央行进一步价格型工具的操作不可或缺。
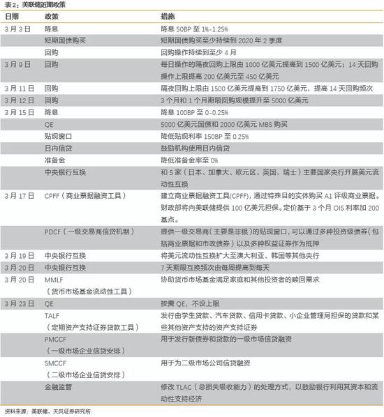
继降息、QE、推进商业票据购买、开展对银行、一级交易商以及货币基金的流动性支持工具之后,美联储本周进一步开启无限量流动性供应和企业信用资产购买计划。
美联储连续重磅救市措施下,黄金重新回到前期高点附近,而美元指数亦维持在100附近,困扰市场的美元流动性紧张问题是否开始缓解?后续市场还需要注意什么?
要回答这个问题,首先要从美元流动性紧张的源头谈起。
美元流动性层次
(1)美元流动性层次如何?
我们可以将美元流动性大致分为三个层次:
第一个层次是回购市场,也就是抵押融资市场;第二个层次是联邦基金市场,也就是无抵押的融资市场,金融危机后,无抵押的融资在逐渐萎缩;第三个层次是离岸美元市场,离岸金融机构难以直接在回购市场直接融资,因而依赖于货币互换市场。

目前,隔夜回购市场每日成交量在1万亿美元以上,而隔夜联邦基金市场的每日成交量一般在700亿美元左右,因而我们主要关注于回购市场和离岸美元市场的流动性状况。
① 分别来看,美元回购市场上,货币基金、美国在岸银行以及一级交易商是主要的流动性提供者,一级交易商之外的非银机构是主要的流动性需求者;
② 而离岸金融机构依靠货币互换市场,以日本投资者为例:
当期,日本养老金以日元换入美元,付出美元融资的成本;远期在以约定的利率换回日元,不承担汇率风险。
而采用货币互换融入美元的成本就是美元LIBOR利率+交叉货币互换基点。
因而,交叉货币互换基点就可以体现离岸美元流动性的紧张程度。

(2)当前流动性分层现象显著
流动性分层首先体现在回购市场的利率分层:
回购市场利率总体平稳,但99百分位的回购市场利率在3月13日-3月16日有所上升,说明最边际的回购市场的参与者满足不了融资需求。

流动性分层还体现在离岸美元流动性的紧张,一方面,LIBOR利率持续上升,另一方面,交叉货币互换加点此前持续恶化,体现离岸美元流动性更加紧张。

为什么会出现流动性紧张?
为什么会出现流动性紧张和流动性分层?既然是流动性分层,我们自然联想到,是不是流动性传导过程中的某一环节出现问题?
(1)流动性传导出了问题,这次银行部门独善其身
我们首先从回购市场的结构看起:
根据BIS的研究 ,回购市场上,四大银行似乎已经变成了边际贷方,这可能是因为其他银行没有足够的规模,而且货币市场基金(MMF)等非银行现金供应商已达到敞口限额。

因而,回购市场的供给状况依赖于大银行的流动性供给。
在金融危机后,巴塞尔协议Ⅲ之后的金融强监管,对流动性指标(LCR流动性覆盖率,NSFR净稳定资金比率)、杠杆率指标、资本充足指标以及总损失吸收(TLAC)等指标进行了更加严格的规定,这就导致银行部门的监管指标要远好于2008年危机发生前。

但银行部门监管加强的同时,也导致了金融部门风险承担的意愿下降,加剧了货币市场的脆弱性。疫情冲击下,资产波动率大幅上升,银行避险情绪上升,资金融出意愿下降。

这也是当前危机和2008年危机不同的地方:
2008年的情况是金融部门过度的风险承担,次贷有毒资产直接冲击金融部门资产负债表,金融机构出了问题之后,流动性自然难以传导。
这次金融机构所受监管更强,银行部门独善其身,虽然自身流动性充足,但最终也没有向下传导流动性。
尽管银行部门不想承担风险,但这一轮企业部门承担的风险却并没有丝毫减少,这就是这一轮危机另一个特征:并不仅仅是流动性风险,还有底层的信用风险。
(2)既有流动性风险,还有底层的信用风险
除了流动性传导的问题,这一轮流动性危机还有底层的信用风险。
由于疫情冲击,人和物的流动割裂,企业的现金流可能中断,无论是商业票据(短期融资)还是企业债收益率均有所上升。底层资产的信用状况显然出了问题。
信用风险如何影响流动性风险?

首先看商票对流动性的冲击:
货币基金资产规模在4万亿美元以上,商票占3400亿美元左右。因而如果商票出了问题,货基的资产负债表出了问题,可能会加剧货基的挤兑,那么货基就会进一步减少资产端对于回购的资金投放。

其次看企业债对流动性的冲击:
企业部门杠杆率很高,疫情冲击下,企业部门资产负债表面临冲击,因而急需现金留存。众多大企业用足信用额度,由于企业部门的资产负债表紧张,更加依赖于银行部门融资,银行资产负债表更加紧张,从而减少对回购市场的投放。

商票和企业债底层资产的冲击,并不仅仅是信用风险,同样对流动性带来冲击。
美联储救市是否起到作用?
流动性危机演化到现在的情况,美联储也展开了一系列措施,是否有作用?

美联储的政策纷繁复杂,我们可以结合此前的流动性框架,将美联储政策分为几类:
(1)针对回购市场的措施
为了维护回购市场稳定,银行、一级交易商和货币基金是回购市场的主要融出方,美联储一方面维护回购市场资金融出方的流动性:
降低贴现率,取消贴现罚息,鼓励银行贴现窗口的使用;
给一级交易商提供贴现窗口(PDCF);
维护货币基金的流动性(MMLF),协助货币市场基金满足家庭和其他投资者的赎回需求。
另一方面,美联储直接做了大量投放,但是美联储给出的回购额度并没有用足,正如我们前文指出的,这是因为金融机构独善其身,流动性传导出了问题。

(2)放宽金融监管
除此之外,美联储还试图通过放宽金融监管,重塑金融机构的风险承担,例如修改TLAC(总损失吸收能力)的处理方式,以鼓励银行利用其资本和流动性支持经济,但是金融机构固有顺周期性,在长期的金融严监管后,金融机构的风险承担意愿并不是短期可以改善的。
(3)绕开金融中介,直接提供流动性
由于流动性传导除了问题,美联储干脆自己下场,绕开回购市场,直接给流动性的需求者提供背书,这类工具分为两方面,一是央行之间的货币互换,提供全球的美元流动性,二是直接购买底层信用资产,试图修复微观主体的资产负债表。
我们可以跟踪主要国家央行的美元货币互换使用来跟踪离岸紧张情况,目前欧央行美元互换使用量在减少,日本央行的美元互换使用仍然较高;从交叉货币互换基点也可以看到,欧元区的交叉货币互换基点修复较快,其他国家交叉货币互换基点也有所回复,离岸美元流动性紧张的状况有所缓解。

(4)直接购买底层资产
除此之外是直接购买底层资产,包括购买商业票据(CPFF)和信用债(一级市场PMCCF、二级市场SMCCF)。
美联储直接下场,作用如何?
首先,美联储亲自下场,为企业部门开放资产负债表,有其积极的一面。本轮流动性危机的本质企业信用风险,而企业信用风险源于供应链中断导致的现金流中断,因而美联储的措施可以缓解企业短期信用风险。
中期内,美联储的救助能否避免企业资产负债表坍塌?未来会向哪里演化?
流动性风险向何处演化
(1)流动性危机第一阶段可能已经过去
一方面,政策上看,美联储绕过金融中介,直接投放美元流动性和信用支持,可以有效缓解总量层面的流动性紧张,部分改善企业短期信用压力。另一方面,随着总量流动性的稳定和局部信用缓解,金融市场为缓解流动性而采取的恐慌性抛售行为可能会告一段落。

但是金融市场去交易杠杆的行为已经开启,而且流动性紧张背后的信用问题仍然较为复杂,特别是经历了疫情和额金融市场动荡之后,机构间还能保持之前的互信吗?所以我们判断,流动性紧张的第一阶段可能已经过去,但是问题并没有根除,金融市场需要面临第二阶段的困扰,这个阶段的问题主要还是信用问题。
(2)信用问题有其复杂性
信用问题有其复杂性。长时间的低利率环境,企业部门的宏微观杠杆率都处于高位。疫情冲击下,企业部门本身面临着资产负债表显著上升的压力。联储直接下场在与时间赛跑,问题的关键是联储能否抢在企业资产负债表进一步恶化前挽回信用压力?

首先需要考虑联储政策干预的适用范围问题。来自过去三年中国的经验表明,大河有水并不一定会小河满。疫情带来的企业风险范围广泛,不仅是大企业,还包括中小企业。因为要考虑美联储信贷购买的退出方案,所以企业信用支持的层级和范围都是受限的,美联储信贷支持的范围仅包括投资级债券(5.7万亿美元),最边际的1.2万亿的投机级债券和无评级债券以及1万亿杠杆贷款仍然存在风险暴露问题。

其次,美联储支持范围仅仅包括投资级,而BBB级占整个存量投资级债券的绝大部分,随着疫情的冲击持续,企业经营状况恶化,投资级债券有下调评级至投机级的风险,评级机构出于尽职考虑,是否会快速下调评级,从而导致这些债券失去联储救助的可能?

最后,央行货币政策的作用关键是乘数效应,哪怕是直接信用资产购买,最终还是需要金融机构来将货币转化为信用,那么这就需要考虑金融机构的自身风险偏好问题,目前疫情冲击的影响依然波及企业信用层面,虽然存在联储的进一步救助,但是独善其身的行为可能导致金融机构更加爱惜自己的羽毛,更何况金融机构在如此剧烈的冲击面前,能否完全独善其身还需要进一步观察。
因而,我们倾向于认为联储政策可能带来的结果是信用分层, 而不是简单的信用修复。

更何况,在疫情冲击下,考虑美国高杠杆的现状,联储政策最好的结果是防止企业资产负债表的坍塌,但是不代表企业能够恢复资产负债表的扩张,所以从增量上,对实体经济作用有限,企业部门更倾向于稳杠杆而非加杠杆,那么未来还需要考虑进一步的经济压力。

后续债券市场如何看待?
总结来看,流动性危机的第一阶段可能已经过去,但是第二阶段我们大概率仍然会看到信用的分层以及经济的进一步衰退。
如何影响债券市场?我们从衰退视角出发判断:
在此前报告《从利率视角看黄金》中指出,每轮降息周期美债下行幅度都在300BP以上,时长在3年-6年,当然收益率下行途中也不乏调整。这一轮下行从2018年10月开始,因而如果是衰退定价,本轮美债收益率低点可能触及0水平。

从美债期限利差的角度来看,当前10年-3个月利差在74BP,这是建立在短端利率0.02%已经接近0的状态下。
历次周期中,一般是短端下降,促进期限利差回升,在期限利差上升的过程中依次出现衰退-复苏过程。目前短端已经打到0,除非短端进一步负利率,否则无法再压降短端提升期限利差。未来可能有两个政策方向,一是美联储实行负利率,进一步压降短端,第二点是已经出现的无上限QE,控制长端利率,综合来看,美债长端利率可能长期维持在1%左右。

海外情况有助于我们判断国内央行行为,毕竟国内债券市场关键看央行行为。央行既有的政策框架特别注重内外平衡,美元流动性在总量层面有所改善,美国纳入衰退定价,从中美利差的角度衡量,一方面给国内货币政策打出充足空间。另一方面,要考虑到全球疫情之后的重建工作任重道远,在稳增长、防风险等多重目标诉求下,央行进一步价格型工具的操作不可或缺。

过去一周虽然央行货币投放给量不减价,但我们认为这体现了央行宏观审慎、精打细算的一贯风格。
海外情况不明,央行需要观察研判;国内疫情逐步收尾,各地陆续复工复产,同时金融市场和流动性总体稳定充裕,央行暂时不作价格引导,有其通盘考虑。
当然央行暂时不做价格调整,并不代表货币政策受到约束。市场担忧海外流动性紧张、外汇变动的掣肘,但中国央行仍有空间应对,只是力度、节奏和重心问题。
考虑到当前宏观经济的特殊情况,宏观稳杠杆、内外平衡和珍惜正常的货币操作空间是当下的考虑。面对未来可能更为复杂的局面,好钢必须要用在刀韧上,央行细水长流不改宽松方向。
在当前银行同时面临资产和负债的双重压力下,央行对银行负债端仍有一定呵护,我们预计央行会调降存款基准利率,全年调整幅度应该在25-50BP,同时要积极关注超额存款准备金利率的调整可能性。
降成本诉求和存款基准利率下调均需要央行调降公开市场利率予以配合。因此,虽然本月MLF和LPR利率没有变动,但我们认为未来国内的公开市场利率大概率仍会调降,呈现出随行就市的特征。
一言以蔽之,情况越复杂,利率越稳定,久期策略继续参与。
风险提示
疫情发展超预期,逆周期政策超预期。