文/新浪财经意见领袖专栏作家 任泽平 马家进 石玲玲 梁珣 王孟嫫 范城恺
就像世卫组织负责人说的,“2009年流感大流行始于北美,我们也没把它称作北美流感 ”。病毒没有国界,不区分种族、肤色和阶层,世界各国应该联合团结起来。


导读
十年一轮,新一轮全球经济金融危机来袭,疫情是导火索,根源是长期货币超发下的经济金融社会脆弱性。2008年国际金融危机至今,12年过去了,美欧主要靠量化宽松和超低利率,导致资产价格泡沫、债务杠杆上升、居民财富差距拉大、社会撕裂、政治极化、贸易保护主义盛行。其中,美国股市泡沫和企业高债务杠杆是两大相互关联的火药桶。从金融周期的角度,这是一次总清算,该来的迟早会来。
美欧的流动性危机已经显现,这通常是金融危机的前兆,金融杠杆的游戏已经结束,音乐已经停止,投资者抛售资产夺门而逃:美股暴跌,10天内四次熔断,恐慌指数超过2008年金融危机最高点,技术性熊市;美股盈利恶化、估值大跌、戴维斯双杀,杠杆资金与同质化交易相互踩踏,股票抛售与股价大跌相互强化;股债双杀,美国10年期国债收益率快速上升;企业部门债务杠杆高,评级下调、信用利差扩大、违约风险上升;黄金价格大跌,8个交易日内跌幅超过10%,避险资产不避险;现金为王,美元指数快速上升。所有篮子都被打翻时,没有一颗鸡蛋是安全的。流动性危机若继续蔓延和深化,将演变为全球金融危机和经济危机。
虽然中国成功进行了金融去杠杆、抗击疫情和恢复生产,但在全球化的大背景下,中国难以独善其身,我们的研究认为,疫情全球大流行和金融危机,将从贸易、外需、产业链、资本流动、金融市场、疫情输入、外汇、房地产、交叉传染等途径向中国传导。因为传导是有时滞的,疫情全球大流行之后的金融危机和各国经济衰退对中国的影响可能更深远,现在还远没到宣告胜利的时候。比如,美国次贷危机2007年中就已爆发,但是由于影响时滞,直到2008年,国内的出口订单和外需才大幅收缩,金融市场暴跌。所以,要“做好应对全球经济金融危机的充分准备”,没准备是危,有准备是机。
我们当前的任务是三大战役:抗击疫情、恢复生产、扩大内需。目前前两仗打得很好,当务之急是扩大内需,应对全球金融危机和经济衰退的后续冲击,防止失业潮和企业倒闭潮,形势十分严峻。这一次应对要以财政政策为主、货币政策为辅,启动“新基建”的紧迫性上升。
重温《这次不一样:八百年金融危机史》、《两次大危机的比较研究》、《债务周期》、《房地产周期》、《灭火》:1)金融危机:一个永恒的现象。2)时代在变,但人性像山岳一样古老。人性是健忘的,从贪婪到恐慌。3)国外债务危机主要是债务违约、汇率贬值和资本出逃,国内债务危机主要是通货膨胀、资产价格泡沫和货币贬值。4)这一次不一样?内在的逻辑都一样。货币超发、金融自由化、监管放松、过度投机是金融危机的土壤,高杠杆是风险之源和火药桶。5)银行业危机和资产负债表衰退,是金融危机向经济危机蔓延的机制。全球化背景下,很难独善其身,通过贸易、外需、产业链、资本流动、金融市场、外汇、房地产等传导。房地产是周期之母。6)危机有自我拓展路径,流动性危机、金融危机、经济危机、社会危机、政治危机、军事危机,及时阻断传导链条很重要,但也要兼顾道德风险。7)2008年国际金融危机就像刚刚发生,2015年股灾依稀如昨,2020全球金融危机再次来临。经济学仍任重道远。
虽然中国的疫情开始看到曙光,但是看到其他国家人民仍在遭受严重的疫情,心情沉重。这种时候,世界各国本该联手应对疫情全球大流行和金融危机,但是相互的指责和甩锅,使得事态变得更加严峻和复杂,而遭殃的是普通老百姓。贸易摩擦破坏了大国之间长期积累的互信。最近关于“中国病毒”的提法是糟糕的,这时候不应该煽动民族情绪对立,转移视线甩锅,不应该被肮脏的政治愚弄。就像世卫组织负责人说的,“2009年流感大流行始于北美,我们也没把它称作北美流感 ”。病毒没有国界,不区分种族、肤色和阶层,世界各国应该联合团结起来。
目录
1 新一轮全球经济金融危机来袭
1.1 金融危机前兆:流动性危机显现,抛售资产、现金为王
1.1.1 金融市场流动性危机:股票、债券、黄金齐跌,现金为王,美元指数上涨
1.1.2 金融机构流动性危机:美联储最后贷款人,系统重要性金融机构挤兑
1.2 从流动性危机到金融危机、经济危机的情景推演
2 外部危机对中国的传导链条
2.1 贸易和外需:出口下滑
2.2 产业链:下游需求减少,上游减产或断供
2.3 金融市场:外资抽逃、资本流出、情绪传染
2.4 疫情输入:二次传染风险
2.5 交叉传染:冲击汇率和房地产
3 要做好应对全球经济金融危机的充分准备,当务之急是扩大内需
正文
1 新一轮全球经济金融危机来袭
国内疫情有效遏制,但海外疫情快速蔓延,截至3月21日,海外150多个国家和地区,累计确诊病例超20万。美欧一开始不重视,错失控制疫情的黄金窗口期,而且由于国情不同,美欧在采取强力隔离、暂停聚集性活动等措施方面不如中国,导致海外防疫过程更加漫长,代价也将更大。

1.1 金融危机前兆:流动性危机显现,抛售资产、现金为王
美国乃至全球流动性危机已经显现,而这通常是金融危机的前兆。若不及时救助,金融市场中资产大规模抛售与资产价格暴跌螺旋加速,金融机构流动性枯竭、挤兑破产,整个金融体系崩溃,金融危机将全面爆发。
1.1.1 金融市场流动性危机:股票、债券、黄金齐跌,现金为王,美元指数上涨
3月9日是一个重要时间节点,美国金融市场出现显著的流动性危机:股票、债券、黄金同步大幅下跌,市场恐慌性追逐流动性,现金为王,美元指数快速上涨。
美股暴跌,10天内四次熔断,恐慌指数超过2008年金融危机最高点,技术性熊市。3月9、12、16、18日,美股四次熔断,创历史纪录。道琼斯工业平均指数、纳斯达克指数、标普500指数最低点较最高点跌幅均超30%。3月美联储两次紧急降息至零利率,推出7000亿美元大规模QE计划,亦未能提振股市。3月16日恐慌指数VIX高达82.69,甚至超过了2008年金融危机时的最高点80.86。


美股盈利恶化、估值大跌、戴维斯双杀,杠杆资金与同质化交易相互踩踏,股票抛售与股价大跌相互强化。支撑美国过去11年史上最长牛市的因素全部急转直下,去杠杆就是加杠杆的逆序过程,夺门而逃的恐慌导致踩踏和挤兑难免。
1)疫情蔓延严重冲击美国经济和上市公司的业绩与现金流,利用现金甚至借债加杠杆回购股票“注水”每股收益的模式难以为继,美股“卸妆”后的真实盈利状况或在未来1-2个季度中暴露。
2)美股长牛、低利率等使得杠杆交易十分活跃,同时量化交易、ETF等被动投资的盛行加剧了市场的同质化交易行为,一旦市场转向,必然导致集体踩踏,股票抛售和股价下跌之间相互强化,尤其是巨量的赎回和平仓压力,引发连锁反应,加剧市场的流动性枯竭。


股债双杀,美国10年期国债收益率快速上升。经济和通胀前景低迷,美联储大幅降息和QE;股市大跌,资金寻求安全资产,股债之间“跷跷板效应”,因此长期国债收益率本该下行。但3月9日之后却出现了“股债双杀”,说明市场亟需流动性,投资者抛售长期国债以回笼资金,从而推高国债收益率。

企业部门债务杠杆高,评级下调、信用利差扩大、违约风险上升。美国非金融企业部门杠杆率快速上升,但偿债能力持续下降。2008-2018年非金融企业债券余额从2.2万亿大幅升至5.7万亿美元,其中BBB级企业债增加了近2万亿,占比从36.4%上升至47.4%。BBB级是投资级中的最低等级,一旦受疫情冲击和油价暴跌导致企业经营状况恶化,评级下调为高收益级垃圾债,机构投资者将被动清仓,严重冲击债市。2月下旬以来,BBB及以下评级的企业债信用利差大幅上升,垃圾债尤为显著。融资利率上升,叠加未来三年到期高峰,债市面临大规模违约风险。


黄金价格大跌,避险资产不避险。黄金作为传统的避险资产,在爆发重大风险事件时能够发挥一定的风险对冲作用。但当市场出现流动性危机时,黄金同样会被抛售,2008年黄金价格最大跌幅就高达近30%。2020年3月9日之后股债双杀,黄金价格同样大幅下跌,8个交易日内跌幅超过10%。


现金为王,美元指数飙升。流动性危机发生时,所有风险资产同步下跌,相关性趋近于1,资产组合理论和风险平价策略失效。所有篮子都被打翻时,没有一颗鸡蛋是安全的。市场恐慌性地追逐流动性,资金需求快速上升,但资金供给更加谨慎。3月9日之后美元指数飙升,15日美联储与加拿大银行、英格兰银行、日本银行、欧洲中央银行和瑞士国家银行进行长期的美元流动性互换额度安排,19日进一步与澳大利亚、巴西、丹麦、韩国、墨西哥、挪威、新西兰、新加坡、瑞典等9国央行建立临时美元流动性互换协议,以应对可能的国际金融市场美元流动性紧张。


1.1.2 金融机构流动性危机:美联储最后贷款人,系统重要性金融机构挤兑
金融危机中,金融市场的流动性危机是开端,金融机构的流动性危机则是标志性事件和加速器。金融机构是信贷业务和资本市场的中枢,是资金需求与资金供给的对接方,一旦金融机构遭遇流动性挤兑,整个金融体系冻结甚至崩塌,金融危机加速蔓延,向纵深发展。
目前尚没有如2008年雷曼兄弟破产倒闭等系统重要性金融机构风险事件发生,但应密切关注在股市、债市和衍生品市场中存在巨大风险敞口以及拥有众多交易对手方的金融机构。
美联储履行最后贷款人职责,为金融机构和相关市场提供流动性支持。3月15日美联储将贴现窗口利率下调1.5个百分点至0.25%、提供日内信贷支持、鼓励银行使用资本和流动性缓冲、将法定存款准备金率降至0,17日重启CPFF(商业票据融资便利工具)和PDCF(一级交易商信贷便利工具),18日启动MMLF(货币市场共同基金流动性便利工具),为商业银行、商业票据市场、一级交易商、货币基金市场等注入流动性。CPFF和PDCF都是2008年金融危机时创设的非常规流动性支持工具,MLFF也类似于当时的MMIFF(货币市场投资者融资便利工具)。

1.2 从流动性危机到金融危机、经济危机的情景推演
流动性危机若继续蔓延和深化,将演变为金融危机和经济危机。历史告诉我们,高杠杆是风险之源,哪里杠杆高哪里就藏着脆弱性和风险点。比如,2008年美国次贷危机时期的房地产、影子银行和大规模次级抵押贷款证券衍生品,1998年亚洲金融风暴时期的外债,1990年日本房地产泡沫危机时期的房地产和银行。
美国长期低利率催生的股市泡沫和企业高债务是当前最脆弱的地方,可能成为这一轮金融危机的潜在引爆点,这里面藏着的高杠杆高债务就像火药桶,也是当前受疫情冲击最大的。
根据全球历次大危机的经验,我们判断,这一次全球金融危机,疫情是导火索,企业债务危机和股市泡沫是引爆点,资产负债表衰退和债务-通缩循环是金融危机向经济危机的传导机制,这就是经典金融周期中的“去杠杆”阶段。
股市泡沫破灭,巨额财富蒸发,居民部门受财富效应影响缩减支出,企业部门受托宾Q效应影响减少资本开支,消费和投资大幅减少。居民和企业部门资产负债表恶化,金融机构坏账增加,通过抵押品和外部融资溢价渠道导致信贷收缩,进一步冲击消费和投资,即所谓的“金融加速器效应”。
企业债务危机爆发,除了金融加速器效应以外,还有更严重的资产负债表衰退和债务-通缩循环。
典型的资产负债表衰退演化模式是:企业资产负债表失衡,负债严重超过资产,陷入技术性破产的窘境。在这种情况下,企业将其目标从“利润最大化”转为“负债最小化”,在停止借贷的同时,将所有可用现金流都用于债务偿还,不遗余力地修复受损的资产负债表。由此出现了即便银行愿意继续发放贷款,也找不到借贷方的异常现象。最终,信贷紧缩,流动性停滞,经济陷入长期衰退。
典型的债务-通缩循环演化模式是:企业由于债务清算而不得不将其资产和产品廉价销售,从而导致物价总水平下跌,出现通货紧缩。通货紧缩的出现导致实际利率上升,使得企业债务负担加重,于是企业进一步变卖资产和产品,由此加剧通货紧缩,使得物价螺旋式下跌,而债务负担螺旋式上升。结果就是实际利率上升,贷款和投资减少,经济陷入衰退。
2 外部危机对中国的传导链条
疫情全球大流行和金融危机,将通过贸易、外需、产业链、资本流动、金融市场、疫情输入、外汇、房地产等途径向中国传导。中国已深度融入全球经济,难以独善其身,需严阵以待、做好准备应对。
2.1 贸易和外需:出口下滑
疫情叠加经济金融危机冲击海外经济复苏,拖累外需。2月全球制造业PMI(47.2%)较1月下行3.2个百分点,创2009年以来新低。
1)疫情直接冲击海外经济增长和消费意愿。海外疫情快速蔓延,随着各国措施加强,餐旅、交运、零售、娱乐等聚集性行业需求进一步萎缩,短期失业率上升,经济衰退风险加大。
2)金融市场剧烈波动导致居民财富大幅缩水,消费、投资、进口需求均受冲击。近期美欧等主要股市跌幅均超过20%,跌入技术性熊市,美股四次熔断,各国掀起降息潮,投资者已向流动性危机、金融危机的方向进行恐慌性交易。美国经济占比中约70%是消费,资产价格大幅下跌直接冲击居民资产负债表,动摇市场信心。
3)随着海外疫情持续蔓延,外需收缩对出口企业带来不利影响。欧美疫情不断蔓延并升级防疫手段,封城封国,经济活动停摆,导致外需大幅收缩,中国出口订单骤降,春节以来波罗的海干散货指数低于近三年同期。钢材、化工等行业产品库存大幅上升。






从行业来看,将主要冲击中国电机电器、器械器具、纺织品、化工品等。目前海外疫情较为严重、金融市场大幅波动的国家大多与中国有密切的贸易联系,其中中国对欧盟、美国、日本、韩国的出口分别占比17.2%、16.8%、5.7%、4.4%,而对欧盟中最严重的意大利、西班牙、法国、德国出口合计占比6.9%。2019年电机电器、器械器具、纺织品、化工品等四个行业分别占中国对日韩整体出口的27.5%、15.7%、12.0%、5.3%;对德国、法国、意大利和西班牙出口的电机电器合计占对其整体出口的40%;对美国出口最大的四类产品为机电产品、纺织品、家居玩具及原料出口,分别占比46%、10.2%、6.6%、5%。

2.2 产业链:下游需求减少,上游减产或断供
经济全球化时代,各国产业高度依赖、密切关联。产业链冲击将通过供需两端影响中国:1)外需减弱导致国外零售下降,中国生产的零部件、加工品出口等受拖累。3月以来苹果、耐克等欧美零售业闭店抗击疫情,随着实体经济走弱,对中国上游制造业负面影响持续加深。中国对欧盟、美国的电机及其零部件、纺服、家具、运动品等的出口合计占对两大经济体出口总额的66.3%。2)海外产业链上其他国家断供或减产,冲击下游产业。以电子和汽车产业链为例,二者是典型的链条较长的行业,恰好是疫情冲击较大的日韩两国的重要产业,而韩国、日本又是中国第一、第三进口国,短期内国产替代进口有较大难度,冲击显著。
日韩减产或断供将冲击中国机电产品、化学品、塑料和金属制品等中游产业,导致原材料及产成品涨价和断供,对半导体、汽车下游产业产生负面影响。中国与日本、韩国贸易往来关系密切,2019年中国对日韩贸易总额合计占中国进出口总额的13.1%,中国是日韩的第一大进口国,日本、韩国对中国出口占其总出口额比重分别为19.5%和26.8%。分产品看,中国向日韩进口最多的产品为机电产品(电机电器、机械器具)、医疗设备、化学品和塑料,其中,自日、韩进口机电产品分别占自日、韩进口总额的45.5%和60.3%。若日韩疫情持续发酵将导致这些中游产业及其对应的下游行业受到较大冲击。
1)半导体行业:从产业结构来看,中国主要集中在下游封测行业,2019年前三季度中国集成电路产业销售额达5049亿人民币,同比增长13.2%,设计、制造、封测三大产业占比分别为42.0%、26.2%、31.8%。由于日韩在晶圆、光刻胶等原材料,DRAM、NAND闪存、CIS图像传感器等核心零部件拥有过半市场份额,一旦产业链输送不畅,将对中国设计、封测等环节造成压力,主要表现为上游材料和零部件短缺而形成的采购成本上升、产品交付延期等。
2)汽车行业:该行业由于技术含量高、产业链长,涉及工业部门种类仅次于房屋建筑,最直接相关行业为黑色金属冶炼、通用设备制造、橡胶及塑料制品、有色金属冶炼、电气机械、金属制品和化学原料等。其中,金属制品、橡胶等化工原材料以及机电、运输设备与日韩等国供应链相关,若出现断供料将对汽车制造链条造成严重冲击。2月28日现代汽车韩国蔚山工厂由于一名工人被检测出新型冠状病毒呈阳性而关闭。随着德国疫情加重,西门子、博世等公司或将减产、停产,进一步冲击汽车产业链。



2.3 金融市场:外资抽逃、资本流出、情绪传染
美股下跌,海外投资机构流动性紧张,抛售资产,资金回流美国,引发全球金融市场调整。3月中旬以来,美股持续下跌,四次熔断,海外投资机构面临流动性压力,快速抛售股票债券,资金持续回流美国。
A股短期面临流动性压力,中期警惕基本面冲击。
1)短期来看,海外资金流出施压A股。3月6-18日,陆港通北上资金合计净流出达701亿元,日均净流出78亿元,两周内资金流出规模达到近5年来高位水平。同期上证综指、深证综指、中小板综指跌幅均超10%。受疫情扩散、避险情绪、资金流出等影响,美股走势尚不明朗,A股短期流动性压力仍存。
2)中期来看,海外疫情冲击加剧国内经济下行压力,企业经营受损,警惕基本面风险。复盘次贷危机时期,2007年10月前后美国次贷危机爆发,受时滞效应影响,2008年中期前后国内经济各项指标增速全面下行。2008年5月至11月初,上证综指从3761点单边下跌至1707点,跌幅达55%。直至年末四万亿政策强力拉升。当前海外疫情影响或将持续2-3个季度。未来外围冲击逐步显现,订单需求下滑、部分原材料面临断供风险,企业生产及盈利能力恢复或低于预期。





中资美元债收益率上升,信用利差拉大,国内企业偿债压力上升、海外融资难度加大,加剧现金流压力。
1)美国企业债券方面,3月6日以来,美银美国投资级企业债、高收益企业债有效收益率分别上升超过100、350BP至3.0%、10.0%,达到近年高位水平,高收益债与投资级企业债信用利差在两周内由448BP大幅上行至700BP以上。
2)中资美元债方面,3月中旬以来,受美国企业债券大幅下跌拖累,亚洲中资美元债券指数下跌超过5%。分等级看,高收益级债券收益率上升超过300BP,幅度远高于投资级债券。分行业看,房地产行业债券收益率上升超过200BP,债券指数下跌近10%,幅度远高于城投、金融行业。2008年金融危机期间,中资美元债券指数在两个月内大幅下跌15%。未来,海外流动性风险带来的抛售压力下,中资美元债收益率上升、信用利差扩大局面短期或仍将持续,国内企业偿债压力加大,海外融资难度上升,加之疫情外围冲击下收入下滑,现金流压力进一步加大。

2.4 疫情输入:二次传染风险
中国已为抗疫付出短期沉重经济代价。中国通过封城、居家隔离、延迟复工复学、隔离密切接触人群等阻断传染源扩散和输入,快速遏制了国内疫情,但也付出沉重代价,胜利来之不易。1-2月中国经济暂时停摆,经济数据暴跌,一季度GDP已铁定负增长。其中,工业增加值(同比-13.5%)、固定资产投资(同比-24.5%)、制造业投资(同比-31.5%)、基建投资(同比-26.9%)、社会消费品零售总额(同比-20.5%)等多项数据指标均创1990年公开数据以来的历史最低。另一方面,截至3月13日全国各级财政疫情防控投入已经达到1169亿元,未来仍需投入保障困难地区和群众生活,叠加经济活动虚弱,财政压力显著。
中国正面临境外疫情输入风险,防疫战线拉长。因疫情得到控制,2月中下旬以来国内经济活动正在恢复。国家发改委3月17日表示,除湖北等个别省份外,全国规模以上工业企业复工率均已超过90%;货运已正常化,铁路、民航、港口、水运均正常运营。
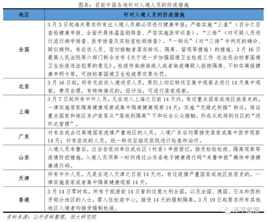
另一方面,随交通运输系统恢复,中国境外入境人数上升。根据移民管理局数据,自3月11日以来全国陆、海、空口岸入境的人员日均12万人次,其中乘国际航班入境的人员日均2万人次。入境人员虽然比去年同期相比下降八成多,但数目仍然不少,在疫情全球扩散的背景下,中国面临着巨大的境外输入风险。截至3月20日,累计报告境外输入确诊病例269例。目前,全国和各地区已陆续出台并加强相关防疫措施,包括健康申报、集中隔离、无缝式衔接等措施。


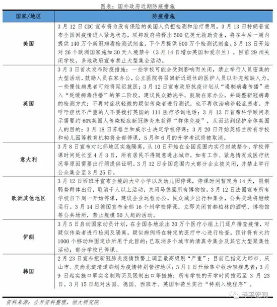
部分外国政府重视不足、措施不力、动员能力不强,未来海外疫情发展不确定性大。前期欧美疫情未得到官方重视:美国政府曾表示疾病“类似流感”、患病风险“非常非常低”,直到3月13日才宣布进入紧急状态;英国政府提出“群体免疫”概念而未提出任何实质性管控措施,直到3月18日才开始准备停课;除意大利外,西班牙、法国、德国等欧洲地区直到3月12日以后才开始限制人员聚集。另一方面,多国政府的动员能力和医疗体系负荷均有限:意大利3月8日封城后餐厅、酒吧等场所仍然正常营业直到12日才陆续关闭;欧洲多国出现物资抢购和供应不足,且欧洲内人员仍在自由流动;英国政府宣布不检测和收治轻症患者以缓解医疗负担。国外政府重视不足、措施不力、动员能力不强,已经造成严重后果,后续发展不容乐观:截至3月19日,美国新增4395例,新增数较前日增长51%,累计确诊病例14331例;英国累计确诊3297例,但因官方统计迟缓、检测数量有限,实际疫情或更严重;意大利累计确诊病例达41035例,死亡3405例,死亡病例数已超过中国;欧盟累计患病超9万人,已超过中国。
由于海外疫情的不确定性,当前中国防疫战还未到宣布胜利的时候。若疫情二次输入中国,中国对内对外防疫战线拉长,经济活动可能再次停摆或受限并持续较长时间。叠加一季度已经遭受较大经济损失、财政紧张、经济承受能力有限,中国将因海外疫情失控而受到巨大冲击。

2.5 交叉传染:冲击汇率和房地产
贸易和外需、产业链、金融市场、疫情外部输入等渠道还可能出现交叉传染,相互强化,或者共同作用,扩大冲击范围。
人民币汇率可能受到冲击。出口减少、外资抽逃、美元指数上升等都会冲击人民币汇率。3月4日至19日,美元兑人民币汇率由6.9331突破至7.0910。

房地产是周期之母,一旦触发房地产市场风险则牵一发而动全身。如果出现外需大幅收缩、经济持续下滑、居民收入大降、资本流出,房地产市场也将面临调整风险。商品房兼具投资品和消费品属性,且链条长,无论是在发达国家还是发展中国家,房地产都在宏观经济中起到至关重要的作用。房地产作为典型的高杠杆部门,历史上较大的金融危机多与房地产相关,十次危机九次房地产。2008年金融危机期间,房价跌幅约20%,房地产上下游涉及家电、家具、装修、银行、建筑、建材、玻璃、水泥等一系列后周期行业,牵一发而动全身。每次经济繁荣多与房地产带动消费投资相关,而每次经济衰退多与房地产泡沫破灭相关,比如1991年日本房地产崩盘后陷入“失去的二十年”,2007年美国次贷危机演变为全球金融危机。反观美国1987年、2001年股灾和中国2015年股灾,对经济的影响则相对小很多。

3 要做好应对全球经济金融危机的充分准备,当务之急是扩大内需
重温《这次不一样:八百年金融危机史》、《两次大危机的比较研究》、《债务周期》、《房地产周期》、《灭火》:1)金融危机:一个永恒的现象。2)时代在变,但人性像山岳一样古老。人性是健忘的,从贪婪到恐慌。3)国外债务危机主要是债务违约、汇率贬值和资本出逃,国内债务危机主要是通货膨胀、资产价格泡沫和货币贬值。4)这一次不一样?内在的逻辑都一样。货币超发、金融自由化、监管放松、过度投机是金融危机的土壤,高杠杆是风险之源和火药桶。5)银行业危机和资产负债表衰退,是金融危机向经济危机蔓延的机制。全球化背景下,很难独善其身,通过贸易、外需、产业链、资本流动、金融市场、外汇、房地产等传导。房地产是周期之母。6)危机有自我拓展路径,流动性危机、金融危机、经济危机、社会危机、政治危机、军事危机,及时阻断传导链条很重要,但也要兼顾道德风险。7)2008年国际金融危机就像刚刚发生,2015年股灾依稀如昨,2020全球金融危机再次来临。经济学仍任重道远。
全球一体化的大背景下,中国难以独善其身,疫情全球大流行和金融危机,将从贸易、外需、产业链、金融市场、疫情输入、交叉传染等途径向中国传导。因为传导是有时滞的,目前国内对全球经济金融危机的认识还不够,准备还不充分,现在还远没到宣告胜利的时候,疫情全球大流行之后的金融危机和各国经济衰退对中国的影响可能更深远。美国次贷危机2007年就已爆发,但是由于影响时滞,直到2008年,国内的出口订单和外需才大幅收缩,金融市场暴跌。所以,要“做好应对全球经济金融危机的充分准备”,没准备是危,有准备是机。
前一段时间A股大跌已经消化了国内疫情的影响,最近的市场震荡是对外围市场的担心,但相比欧美股市,A股跌幅较小,这是对中国抗疫初见成效的肯定。随着企业的陆续复工,多项举措的顺利落地,中国经济会回到正常的发展通道。但是,要高度重视疫情的二次传染风险,做好应对全球经济金融危机的充分准备,欧美经济衰退对国内的影响可能更深远,目前还不能大意。
我们当前的任务是三大战役:抗击疫情、恢复生产、扩大内需。目前我们前两仗打得很好,但是第三场战役,也就是应对全球经济衰退、扩大内需方面,现在来看认识还不足,准备还不是很充分。否则只是恢复生产,生产卖给谁呢?外需在快速萎缩,最近我们已经看到很多工业品库存大幅上升,企业开始降薪裁员。
在做好疫情防控和复工复产的基础上,如果中国能推动以新基建和减税为主的财政政策,扩大开放,建设多层次资本市场,改善收入分配和社会治理,国运来了。这一次应对要以财政政策为主、货币政策为辅。以工代赈,比货币放水和发消费券好。从价值观上鼓励劳动,从效果上有助于带动就业。
最根本的是做好自己的事,最简单有效的办法是新基建。新时代需要新基建,“新基建”有助于惠民生、稳增长、补短板、调结构、促创新,将点亮中国经济的未来,提振各方信心,是应对疫情、经济下行和推动改革创新的最有效办法。
启动“新”一轮基建,关键在“新”,要用改革创新的方式推动新一轮基础设施建设,而不是简单重走老路,导致过剩浪费和“鬼城”现象。“新”一轮基建主要应有五“新”:新的领域、新的地区、新的主体、新的方式,以及新内涵。支撑未来20年中国经济社会繁荣发展的“新基建”是5G、人工智能、数据中心、互联网等科技创新领域基础设施,以及教育、医疗、社保等民生消费升级领域基础设施,具有很强的带动效应、放大效应和乘数效应。“新基建”,新未来,新的发展理念。
要把好事办好,把握好节奏和力度,做好科学规划,防止“新瓶装旧酒”、“重走老路”、“四万亿重来”。
虽然中国的疫情开始看到曙光,但是看到其他国家人民仍在遭受严重的疫情,心情沉重。这种时候,世界各国本该联手应对疫情全球大流行和金融危机,但是相互的指责和甩锅,使得事态变得更加严峻和复杂,而遭殃的是普通老百姓。贸易摩擦破坏了大国之间长期积累的互信。最近关于“中国病毒”的提法是糟糕的,这时候不应该煽动民族情绪对立,转移视线甩锅,不应该被肮脏的政治愚弄。就像世卫组织负责人说的,“2009年流感大流行始于北美,我们也没把它称作北美流感 ”。病毒没有国界,不区分种族、肤色和阶层,世界各国应该联合团结起来。
(本文作者介绍:经济学家)