新浪财经

美迪西科创板上市:市值44亿 董事长来自莆田系

新浪财经

关注

来源:雷帝触网

雷帝网 雷建平 11月5日报道

上海美迪西生物医药股份有限公司(简称美迪西)今日在科创板上市,发行价为41.5元,开盘价为66.66元,上涨60.6%。

美迪西收盘价为71元,较发行价上涨71.08%,市值44亿元。

截至2019年10月31日止,美迪西共计募集货币资金6.43亿元,扣除与发行有关的费用合计人民币6,449.88万元(不含税)后,实际募资净额5.787亿元。

宣称经营爱滋病药物 上半年净利2753万

据介绍,美迪西是一家药物研发外包服务公司(CRO),官网称,在上海建立了一家集化合物合成、化合物活性筛选、结构生物学、药效学评价、药代动力学评价、毒理学评价、制剂研究和新药注册为一体的符合国际标准的综合技术服务平台,并得到了国际药品管理部门的认可。

美迪西宣称的经营范围包括:爱滋病药物、抗癌药增敏剂、基因工程疫苗及生物医药中间体的研发,转让自有技术成果,并提供相关技术咨询、技术服务及自有技术的进出口,药用化合物、精细化学品的研发、批发及进出口。

招股书显示,美迪西2016年、2017年、2018年的营收分别为2.32亿、2.49亿元、3.25亿元;净利润分别为4442万元、4268万元、6242万元。

2016年至2019年1-6月,美迪西收入中来自美国地区的收入分别为4943.94万元、4361.47万元、6052.39万元和3972.19万元,占各期营业收入的比重分别为21.28%、17.50%、18.63%和20.03%。

美迪西2019年上半年营收为1.98亿元,净利润为2753万元,扣除非经常性损益后归属于母公司所有者的净利润为2496万元。

2019年1-9月,公司实现营业收入3.13亿元,同比增长35.37%,主要受益于公司新签订单不断增加,项目数量有所提升;

美迪西2019年1-9月归属于母公司股东的净利润和归属于母公司股东的扣除非经常性损益后的净利润分别为4669万元和4366万元,同比增长分别为7.53%和14.65%,主要原因是公司加大市场开拓和研发投入力度,销售费用、研发费用等相关费用的增长速度高于收入的增长速度。

实际控制人来自莆田系

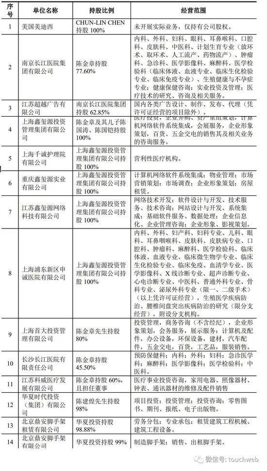
美迪西的共同实际控制人为CHUN-LINCHEN(曾用中文名为陈春麟)、陈金章以及陈建煌。

本次发行前,三人直接或间接合计持有公司42.37%的股份。

CHUN-LINCHEN,美国籍,中国永久居留权,药学类专业,博士研究生。CHUN-LINCHEN1986年毕业于中国药科大学,获药学硕士学位,1994年毕业于美国俄克拉荷马州立大学,获药理学及毒理学博士学位。

2004年2月创办美迪西有限任董事、总经理,2008年2月创办普亚医药任董事长。现任公司董事、总经理。

陈金章,加拿大永久居留权,2001年6月创办南京长江医院集团有限公司任董事长;2004年2月出资创建美迪西有限任董事长;2005年12月创办上海鑫玺源投资管理集团有限公司任董事长。现任公司董事长。

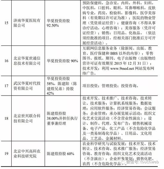
陈建煌,工商管理类专业,硕士研究生,高级经济师。2004年5月至2005年8月在北京华夏世通信息技术有限公司任总经理;2005年5月创办华夏时代投资(集团)有限公司,担任执行董事。现任公司董事。

本次发行后,CHUN-LINCHEN直接持有公司3.28%的股份,通过美国美迪西间接持有公司2.91%的股份,陈金章直接持有公司15.68%股份,陈建煌直接持有公司9.91%的股份,三人直接和间接合计持有公司的31.78%的股份,为公司实际控制人。

自 2005 年以后,陈金章、CHUN-LIN CHEN 和陈建煌三人通过共同决策机制(即由 CHUN-LIN CHEN 负责具体生产经营,三人在董事会、股东(大)会上形成一致行动安排),形成对发行人的共同控制。

这其中,陈金章(董事长)、CHUN-LINCHEN(董事、总经理、核心技术人员)、美国美迪西、陈春来、林长青(董事)、陈国兴(董事)、王国林(董事、董秘)及其控制的机构平台、张宗保、陈建煌等股东及高管均是“莆田系”四大家族之一,陈氏家族的成员。

当前,莆田系有四大家族:陈、詹、林、黄。陈氏家族的医院以华夏、华康、华东等字样开头;詹氏家族旗下医院以玛丽、玛利亚等字样开头;

林氏家族在全国开有大量和美系、现代系女子医院、博爱医院、仁爱医院;黄氏家族旗下除了天伦不孕不育医院和玛丽妇婴医院外,五洲女子医院。

2016年魏则西事件中,上海康新医疗集团的陈新贤就是莆田健康产业总会第一届的常务副理事长之一。因为魏则西事件,莆田系更是在行业声名狼藉。

美迪西董事长陈金章还投资了:南京长江医院集团有限公司(77.6%)苏州市崎佳实业有限公司(30%)、上海鑫玺源投资管理集团有限公司(60%)、长沙长江医院有限责任公司(45.5%)等至少19家企业。

不少名字含有华夏的医院都在陈金章名下,陈金章还是莆田健康产业总会第一届成员,这个协会成立于2014年,陈德良是终身荣誉会长。

莆田系医院,聚焦于几种疾病:泌尿、性病、不孕不育、狐臭、肝炎、割包皮,都是些患者难以启齿,医疗风险又低的疾病。

陈金章旗下医院也有莆田系医院的特点。从目前看,尽管美迪西上市,但莆田系整体形象要想漂白,依然有很长的路要走。

加载中...