文/新浪财经意见领袖专栏机构 戴志锋
金融服务往往是区块链项目的主要目的。使用区块链技术可以增进交易双方或多方之间的信任,提高造假作恶的成本,从而降低交易成本。信息透明度和真实性的提高能为企业创造信用,从而能更便捷、以更低的价格获取金融服务,提升金融机构的服务效率。

一、区块链在金融领域运用的现状:小范围运用
1.1国内区块链技术发展情况
金融行业在区块链技术应用中占有半壁江山。区块链技术已在各行业有广泛的应用项目落地,包括金融行业及实体经济部门。实体经济部门应用的场景包括电子存证、商品溯源、知识产权保护、物联网、电子政务、能源、医疗等。金融行业的应用包括供应链金融、贸易融资、资产证券化、票据交易、积分兑换、审计等。此外,区块链技术来源于比特币,目前也是数字货币的基础技术之一。
金融服务往往是区块链项目的主要目的。虽然应用场景不同,但区块链技术应用的目的趋同,区块链技术具有去中心化、点对点传输、透明、可追踪、不可篡改、数据安全及信用自我建立等特点。使用区块链技术可以增进交易双方或多方之间的信任,提高造假作恶的成本,从而降低交易成本。信息透明度和真实性的提高能为企业创造信用,从而能更便捷、以更低的价格获取金融服务,提升金融机构的服务效率。
金融行业在区块链技术上的投入最多。根据IDC的报告显示,2018年中国区块链市场支出规模为1.6亿美元,同比增长108%。预计未来三年保持快速增长,2022年支出达到16.7亿美元,2017-2022年复合增速达到83.9%。从行业来看,金融、制造和零售行业投入最多,其中金融行业占比绝地领先。

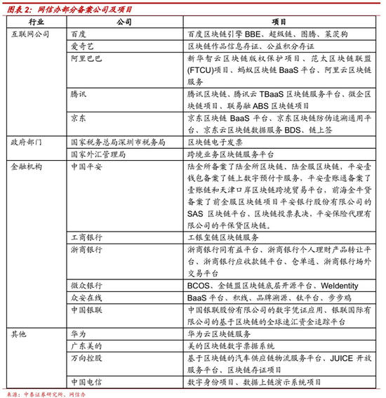
网信办备案项目超过500家。国家互联网信息办公室(网信办)于今年3月和10月分别发布了两批区块链备案项目。第一批备案共197家,来自18个省市,数量排名靠前的分别为北京63家、广东47家、浙江25家、上海19家、江苏12家。第二批共309家,来自18个省市,前五位排名与上一批相同,备案数量分别为87个、72个、53个、35个、14个。主体单位主要包括互联网巨头及其旗下公司、金融机构、事业单位、上市公司等。项目内容包括区块链技术平台及应用服务,包括溯源、确权、防伪及供应链金融等。

产业链调研了解的区块链技术的应用场景。1、区块链项目数量众多,基本都是从某个行业的痛点切入,通过区块链技术的运用解决信息真实性的确认、数据的保存、数字资产的确权及交易。2、大部分项目的规模较小,参与节点数量有限,以私有链部署居多。由于交易规模都比较小,系统性能要求不高,系统建设成本可控。3、在金融行业,区块链技术比较适用于由多方参与的交易场景,包括供应链金融、贸易融资、资产证券化、跨境支付等。如京东的ABS云平台采用了区块链技术来解决ABS参与各方的信任问题,在区块链的系统架构上完成交易,确认资产的权属和资产的真实性;另外在我们调研的一些网贷平台和供应链金融业务中,资产方、资金方和其他第三方机构在区块链系统上完成贷前审核及贷后管理。目前区块链技术主要应用于场外、低频的一些交易场景中,大规模应用案例较少。
1.2 区块链技术在金融行业的应用场景
贸易融资。贸易融资是银行利用结构性短期融资工具,基于商品交易中的货物、账款等为交易方进行融资。1、贸易融资的业务痛点。贸易融资存在核验流程复杂繁琐、时效性差和信息不透明等问题。银行需要核验交易双方大量的信息、数据与款项,单据与信息基于原始渠道的传递会让交易丧失时效性。交易的各方参与者信息来源单一,信息不透明且不完整,这不仅使交易面临风险,也会造成较高的融资成本。2、区块链技术能提高效率,降低欺诈风险。基于区块链的网络系统可覆盖贸易融资中各环节参与方,使多方拥有统一账本,省去对账环节,打通贸易数据流,提升效率。贷前调查、贷中审核、贷后管理等贸易融资相关流程可以通过数字化的加密传递以及智能合约的推动执行得到简化,传统所需的人力投入和纸质文件通过电子化处理,极大地提高了单据流转速度,提升效率。链上数据流转可降低人为操作风险,基于区块链的贸易融资平台打通多方贸易数据流,使银行能够更快速便捷地核实数据真伪,进行身份和信息的验证和比对,有效降低造假风险,避免重复融资及融资诈骗。
供应链金融。供应链金融是以核心企业为出发点,为其上下游的中小企业提供信贷服务。1、供应链金融的业务痛点。核心企业的上下游中小企业面临账期长、资金周转难等困境,而银行对中小企业的风险信息及财务状况不了解,不愿提供融资服务,也造成中小企业融资难、融资贵的问题。2、区块链技术能加速供应链上的资金流转,降低金融风险,赋予供应链新的价值。区块链将供应链上下游企业、核心企业、银行等参与方接入到区块链网络中,实现核心企业信用的多级穿透。将应收等资产的确认、流转、融资、清分等流程上链,做到资产确权;同时,链上资产可进行拆分和多级流转,推动资金流在链上移动,化解供应链末端中小型企业的融资困境,降低金融机构的风险。此外,区块链还能增强上下游联动,提高产业链上企业之间的协同,提升整体效益。
资产证券化。资产证券化是将缺乏流动性、但具有可预期收入的资产,以其未来所产生的现金流为偿付支持,通过结构化设计进行信用增级,在资本市场上发行证券予以出售,以获取融资,最大化提高资产的流动性。1、资产证券化的业务痛点。产品结构设计与融资流程复杂,须通过发起人、证券公司、评级机构、会计师事务所、律师事务所以及经销商,最终发行,投资人无法触及资金池资产状况,导致资产定价困难,进而导致投资信心不足,市场流动性差。2、区块链技术能实现信息穿透,提高效率。应用区块链将节点部署到每个参与主体上,通过区块链公开透明和分布式的特性,让参与各方“看透”底层资产,实现资产信息的真实与公开化,有效防范风险。各参与方可实时进行信息的交互共享,对资产历史信息、实时表现进行全程监测,使ABS行业能够不再依赖主体信用评级,通过区块链技术实现资产公允定价,促进ABS市场的发展。通过同步传输ABS信息流数据,改变传统点对点单向传输模式繁琐及低效的状况,实现网状式共享,打造信息直通车,提升信息传输效率。
跨境支付。不同国家或地区的银行进行支付结算业务。1、跨境支付业务的痛点。目前银行间的跨境汇款主要通过SWIFT(环球同业银行金融电讯协会)网络处理,需要3-5个工作日,历经汇出行、中央银行、代理银行、汇入行等多家机构,费用高。银行间的系统直接对接存在困难。2、区块链技术降低跨境汇款的时间和成本,提高交易安全性。建立在区块链技术之上的跨境支付系统和网络,会把传统金融机构、第三方支付公司以及跨境互联网电商平台等在跨境支付流程中的各方综合上链,实现低成本的、直接跨国跨币种的支付交易,而不再需要类似SWIFT的中心管理平台,银行间的区块链系统可以公开且透明地记录所有交易,意味着所有的交易都可以直接在区块链上做结算。对于银行来说,也可以有效节省业务资源,不同银行之间在区块链网络上处理跨境支付时,可以去掉中间关联银行的连接,从而进行实时的支付,加快结算与清算的速度,降低跨境支付结算成本。区块链分布式账本技术可以改变以往跨境支付处理的接力式传递方式,实现业务节点同步并行确认,使汇款全程监测、有迹可循。区块链的多方验证技术特性也可以有效降低数据被篡改或伪造的风险,即使一个或某几个节点遭受攻击也不会影响系统的运转,使跨境支付的安全性得以有效提升。
1.3区块链技术在金融应用的挑战
区块链技术的使用效果有待评估,交易制度改善效果有时好于区块链技术。区块链技术在金融的核心是解决信任机制。一方面,区块链在现实中只能部分解决信任的问题,且成本较高;另一方面,交易制度的优化,也能部分解决信任的问题。此时,区块链技术的相对价值就有所减弱。1、区块链技术解决信用机制的方式是将交易的各参与方都加入平台,对相关的交易数据进行共同的确认,防止信息被篡改,从一定程度上提升了交易的效率,减少原本的线下模式对信息的反复确认。但区块链技术并不能解决上链的信息是否真实。另外,由多方参与的区块链项目,前期会有很多沟通成本,交易结构也并非一成不变,后续对系统有持续更新的需求。2、区块链技术的本质是将交易规则及各方责任明确,减少参与方造假作恶的成本。但交易制度的完善和社会信用体系的健全更有利于实现这一目标。
大型金融机构之间难以形成联盟链。只有大型金融机构形成关系平等的联盟链,区块链才能发挥更多信用创造的价值。R3作为由40多家国际银行业金融机构参与的联盟链项目,推进速度远低于预期,早期成员陆续退出,融资金额也不达预期。其原因在于:作为大型金融机构对于话语权的要求高,各家银行本身的系统和业务存在差别,在技术标准的制定上很难以平等的方式达成协议,预计金融机构间大规模区块链平台的推进速度较慢。
区块链技术的成熟度有待提升。金融机构注重风险管理,只有被充分验证的技术才会被广泛使用。例如,银行的核心系统上云就是一个渐进的过程。金融机构对技术的担心主要包括系统和数据的安全性、交易吞吐量和交易速度、可操作性等。
亟需建立统一的技术标准。目前区块链技术的项目非常多,但规模都偏小,每一家都有各自的技术标准,在性能及安全性上具有较大的差异。随着技术应用的不断深化,应尽快建立行业标准,对行业进行规范,从而使区块链技术的应用规模得到提升。

二、大型金融机构在区块链上的进展
2.1金融机构的区块链技术布局现状分析
金融机构中的区块链布局主要以银行和金融集团为主。银行的应用场景较为丰富,包括跨境支付、供应链金融、贸易融资、资产证券化等,大部分头部银行都有多个项目落地,在网信办备案的金融机构包括中国平安、工商银行、浙商银行及微众银行等,其他非银机构在区块链技术的布局较少。
采用自建团队和外部合作的方式。金融机构会设立专门的研究部门或者实验室负责区块链技术的研究,招聘专业人才,同时跟独立的区块链技术提供商合作,根据自身业务情况,制定重点应用方向,并推进项目落地,解决业务中的实际问题。此外,区块链技术的核心是合作,银行作为金融服务机构积极参与政府部门、事业单位牵头的区块链项目,打破数据孤岛,将金融服务能力通过外部平台进行输出。
基础平台和应用并行。在实施过程中,金融机构会首先搭建基础技术平台,注重底层技术研究,掌握核心技术能力。在此基础上再根据具体需求开发应用,提升开发效率。
项目以私有链为主。从目前来看,金融机构牵头部署的区块链平台多为私有链平台,服务于本集团内部各单位之间的交互需求。例如招行的跨境支付系统就主要用于集团内海外机构的资金流转。跨行的跨境支付业务没有太大的突破。目前大规模商用的项目占比较小,还有大量项目处于小规模试用阶段。
2.2金融机构布局区块链技术的评估
主要从技术水平和应用情况来评估金融机构的区块链技术。1、技术能力。大部分金融机构在区块链上有所布局,但在金融科技投入中的占比不高。由于目前区块链技术仍处于发展早期,尚未权威的技术评定标准,主要可参考申请专利数量、网信办备案数量等指标。技术能力主要表现在系统性能和加密算法上。2、项目的规模及开放程度。区块链技术主要解决的开放系统中节点和节点的信任问题,加入的节点越多,平台的价值越大,尤其是外部节点,包括企业、政府部门、其他金融机构等,参与节点越丰富,平台能实现的功能越多。3、应用场景。金融服务的模式正在转变,从以产品为中心向以客户中心升级,金融与行业的融合程度不断增强,区块链平台要与客户需求结合,基于具体场景进行系统开发。丰富的场景应用也有利于技术的持续迭代。
以中国平安为例评估区块链技术的应用情况。1、技术能力领先。自主研发壹账链(FiMAX)区块链技术,独家掌握非货币场景下的零知识验证技术,在国密及零知识环境下仍能达到或超过传统数据库性能,可实现5万笔每秒的高吞吐量的同时保持小于0.05秒的低延时。2、拥有大规模商用平台金融壹账通。金融壹账通致力于成为全球最大的商业区块链平台,截至2018年12月末,金融壹账通已累计为3289家金融机构提供服务。壹账通拥有超过4.46万个区块链节点,相比2017年增加了225.5%。平安壹账链荣获“IDC金融科技区块链实践大奖”。金融壹账通在2018年完成A轮融资,投后估值达75亿美元。3、应用场景覆盖平安五大生态圈。中国平安具有多牌照的集团优势,基于中国平安的金融、智慧城市、房产、汽车、医疗五大生态圈战略布局,区块链技术可应用于多个金融及非金融场景。陆金所控股运用区块链技术连接包括监管部门在内的财富管理领域的各参与方,使得交易流程更为安全、透明和高效。平安医保科技以“智慧医保云平台”为业务核心,依托人工智能、区块链和云等核心技术和强大的医学知识库,为医保、商保、医疗服务提供方、个人用户提供一揽子智能化解决方案及技术服务,面向用户提供专业化、个性化、动态化和集成化的智能医保服务。
2.3中国平安
技术研发投入大。中国平安每年将收入的1%用于科技研发,2018年平安集团总营收9768.32亿元,这意味着平安在科技研发的投入将近100亿元。截至2018年12月末,平安的科技专利申请数较年初增加9021项,累计达12051项,科技成果全面覆盖人工智能、区块链、云等核心技术领域。在“2018年全球金融科技发明专利排行榜”中,平安排名第一。
平安区块链技术解决方案。针对区块链发展过程中面临的隐私保护、交易性能、交互操作等方面的挑战,结合技术应用落地中的经验,壹账链团队创新研发了FiMAX S3C全加密区块链框架。全加密的框架意味着链上所有数据都由数据上传方自行加密后上传,结合尖端的密码学方案,参与方对自身数据拥有完整控制权。同时,FIMAX区块链拥有多项自主研发的领先区块链技术,具备低延迟、高TPS、系统完整等几大优势,不仅可为业务方提供定制化的区块链解决方案,也可以提供可大规模推广的BNaaS区块链网络生态。

主要应用场景。金融壹账通已在贸易融资、资产证券化、供应链金融、再保险等14个业务场景中实现区块链技术的成功落地。1、贸易融资。打造多个国际化、重量级的区块链贸易融资网络,消除贸易融资欺诈、降低金融风险,并将实现跨地区的全球互联。例如,香港金管局国际贸易融资网络,由香港金管局牵头,7家在香港的国际银行共同发起成立了国际贸易融资网络eTradeConnect,该网络由金融壹账通负责设计、开发及部署,自2018年10月发布以来,已有12家国际性银行参与。该区块链网络不仅局限于香港地区,还与覆盖14个欧洲国家的we.trade欧洲贸易融资网络达成合作共识。2、资产证券化。金融壹账通上线ALFA智能ABS平台,通过参与方布置节点、信息同步传输、授权加密等机制实现底层资产信用穿透,解决信息不对称问题,提升ABS产品的交易率。3、供应链金融。金融壹账通打造基于区块链的“壹企链”产品,成功赋能嘉兴银行等中小银行;与福田汽车集团共同打造“福金ALL-Link系统”,借助区块链技术优势直击上下游多级供应商、经销商的融资难题,着力提升汽车全产业链的协同合作。4、再保险。与保险壹账通联合打造Genesis再保险平台,应用区块链记录保险资产生命周期,实现链上的保单份额切割、智能匹配和交割,提升再保险产品流动性。
主要应用案例:中小银行互金联盟建立IFAB贸易融资网络。为解决中小企业融资难、供应链周转效率低的困境,金融壹账通联合IFAB打造的融资网络已于2019年3月正式上线,该网络有助于提高中小企业融资效率、降低融资风险,同时最大限度的保证用户数据隐私性与独立性,帮助企业融资,拓宽银行获客渠道。1、IFAB网络应用FiMAX区块链加密框架,企业均由拥有方自行加密后上链,消除隐私泄露风险;2、对于交易,可授权加解密技术在链上的共同验证,保证数据真实性,降低欺诈风险;3、银行自有企业客户可通过本行的银企端接入IFAB网络,客户数据保存于银行单独系统中,不在银行间共享,保证自有客户独立性;4、IFAB贸易网络的新企业用户可同归Market-Place认证后接入网络,IFAB网络可根据其业务特点及自身情况自动匹配银行,提供精准融资推送服务,帮助企业获得更好融资体验,而银行获客渠道同步拓宽。5、系统应用iMAX的3D零知识证明技术,防范银行超额融资风险。

2.4 招商银行
相关研究及投入。在专利申请方面,2018 年招商银行参与了多项金融科技相关的标准制定与课题研究,在区块链领域成功申请了5项专利。在课题研究方面,《基于区块链的个人客户信息共享研究》受到 2018年度银行业信息科技风险管理课题研究评选活动的认可。在基础平台建设方面,招商银行积极利用移动互联、大数据、云计算、人工智能和区块链等技术加快架构转型,提升应用系统的高并发、大数据计算、高开放性和高敏捷性等能力。2018年,招商银行将金融科技创新项目基金的额度从“上年税前利润的1%”提升至“上年营业收入的1%”,这意味着该基金的规模将从2017年的7.9亿元大幅提升至2019年的24.8亿元。
积极参与外部区块链项目。1、粵港澳大湾区贸易金融区块链平台。在中国人民银行数字货币研究所与中国人民银行深圳市中心支行的共同推动、协调和组织下,深圳金融科技研究院联合中国银行、建设银行、招商银行、平安银行、渣打银行及比亚迪共同开发的基于区块链技术的贸易金融底层平台,旨在有效促进市场信任机制的形成。作为该平台的核心参与行之一,招商银行主动参与平台和应用场景的设计与开发,仅用时3个月便成功实现首笔业务放款落地。2018年10月,招商银行成功通过粵港澳大湾区贸易金融区块链平台,为战略合作伙伴投放首单应收账款融资业务。在该笔应收账款融资业务中,核心企业付款明细签发、供应商融资申请以及银行受理等全程均通过该平台完成,大大降低了银行在客户调查和验真方面的成本,加速了中小企业融资效率。2、基于区块链的产业互联网协作平台。由招商银行与中建发展所属的中建电商在2018年11月联手打造的去中心化的供应链金融反向保理系统。据中建发展提供的资料显示,该系统基于Hyperledger Fabric V1.1联盟链,实现了采购各环节交易数据实时写入由核心企业、金融机构共同维护的分布式账本,实现每笔交易可追溯,杜绝交易数据被修改,提升数据可信度。中建产业互联网协作平台通过预先导入所有有效融资业务数据,实现供应链数据有据可循,从招标任务到中标通知、合同、订单/产值单、应收账款闭环查询,保证数据真实性。平台支持中建电商和招商银行实时跟进融资进度,打通信用流转,促进资产盘活,保证业务顺利开展。
主要应用案例:招行直联支付区块链平台。该系统主要解决海外分支机构及分支机构和总部之间的资金往来需求。招商银行有6个海外机构,原有系统存在的问题主要是只支持总行与分行之间交换,海外分行之间没有办法直接交换。此外,比较多的人工环节以及与核心系统的耦合过于紧密也带来了一些其它问题,比如审批环节多、操作复杂、新的海外机构加入很麻烦,以及实施周期很长等。采用区块链技术后,将6个海外机构加总行都连到区块链上,任何两个机构之间都可以发起清算请求,任何两个机构都可以进行清算。

2.5 工商银行
搭建区块链技术平台。工行区块链平台是一个企业级区块链产品,具有高安全、高性能、高便捷、易扩展等方面的特点,提供了“智能合约+共享账本”一体化机制,有助于建立跨系统的技术平台,扁平化各系统的交互层级,提高效率。该平台提供了可靠且高效率的机器级共权机制,支撑各参与方建立新型的共建、共治、共赢的合作关系。基于此,可以给跨行业和行业内合作提供机器级信任机制,在多领域有广阔的应用潜力,例如:供应链金融、资产交易、存证溯源和监管审计。

主要应用案例:数字信用凭据融资。解决小微企业供应链融资问题。长期以来,由于缺乏有效交易流和资金流控制手段,银行仅限于为核心企业一级供应商提供保理融资,而核心企业希望银行为产业链末端小微企业提供融资,因供应链融资的结构性矛盾,银企间发展供应链的合力始终未能形成。为解决这一难题,工行联合核心企业及第三方供应链金融服务平台,利用区块链技术,将核心企业与各层级供应商间的采购资金流与贸易流集成到区块联盟平台上,供应链上任一持有应收款数字凭据的供应商均可在线向工行提出融资申请,申请指令经工行智慧信贷平台后,贷款可瞬间到达企业账户,有效缓解了处于产业链末端、实力较弱企业的资金压力。数字信用凭据是指以供应链中买方(核心企业)对卖方(一级供应商)的付款确认书为基础,采用区块链技术,由买方在工行或工行认可的联盟机构平台签发、并以数据电文方式记录的应付债务信用凭据,并随产业链贸易流向上游逆向流转,产业链上任一供应商可凭债务数字凭据随时向工行申请保理业务。
2.6广发证券
自主研发基于区块链资产证券化平台:广发ABS云平台。为解决传统资产证券化市场的信息不对称、发行管理困难、资产运行效率低等核心痛点,广发证券自主开发ABS云平台,旨在提高效率降低成本的同时协助管理人履行好责任与义务,更好地服务客户,打造广发资产证券化品牌。应用区块链技术对业务流程中产生的资金和业务变化进行有效数据传输和风险监控,同时也保证了数据的真实性和不可修改,广发证券ABS云平台采用了“小步快跑,快速迭代”的方式进行分期开发,2018年第一期主要包括了数据收集和区块链存证的功能,2018年10月18日平台实现首笔基础资产上链保存—广发资管担任管理人的“广发恒进-正佳企业集团正佳广场资产支持专项计划”,该计划基于广发证券ABS云平台进行管理。

以区块链为驱动打造双重亮点平台。广发ABS云平台第一期具有两大特点:1、全通用的数据模型全通用的数据模型。针对资产证券化业务的基础资产种类繁多的特点,广发证券ABS云平台注重数据模型和接口设计的通用性,适用于各种类型的基础资产,包括CMBS、消费金融类ABS等, 并且将在后续版本中支持针对不同的资产定义个性化的监控指标,有助于及时的信息披露和事件处理,保护投资者利益,提高资产证券化产品管理人的管理能力。2、可回溯的历史数据。每一次基础资产数据的变动都将形成一个数据版本,用户可以回溯历史上的任意版本的数据。此外,结合区块链,用户还可以容易地实现数据溯源。该平台能为跨机构的协作提供建立信任的工具,当出现争议时可以获取当时的数据进行举证。、可回溯的历史数据等特点。
三、区块链技术在金融领域运用的展望
3.1区块链技术的发展趋势
区块链项目的行业格局。1、区块链项目数量将增加,大型金融机构参与积极性提升。短期内,区块链平台数量会持续增加,行业呈现极度分散的状态。随着国家层面对区块链技术发展的支持态度明确,越来越多的大型机构参与积极性将提升。2、区块链项目的规模逐渐呈现差异化,小平台将被淘汰。随着头部项目的节点数量和交易规模持续上升,每个细分行业会出现处于主导地位的平台,这些平台能更好地整合行业资源,创造更大的价值。3、看好政府和大型金融机构主导的区块链联盟链项目。政府或大型金融机构有望主导主要的头部区块链应用平台,政府部门具有较强的号召力让更多的大型企业和组织加入区块链平台,金融机构是区块链平台上最核心的服务机构,互联网公司主要提供技术解决方案支持。
金融机构运用区块链技术趋势:1、继续加强底层技术平台的研究,提升区块链平台的性能,为更大规模的应用做好准备。2、探索更多的应用场景,尤其是银行对公业务领域,与垂直行业联合建立区块链平台,提升供应链金融、企业现金管理等业务的服务能力。3、加强与其他金融机构及政府的项目合作,尽早建立具有大规模商用能力的金融机构联盟链。
对行业的影响:区块链平台具有正的外部性,加快推动政府及企业数据的开放及数据资产化,有助于健全社会征信体系,改善营商环境,降低企业的融资成本。数据开放对于行业发展具有正的外部性,每个行业都在朝着数据开发的方向发展,使数据资产化以发挥更大价值。对于政府、企业及个人来说,区块链技术能从一定程度上平衡数据安全、隐私保护和数据共享,通过加密技术来设定数据的权限,使参与方都能从数据资产中获益。
对企业的影响:加速传统行业的数字化转型,助力头部企业打造行业生态圈。无论是互联网公司或者金融机构都从BATJ上看到了生态圈的价值,通过主导区块链技术在本行业的应用,将更多的产业链企业及第三方服务商加入统一的行业平台,提升行业竞争力,强化企业的核心地位。
技术路线方向:区块链技术的应用将更多地与人工智能、物联网等技术相结合。物联网技术是区块链技术从虚拟世界走向现实事件的通道,建立起实物资产和数字资产之间的映射,扩大区块链技术的使用范围。区块链技术能为人工智能研究提供更多的数据来源及算力解决方案,有助于加快人工智能的算法迭代,提高人工智能的智能化水平。
3.2区块链在金融行业的盈利模式
交易平台模式。解决多方参与的交易确认问题,主要应用场景是资产的发行和交易。所有的交易参与方信息、流程步骤、时间序列都能在区块链上记录,确保信息的真实性和不可篡改。盈利模式为参与方搭建系统平台的项目费收入,或者是自建独立平台,向参与方收取技术服务费。
供应链管理模式。打通上下游的信息流、资金流和物流,提高企业的周转率,提供供应链金融服务。区块链技术可实时记录货物状态、资金流向,确保交易的真实性。盈利模式可以从交易服务里面提成,但提供免费服务再通过供应链金融获取利息收入的可能性更大。
3.3信用创造的能力有待进一步挖掘
加强对共识机制的研究。目前区块链技术应用效果主要体现在效率的提升,信用创造的能力不足。由于目前没有很好的共识机制能解决信任的问题,区块链项目主要还是依赖中心节点的信用背书,如政府、大型金融机构、核心企业等,原有的信用体系并没有太多改变。
向多中心化的金融机构联盟链迈进。成员平等的联盟链几乎还没有成功的案例。远有40多家国际大型金融机构(包括高盛、摩根大通等)组成的R3项目,近有Facebook的Libra项目。在现实世界中,联盟中的企业(节点)无法实现完全的公平,成员都有争取话语权的冲动,大机构和小机构的权力难以均衡,所以我们看到大部分都是单个企业发布的区块链项目,而这些项目依靠的还是企业背书或者政府背书。
四、区块链与数字货币
4.1央行数字货币
央行数字货币的设计理念及技术架构
中国的央行数字货币的定义:具有价值特征的数字支付工具。中国央行数字货币项目称为DC/EP,即数字货币和电子支付工具。其功能属性与纸钞完全一样,只不过是数字化形态。央行数字货币不需要账户就能够实现价值转移。具体场景中,只要手机上有DC/EP的数字钱包,不需要网络,只要两个手机碰一碰,就能实现转账功能。DC/EP不需要网络就能支付,因此也被称之为收支双方“双离线支付”。

双层运营体系。双层运营体系是指人民银行先把数字货币兑换给银行或者是其他运营机构,再由这些机构兑换给公众。与之对应的单层运营体系是人民银行直接对公众发行数字货币。双层运营体系不会改变流通中货币债权债务关系,为保证央行数字货币不超发,商业机构向央行全额、100%缴纳准备金,央行的数字货币依然是中央银行负债,由中央银行信用担保,具有无限法偿性。另外,双层运营体系不会改变现有货币投放体系和二元账户结构,不会对商业银行存款货币形成竞争。由于不影响现有货币政策传导机制,也不会强化压力环境下的顺周期效应,由此不会对实体经济产生负面影响。

注重M0替代,而不是M1、M2的替代。现有的M0(纸钞和硬币)容易匿名伪造,存在用于洗钱、恐怖融资等风险。另外电子支付工具,如银行卡和互联网支付,基于现有银行账户紧耦合的模式,公众对匿名支付的需求又不能完全满足,所以电子支付工具无法完全替代M0。央行数字货币的设计保持了现钞的属性和主要特征,也满足了便携和匿名的需求,是替代现钞的较好工具。对于央行数字货币不计付利息,不会引发金融脱媒,也不会对现有实体经济产生大的冲击。同时,应该遵守现行的所有关于现钞管理和反洗钱、反恐融资等规定,对央行数字货币大额及可疑交易向人民银行报告。另外,央行数字货币必须有高扩展性,高并发的性能,它是用于小额零售高频的业务场景。如果需要的话,央行数字货币还可以为央行实施负利率提供条件。
我国央行数字货币发展过程。我国是最早研究央行数字货币的国家之一,2014年,时任央行行长的周小川便提出构建数字货币的想法,央行也成立了全球最早从事法定数字货币研发的官方机构——央行数字货币研究所。该所主要工作职责是根据国家战略部署和央行整体工作安排,专注于数字货币与金融科技创新发展,开展法定数字货币研发工作。今年9月,央行支付结算司原副司长穆长春正式出任央行数字货币研究所所长。Facebook发布Libra数字货币白皮书之后,央行开始密集发声。穆长春也多次针对Libra和央行数字货币发表公开评论。在第三届中国金融四十人论坛上,穆长春首度公布央行数字货将采用“双层运营体系”,同时宣称央行数字货币已经“呼之欲出”。中国人民银行行长易纲9月24日在回答记者提问时明确表示,央行对于法定数字货币的推出“没有时间表”,并称“还会有一系列的研究、测试、试点、评估和风险防范”。

央行发行数字货币的目的。1、保护货币主权,推进人民币国际化。Facebook发行数字货币Libra将对全球金融体系造成影响,Facebook在全球范围拥有23亿的月活用户,如果Libra被广泛使用,会对本地的法币产生替代效应,削弱法币的地位和影响力,也会影响央行货币政策、外汇政策的实施效果。近期在回应德国议员Fabio De Masi问题的一封信中,Facebook表示,美元将占一篮子货币的50%,其次是欧元,占18%,日元、英镑和新加坡元则分别占14%、占11%和7%。考虑到Libra挂钩的篮子货币中没有人民币,这将进一步增强美元的国际影响力,抑制人民币国际化进程,所以央行必须有所准备,加快数字货币的研发和实施速度,把握央行数字货币的先机,保护货币主权。2、提升支付效率,降低货币的流通成本。传统纸币的发行、流通成本较高,纸币生产流程包括造纸、印刷、切割、存储、运送,后续的存取、更换、销毁等流程涉及大量的人力及成本投入。数字货币在系统中运行,主要占用计算空间,整个发行流通过程均通过数字运算完成,货币损耗成本及维护成本几乎为零。数字货币对纸币的替代将提高货币流动效率、提升经济交易活动的便利性。3、提升监管能力,优化货币及财政政策的实施。数字货币的底层技术具有可追溯、可跟踪的功能,央行能实时掌握数字货币的流向,一是可以提升反洗钱能力,打击金融犯罪,减少逃税、公职人员腐败等行为,降低KYC与AML成本,提高监管效率;二是可以提高货币政策和财政政策的执行效果,畅通传导机制,使政策的实施更加精准。数字货币流通速度的可测量度有所提升,大数据分析的基础更为扎实,有利于更好地计算货币总量、分析货币结构。
央行发行数字货币的展望。1、继续加强央行数字货币的技术和政策研究。继续我们在央行数字货币研究和试验的领先优势,继续鼓励和加快研究和发展央行数字货币。充分发挥DC/EP(数字货币/电子支付)双层混合运营体系的中国优势,加大对未来模式的研究,包括中心化和分布式的去中心化的双重结构、账户和钱包共存的系统、至上而下和至下而上的广泛参与的结合系统等未来新模式的研究。此外,加大对引进央行数字货币后的宏观金融稳定政策的研究,包括法币和数字货币的兑换的汇兑率、规模和速度、引入央行数字货币后对金融体系提供信贷和流动性的影响、对货币政策传导机制的影响。通过解决数字资产世界中数字法币缺失的问题,提升中国在全球金融市场中的地位。2、我国有望成为率先发行央行数字货币的主要经济体。目前官方并未给出明确的央行数字货币推出时间。央行数字货币已经经历了五年的理论研究和模拟测试,从能力上来看,已具备发行央行数字货币的条件。Libra数字货币白皮书发布之后,央行关注数字货币的公开发言较为密集,也表示推出时间临近。比较确定的是,我国央行数字货币的发行会领先于全球,不会落后于其他主要经济体。3、央行数字货币或将先在深圳进行试点。央行的数字货币研究所2017年1月在深圳设立,2018年9月,该研究所搭建了贸易金融区块链平台,中共中央、国务院表示支持在深圳开展数字货币研究等创新应用。深圳的科技创新能力较强,拥有腾讯、华为、中兴等中国最顶尖的技术类企业以及大量区块链技术创新企业,地理位置处于珠港澳大湾区,数字货币在跨境支付和贸易融资上具备众多的应用场景。4、央行数字货币和现金在相当长时间内都会是并行、逐步替代的关系。央行数字货币的普及会是一个渐进的过程。一方面,数字货币的底层基础设施有待实际应用的检验,尤其是在交易峰值、处理能力上面临考验;另一方面,央行会考虑大众的使用习惯,在可见的未来保持现金的正常使用。5、国内大型银行机构和互联网公司或将率先参与央行数字货币的发行。我国的电子支付和移动支付领先全球,银联、支付宝、微信支付都是在规模、技术和运营实践等方面在全世界居于前列的支付公司。双十一的支付宝交易峰值达到25.6万笔/秒,创造了世界纪录;蚂蚁金服近几年来也在积极布局海外支付市场和跨境支付业务。应鼓励中国支付企业积极参与央行数字货币的研发和实施,不断优化央行数字货币的技术能力。6、积极参与数字货币的全球治理,增强话语权。在加快自身央行数字货币和市场新一代数字支付/数字货币研发的同时,积极加入世界数字货币和数字支付的全球治理构建。在国际上加强与各国央行及国际组织的合作,提前构建对Libra的监测、监管政策框架。联合国际上对央行数字货币研究的主要国家如德国、新加坡、英国、加拿大、瑞士等,在IMF和BIS、FSB等国际金融组织的平台上积极支持国际金融组织对客户身份识别,数据储存和运输,跨境支付、个人隐私和数据安全的监管框架和治理机制的研究和构建。
4.2Libra数字货币
Libra数字货币的基本情况
Facebook发布数字货币计划。6月18日,Facebook宣布正在开发全球数字货币Libra,预计明年推出。Libra的目标是建立一套简单的全球货币和金融基础设施,为数十亿人服务。其本质是一个无国界的全球支付系统,使用户能方便、快捷、安全、便宜地实现跨境支付。
Libra具有完整的数字货币体系,由多个要素组成。(1)数字货币Libra。一种可以在全球范围内使用的数字货币,具有稳定、低通胀的特点,致力于成为数十亿人的支付工具。(2)Libra 储备资产。Libra 数字货币以储备资产作为基础支持。储备资产为一篮子货币的安全资产,预计将包括美元、英镑、欧元、日元等法币的现金银行存款和高流动性的短期政府债券,最大限度地降低币值波动风险。(3)Libra 区块链。Libra 数字货币的底层架构,具有高吞吐量、低延迟、安全可靠、可扩展的特点。Libra 区块链致力于成为金融服务的基础设施,未来将提供更加丰富的金融服务。(4)Libra 协会。一个独立的会员制组织,负责管理Libra 区块链和储备资产。协会成员将以民主、透明的方式管理和监督Libra 区块链协议和网络的发展,并对储备资产进行管理。(5)Calibra数字钱包。Facebook成立了名为Calibra的子公司,其目标是使用Libra 区块链提供金融服务,其中第一个产品就是Libra的数字钱包。Calibra数字钱包有独立的APP,同时也可在Facebook Messenger和WhatsApp中使用。Calibra不是唯一的Libra数字钱包,其他服务商业可开发Libra的数字钱包。

基本特征
联盟链。Libra 协会是一个独立的非营利性成员制组织,总部设在瑞士日内瓦。协会负责协调和提供网络与资产储备的管理框架,并具有最终决策权。Libra 协会的成员将包括分布在不同地理区域的各种企业、非营利组织、多边组织和学术机构。预计到2020年上半年数字货币推出时,Libra 协会的创始人数量能够达到 100 个左右。Facebook领导了Libra 协会和Libra区块链的创建,在Libra正式推出之前继续保持领导地位。在数字货币上线之后,Facebook不再具有特权,而是与协会中的其他成员具有相同的权利,共同管理Libra数字货币体系。

许可链。不同于比特币,任何节点可以随意进出网络,成立初期,Libra对于进入网络的用户要进行KYC,即身份认证之后才能使用。这一规则本质上与Libra为银行未覆盖客户服务的目标相违背。
稳定币。Libra 完全由真实资产储备提供支持。对于每个新创建的Libra 加密货币,在 Libra 储备中都有相对应价值的一篮子银行存款和短期政府债券,以此建立人们对其内在价值的信任。储备资产的保管在地理上分散,由受监管的托管机构进行保管,这些机构具备高信用评级,确保储备资产的透明、安全及分散。Libra 储备的目的是维持 Libra 加密货币的价值稳定,确保其不会随着时间剧烈波动。
非去中心化。不同于比特币工作量证明(POW)的决策机制,Libra采用的是权益证明(POS),每个成员支付1000万美元以获得在协会内的投票权用于决定Libra的底层储备资产组合及Libra的汇率。所有决策由协会理事会做出,重要决策或技术性决策需要超过三分之二的成员投票同意才能通过。该决策机制具有多中心化的特征。
金融属性
金融属性。(1)法币的数字化。等值储备,采用100%准备金,与央行研究的数字货币DC/EP(DC,Digitalcurrency,数字货币;EP,Electronicpayment,电子支付)的模式相同,其目的主要在于实现支付的便利性。(2)一篮子货币。相比央行的法币数字化,Libra的区别在于其价值储备不是单一的法定货币,而是多种法币的现金存款和政府债券。这与国际货币基金组织的SDR类似,即eSDR或dSDR模式。(3)基金的运作模式。储备资产会产生利息,利息并不向用户支付,而是用于系统开发及运营维护,以及向协会的初始成员分红。根据白皮书,储备资产将分散在全球各地的金融机构进行托管。此外,基金的管理能力决定了Libra币值的稳定性。这与货币市场基金产品的模式类似。(4)跨境支付功能。Libra的普及基于一个全球化社交平台,能为平台上的23亿月活用户提供便捷、低成本的跨境支付服务,Libra是一种跨境自由流动的可兑换货币。
金融监管。(1)必要性。Libra作为一种全球数字货币,是与现有金融体系深度融合的。一方面,Libra需要与储备资产的中的各种法定货币进行兑换,与各国央行进行清算;另一方面,储备资产将进入全球各地金融机构的资产负债表,Libra将和各种金融机构成为交易对手。Libra协会的角色也与央行类似。(2)如何监管。对于开展金融业务的公司各国都有各自的监管要求,实行牌照管理。作为互联网公司,开展金融业务要与金融机构执行相同的监管要求,防止监管套利。对于开展支付类业务,最基础的就是要满足KYC和反洗钱的要求。拥有较大资产规模的互联网也要纳入系统性重要金融机构的范畴,加强监管,防止对整个金融市场造成系统性风险。另外,Libra本身会不断演化,其生长过程需要在全球央行、金融机构、国际组织等的共同管理,并确保客户隐私数据不会被滥用。
应用场景。(1)跨境汇款。这是Libra在白皮书中提到的发起初衷。目前跨境支付存在效率低、费用高的问题,全球化的数字货币可同时解决这两个难题,为全球用户提供便捷的跨境支付工具。(2)线上支付。Facebook自有平台已包括丰富的支付场景,用户可使用Libra购买会员服务、音乐、视频、游戏等数字产品;此外,Facebook最主要的广告费收入也可通过Libra进行收取。(3)投资。当Libra的使用达到一定规模之后,其本身将具备价值储藏的作用,成为大类资产配置的组成部分。(4)线下支付。Libra协会的其他成员也会为Libra数字货币带来应用场景,尤其是支付行业的公司,可以基于现有的客群推广Libra数字货币,网络效应会进一步扩大Libra的应用范围,在线下拓展更多的支付场景。
技术路线
底层技术要求高。Libra的目标是打造一个全球数字货币,满足数十亿人的日常金融需求。对于底层技术有三个要求:(1)可以扩展到数十亿账户,高吞吐量、低延迟,拥有一个高效且高容量的存储系统。(2)安全可靠,保证资金和金融数据安全。(3)灵活性高,可支持生态系统管理和金融服务创新。现有的数字货币都不能同时满足这三个要求。
混合型的技术路线。Libra借鉴了多种数字货币的底层技术,通过综合运用,实现数字货币公平和效率的平衡。以渐进的方式最终实现公有链、非许可链、去中心化的目标。(1)数据结构。Libra 区块链中的数据受梅克尔树的保护,可以侦测到现有数据的任何变化。Libra 区块链未采用交易区块集合的结构,而是采用单一的数据结构,可长期记录交易历史和状态,允许从任何时间点读取任何数据,并使用统一框架验证该数据的完整性。(2)匿名原则。允许用户持有一个或多个与他们真实身份无关的地址。Libra 协会将负责监督 Libra 区块链协议和网络的演变,并将继续评估可增强区块链隐私保护的新技术,同时考虑它们的实用性、可扩展性和监管影响。(3)共识机制。使用拜占庭容错(BFT)共识机制。Libra区块链采用了基于LibraBFT共识协议的BFT机制来实现所有验证者节点就将要执行的交易及其执行顺序达成一致。即使某些验证者节点(最多三分之一的网络)被破坏或发生故障,BFT共识协议的设计也能够确保网络正常运行。相比工作量证明,这类共识协议是可实现高交易处理量、低延迟和高能效的共识方法。(4)智能合约。设计了一种新的编程语言Move语言,用于在Libra区块链中实现自定义交易逻辑和“智能合约”。Move编程语言从设计上可防止数字资产被复制。每个资源只有唯一的所有者,资源只能花费一次,并限制创建新资源。通过减轻关键交易代码的开发难度,Move可以可靠地执行Libra生态系统的管理政策,并支持金融创新。

Libra数字货币发行的主要障碍
技术问题。目前Facebook公布的是Libra项目的基本设想,很多具体设计和技术能力还有待验证,其发展路径会根据实际情况进行实时调整。过往Facebook在支付上的布局并不成功,除了底层架构的问题,数字钱包的用户体验也是需要考虑的问题。此外,现有的区块链网络吞吐量都非常有限,Libra在技术上做了调整,但初期目标也只是先达到1000笔/秒,而国内支付宝在双十一达到的峰值是25.6万笔/秒、网联的峰值为9.3万笔/秒。
监管问题。全球数字货币最终会挑战现有的主权货币体系。目前美元是国际支付的主要货币,建立新的全球货币体系会对美元地位产生影响,7月2日,美国国会已经发函Facebook要求立刻停止Libra项目,但美联储的态度较为开放,短期内并不担心Libra会动摇美元的在国际货币市场的地位或影响美元货币政策的实施。从其他国家政府的角度考虑,Libra也会面临监管或者使用限制,而且在市场空间越大、主权货币越强的国家,相应的金融监管要求会越严格。
共识问题。Libra采用的联盟链模式并非创新,早在2015年R3就联合了全球头部的40多家金融机构,探索银行间的跨境支付,但之后并无实际进展,成员也纷纷退出。在联盟成员中如何达成共识并不是技术可以解决的问题,涉及到话语权和利益分配等问题。目前来看,大部分金融机构都选择自行发币或单独推出基于区块链技术的服务,仍具有明显的中心化特征,例如摩根大通推出的摩根币(JPM Coin)。Libra协会计划招募至少100家会员,这些成员行业背景不同、市场地位不同,如何平衡各家的利益会是Libra项目的重要考验。
风险提示:区块链技术发展不及预期、金融监管趋严
戴志锋 CFA 中泰证券银行首席,曾供职于中国人民银行、海通证券;曾任深圳微收付科技公司合伙人,被聘为多家大型集团和上市公司的Fin-tech顾问,著有《解构互联网金融实战》一书(经济管理出版社,2014)。
陆婕 中泰证券金融行业研究员,主要负责金融科技领域研究,曾就职于川财证券、中国建设银行以及国际金融理财标准委员会(中国),拥有美国波士顿学院金融硕士学位和上海交通大学管理学学士学位。
(本文作者介绍:中泰证券银行业首席,金融组组长,国家金融与发展实验室特约研究员。)