文/新浪财经意见领袖专栏作家 戴志锋
金融政策手段总结与分析。1、定向解决中小银行流动性问题,包括与中小银行成为交易对手方、通过金融工具定向救助问题银行的流动性,预计这种模式会延续到大型非银金融机构。这种效果最有效,因为传统的流动性传导机制正在改变。2、总量政策上对银行体系流动性给予保障,营造有利的货币环境。3、金融监管部门多次发声安抚市场,增加市场信息的透明度。
金融政策的目标在哪里?和市场交流时,经常被问:政策现在持续平稳市场,当初为什么要做这件事情?我们的理解是金融政策现在是有约束条件的,有双重目标,所以未来的金融政策、包括货币政策都是“下有底、上有顶”的:1、金融政策核心现在是“稳经济”,金融不能拖累经济,这是金融政策的“下有底”。2、同时政策要降低金融系统性风险,这是金融政策的“上有顶”。
政策效果评估:整体市场会比较平稳。政策这次总体是高效、有效和积极面对的。总量政策上对银行体系流动性给予保障,加上定向给中小金融机构流动性,所以我们预计整个趋势是平稳的。同时,新的市场运行机制会逐渐形成,传导是缓慢、持续、不可逆的:最终,银行的分级体系会逐渐形成。
投资建议:“估值分化”和“防御”。1、中长期看,风险利差扩大会带来估值分化。无风险收益率未来是稳中有降,打破刚兑利于优质股权类资产估值提升;风险利差上升,对于基本面波动大股票,产生估值压制。2、短期,对经济有不确定性,建议防御。外部不确定大,包商的影响是不可逆的,增加了经济和市场的不确定性。5月初以来,我们一直强调防御,从防御角度推荐银行股,推荐防御组合:工行、建行和农行;以及优质资产:招行和宁波。

一
金融政策的手段总结与分析
1、定向解决中小银行流动性问题
方法一:与中小银行成为交易对手方。央行于2019年6月14日增加再贴现额度2000亿元、常备借贷便利额度1000亿元,同时将同业存单、票据明确为可作抵质押品。SLF在15年就放权给央行分支机构,是央行对中小金融机构提供流动性支持的渠道,此次拓宽合格抵质押品范围也进一步提高了中小银行获得资金可获得性。

方法二:通过金融工具定向救助问题银行的流动性。对锦州银行等中小银行发行同业存单提供民营企业债券融资支持工具以进行增信。支持工具是由人民银行再贷款提供资金,由专业机构进行市场化运作,通过出售信用风险缓释工具等多种增信方式为民营企业等提供债券融资支持的工具。

定向救助中小银行的民营企业债券融资支持工具运营模式:1)工具种类:民营企业债券融资支持工具由信用风险缓释工具、担保增信等工具组成的工具箱,其中信用风险缓释工具是重要创新。2)运作模式:由人民银行运用再贷款提供部分初始资金,由专业机构进行市场化运作,通过出售信用风险缓释工具、担保增信等多种方式,重点支持暂时遇到困难,但有市场、有前景、技术有竞争力的民营企业债券融资。

3)创设机构(CRMW 中提供信用风险保护的一方):以大中型银行、龙头券商为主。创设机构包括中债、国开行、国有行、11家股份行、11家大型城商行、3家外资银行以及10家龙头券商,合计43家机构。4)投资者以银行居多,49家核心交易商包含中债、2家政策性银行、6家国有行、11家股份行、11家城商行、4家外资行以及1家农商行,合计36家银行。

5)费率与违约率、违约损失率挂钩。由下表CRWM费率计算公式可知,费率取决于估值日的保险估值,而保险估值取决于标的债券到期时还本付息金额。由目前已发行的CRMW来看,费率区间在0.2%-3.1%。

央行为什么要定向救助?传统的流动性传导模式被打破。1)传统的流动性救助模式:央行通过投放基础货币给到一级交易商大行,大行通过同业存拆借、购买同业存单等将资金融出给中小行,而非银机构以委外等形式从中小行手上获取资金。2)包商银行事件之后,传统的模式被打破。本次包商打破刚兑事件直接冲击资金链条中间环的中小行,大行对中小行的资金融出更加谨慎,排查有潜在信用风险的机构名单,甚或提前支取同业存款,中小行面临直接的资金压力;而中小行的负债荒又会直接传导到链条下端的非银机构。
2、总量流动性予以保障总量政策上对银行体系流动性给予保障:1、公开市场操作在事件第一周进行4300亿货币净投放,当周到期资金规模1000亿,货币投放5300亿;第二周资金到期5300亿,货币投放2100亿;第三周资金到期2100亿,货币投放2750亿。2、增量续作MLF,事件第一周MLF到期1560亿,增量续作2000亿;第二周MLF到期4630亿,增量续作5000亿。
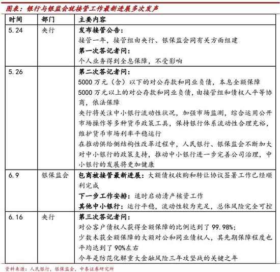
3、金融监管部门多次发声安抚市场,增加市场信息的透明度央行与银监会就接管工作最新进展多次发声、稳定市场情绪。1、首次公告选择周五晚,予以市场充分的解读时间,紧接着周日进行了第二次答记者问。央行首发公告由于包商银行出现严重信用风险,将对其实行一年期托管,随后发布了第一次答记者问,确定个人业务不受影响。周日第二次答记者问,表明大额对公存款和同业负债将打破刚兑,但央行有充足的货币政策工具保持流动性,其他中小银行经营总体稳健,包商为个案。2、事件第二周银监会发声汇报接管最新进展,并再次强调中小银行运行平稳:大额债权收购和转让协议签署工作顺利完成,下一步将启动清产核资工作。3、事件第三周央行详细汇报债权收购工作情况,对公债权人获得99.98%的保障,少数未获全额保障的大额对公和同业债权人保障度达90%左右。
二金融政策的目标在哪里?
和市场交流时,经常被问:政策现在持续平稳市场,当初为什么要做这件事情?我们的理解是金融政策现在是有约束条件的,有双重目标,所以未来的金融政策、包括货币政策都是“下有底、上有顶”的。
金融政策核心现在是“稳经济”,金融不能拖累经济,这是金融政策的“下有底”。一、稳经济是最重要的。目前最大压力是来自于实体不是金融;金融监管还是得围绕着实体来展开。二、政策是具有很强学习能力的。18年的金融去杠杆,对实体经济是有负面影响的;刚刚过去一年,大家记忆还是比较深刻,监管层的学习能力还是非常强的。
同时金融政策要降低金融系统性风险,这是金融政策的“上有顶”。1、中国银行业的运行机制:基于“兜底”、“刚兑”持续加杠杆,这种机制就是金融风险不断累积的过程。要控制这种风险只有两种办法:要么行政化的控制(前两年做的),要么改变这个机制。2、处理存量,有利于控制增量,包商就是处理存量。制度完善,监管补短板,例如银行公司治理监管的强化、存款保险制度的完善;这样把新的增量风险控制住,实现增量风险的控制。同时处理存量,才有助于调整结构。
专栏一:我们金融的系统性风险是如何提升的?
08年以来,我国的银行业持续加杠杆。次贷危机后,我们金融机构的三轮加杠杆:第一轮在08-09年,受经济刺激政策影响,银行资产规模攀升,主要由政府和地方融资平台逆市场融资带动(政府推动);第二轮在12-13年,绕开表内非标监管,以买入返售为代表的同业业务扩张带动资产扩张(大中型银行推动);第三轮在14-16年,以同业存单-同业理财-非银委外的同业链条创新带动银行资产规模扩张(中小银行、非银金融机构推动)。

中国银行业的运行机制:基于“兜底”、“刚兑”持续加杠杆。1、负债端如何加杠杆。金融机构的无信用风险(基于地方政府和牌照的隐形兜底),负债端通过同业派生,加大货币乘数。2、资产端如何加杠杆。资金最终流向集中在三个领域:房地产、国有企业和融资平台;这几个领域,政府都有隐形背书。 金融机构在这几个领域持续加杠杆,套取无风险收益。3、资管产品大规模扩张,很重要原因是银行和非银机构都默认交易对手无风险 。所以,我国银行业在金融监管加强前,不管经济好坏,每年资产增速在15%左右,表外更快。

结论:金融监管、货币政策未来在“箱体”运动。未来金融政策下有“底”,上有“定”。1、金融政策有“底”,是因为要稳经济增长,所以货币总体宽裕,金融监管政策不会很严厉,不会重复18年上半年的故事。2、金融政策有“顶”,是因为政策要防范金融风险,货币就不能太泛滥,很难再次出现1季度情况;金融监管同时着力化解存量风险,以及调整融资结构。
三政策的效果:会使得市场平稳,观察新机制的形成情况
整体市场会比较平稳。政策这次总体是高效、有效和积极面对的。总量政策上对银行体系流动性给予保障,加上定向给中小金融机构流动性,所以我们预计整个趋势是平稳的。
新的市场运行机制会逐渐形成,传导是持续、不可逆:银行分级体系会出现。以往的商业银行的运行模式发生改变。新的机制会逐渐形成,会是缓慢、持续、不可逆的过程。最终,银行的分级体系会逐渐形成。

投资建议:1、中长期看,风险利差扩大会带来估值分化。无风险收益率未来是稳中有降,打破刚兑利于优质股权类资产估值提升;风险利差上升,对于基本面波动大股票,产生估值压制。2、短期,对经济有不确定性,建议防御。外部不确定大,包商的影响是不可逆的,增加了经济和市场的不确定性。5月初以来,我们一直强调防御,从防御角度推荐银行股,推荐防御组合:工行、建行和农行;以及优质资产:招行和宁波。详见报告《银行:大型银行具有防御性》。
经济去杠杆的模式是“时间换空间”。在金融监管、货币政策未来在“箱体”运动的背景下,包括宏观经济下降是缓慢的,斜率会比较平缓;但政策不强刺激,下滑的趋势的不会改变。我们经济去杠杆还在路上,模式是“时间换空间”:下滑斜率缓慢,同时见底的时间就比较漫长。

存量经济和金融供给侧改革是银行运营的大背景。这种背景下,银行业竞争格局是哑铃型。哑铃的一头是头部银行成为金融综合性服务平台,对标国际金融大型集团;哑铃的一头是众多中小银行,聚焦当地,特色化服务实体经济。金融供给侧改革背景下,所有金融机构都面临转型,头部金融机构最有能力转型成功,一部分金融机构面临淘汰。包商银行被接管是金融供给侧改革加速推进的信号,预计未来银行接管、并购和重组活动会加速进行。
