文/专栏机构 中投研究
执笔:聂汝

第一节 行业概况
我国地广人多,分布在各地的医疗机构多达99万家。面对数量如此庞大的医疗机构,医疗器械生产厂商通常不具备直接的销售能力。通常情况下,厂商承担的角色是为产品进行临床学术推广,包括产品特性、作用原理、药物经济学评价等,医疗机构负责为患者装配器械,而流通环节则连接了医疗器械生产厂商与各级医疗机构,在产业链中扮演了纽带角色。
行业规模
从终端产品销售来看,我国医疗器械行业在过去实现了规模上的飞速发展,医疗器械终端销售规模在2013-2017年复合增长率为21%。我国医疗器械渗透率仍处于低位(目前我国药品与器械销售比为1:0.25,发达国家则达到1:0.7),预计终端销售市场的未来增长空间仍较大。
根据国药控股公开电话会的数据,2017年我国器械配送市场规模超过4000亿元,受到终端市场强劲需求促进,华泰证券预测医疗器械配送市场规模2018-2020 年将维持20%的增速,在2020 年将达到近7000亿元规模。
行业区域结构
目前,我国医疗器械流通行业逐渐形成了华北区环渤海湾、华东区长江三角洲、华南、西南区四川等四大经营企业集聚区,四大区域内医疗器械经营企业数量占全国的60%,销售额占全国总量的80%以上。
图:2015年国内医疗器械流通行业省区市场容量

资料来源:国药集团医疗器械研究院
行业特点
总体而言,医疗器械流通行业对政策非常敏感,行业属于完全竞争行业,企业数量众多,企业间竞争极为激烈。我国医药流通行业整体仍存在“三低”问题,即集中度低、专业化服务及附加值低/毛利率低、集约化程度低,发展层次有待提高。
在整个产业链中,药械商业流通商主要承担物流配送的角色,几乎没有议价能力,盈利能力普遍不高,行业具有明显的规模效应。医院作为产业链的下游,是居民最主要和最传统的医疗产品消费场所,所以医院在医疗产品终端销售市场具有绝对的强势地位,会通过医疗产品商业企业垫资销售的方式来转移自身库存药品导致的资金占用压力。生产企业作为产业链的上游,通常会直接(中国总共将近5000家制药企业,但仅有300多家在市场上游真正的自营队伍)或通过代理商间接对医院进行营销工作,占据了品种资源优势。
相比于药品配送行业,医疗器械配送行业有五个明显的不同点:
1) 品规更多。药品品规约5 万个,而器械品规超过10 万个,同时医疗器械没有统一的国家审评标准,导致不同厂商的同类型的医疗器械往往具有明显差异,同一厂商的同类产品也有多种型号。流通商需要积累多年从业经验才可以完全掌握这些不同厂商产品的特点与适用情况;
2)上游厂商更为分散。药品生产企业约4000多家,而器械生产企业超过1.6万家;
3)专业要求更高,需要精细化服务。器械流通商除了配送,往往承担着培训、调试、维修等任务,甚至提供实验室整体解决方案,对信息管理系统的要求也更为复杂。总体来说,医疗器械流通企业的仓储及配送既要应对上游厂商的生产周期性,又要满足下游终端需求的及时性、不确定性、多样性的需要。以骨科植入类产品为例,不同患者骨骼结构不尽相同,在手术过程中主刀医生需要根据植入物对人体骨头进行切割、打磨,操作过程中的专业性较强。由于高值医用耗材的这种特点,各生产厂商均会定期对销售人员和医护人员进行相关培训;
4) 应收账期长。器械配送应收账期通常约为5-6个月,比药品配送长2-3个月;
5) 毛利率高。为弥补长账期带来的利息支出,普通器械配送毛利率比药品配送高2-5个百分点,若在配送基础上开展医院打包业务或者代理业务,毛利率甚至可以达到25%。

表:高值医用耗材流通与医药产品流通的详细对比
资料来源:公开资料整理这五点区别决定了器械配送市场高度分散,目前全市场器械配送企业约18 万家,远多于药品配送企业的1.3 万家,其中大多数是区域性小型经销商,经营的产品种类较少,面向的客户局限于县级或市级地域范围内少数医院。根据华泰证券的测算,2017 年器械配送市场CR3 为17%,远低于药品配送市场42%的CR3。

第二节 政策环境
近几年,医改不断深入,医疗器械市场更是监管的重点,国家为了严控价格,挤压中间流通环节,耗材两票制、营改增、金税三期、取消耗材加成等政策陆续出台,医疗器械流通领域面临着巨大的危机。
传统上,我国医疗器械的流通是通过分布于全国各地的各级经销商逐层开展。以高值医用耗材为例,生产厂商通常在全国各地有数家至数十家合作关系较为稳定的一级经销商,一级经销商在各自授权区域内的各市县又发展若干二级、三级的下级经销商。产品在出厂之后,经由多级经销商逐层销售,最终到达医院终端、供患者使用,在这个链条中各级经销商发挥了开拓医院客户资源的功能。随着人民群众对医疗资源需求的增加、行业规模的扩大,上述传统流通方式的弊端逐步暴露,具体如表所示:

随着我国医药卫生体制改革的持续推进,医疗器械价格和质量管理政策陆续出台并日趋严格。同时,随着以中国医药集团为代表的专业化集团型大健康服务业公司开始在医疗器械流通行业布局、多项医改政策的实施如新版GSP的发布、飞行检查、医保,医疗器械流通行业迎来了变革期。大型商业以及专业服务公司将在此次变革中胜出,大商业公司如国药、上药、华润、九州通,第三方物流供应链平台如上海零库存、分秒医配,而大多数中小医疗器械经营企业将会被市场淘汰。此次行业变革还将带来行业整合机遇,大商业公司、第三方物流供应链平台将会借助各方的力量进行行业整合,从而提升市场占有率。下面将着重阐述“两票制”和集中采购政策的影响。
两票制
“两票制”是指药品、医用耗材生产企业到流通企业开一次发票,流通企业到医疗机构开一次发票。实行两票制主要是针对当前医药流通过程中存在的环节较多和难以追溯等突出问题而采取的措施,目的是压缩流通环节,使中间加价透明化,进一步降低医药虚高价格。
截至目前,全国各省基本已全面推行药品“两票制”,国家也希望将类似经验推广到器械耗材领域,以减少耗材中间流通环节,目前很多省份已陆续试水耗材“两票制”政策,预计未来2-3 年内耗材“两票制”有望在全国范围内陆续推行。2018年3月,国家卫计委官网刊出《关于巩固破除以药补医成果持续深化公立医院综合改革的通知》(国卫体改发〔2018〕4号)。 该《通知》由国家卫计委、财政部、人社部、发改委、中医药管理局、国务院医改办联合印发,定下了2018年及以后深化医改的重点领域和关键环节。 其中,《通知》明确提出,要逐步推行高值医用耗材购销“两票制”。
截止到2018 年年底,共有四省实行耗材两票制,分别是青海、陕西、安徽、西藏。除以省为单位外,还有众多市县也率先试点推行了耗材两票制,其中以三明联盟为代表,截止到2018 年底,三明联盟成员覆盖15 省53 市县,根据三明联盟协议,成员单位必须推行耗材两票制。除已实行的省市以外,还有17 省也明确表明要推行耗材两票制。其中福建省、浙江省作为医改先进省份,更是走在全国前列,福建的“三明模式”、浙江的“三流合一”药械采购平台等都是近几年来国家主管部门医改试点政策调研的重点。

表:已实行“耗材两票制”城市汇总

实施医用耗材“两票制”主要有四个目的:一是有利于减少医用耗材流通环节,规范流通秩序,提高流通效率,降低医用耗材虚高价格;二是有利于加强医用耗材监管,实现质量、价格的可追溯,保障用械安全;三是有利于净化流通环境,治理医用耗材流通领域乱象,依法打击非法挂靠、商业贿赂、偷逃税款等违法行为;四是有利于深化医用耗材流通领域改革,推动医用耗材企业转型升级、做大做强,提高行业集中度,促进产业健康发展。
预计耗材“两票制”将成为行业整合的催化剂:
1) 器械流通环节将愈加透明化,流通商的商业模式将转变。以底价代理模式为主体的器械流通业务模式将发生转变,有全国布局的全国型流通龙头和掌握终端资源的省级龙头将持续整合价值型渠道,行业集中度得到提升。具体影响见下图所示。

随着两票制的推进,商业流通企业的营销模式将逐渐放弃一二级经销的代理方式,而转向自建营销团队,在这个过程中,流通企业应该注意以下三点:
a) 对公司合规风险的评估,尤其是营销体系;
b) 对产品选择和营销能力评估。如果公司选择创新器械,对人员组织架构的挑战并不大,但如果选择接受外企的已过专利期的产品,则对人员投入、市场营销能力、管理运营能力等要求较高;
c) 对市场和产品的判断。选择器械代理后,需要从专业角度评估器械产品,包括对产品生命周期、国家政策调整、器械技术发展进行充分了解、评估。

2) 对器械流通企业的终端覆盖能力、回款能力、资金管理能力等方面提出了更高的要求,许多小型企业因此被市场淘汰,行业集中度提升。药品“两票制”自2017 年开始执行,目前已看到尾部企业大量退出市场,而器械配送市场中的头部企业市占率更低,对品种和渠道没有优势的尾部企业的冲击预计将更为强烈:医药流通行业作为连接上游药企和下游医疗机构等终端客户的中间环节,下游支付账期普遍长于上游支付账期,医药流通企业需要大量的资金作为保障,过去医药配送商可以通过多级代理的方式分摊资金压力,但在“两票制”政策实行以后,中间流通环节大幅减少,医药流通企业将独自承担垫资的压力。作为平台分销商能否有效实现对下游经销渠道的整合、能否取得终端医院资源将成为衡量流通环节参与者市场竞争力的重要因素。
图:“两票制” 对医疗器械生产商与流通商的影响

资料来源:国药集团医疗器械研究院
图:“两票制”对于不同层级的器械配送型商业的影响

资料来源:广发证券
受“两票制”政策负面影响的典型案例就是2018年申报上市的国科恒泰,其从事高值耗材的分销业务,2017年业务收入的98.77%来自于经销模式,下游客户主要是各地的经销商而非医疗机构,由于两票制执行后的政策风险较大而导致IPO被否。
器械集中采购
医用耗材集中采购,从2000 年左右开始探索实施,目前已形成一整套成熟的运行体系,尤其是2010 年后,原本由各大医疗机构分散的医用耗材集中采购转变为由政府主导,以省市为单位的集中采购新模式,从而起到了规范购销行为、降低采购价格的积极作用。
2012 年12 月,卫生部、国家发改委、国家工商总局等六部门联合发布《高值医用耗材集中采购工作规范(试行)》,明确规定:“县级及县级以上人民政府、国有企业(含国有控股企业)举办的有资质的非营利性医疗机构采购高值医用耗材,必须全部参加集中采购。鼓励其他具有资质的医疗机构自愿参与高值医用耗材集中采购”、“实行以政府为主导、以省(区、市)为单位的网上高值医用耗材集中采购(以下简称集中采购)工作。医疗机构和医用耗材生产经营企业必须通过各省(区、市)建立的集中采购工作平台开展采购,实行统一组织、统一平台和统一监管。研究探索部分省(区、市)联合开展集中采购的方式”。2017 年1 月,国务院印发《“十三五”深化医药卫生体制改革规划》,明确提出“完善药品和高值医用耗材集中采购制度”,“规范和推进高值医用耗材集中采购,统一高值医用耗材编码标准,区别不同情况推行高值医用耗材招标采购、谈判采购、直接挂网采购等方式,确保高值医用耗材采购各环节在阳光下运行。”
基于上述政策,近年来,我国各地政府陆续推出高值医用耗材的统一采购工作方法,医院自主采购比例显著降低。目前,集中采购主要可分为招标采购、挂网采购、谈判采购、联合采购四种方式,各地在实施的过程中也结合了自身的实际情况,发展出各具特色的集中采购模式。




总体而言,一方面,公平透明的采购流程对有助于规范经营、以服务和技术优势立足的高值医用耗材流通服务企业而言意味着良好的发展契机,未来我国高值医用耗材采购将更趋向于集中化、透明化。另一方面,省级招标模式渐成主流,在以“宁波规则”为样本的招标方式背景下,很多高值耗材(也影响到部分IVD 产品和低值耗材)中标价不断走低,即使没有省级招标,多家医院作为采购主体可以发挥批量采购优势、以不高于“谈判参考价”的采购价格与供货企业协商,同时其他各家医院也可以动态调整本单位的采购价格、享受议价成果。在产品降价压力的背景下,生产企业为了以价换量甚至可能出现主动降价的情况,这将进一步压缩下游渠道型企业的利润空间,间接导致很多弱势企业(代理品种少、资金实力弱、客户数量较少)退出市场,而代理产品线丰富、资金实力雄厚、专业能力较强的企业将在流通环节逐步减少的行业发展背景下脱颖而出。
第三节 行业竞争格局
器械流通行业目前是全国性寡头和区域性寡头垄断的竞争格局,垄断程度相比发达成熟市场有待提升。当前仅有3家国企(国药、华润、上药)和2家民营(九州通、瑞康)实现了全国性布局,区域性的分销企业包括广州医药、南京医药、重庆医药、华东医药等。
四大类型流通商
根据企业的业务覆盖范围与经营策略定位这两个维度,国内医疗器械流通企业可分为四大类,具体如图所示。
图:中国医疗器械流通企业的分类

资料来源:公开资料整理
下面详述这四类公司:
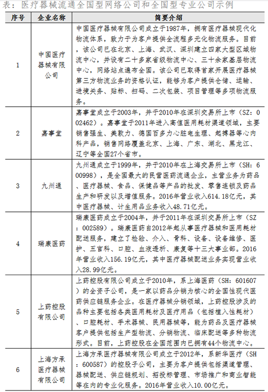
1)全国型网络公司指在全国范围内拥有经营网络的流通企业,发展策略多采用内生与外延并举的路径,在大而强的主业之外持续拓展其他业务与产品,实现对多区域、多业态、多产品的全面覆盖。全国型网络公司往往企业规模庞大、企业实力强大、管理科学规范,在流通行业中具备很强的影响力甚至领导力,国内最大的医疗器械流通商是中国医疗器械有限公司(简称“国药器械”),目前已被国药控股收购。
在全国型网络公司中,还包括传统的大型药品流通企业,如国药控股股份有限公司(2018年收购国药器械)、华润医药集团有限公司、上海医药集团股份有限公司(2017年收购康德乐中国)、九州通医药集团股份有限公司等,虽然这些企业在药品流通行业内具有较强的影响力,但受限于医疗器械流通行业的行业特性,在专业性方面还有待进一步提高。值得关注的全国型网络公司包括:中国医疗器械有限公司为代表的“国药系”、华润医药商业集团有限公司为代表的“华润系”、上药科园信海医药有限公司为代表的“上药系”等营收规模过百亿的领军公司。
2)全国型专业公司指拥有全国范围内的营销体系同时业务专注于某一专业领域的企业,因业务领域较为集中,企业规模相对于全国型网络公司较小,但企业利润水平往往能保持在行业较高水平。
嘉事堂药业股份有限公司、上海润达医疗科技股份有限公司和浙江迪安诊断技术股份有限公司是典型的全国型专业公司,以上三家企业分别专注于心内高值耗材与体外诊断试剂领域的经营,并在国内多个省份建立了经营网络公司。但与全国型网络公司百亿元以上的营收规模相比,这3家企业2017年的销售收入在数十亿元规模。

注:资料来源于国科恒泰2018年5月的招股书;国药器械已于2018年7月被国药收购
3)区域型网络公司指销售网络覆盖了一个或少数几个区域,但企业的产品或服务类型较为多样化的公司。此类企业的规模小于全国型网络公司,实力偏弱。此类企业的数量相对较多,代表性公司包括山东海王银河医药有限公司、浙江英特集团股份有限公司、广州器化医疗设备有限公司等企业。
4)区域型专业公司指销售区域与业务领域均较为有限的流通企业,此类企业往往通过获取上游厂家代理权从而服务一个或几个城市的几家医疗机构,营收规模一般不超过1亿元。区域型专业公司构成了我国医疗器械流通行业的主体,一般来说此类公司的质量管理能力较低,正是此类企业形成了我国医疗器械流通行业“小、散、乱、多” 的生态格局。
行业重要动态
近年来,器械配送已成为医药流通头部公司的必争之地:1)增长快:医疗器械终端需求旺盛,医疗器械配送市场规模预计在2018-2020 年将维持20%的复合增速,在2020 年或可达到7000 亿元规模;2)市场分散:2017 年器械配送CR3 为17%,明显低于药品配送,而全国多地试水耗材“两票制”,整合加速可期;3)毛利率高:普通器械配送业务毛利率比药品高2-5 pct,代理业务可达25%,布局器械配送有望提高医药流通企业整体毛利率。在耗材“两票制”的大趋势背景下,医药流通龙头纷纷加大在器械配送方面的布局,争取将其打造成为新的业绩增长点。
近年来,巨头在器械流通领域重大动作频频:
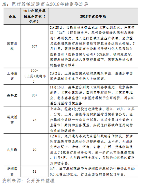
1) 国药控股:全国最大的药品配送商国药控股于2018 年7月11日公告,拟以51亿元价格收购集团兄弟公司、器械配送市占率第一的国药器材(国药器械的母公司),这意味器械配送行业第一和第二强强联合,公司预计2018年合并后的销售规模增长至近700亿,市占率提高到15-20%;
2) 华润医药:另一全国药品配送龙头华润医药于2018年2月,将旗下器械配送平台华润医疗器械注册资本从500 万元增至10 亿元,希望将其打造成全国性的器械配送平台。


第四节 新商业模式趋势
在政策与资本的合力影响下,器械流通行业初现整合格局,在行业规模进一步增长的同时行业内企业数量已连续两年下降。未来医疗器械流通行业的发展趋势主要包括三方面:拓展增值服务、纵向布局上下游和横向布局渠道。
拓展医疗产品增值服务业务
医疗器械中的体外诊断产品(IVD)流通领域已经进入了快速整合期。受益于医改的持续深入,近年来IVD行业出现了新的商业模式,如ICL、集采打包、区检中心等。对传统的IVD经销企业而言,只依赖于单一的贸易模式来驱动企业增长已经非常困难,传统的IVD经销企业正在逐步进入ICL、集采打包、区检中心、检验科托管等新业务领域。代表性企业包括润达医疗、迈克生物、塞力斯等。
纵向布局上下游
传统分销企业通过布局产业链上下游可以获得更多的话语权,并通过协同作用提升企业利润率。纵向延伸包括三种:
1) 生产型企业下游渠道化,即大型企业收购经销商,例如美康收购杭州倚天生物、安图收购盛世君晖生化业。
2) 流通型企业上游自产化,即流通企业收购上游技术,例如流通起家的润达医疗并购POCT高技术壁垒产品线。布局上游生产研发环节,即从单一的分销模式转型为工商一体的综合性企业,这在各行各业中都不乏先例,例如联想集团通过收购IBM旗下业务雄踞全球PC领域从而由代理商转为自主研发。投资上游生产商,不仅有助于企业提升整体毛利率及净利率水平,而且可以最大化利用自己的渠道及医院终端资源,增加协同效应,例如九州通收购山东博山制药、组建北京京丰制药。
3) 流通企业下游服务化,即流通企业向终端服务延伸,主要包括:投资下游零售领域,形成批发+零售一体化的布局,如上海医药已经在零售领域拥有较全面的布局,包括华氏、上海雷允上NG、余天成、江西黄庆仁栈、信海科园大药房等;拓展下游其他服务形态,比如迪安诊断继续积极布局终端第三方实验室,柳药股份通过医院供应链延伸服务项目进一步巩固与中高端医疗机构的合作,并获得配送优先、独占权。
横向布局渠道
在横向收购方面,资金充裕、实力雄厚、渠道广布的大型商业公司将不断兼并与整合区域型渠道,并将多种渠道资源打造成供应链整合方案的提供商。
以润达医疗为例,润达作为全国性IVD服务企业,有稳定的供应商和丰富推广经验,为了深耕IVD流通领域,公司先后于2015年与国药器械联合成立国润、布局上海IVD流通市场,于2017年与柳药股份合作成立柳润、切入广西超过20亿的IVD流通市场。这种强强联合的方式使得新成立的IVD流通企业具备竞争对手在当地市场无法比拟的上中下游优势。
第五节 小结
在以“两票制”为代表的医改背景下,中国的医疗器械流通行业将出现显著的产业变革,伴随着以顺风速运和中国邮政为代表的第三方物流企业巨头也开始向医药流通行业布局,器械流通行业的整体竞争态势将更加激烈。
在此背景下,中国医疗器械流通行业将主要包括三类:作为领军者的全国型网络公司,作为补充者的聚焦于专业产品领域的全国型专业公司,终端关系良好、企业经营规范、质量管理合规的区域型专业公司。全国型网络公司及全国型专业公司凭借其强大的终端覆盖能力和经营管理能力将有望成为行业整合的推手,大多数区域型网络公司及区域型专业公司则可能选择与大型流通企业合作、被并购或转型成为专业服务公司等不同的发展路径,不具备核心竞争实力的流通企业终将被市场淘汰出局。
(本文作者介绍:中投研究院立足于为中投公司战略和内部投资决策提供独立、客观和前瞻的研究支持。)