文/新浪财经意见领袖专栏(微信公众号kopleader)专栏作家 任泽平 贺晨 马图南 甘源
近期中国经济放缓与通胀上行并存,初步呈“滞胀”特征。我们认为中国年内出现“严重滞胀”的概率不大。但未来猪肉价格、房地产“蓄水池”效果边际下降以及货币政策边际放松产生的外溢效果可能会推升CPI,届时 “轻滞胀”组合出现的概率将有所增加。

摘要
通胀类型主要包括需求拉动型、成本推动型、外部输入型和货币刺激型。“滞胀”主要表现为经济增长相对其长期趋势的乏力,偏离甚至停滞,同时伴随恶性通胀。各经济学派纷纷提出理论试图解释滞胀发生的根本原因,总结来看,滞胀的产生一方面是由于外部冲击、价格粘性、通胀预期抬升、劳动力人口减少等一系列供给侧冲击而导致的成本推动型通胀和经济下行,另一方面也与后期央行使用过度宽松的货币政策对抗经济衰退,造成物价恶性上升有关。
美国上世纪70年代出现的长期滞胀是外部冲击与摇摆不定、执行不力的宏观政策共同作用的结果。回顾美国四届政府治理滞胀的经验教训,我们得到以下启示:1)高通胀预期使得货币政策传导扭曲失灵;2)紧货币、多轮持续减税对治理滞胀具有较好效果;3)不能仅依靠扩大投资、刺激需求来解决经济结构的问题,放松管制和供给侧改革提高全要素生产率是关键;4)政策的前瞻性与执行的坚决性将直接影响政策效果。
近期中国经济放缓与通胀上行并存,初步呈“滞胀”特征。我们认为中国年内出现“严重滞胀”的概率不大。但未来猪肉价格、房地产“蓄水池”效果边际下降以及货币政策边际放松产生的外溢效果可能会推升CPI,届时 “轻滞胀”组合出现的概率将有所增加。当前经济下行压力有所增加:1)金融周期下半场金融去杠杆,融资成本上升,内外需景气下降;2)中美贸易摩擦升级,出口下行压力较大;3)消费持续放缓,部分消费降级;4)固定资产投资下滑,房地产调控和棚改货币化比例降低,下半年基建发力,新周期支撑制造业回升。CPI和PPI短期存上涨压力但均不大的原因在于:1)猪肉价格前期跌幅较大,近期温和上涨对CPI影响可控;2)蔬菜价格上涨只会产生区域性、脉冲式的影响,对整体通胀影响不大;3)房租上涨对CPI指数影响是阶段性的冲击;4) PPI受油价震荡下跌和基建发力的综合影响或将整体保持温和。但猪瘟持续蔓延、房地产“蓄水池”效果下降、货币政策边际放松产生的外溢效果或将增加未来通胀压力。
尽管当前中国暂无“严重滞胀”之忧,但仍需警惕内外部冲击导致“轻滞胀”持续,结合美国70年代治理滞胀经验与我国实际情况,提出四点建议:1)提高货币政策前瞻性,维持流动性合理充裕,防止再度放水刺激;2)加大力度减税、清费、降低社保缴费率,以国资充实社保,降低宏观税负,提高居民可支配收入和企业利润,带动消费和企业投资;3)进一步推动改革开放,营造低成本的营商环境,恢复民企外企信心;4)界定政府与市场关系,放松市场管制、减少行政垄断,界定事权和支出责任,精兵简政,减员增效,提高全要素生产率是根本。
风险提示:中美贸易摩擦升级;猪瘟进一步蔓延等
目录
1 滞胀的基本概念
1.1 滞胀的定义
1.2 滞胀形成的基本原理
2 美国70年代滞胀:起因、治理与启示
2.1 美国滞胀起因:德日崛起撼动美国经济霸主地位,宽松宏观政策叠加外部冲击导致物价上行
2.2 美国滞胀治理:前期宏观政策执行不力或摇摆不定,滞胀难以得到根本治理,后期结构性宽财政叠加坚定紧货币,走出滞胀
2.2.1 福特政府:货币政策摇摆不定,财政赤字超预期扩张,通胀居高不下
2.2.2 卡特政府:宽松宏观政策加剧通胀,沃尔克坚定紧缩货币
2.2.3 里根政府:坚定执行减税、放松管制、供给侧改革、紧货币,美国经济逐步走出滞胀
2.3 美国治理滞胀启示:多轮减税+紧货币+供给侧改革+放松管制有利于治理滞胀
3 中国“滞胀”现状
3.1 近期市场变化:股债低迷,大宗商品大涨
3.2 滞:内外需景气度下降,国内经济下行压力增加
3.3 胀:年内通胀风险不大,明年上半年通胀压力上升
3.3.1 猪瘟持续蔓延将推升猪肉价格
3.3.2 蔬菜价格上涨只会产生区域性、脉冲式的影响,对整体通胀影响不大
3.3.3 房租上涨对CPI指数影响有限,但长期可能影响城市竞争力
3.3.4 PPI年内涨幅将保持温和
3.3.5 房地产的“蓄水池”效果下降
4 建议
正文
1 滞胀的基本概念
1.1 滞胀的定义
通货膨胀主要包括需求拉动型、成本推动型、外部输入型和货币刺激型。其中需求拉动型通胀是指总需求超过了总供给,拉开“膨胀性缺口”,造成物价水平普遍持续上涨;成本推动型通胀是指是指在没有超额需求的情况下由于供给方面成本的提高所引起的一般价格水平持续上涨。外部输入型通胀是指国外商品或生产要素价格的上涨,引起国内物价的持续上涨。货币刺激型通胀是由于经济体内货币超发,币值下跌而产生的物价持续上涨。
上世纪60-70年代以来,伴随各国逐步出现失业率与通胀同时高涨,菲律普斯曲线失灵,美国经济学家萨缪尔森首次提出“滞胀”概念,认为其表现为经济停滞同时伴随物价上涨。而在2004年美林证券提出的“美林投资时钟”,将经济周期分为划分为衰退、复苏、过热和滞胀的四个阶段,并认为在滞胀阶段的主要经济表现为产出缺口下行和通胀上行。
我们认为,“滞胀”是与传统的凯恩斯理论相背离的一种经济现象,其主要表现为经济增长乏力甚至停滞,与此同时,还伴随物价水平的持续上升。滞胀一旦发生,将对传统宏观政策提出挑战:一方面扩张性经济政策可改善经济,但会加剧通货膨胀;另一方面紧缩的经济政策可降低通胀,但会进一步冲击经济。

1.2 滞胀形成的基本原理
20世纪70年代的“大滞胀”是宏观经济思想的一次分野,传统凯恩斯主义无力解释菲利普斯曲线的失灵,各经济学派纷纷兴起并对滞胀成因进行分析,其中主要包括货币主义、供给学派、新凯恩斯主义以及新古典主义。
货币主义认为政府过度干预市场的行为加剧了各类市场的不确定性,而公众对通胀攀升的预期将反映在提高薪酬的期望当中,致使厂商成本上升,进一步提升物价,短期菲利普斯曲线失效。
新凯恩斯主义则将通胀区分为需求拉动型通货膨胀和成本推动型通货膨胀,认为外部冲击、政策变动将对供给曲线产生负面影响,而效率工资与失业滞后的存在将致使失业上升与物价持续攀升同时存在。
供给学派认为在供给和需求的关系上,供给居于首要的、决定的地位。政府对经济的过度参与导致了政府支出和税收的增多,妨碍了自由竞争的市场制度,导致需求过度而供给萎缩。
新古典理论认为长期来看货币中性,对实体经济无促进作用。滞胀主要由政府过度干预市场、高福利以及宽松货币所引起。
总结来看,滞胀的产生一方面是由于外部冲击、价格粘性、通胀预期抬升等一系列供给侧冲击而导致的成本推动型通胀和经济下行,另一方面也与后期央行使用过度宽松的货币政策对抗经济衰退,造成物价恶性上升的货币刺激型通胀有关。

2 美国70年代滞胀:起因、治理与启示
2.1 美国滞胀起因:德日崛起撼动美国经济霸主地位,宽松宏观政策叠加外部冲击导致物价上行
20世纪70年代,德日崛起,美国传统经济增长模式遭受挑战。从外部来看,50-70年代德日快速崛起,抢占美国产品市场,美国贸易顺差逐步下降甚至出现逆差。内部美国传统经济增长遭受挑战,一方面战后利用海外廉价能源高速发展的模式已接近尾声,钢铁、汽车业增速放缓、产业经济结构亟待变革;另一方面,新的科技创新推动力短期内无法转换成生产力,微电子技术与生物工程尚在探索,计算机、电视机、民航业主导的新时代还未到来,经济增速逐步放缓。
宽松宏观政策、失效价格管制叠加石油危机推升物价上涨。1970年美国GDP增速放缓至0.2%,在传统凯恩斯主义的指导下,尼克松政府采用宽松货币、财政政策,1971年初美联储连续5次降息,联邦基金目标利率从6%降至4.75%,实际联邦利率降至3%-4%水平。同时,尼克松政府倡导的“新经济政策”,实质为扩大财政赤字、刺激经济,尽管存在工资和价格管制,但物价仍快速上涨。此外,1971年布雷顿森林体系崩溃,美元贬值叠加1973年末爆发的第一次石油危机,致使能源价格迅速抬升,进一步刺激物价飙升、经济生产受创,CPI同比在1974年抬升至12%,美国经济滞胀加剧。




2.2 美国滞胀治理:前期宏观政策执行不力或摇摆不定,滞胀难以得到根本治理,后期结构性宽财政叠加坚定紧货币,走出滞胀
2.2.1 福特政府:货币政策摇摆不定,财政赤字超预期扩张,通胀居高不下
1974年上任之初,福特政府采用调节税率结构和偏紧货币政策来治理通胀,然而物价下行伴随经济萧条的进一步加剧,失业率快速上升,1975年美国失业率高达8.5%,GDP增速下滑至-0.2%。随后福特政府将重心转为重振经济,采用扩张性财政、货币政策来刺激需求。具体来看,货币政策方面,联邦基金利率快速下行并保持在5%-6%历史低点,M2同比增速由5.4%快速上行至13.3%;财政政策方面,采取大幅减税叠加减少政府开支的政策调节经济,1975-1976年共计减税328亿美元,但减少政府开支未果,1976年财政赤字超预期达737亿美元,通胀居高不下。
2.2.2 卡特政府:宽松宏观政策加剧通胀,沃尔克坚定紧缩货币
1977年初吉米·卡特上任,面对日益严峻的高失业,卡特政府采用宽财政、宽货币的政策组合应对。1977年-1978年间财政赤字维持历史低点,M1年均同比增速创二战后最高达7.9%。刺激性宏观政策使得通胀再度回涨,1979年四季度通货膨胀率达12.7%,叠加第二次石油危机冲击黄金和石油价格一路狂飙,美国生产率由3.1%下降为2.1%,失业率在6%-8%之间高位波动。
面对居高不下的通胀,1979年美联储主席沃尔克以牺牲就业和经济增长为代价,坚定实行以货币供应量为中介目标的紧货币政策,控制货币扩张和信贷扩张增速在美联储设定范围内,意图恢复人们对于通货膨胀的预期。在激进的紧缩货币政策调控下,1979-1981年联邦基金利率一路快速飙升至历史新高22%,强势加息致使美元快速升值,出口竞争力进一步下降,叠加石油危机,这期间美国投资下滑,生产率下跌,经济衰退,失业增加,但通胀回落。
2.2.3 里根政府:坚定执行减税、放松管制、供给侧改革、紧货币,美国经济逐步走出滞胀
在通胀初步回落后,里根政府坚定实行减税、放松管制和紧货币的政策组合。“里根方案”的基本大纲为加强货币管制,降低税率,压缩政府开支,放松规章管制,其实质是供给学派提倡的减少政府干预。此外,里根政府继续任命沃尔克连任美联储主席,实行中性偏紧货币政策治理通胀。
在里根政府领导下,美国基本走出“滞胀”。1982-1989年间,美国CPI指数大幅回落至2-4%的正常水平,经济恢复增长,1984年GDP增长达战后最高的6.8%。失业率自1983年后连续下降,从9.6%下降至1989年的5.3%,为1973年以来最低水平。


2.3 美国治理滞胀启示:多轮减税+紧货币+供给侧改革+放松管制有利于治理滞胀
高通胀预期使得货币政策传导扭曲失灵。通胀是经济扩张的副产品,而滞胀是市场的胜极转衰,自我强化的通胀预期会导致货币政策传导扭曲:严重的通货膨胀导致企业投资风险和经营成本增加,宽信贷政策释放的资金多转为保值或投机,或为政府公债所用,私人部门也不会举债扩大生产规模。
紧货币、多轮持续减税对治理滞胀具有较好效果。美国四任政府共有两次力度较大的税改,福特先调结构,里根后降税率,而在两轮减税期间叠加紧货币期间,经济均呈现通胀下行,GDP上行的局面改善滞胀。
不能仅依靠扩大投资、刺激需求来解决经济结构的问题,放松管制和供给侧改革提高全要素生产率是关键。四任政府的政策共同点都在反通胀、减税、扩大内需,但最终只有里根成功,除了前期政策累计效果以及群众对于凯恩斯主义过渡到货币主义的认知转变外,里根政府的新增的政策是放松管制和淘汰落后产能。对航空、铁路、汽车、金融等领域放松规章管制,将部分“国有”企业变为股份制,鼓励良性竞争的同时也从供给侧降低了群众日常消费价格。第二,淘汰落后产能,对于减少对产能过剩行业和效率低下行业的财政支持。
政策的前瞻性与执行的坚决性将直接影响政策效果。货币总量变化传导至实体经济通常具有时滞,这导致财政、货币政策的实施效果错位,进一步加剧滞胀。而在政策执行方面,尼克松、福特政府和卡特政府政策短时间内频繁转向、尼克松水门事件、福特政府与国会矛盾重重、卡特政府应对通胀消极态度等,均使得政策执行反复或不力,增加经济波动,削弱市场信心。
3 中国“滞胀”现状
根据美林投资时钟,在经济滞胀期间,易出现股债齐跌、大宗商品上行、现金表现优于股债等现象,而近期中国股市低迷、债市下行、期货上涨的金融市场现象以及经济下行压力增加、物价逐步上行引发了市场对国内是否进入“滞胀”的担忧。
整体来看,我们认为中国出现美国七八十年代的“严重滞胀”的可能性不大。当前经济下行压力有所增加,年内CPI和PPI上涨压力均不大。但明年上半年猪肉价格、房地产“蓄水池”效果边际下降以及货币政策边际放松产生的外溢效果可能会推升CPI,届时经济下行,通胀上行的“轻滞胀”组合出现的概率将有所增加。
3.1 近期市场变化:股债低迷,大宗商品大涨
股市持续低迷,债市转跌。自2018年初以来,受内外部冲击影响,国内金融市场波动性明显增强,股市快速下挫。而伴随货币的逐步宽松,维持市场流动性合理充裕,债市短期利率快速下行,2018年初至今,沪深300指数下跌17.2%,一个月国债到期收益率下行160个基点。然而近期股市仍持续低迷震荡、货币利率在流动性充裕情况下跳升,股市、债市纷纷下跌。
各类商品期货轮番上涨。受环保和供给端去产能影响,工业品价格自6月以来高位震荡,螺纹钢、焦炭等黑色期货快速上行至2012年历史高点,胶合板、纤维板、PVC、聚丙烯等工业期货、苹果、玉米等食品期货同样快速上扬,轮番上涨。


3.2 滞:内外需景气度下降,国内经济下行压力增加
总体来看,当前受金融去杠杆、中美贸易摩擦升级、全球流动性收紧等因素影响,我国内外需景气度下降,出口、消费承压,固定资产投资下行,叠加增速换挡构建中速增长平台,国内经济下行压力增加。
产能新周期起点和金融周期退潮是当前中国经济金融形势运行的主要逻辑,前者决定了经济L型的韧性,中国经济增速换挡接近触底,中速增长平台正在构筑;后者决定了去杠杆的融资收缩,引发P2P暴雷、信用债违约、大股东股权质押风险、企业融资成本上升、股市下跌、房地产调控等。当前中国正处于改革开放以来第一轮金融周期的下半场,金融去杠杆,融资成本上升,内外需景气下降,国内经济下行压力增加。
中美贸易摩擦升级,出口下行压力较大。2018年以来美国贸易保护主义快速抬头,中美贸易摩擦升级,2018年上半经常项目出现逆差283亿美元,较去年顺差同比下降125%。而7月出口超预期增长12.2%,是受中美贸易摩擦影响,抢出口导致出口数据异常大增。我们反复强调,中美贸易摩擦具有长期性和日益严峻性,下半年出口下行压力较大。
消费下行,景气度下降。1-7月社会消费品零售总额增长9.3%,7月当月8.8%,均为近年新低,跟居民收入下降、股市下跌、房贷负债过高等有关。同时,拼多多、美团外卖等火爆,显示居民消费下行。
固定资产投资下滑,下半年基建发力支持制造业回升。受融资成本上行、房地产调控、信用债违约等一系列影响,上半年投资不振,固定资产投资完成额累计同比持续下滑至6%,7月进一步下滑至5.5%。7月31日政治局会议提出“加大基础设施领域补短板力度”,7月新增基础设施行业贷款1724亿元,较6月多增469亿元,建筑业新订单指数和业务活动预期指数为56.4%和64.1%,分别比上月上升3.8和0.5个百分点。但由于融资收紧、一二线限价、三四线棚改货币化安置收紧、个人房贷利率上升等,房企拿地谨慎,下半年全国特别是三四线房市销售承压。




3.3 胀:年内通胀风险不大,明年上半年通胀压力上升
近期市场对通胀的预期有所升温。7月以来,猪肉价格逐渐上涨,且在猪瘟的影响下涨幅有所扩大。8月中旬,受台风影响,山东寿光遭遇洪水灾害,作为蔬菜主产区,寿光受灾导致近期华北部分地区蔬菜价格明显上行。同时部分热点一二线城市如北京和深圳的房租较去年同期上涨20%左右,媒体热议的焦点从买房难变成了租房难。一时间,市场对通胀上行的担忧明显增加。
3.3.1 猪瘟持续蔓延将推升猪肉价格
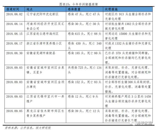
今年8月初,辽宁沈阳首次出现了非洲猪瘟疫情,随后河南、浙江、江苏、安徽、黑龙江等地接连出现疫情。根据新闻报道统计,截至2018年9月5日,共计2235头感染非洲猪瘟,死亡823头,共对21000余头疫区生猪进行扑杀和无害化处理。

从历史上看,2000年以来我国经历过2次较为严重的生猪疫情,分别是2006年的猪蓝耳病疫情和2010年的仔猪流行性腹泻疫情。两次瘟疫均与猪周期上升阶段重合,导致猪肉价格明显上涨,对通胀形成了一定压力。

从目前来看,本次猪瘟疫情的影响范围仍然有限,但市场普遍对疫情的进一步发展抱有忧虑。农业农村部表示,目前此次疫情的病毒污染面还有待进一步调查,后续疫情形势存在许多不确定性,不排除继续出现新发疫情的可能。另外,该病在我周边国家长期流行、不断扩散蔓延,再次传入风险依然很大。
若疫情进一步蔓延,影响范围持续扩大,短期内可能由于恐慌情绪导致猪肉消费减少,猪肉价格下跌,但恐慌期结束后,猪肉价格将在供给收缩的压力下迎来明显上涨,使本轮猪周期的进程明显加快。今年5月以来,在经历了长时间的价格低迷后,上一轮猪周期积累的过剩产能在市场作用和环保去产能的双重作用下已经去化的较为充分。能繁母猪和生猪的存栏量都处于历史低位。猪肉价格的上涨动能逐渐积蓄,进入新一轮上升周期。目前22省市猪肉价格均值为20元/千克,较4月份的15元/千克的低点已经上涨超过30%。从猪粮比价来看,通常猪粮比价低于6时,养殖户进入亏损状态。自3月份进入亏损区间以来,猪粮比价已经在低位磨底将近3个月,微观上对应养殖户无法承受亏损而逐渐退出。5月以来,猪肉价格逐步回升,猪粮价比也开始回升,体现出较为明显的新一轮猪周期逐步启动的迹象。猪肉疫情的发展则会加速新一轮猪周期的启动速度。
若疫情在目前阶段得以控制,且后续无再次传入,那么猪肉价格将大概率保持温和上涨,对下半年CPI影响整体可控。由于去年猪肉价格同比基数较大,在疫情影响较为可控,猪肉价格温和上涨的背景下,今年下半年猪肉价格上涨对CPI的影响有限。但2019年后,猪肉价格上涨带来的通胀压力将会进一步上升。


3.3.2 蔬菜价格上涨只会产生区域性、脉冲式的影响,对整体通胀影响不大
8月中旬,受台风“温比亚”和上游泄洪的影响,山东省寿光市遭遇较为严重的洪涝灾害。寿光是我国的“菜都”,是北京乃至华北地区重要的蔬菜供应基地。近期,北京、山东以及部分东北城市的蔬菜价格上涨明显。寿光的洪涝灾害是否会带来全国范围内的蔬菜价格上涨引发市场关注。
从当地价格来看,近期寿光蔬菜价格出现了较为明显的上涨。8月18号以来,寿光蔬菜价格指数涨幅超过30%。主要品种中,菜豆类、白菜类、茄果类等蔬菜的价格近两周涨幅分别达到了76%、59%和36%。本次洪水对寿光的蔬菜生产确实产生了明显影响。

从影响范围看,寿光洪涝灾害对全国整体的蔬菜价格水平的影响较为有限。2016年潍坊市蔬菜产量占全国总产量比例为1.5%,且在近年来呈现不断下降趋势。寿光的蔬菜产量占全国比例仅0.6%。寿光蔬菜的主要销售地点为北京、天津、山东以及部分东北省市。广大南方地区对寿光蔬菜的依赖度较低。从数据来看,近期农业部公布的食用农产品价格指数中的各类蔬菜的涨幅整体明显低于寿光蔬菜价格指数涨幅。近两周来,除野菜和菜豆类蔬菜分别上涨34%和20%,涨幅较大之外,其余,根菜类、葱姜蒜类、白菜类等主要蔬菜的平均涨幅为3.7%。基本属于正常的季节性波动。历史上看,2013年以来,寿光蔬菜价格指数同比变动与北京、天津等地的CPI鲜菜分项同比涨幅的相关系数在90%左右,但和广东的CPI鲜菜分项相关系数仅为60%。因此,本次寿光洪水对蔬菜价格主要产生区域性的影响,对整体通胀的影响有限。




从影响程度看,我们预计这次洪涝灾害会产生两次脉冲式影响。第一次为当前阶段,洪涝灾害冲毁部分蔬菜大棚和其他蔬菜生产设备,短期影响寿光蔬菜的运输,但目前成熟上市的蔬菜是两三个月前种植的,因此蔬菜大棚损毁并不会直接影响短期供给。这一轮蔬菜价格上涨更多是部分区域内通货膨胀预期带动的价格上涨。例如,此前媒体曾报道寿光一市场内香菜价格短期飙升至39.9元/斤。但事实上,寿光主要种植的蔬菜品种是反季的茄果类蔬菜,并不种植香菜。因此,这一轮蔬菜价格上涨更多是基于通货膨胀预期产生的脉冲式上涨。随着寿光交通运输和市场交易的恢复,预计蔬菜价格将重新回到市场正常水平。
第二次影响预计为两到三个月之后,即11月至12月左右。届时本轮洪水产生的蔬菜供给缺口将真正暴露,主要品种是当前受到洪水影响的茄果类蔬菜。但价格的上涨仍然以脉冲式为主,上涨幅度将取决于近期其他蔬菜主产区如河南、河北等地对寿光蔬菜的补充性种植。若近期河南、河北增加茄果类蔬菜等的种植面积,则两三个月后北京、天津、山东等地的蔬菜有望迎来温和涨幅,反之脉冲式上涨的幅度可能较大。但无论是哪种情况,本轮寿光洪水对全国的蔬菜整体价格的影响仍然可控。
3.3.3 房租上涨对CPI指数影响有限,但长期可能影响城市竞争力
今年以来,部分一二线城市如北京、深圳房租持续上涨,引发市场关注。数据显示,今年7月北京租房价格同比上涨幅度已经超过20%,成都、深圳等城市的平均租金同比涨幅则超过30%。房租价格的上涨是否会加剧成本上涨,进而引发通胀成为市场关注的焦点。

从对CPI指数的影响来看,我们认为部分城市房租价格上涨对CPI的影响有限。主要原因一是地区差异导致全国平均租房价格上涨不明显,二是市场化房租价格在CPI中占比不高。
目前我国CPI的调查样本地点约500个,采价调查网点5万个,遍布全国各地。今年以来房价涨幅较为明显的地区主要集中在热点一二线城市,三四线城市由于人口整体呈流出趋势,房租价格上涨并不明显,部分四线城市的房租同比甚至出现下降。而由于全国各省区和直辖市在CPI的计算中是等权重的,导致CPI指数的整体涨幅并不明显。

除此以外,CPI指数中房租占比偏低也是导致CPI指数受房租价格影响较小的原因之一。目前我国的CPI的居住项中共有4个子项,分别是自有住房、租赁房房租、水电燃料、住房保养维修和管理。其中租赁房房租又分为公房房租和私房房租。公房房租作为国家福利,其租金价格不能反映市场水平。因此目前CPI篮子中,仅私房房租能够反映房租市场价格波动。统计局并未公布子项的权重,我们根据2017年的《中国统计年鉴》,测算出居住项下,自有住房、租赁房房租、水电燃料、住房保养维修和管理的权重约为40%、10%、20%和30%。考虑到居住项在CPI指数中占比为20%,因此租赁房房租在CPI指数中的权重约为2%,私房房租占比大约在1%左右。
然而,大城市的租金上涨对经济的长期影响值得重视。房租持续上涨对一二线城市的经济活力的抑制作用无法在CPI中完全体现。目前我国一二线年轻人口聚集,高技术就业比例和租房人口比例均明显高于三四线城市。一二线城市房租持续上涨将增加生活成本,导致员工要求更高工资水平,提升人力成本,进而抬升大城市整体物价水平,降低社会活力。另一方面,企业租房和人力成本的被动提升,加之近期社保征管体制变化带来的小企业成本的上涨,将导致企业裁员概率增大,给就业带来一定压力。目前,部分地方政府已经意识到房租过快上涨的潜在风险,试图遏制房租的过快上涨。例如深圳有意探索实行一房一价的严格租金管制,并且租金只能一年一调,原则上租金年增长率最高不超过5%,租房对象则是面向在深圳缴纳社保满一年以上的未购房居民。此类政策短期内可以对房租的过快上涨形成有效遏制,但从长期来看,增加长租公寓供给,破除市场垄断,是解决房租过快上涨的根本思路。
3.3.4 PPI年内涨幅将保持温和
PPI涉及的各行业中,对指数波动贡献最明显的是上游重工业部门,包括化学工业、冶金工业、石油工业、煤炭及炼焦工业,对应PPI中统计的煤炭开采和洗选业、石油和天然气开采业、石油加工炼焦和核燃料加工业、黑色金属矿采选业、黑色金属冶炼和压延加工业、有色金属矿采选业、有色金属冶炼和压延加工业、化学原料和化学制品制造业、化学纤维制造业等9个行业。因此,对PPI能产生重要影响的工业品主要包括:煤炭、原油、铁矿石、钢铁、铜、铝等。这些产品的价格与基础设施和房地产领域的投资需求关系密切。


今年上半年PPI整体保持平稳,环比增幅呈现浅V型走势。主要受到两方面影响,一方面上半年金融政策收紧,PPP项目大清理等背景下,需求端整体收缩,导致3、4月PPI环比增幅为负。但另一方面,今年环保限产持续推进,部分重要工业品如螺纹钢和焦炭等的供给有所收缩,价格上涨。因此,5月以来PPI环比增幅由负转正。整体而言,PPI上半年在波动中整体保持稳定。
年内原油价格不会明显推升PPI。上半年国际原油价格主要受到美国退出伊朗核协议和OPEC减产协议的影响。布伦特原油价格从55美元/桶一路上涨至80美元/桶,此后价格在高位震荡。近期随着美国页岩油增产以及沙特等主要产油国计划增加产量等影响,油价震荡回落。短期来看,市场对主要产油国增产的担忧仍是影响油价的主要因素。中长期来看,目前美国经济逐渐筑顶,中美贸易战持续,且页岩油产量持续稳步上升,若OPEC不出台新一轮限产措施,国际原油价格将大概率回落。因此,目前来看,今年年内,油价对PPI的推升作用尚不明显。


钢铁、有色、煤炭等工业品价格仍有上行空间。第一,环保限产的力度暂时没有放松的迹象。例如,7月以来,唐山市已多次发文限制钢铁生产,同时生态环境部严格进行环保督查,对不符合环保标准的项目和单位予以通报,并追究相关责任人的责任。因此,供给减少的态势下半年难以明显改观。
第二,财政政策发力将刺激需求增长。7月下旬国务院常务会议提出加快今年1.35万亿元地方政府专项债券发行和使用进度,在推动在建基础设施项目上早见成效。虽未明确提出扩大基建的规模,但市场预期下半年基建增速有望加快。近期,发改委近期重启了城市轨道交通项目审批,长春、苏州等一批轨道交通建设项目通过审批,投资规模超过1600亿元。此外,江西、江苏、四川等省市近期研究推进铁路建设加快发展。加之今年以来房地产投资增速仍保持较快增长,因此,我们预计钢铁、有色金属和煤炭等的需求有望提升,价格有所上涨。
综合来看,我们认为年内PPI环比在工业品涨价和油价高位震荡的综合影响下有望保持温和上涨。从同比来看,由于去年下半年PPI基数较大,因此下半年PPI同比增速可能小幅回落,但幅度不深。

3.3.5 房地产的“蓄水池”效果下降
2012年以来,我国货币总量增长速度较快,但通胀却整体保持稳定,其重要原因是房地产和股票、债券等金融资产作为“蓄水池”吸收了大量流动性。其中,房地产对流动性的吸收效果较为显著,导致房地产投资持续高增,全国范围内房价轮番上涨,居民大幅加杠杆买房等。但近年来,为防止房地产价格过高带来金融风险,许多地区都出台了力度空前的房地产调控措施,部分一二线城市严格限购限贷,并且限制企业购买商品房。三四线城市棚改项目逐步停止。房地产市场流动性大幅收缩,资金流入受到明显扼制。
与此同时,近期货币政策在边际上有所放松。今年年初,在金融防风险的大背景下,货币政策整体偏紧,M2增速下行,银行表外业务大幅收缩。但二季度以来,随着中美贸易战不断发酵,外部环境不确定性明显上升,中小企业面临压力增大,货币政策的取向逐步转变为保持流动性的合理充裕。4月以来,人民银行两次降准,要求银行支持小微企业融资,并将相关情况纳入MPA考核中。“紧信用”在边际上有所放松。在此情况下,由于地产行业对新增资金的吸收作用下降,资金流向实体经济领域的概率增大。考虑到货币政策传导到实体经济需要一定时间,因此货币政策边际放松对通胀的影响在四季度整体可控,但明年上半年,新增信贷对CPI的推升作用可能逐步显现。

4 建议
尽管当前中国暂无“滞胀”之忧,但仍需警惕外部冲击导致下半年经济下行压力增加,通胀上行的局面持续或恶化,结合美国70年代治理滞胀经验与我国实际情况,我们建议:
提高货币政策前瞻性,维持流动性合理充裕,防止再度放水刺激。当前市场上因金融去杠杆和中美贸易战引发货币再度放水刺激的呼声和讨论,是非常短视和误国的。在当前金融经济形势下,货币政策应保持前瞻性,整体维持中性稳健,避免“大水漫灌”对实体经济以及物价的刺激,维持流动性合理充裕。
加大力度减税、清费、降低社保缴费率,以国资充实社保,降低宏观税负,提高居民可支配收入和企业利润,带动消费和企业投资。当前我国企业面临的高成本包括“综合税费成本”及行业垄断、服务业开放不足导致高企的基础性成本,抑制实体经济发展。我们建议进一步加大减税力度,清理各项非税费用以及降低社保缴费率,尽可能统一收费标准,将减税与税改相结合,从政策式、碎片化减税转向改革式减税,税制从间接税为主向直接税转型。
进一步推动改革开放,营造低成本的营商环境,恢复民企外企信心。具体看,要推动土地等要素市场化改革;对内对外放开服务业准入限制,强化竞争,降低能源、通信等成本;大力发展直接融资和风险投资,发展中小银行,解决中小微企业和民企融资难、贵。改善财政支出使用效率,向社会保障倾斜,解决医疗、住房、养老和教育等问题,促进居民边际消费倾向的提高。
界定政府与市场关系,放松市场管制、减少行政垄断,界定事权和支出责任,精兵简政,减员增效,提高全要素生产率是根本。发挥社会主义市场经济优势,减少无效、低效行政垄断、市场管制,坚定国企改革,完善各类国有资产管理体制,加快国有经济布局优化、结构调整、战略性重组,促进国有资产保值增值。对于财政供养人员“只进不出”、冗员以及岗位设置忙闲不均的状态,推进行政、事业单位改革,提高教师、医生、科研院所工作人员的薪资标准与要求同步进行,引进绩效考核,强化激励约束机制。
(本文作者介绍:经济学家)