文/新浪财经意见领袖(微信公众号kopleader)专栏作家 任泽平
恒大正坚定地迈向高质量发展阶段,2017年顺利完成发展模式与经营模式的转变,利润大增负债率大降,实现高质量增长。
恒大集团战略转型成效显著习近平总书记在十九大报告指出,中国特色社会主义进入新时代,我国经济已转向高质量发展阶段。新恒大站在新起点、执行新战略、绘就新蓝图。立足企业恒久发展、服务国家大局战略,恒大富有历史使命感和社会责任感,立志成为伟大公司,满足人民日益增长的美好生活需要,为实现中国梦贡献力量。
2017年恒大业绩靓丽奠定新起点:总资产17618亿,净资产2422亿,营业额3110亿,核心利润405亿,净利润370亿,现金余额2877亿,各项核心指标名列行业第一。和上市前的2008年相比,恒大的总资产增长了62倍,净资产增加了28倍,销售额增加了84倍,核心利润增加了270倍,土地储备增加了7倍。“时代是出卷人,我们是答卷人,党和人民是阅卷人”。卓越的业绩奠定新的起点,面向未来,“新恒大”绘就新蓝图:2020年底总资产破3万亿,年销售8000亿,年利税1500亿,负债率下降到同行中低水平,成为世界百强企业。不忘初心,砥砺前行。
恒大的发展成就堪称奇迹,为社会做出的贡献堪称卓越。2006-2017年纳税总额由2.1亿增长到420亿,增长200倍;员工数量由2634人增长到12.7万人,增长48倍;解决就业人数由3万人增长到220多万人,增长约73倍;累计为民生、扶贫、教育、环保、体育等慈善公益事业捐款100余次、金额超105亿元。


一、顺应城镇化趋势,大发展、大战略铸就恒大奇迹
2008-2017年,我国年均新增2100万城镇人口,城镇化率年均提高1.3个百分点,形成了巨大的住房需求。GDP总量从32万亿增长到83万亿,年复合增速达11.1%,城镇居民可支配收入从1.6万元增加到3.6万元,年复合增速达9.7%,有力支撑了居民住房需求的释放与升级。
作为行业内唯一一家全部精装修交房的大型房企,恒大坚持精装修交房、让利于民,多建老百姓买得起的精品民生住宅,紧紧抓住时代的需求、实现高速增长。2015年,恒大正式实施“无理由退房”,向客户传递公司对产品品质过硬的信心,“质量树品牌,诚信立伟业”。恒大坚持“立即开发、快速建设、大规模开发、快速销售,快速周转”的高周转开发模式,通过优化管理提升效益。2017年,恒大品牌价值489.72亿,居全球品牌500强第93位,荣获“中国房地产开发企业500强”第一名。
二、坚定不移实施新战略,迈向高质量发展,打造“新恒大”
恒大正坚定地迈向高质量发展阶段,2017年顺利完成发展模式与经营模式的转变,利润大增负债率大降,实现高质量增长。2018年恒大的销售目标是5500亿元。许家印主席在2017年业绩发布会现场上表示,“恒大的执行力比较强,但是有时候定的计划会被超的,我们卖6000亿、7000亿也有可能,如果定8000亿也能完成,但是没有必要,要注重增长质量。”恒大用适度的规模增长目标,宣告坚决实施好新战略的必胜决心。
(一)坚定不移实施“规模+效益型”发展模式
2017年初,恒大开始向“规模+效益”发展模式转变,保持规模适度增长,注重增长质量。当年即取得显著成果:继2016年销售3734亿登顶行业冠军后,2017年以1122.6亿毛利润成为行业“利润王”。
定调“规模适度增长”。2008-2017年,公司的销售金额从60亿增长到5010亿,年均增速64%。下一个三年,恒大到2020年销售金额达8000亿,年均增速适度调整到17%。“规模适度增长”,体现了恒大对行业、对市场未来的认知,体现了恒大“从快到稳”的变革转型。土地储备规模,同样将转向适度增长,恒大2018年的土地储备预算金额将保持甚至略低于往年的增长幅度,“减少了土地款支出对于公司降负债具有重大意义”。

“注重增长质量”。规模增速慢下来了,但利润增速却上去了。2010-2016年,公司的销售规模增长640.5%至3733.7亿,净利润仅增长119.5%至176.2亿,销售增速明显快于利润增速,而2017年,则是利润增速远高于销售增速,仅一年时间,净利润增长至370.5亿,增速高达110.3%,销售增速则为34.2%。2017年利润大增,增加效益成果显著,主要得益于三个方面:(1)打造全环节精品,提升产品附加值。项目的施工单位必须为全国前十强,所用材料均为国内外知名品牌,园林环境均按豪宅标准设计,并通过配套先行、升级物业服务、完善售后等措施,不断提升产品附加值,增强市场竞争力。(2)多措并举降三费,2017年三费合共下降2.5个百分点。在规划、设计、物业等方面提升管理水平,管理费用率从2016年的2.6%下降至2017年的2.4%,营销方面大力推广“恒房通”全民营销,销售费用率从4.3%下降至3.4%;融资上优化负债结构,境外融资约91亿美元,替换高成本、短年限的外债,财务费用率从3%下降至1.6%。(3)销售适度高增长。高性价比的产品推动销售适度高增长,从而实现利润总额迅速增加。


盈利能力提升显著。2017年公司毛利率为36.1%,较2016年提升8个百分点;销售净利率从8.3%提升至11.9%,增加3.6个百分点;核心业务利润率从9.8%提升至13%,增加3.2个百分点;ROE(平均)从10.7%提升至30.7%,增加20个百分点;每股基本盈利从0.37元提升至1.83元,增长近4倍。

(二)坚定不移实施“三低一高”经营模式
恒大主动调整经营模式,全面转向“低负债、低杠杆、低成本,高周转”的“三低一高”模式,核心是大幅降低负债率、增加净资产,助力企业长期平稳健康发展。
去杠杆成果显著。2017年是经营模式转型的开局之年,通过引入1300亿战投、还清1129亿永续债等措施不断优化资本结构,增强盈利增加净资产,公司将净负债率大幅下降近六成,资产负债率也下降至71.1%,而净资产大增204.3%至2422亿。
降负债同时保持ROE持续领先,提升增长质量。恒大ROE水平在2010-2015年6年间均明显领先于同业,进行杜邦拆分发现,主要是靠高杠杆。2017年开始向“低杠杆”转变,通过盈利能力的迅速提升使ROE保持高位。2017年杠杆水平明显下降,权益乘数从22.1下降至19.6, ROE反而从10.7%提升至30.7%,主要在于销售净利率从8.3%提升至11.9%并通过财务杠杆倍数放大。恒大未来将继续提升增长质量,一方面,继续通过降低负债总额、增强盈利增加净资产等方式进一步降负债、降杠杆,另一方面,打造高盈利和高周转,继续保持ROE持续领先。


(三)积极探索高科技,培育恒大龙头行业、服务科技强国大局
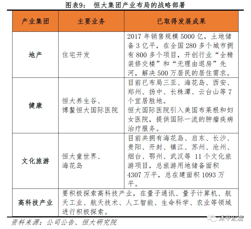
旅游、健康、高科技产业都是千亿甚至万亿级规模的朝阳产业,发展前景非常巨大。为培育龙头行业、实现恒久发展,更好地服务实体经济、服务科技强国战略,恒大将积极探索高科技产业,逐渐形成以民生地产为基础,文化旅游、健康养生为两翼,高科技产业为龙头的产业格局。
“房地产+服务业”,服务居民需求和实体经济。目前,恒大已形成了“房地产+服务业”的产业布局,在做好房地产主业的同时,恒大健康服务于老人,恒大旅游服务于少年儿童,恒大的服务业围绕着中国14亿人口、全世界1/4人口的庞大需求开展,为中国的经济发展、为拉动内需做出贡献。
积极探索高科技。一方面因为家国情怀和民营企业应尽的社会责任,恒大作为龙头民营企业,必须要为国家的科技强国战略作出贡献。另一方面,从企业经营的角度看,用十年的时间,从科研、到孵化、再到产业化,一定可以培养出一大批世界领先的前沿科技技术,高科技产业也将成为恒大的龙头产业。

三、让利于民,坚持民生地产价值取向
坚持精装修交房,打造高品质高性价比的房子。恒大实行全精装修交楼的民生地产战略,是最早推行精装修的房企。当时国内精装修成品房建设面积占比不足10%,到目前也只有约20%。目前恒大与800多家国内外品牌企业建立战略结盟,确保装修品质,恒大至今仍是唯一能够大规模建设,且全部精装交楼的企业,同时与全国知名家居企业合作,实现业主购房拎包入住。恒大的住宅以144平以下的普通住宅和中端、中高端产品为主,定位居民自住需求。

坚持让利于民。坚持高周转,项目拿地后4-6个月即可开盘;合理定价、只赚取合理利润,全部精装修的标准下,销售均价至今不超过1万元/平,是十强房企中最低之一。强化成本控制。土地成本上,凭借提前布局的战略,公司土储平均楼面价仅1711元/平,一贯“现金为王”,灵活参与二手并购。管理费用上,2017年恒大管理费用率仅2.4%,财务成本上,2014-2017年,公司借款平均实际年利率(含永续债)累计下降2.7个百分点,比同期金融机构人民币贷款加权平均利率多下降1.6个点。通过统一规划、统一招标、统一采购、统一配送的标准化运营模式,实现强有力的成本控制。
四、积极践行社会责任,做好企业公民
在取得高速发展奇迹的同时,恒大始终不忘初心,牢记社会责任和使命。一方面,恒大依法依规、专心专注、兢兢业业地做好企业的经营、管理和发展,做大做强,为社会创造更多的财富、解决更多的就业、上缴更多的税收,另一方面,恒大饮水思源、回报社会,积极参与慈善公益,积极投身脱贫攻坚,为实现总书记提出的“到2020年所有贫困地区和贫困人口一道迈入全面小康社会”的目标,贡献恒大力量。
恒大创立以来,已经累计为民生、扶贫、教育、环保、体育等慈善公益事业捐赠100多次超105亿。公司先后被授予全国脱贫攻坚奖、中国最佳企业公民、全国爱心捐助奖、中国最具社会责任感房地产企业等多项荣誉,并连续七届荣膺中国慈善领域最高政府奖“中华慈善奖”。
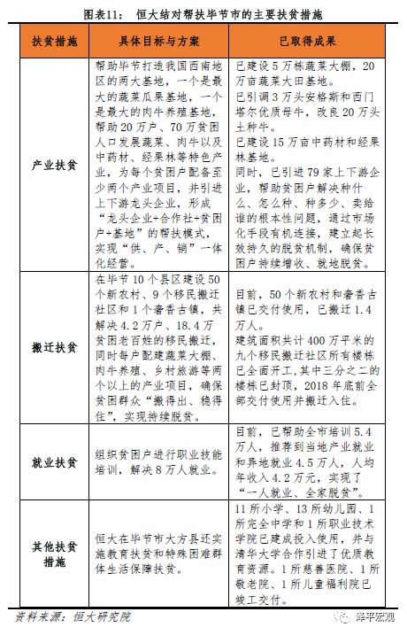
精准扶贫,抓住产业扶贫、搬迁扶贫、就业扶贫的“牛鼻子”。在各级党委政府的坚强领导下,恒大在贵州帮扶毕节全市10个县区,共计无偿投入110亿元,并派出一支懂管理、懂技术、能吃苦耐劳、能打硬仗、共2108人的扶贫队伍,同当地干部群众齐心协力、并肩作战,要帮扶一百多万贫困人口稳定脱贫。目前恒大已经帮扶30.67万人初步脱贫,未来还要帮扶72.46万人脱贫。

拉动就业贡献卓著。2009年,平均每100万城乡就业人员中,就有11人是恒大员工,到2017年,则有161人是恒大员工,增长14倍,每100万城乡就业人员中,有2824人的就业是恒大贡献的。


高分红回馈股东。公司上市以来,累计现金分红253亿元,远超公司历年股权融资额(142亿元),占有分红年度累计净利润的比重达39%,2013-2015年,公司连续3年派息率在50%左右。

税收贡献巨大,利国利民。十八大以来,恒大累计纳税1376亿。年度纳税总额,由2006年的2.1亿增长到2017年的420亿,增长200倍。其中,所得税从2008年的3.3亿增长到2017年的404亿,增长122倍,年均增长70%。

(本文作者介绍:经济学家)