文/新浪财经意见领袖(微信公众号kopleader)专栏机构 中投研究
执笔:汪溥、危结根
近年来,全球公开市场资金大幅转向被动投资,同时主动收益不及预期,引发了投资者关于主被动投资优劣性的广泛讨论。

被动投资近年来大行其道,主要源于:一是市场有效性和透明性总体在加大。危机以来,监管趋严,信息披露改善,技术进步加快,机构力量增强。二是宏观因素主导,市场呈同涨同跌特征。由于危机以来政策和地缘政治事件频发多发,导致相对大势而言,公司个体特征影响减弱。
事实上关于主被动投资之间的争论,并不是新鲜话题。威廉·夏普1991年的理论研究表明,被动投资资产的平均收益在扣除费用后始终高于主动投资资产的平均收益;被动投资的收益超越大部分主动投资。这一结论具有普遍性,不依赖于周期或市场有效性,也与大量经验结果一致。
主被动投资效果的差别本质上主要取决于两大因素。一是市场有效性。相对有效的市场,主动投资获取超额收益的机会越小。大盘相比中小盘、国债相比股票市场、公开市场相对私募市场、发达市场相比新兴市场,都是前者的定价效率更高,意味着更适宜被动投资的发展。二是基金经理战胜市场获取阿尔法的能力。资产管理者要加强投研能力建设,了解市场定价错位和机会。
有观点认为被动投资比例的持续上升为主动投资带来了机会。这有待研究,我们认为被动增加将改变市场结构,加大市场脆弱性和同涨同跌特征,但这不仅无关主被动选择,还会增加投资者管理总组合Beta的难度。由于主被动均无法避免市场Beta风险,主动投资能否胜出仍将取决于管理人能否战胜市场。随着市场风险上升,主被动投资的优劣性愈发受流动性和操作便捷性影响。因此,被动自营由于流动性高和响应速度快,有望更胜一筹,而委托主动相对优势减弱。
总体而言,一个机构对主被动投资的选择应取决于不同的市场环境和特征,还应考虑其比较优势及相应的整体资源调配,将有限的资源更多地放置到相对低效和有自身优势的市场。
一、被动投资兴起,资金流动纷纷转向
近年来,全球公开市场资金持续加大被动投资比重。被动投资比重上涨的趋势以美国为首,逐渐蔓延至其他地区。同时,固定收益等其他资产也紧随股票之后 ,出现了投资者加大被动投资的情况。
就美国而言,其股票市场自2008年后经历了大幅资金流向转变,且逐年攀升。仅2016年,美国股票市场就经历了2720亿美元的被动投资资金流入与3310亿美元的主动投资资金流出(图1、图2)。而机构投资者调整规模和净流出的资金比例更为显著,2013年起机构投资者的主动投资经历了断崖式下降,目前,仅有40%的股票仍被主动基金管理(图3)。
图1: 被动投资占比逐年攀升(1989-2016)
图2:大幅资金转向被动投资
图3: 机构投资者主动投资经历断崖式下降二、 被动投资大行其道,受周期及结构趋势影响显著
(一)主动投资收益不及预期,费用高昂
主动投资的比重持续下降一个主要原因是成本收益考虑。过去一些年主动投资收益欠佳的同时,费用也较高昂。首先,在市场表现上,从过去十年业绩看,主要发达国家的不同风格基金,无论大中型还是小型的股票基金,绝大多数跑输基准(图4)。不仅如此,全球主动投资的超额收益自2000年始日趋下降,甚至连年出现负值(图5)。其次,主动投资的高昂费用侵蚀了投资者的资产回报。1990-1999年,标普五百的年收益率高达18.2%。投资者鲜少关注费用情况。然而,2000-2009年其年收益率骤降至-1%。因此,投资者开始愈发关注费率情况。过去三十年,主动投资的费率一直维持在80bp上下,而被动投资因为规模效应费率已从30bp下降至21bp(图6)。更重要的是,据Kenneth R. French(Kenneth R. French, 2008)测算 ,1980-2006年美国市场市值10%的费用用于发现价格错位。若投资者转为被动投资,其年化收益将上升67 bps。对于主动投资,在回报不确定的同时,成本对回报的侵蚀是确定的。
图4:八成主动投资跑输基准
图5: 年化超额收益持续下降
图6:大幅资金转向被动投资(二)市场同涨同跌现象明显,股票市场收益低迷
首先,金融危机以来,政治和政策风险多发频发,市场同涨同跌(Risk on Risk off)特征突出。在政治层面,近年来高度的政治和宏观风险促使市场同涨同跌,股票价格的驱动因素日趋一致,多数风格基金趋势趋同,使得主动投资难以获得超额收益(图7)。在货币政策层面,金融危机后全球各央行纷纷实行低利率政策刺激经济,带动全球复苏。全球央行实施的低利率和量化宽松等非常规货币政策助推了同涨同跌现象。
其次,在股票市场,不同行业类别回报的高度相关性,压低了主动投资的整体投资收益。证券回报的离散性越高,主动投资超额收益的分布越广泛,能够战胜被动的就越多(Harindra de Silva, 2001)。离散度越大,表明驱动企业盈利的结构、技术、行业、公司等不同因素越多,热点纷呈。若投资者挑选的管理人能够抓住其中一种或多种因素,选中相应股票,就会带来超额收益。然而,过去二十年,全球市场首次出现了股票甚至不同资产类别间的高相关性与回报的低弥散度(The Brandes Institute, 2011)。全球宏观风险共振提高了股票间的相关关系(图8),个股间差别下降,能够获得超额收益的管理人显著减少。不仅如此,对超额收益影响较大的跨区域股票回报波动率也不断下降,压低了管理人获取的超额收益(图9)。
值得一提的是,被动投资比重的大幅增加往往会反过来加剧市场的高相关性与低离散性。Rodney的研究显示,被动投资比例作为自变量时,往往与股票相关性正相关而与离散性负相关(图10)。因此被动投资的大幅增加在一定程度上可能反过来加剧同涨同跌现象,从而导致资金从主动投资领域进一步流出。
最后,主动投资的强劲增长往往与股票市场的高收益高度相关。当股票市场收益低迷时,投资者往往开始寻求替代投资方式,如被动等。自2000年来,标普五百的年化收益率仅为4.5%(Michael J. Mauboussin, 2017),其中1/4的年份甚至收益为负。因此,自2000年起,投资者对债券的投资开始超过股票市场,且过去十年资金大幅转向被动投资。
图7: 多数风格基金趋势趋同
图8:宏观不确定性与个股相关性正相关
图9:月度超额收益在不同跨区域波动性下的表现
图10:被动投资比例与股票相关性、交易量弥散性负相关(三)金融监管和量化等技术发展对主动投资带来结构压力
首先,2000年后日益趋严的监管政策抑制了主动投资的发展。自1933年来,监管政策的发展经历了保护投资者、促进主动基金发展以及鼓励被动投资三个阶段(图11)。1940年前,美国成立了证券交易委员会(SEC)并明确了披露要求以保护投资者。随后的60年,收入法案、职工退休收入保障法等一系列法案的建立助推了主动投资的迅猛发展。然而,过去20年,监管政策日益趋严,信息不对称降低,市场有效性改善。美国2000年公平披露规则限制内幕消息,要求上市公司及其信息披露义务人发布未公开重大信息时,必须向所有投资者公开披露;2004年SEC要求基金公司进行投资组合和费用披露;2016年,劳工部的信托规则也要求管理人在相似产品中为投资者选择费率低廉的产品。类似的,欧洲的MiFID II也于2017年1月开始实施,旨在提高非权益类资产和股票资产交易前与交易后透明度。MiFID II的法律影响不仅局限于欧盟市场内部,部分欧盟以外的金融服务行业主体也将在这次法律变革面前承担艰巨任务。严格的监管环境使得主动投资难以获得超额收益,对比被动投资低廉的费率,资金流向出现了大幅转移。
图11:共同基金监管政策演变更重要的是,技术发展给主动投资带来了根本性冲击。以Smart Beta为例,该策略可以系统性、低费率地获取超额收益。技术发展、信息透明和量化技术的广泛应用帮助人们对超额收益的来源有了更加清晰的认知,从而使得投资者可以利用量化技术系统获取超额收益。大量研究表明,剔除风险因子后的超额收益实际上并不显著,真正主动管理能力很难带来超额收益(图12)。
图12:除去市场、价值和规模因子敞口后超额收益的不显著,1994-2015三、主被动彼此共生,适用性在不同市场有所差别
在被动投资快速发展的背景下,关于主被动投资的争论甚嚣尘上。整体上,据威廉·夏普,被动的投资收益始终优于大部分主动投资。在不同经济周期,不同资本市场中,主被动投资的适用性则有所差别,投资者应动态调整主被动配比。
(一)主动投资能战胜被动投资吗?
针对主被动投资的优劣性的比较和争论,并不是一个新鲜话题。著名的金融学家威廉·夏普在1991年的研究对这一问题做出了较好的证明。其理论结论表明,被动投资资产的平均收益在扣除费用后始终高于主动投资资产的平均收益;被动投资的收益超越大部分主动投资,将始终立于不败之地。值得指出的是,该定理具有普遍性特征,不依赖于宏观与市场周期,也不依赖地域或市场有效性。
这一结论可从以下分析中,得到直观的推导。首先,由于追求超额收益的主动投资是零和博弈,所有主动投资者的超额收益根据资产加权平均(加权平均以资产在期初的市值计算)后的收益等同于市场回报。同时,被动投资者由于持有与市场相同份额的所有证券,其回报同样等于市场回报。其次,鉴于主动投资总是收取高昂的管理费用(显著高于被动投资),大部分主动投资者扣除费用后的净收益是低于被动投资者的。因此,被动投资收益总是可以超越大部分主动投资。
这一理论结果与实证研究结果一致。据Vanguard实证研究发现(Garret L Harbon, 2016),从回报分布上来说,由于资本市场的零和游戏特征,投资回报可被表示为围绕在平均水平即市场回报(0)的钟形分布,获得正负Alpha的概率各一半。扣除费用后,整体分布将左移,左移程度取决于费用高低,费用越高,获取正超额收益的几率越低(图13、图14)。尽管主动投资和指数投资的超额收益均受到了费率影响,但低廉的费率明显使指数投资获取超额收益的可能性高于大部分主动投资(图15、图16)。
附图13:市场回报的正态分布
附图14:高费用导致获取正超额收益的几率低
附图15: 股票基金的超额收益分布
附图16: 固定收益基金的超额收益分布(二)为什么有效市场不适宜做主动投资?
不同市场间,由于其差异化特征导致市场有效性出现明显差距。在有效市场,资产所有者选择主动投资难以战胜被动。相对有效的市场,噪音交易者比例小、信息对称程度高,同时监管趋严,使得主动投资者难以超越被动投资者获取超额收益。主动投资具备零和博弈特征,选择退出主动投资的投资者大多信息少、技能低、超额收益不理想(Robert Stambargh,2014)。类似于牌桌上的纸牌游戏,技能较差的玩家离开牌局后,只剩下技艺高超的玩家。此时,牌局难度愈发增加,市场更加有效,使得主动投资的收益以及对投资者的吸引力均出现下降。相应的,有效性低的市场,主动投资对投资者的吸引力就高。值得一提的是,在有效性低的市场中,主动管理人由于可以长期利用市场的信息不对称及无效性,单个管理人能够持续获得超额收益。
更重要的,在高有效性市场,超额收益往往难以持续。原因有四。首先,技能的悖论意味着管理人的超额收益很难持续。随着教育、知识和技术的发展,在美国等高有效性市场,投资者教育背景同质性上升,资产管理者间的技能差距显著减小。自1960年来,超额收益的波动率从13%下降至6%(图17),意味着管理人的投资技能越发相似,超越其他管理人获取超额收益的难度愈发增加。第二,金融市场的有效性使得超额收益极易被蚕食。某类投资策略在出现一定超额收益后,技术的发展和知识的扩散导致该策略可以被迅速复制(Andrew Lo, 2016),超额溢价短时间内被迅速耗尽,出现显著下降。第三,运气而非技能是一些管理人获取超额收益的原因。有些管理人擅长一些策略或风格,碰到了适宜的宏观或市场环境 ,因此可能暂时获取了超额收益。但随着宏观或市场风格突变,管理人很难在短时间内转换风格、策略,重新取得超额收益。这些风格变化和择时的困难导致持续获取超额收益的难度较大。最后,资产管理市场的有效性驱使优秀管理人通过收取高昂费用侵蚀投资者的超额收益(Jonathan B. Berk, 2005)。
图17:超额收益波动率显著下降(三) 把握宏观因素和市场风格动态调整主被动占比
主被动投资适用性受市场有效程度影响的同时,其效果也与宏观和市场环境等周期性因素密不可分。不同市场环境适用于不同投资方式。投资者首先需整体判断在未来一段时间内可利用的价格噪音的大小。例如,宏观因素主导资产收益时,资产价格受市场风险影响大,应主要采用被动方式。其次,在配置层面,应考虑相应的风格策略。在增长乏力和
利率持续下行的市场,增长可能变得更加稀缺,一些成长股策略由于未来现金流估值高而收益上涨。而在货币政策紧缩和市场波动性上升时,低波动率策略或可成为有效的选择。
就当前市场环境而言,首先市场波动率不可能长期维持在极低水平,预计其将随着全球经济进入复苏常态和央行货币政策正常化,而恢复至正常水平。其次在货币政策方面,
伴随着美联储货币正常化,预计全球货币刺激政策已经接近尾声。宏观周期即将到来的变化,将使股票内部和资产之间的相关性下降(图18),带动市场同涨同跌的特征减弱。这些市场环境变化,可能增加对主动投资管理人获取超额收益的机会,从而缓解当前主动投资面临的困境。
图18:个股相关性近期有所下降但无论如何,主动投资者仍将面临一些结构性逆风因素和其他冲击。一是政治风险可能仍然高发频发。尤其是未来一两年,朝核问题和美国贸易保护主义仍无平息迹象,这些因素可能造成资产和股市的高相关性(图19)。二是金融监管日益趋严。追求信息对称的监管政策将加强市场有效性,愈发不利于主动投资。三是一些Smart Beta等量化策略预计仍将带来持久的冲击。
图19:全球政治风险再次上扬四、被动投资的大幅增长将增加Beta管理难度
被动投资越来越受欢迎,但随着其规模和比例的上升,预计市场结构将发生改变,同涨同跌特征更加突出,增加市场风险。然而,必需强调的是,市场结构的变化是被动投资带给整个市场的,而非仅限被动投资领域。无论是主被动投资,都将面临一个全新的、市场风险上升的投资环境。因此,这意味着管理者需要更加积极灵活管理组合的Beta风险。
(一)被动大幅上升将推升市场同质性和脆弱性
首先,随着被动投资的份额上升,市场流动性和微观结构发生较大变化。由于被动管理人投资时较少选券和择时,投资组合中的交易极其类似。这导致了市场成交量平稳,波动率低,交易同质性严重(Rodney N. Sullivan, 2012)(图20、21)。
图20:跨市场成交量波动率低
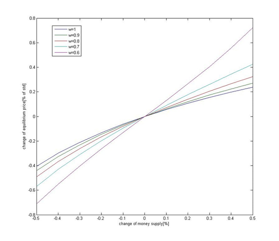
图21:大小盘跨市场成交量对比其次,微观结构的变化及流动性的下降导致市场风险上升。在资产价格上,被动份额与资产价格波动率的正相关,意味着随着被动投资规模越大,市场交易带来的价格波动越剧烈(图22)。更重要的是,在多数市场中,被动份额越高,市场价格对货币政策等宏观因素愈发敏感(图23)。其他条件不变的前提下,指数投资占越大的市场,股票等证券价格上涨时的涨幅和下跌时的跌幅都更大,因此,市场同涨同跌特征更加显著。
图22:资产价格波动性随被动规模递增
图23:货币供应量对均衡价格的影响随被动份额的上升而加剧(二) 被动比例大幅增加利好主动投资吗?
有观点认为随着被动比例的上升,主动投资的机会将会来临。这一论断有待认真分析,澄清逻辑。我们认为,被动投资份额上升将导致市场风险集聚,但这无关主动与被动、Alpha与Beta之间的关系。由于主被动均无法避免市场Beta风险,被动占位上升带来的市场风险将由主被动投资共同承担。主动投资能够胜出并不依赖于市场风险,而仍将取决于管理人能否战胜市场。市场风险加大,意味着管理人面临着全新的市场环境,获取超额收益的途径将发生改变。
随着市场风险的上升,对于机构投资者而言,主被动投资的优劣性愈发受资产的流动性和操作便捷性影响。那些能够把握市场走势,灵活调整总组合Beta敞口的投资者将占得先机。由于市场环境改变而需要变更大类资产配置时,管理人由于跟踪误差的要求无法及时调整现金持仓,同时投资者自身决策流程也带来一定制约。因此,委托主动投资的资产需要承担较长的时间成本与高昂的费用成本。相比委托主动,被动自营的资产由于流动性高,响应速度快,在Beta管理上有望更胜一筹。
关于中投研究院:
中投研究院立足于为中投公司战略和内部投资决策提供有效的研究支持和相对独立的参考意见,并在此基础上建设为国家提供金融经济改革方面的政策建议,长远目标是要打造具有一定社会和国际影响力的“智库”和为公司及中国金融体系储备和培养人才的“人才库”。
免责声明:
本报告中涉及资料已根据行业通行的准则,以合法渠道获得或经授权。相关内容由中投研究院根据原文翻译整理,仅代表其原作者个人或机构观点,与中投公司和中投研究院均无关。研究原创性及引用内容未经中投公司和中投研究院证实,对其中全部或者部分内容、文字的真实性、完整性、及时性,中投公司和中投研究院不作任何保证或承诺,请读者仅作参考,并请自行核实相关内容。
报告版权为中投公司或中投研究院所有,未经书面许可,任何机构和个人不得以任何形式复制和发布,不得对报告进行有悖原意的引用、删节和修改。中投公司或中投研究院对于本免责声明条款具有修改权和最终解释权。
(本文作者介绍:中投研究院立足于为中投公司战略和内部投资决策提供独立、客观和前瞻的研究支持。)