意见领袖 正文

隐藏在银联巨额罚单背后的真相

薛洪言
2016-08-01 08:15:17

文/新浪财经意见领袖专栏(微信公众号kopleader)专栏作家 薛洪言

违规行为何如此猖獗?刷卡手续费低,收单企业正常经营很难盈利是根本原因。银联总裁时文朝曾指出,中国绝大多数问题都出在定价机制上,衍生出所有经济主体的行为扭曲。

隐藏在银联巨额罚单背后的真相隐藏在银联巨额罚单背后的真相

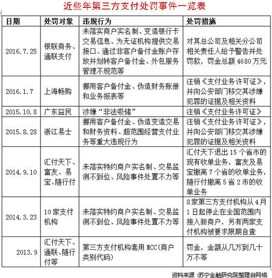
近日,央行向银联商务和通联支付开出了4680.64万元的史上最大罚单,使得近年来猖獗的支付清算乱象再次引发关注。

曾记否,2015年8月至2016年1月,央行先后吊销了浙江易士、广东益民和上海畅购的《支付业务许可证》;2016年5月,更是推迟了第一批27家持牌机构的牌照续展工作。此次又开出了史上最大罚单。

经验告诉我们,行业性的乱象背后往往会涉及到行业性的原因,违规行为只是表象,表象背后的实质才是治本之源。本文将着重剖析支付清算行业违规行为背后的秘密,看看究竟什么才是治本之策。

支付清算领域主要有三大乱象

先看看银联商务和通联支付为什么被罚。央行给出的原因是“经核查,上述两家公司存在未落实商户实名制、变造银行卡交易信息、为无证机构提供交易接口、通过非客户备付金账户存放并划转客户备付金、外包服务管理不规范等严重违规现象,举报情况基本属实。”

笔者梳理了近年来央行对支付行业做出的几个处罚规定(参见下表),发现主要违规行为集中在银行卡收单业务中,表现为未落实账户实名制、为无证机构提供交易接口、挪用客户备付金、伪造交易材料、套码等方面。仔细剖析这些违规行为,主要表现三大为乱象。

图1图1

乱象1:二清泛滥。为无证机构提供交易接口和外包服务管理不规范,这两个问题其实主要表现为一个问题,即二清。所谓二清,简单讲可以理解为支付机构与商户之间的第三方代理商,本来交易资金是直接清算给商户的,在这种模式下,交易资金先清算给代理商(即二清),然后再清算给这个商户。很多情况下,二清还会向下发展出三清、四清甚至五清,使得交易环节一环套一环,交易资金层层转递,交易背景错综复杂。

通过二清,支付机构可以快速做大特约商户规模,是占领市场份额的有力武器,显然,正面作用是有的。但从近些年的案例看,其负面影响已经远远超出了正面意义。具体来说,二清业务模式的主要危害有两点:一是危及商户资金安全。一旦二清机构(或三清、四清)出现资金周转困难、债务纠纷、甚至卷款跑路等情况,商户资金很难保障。近年来,已经发生了多起二清机构卷款跑路事件,引发商户对支付机构的集体投诉和纠纷。二是若外包管理不到位,很容易违反反洗钱规定,踩到洗钱的红线。

乱象2:套码盛行。所谓套码,即违规套用低费率行业的商户类别码(MCC),这是收单业务最为普遍的违规行为之一。不同MCC码代表不同行业,刷卡手续费率不同。按发改委2013年2月25日“66号文”中新下调的费率规定,“5812”代表餐馆,手续费率1.25%;“5311”代表百货商店,手续费率0.78%;“5411”代表超市,手续费率0.38%;“三农”业务更低,最低一档仅0.25%。显然,餐馆套用三农的MCC码,可以大幅降低刷卡费率。

套码主要由四种做法:一是直接伪造虚假商户信息,包括伪造营业执照与商户入网材料等,将高费率商户直接伪装成低费率商户;二是批量申请低收费行业的营业执照;三是切机,即一些收单机构以升级POS机的名义强行把其他收单机构的商户变更为自己的商户,在切机的过程中实施套码行为,降低商户费率,取得商户的配合;四是平台化、智能化造假,即收单机构通过变造交易类型或交易渠道等手段,为同一笔交易组合出多套交易信息,批量按“特殊计费”的低费率收费。

2014年3月,汇付、易宝等8家收单机构被央行要求暂停接入新商户,并于当年9月要求退出特定地区业务,为一些收单企业的“切机”行为提供了机遇。这些机构以降低费率为诱饵,诱导被处罚机构的商户“升级”POS机,把客户收归己有。

套码的危害主要有两点:一是扰乱了正常的市场秩序,一些收单机构通过套码吸引商户,挤压合规运营收单机构的生存空间;二是在实施套码行为的过程中,必然涉及到伪造商户信息、变造交易类型等违规行为,使得银行卡收单业务的各项风控措施形同虚设,加剧洗钱和诈骗风险。

乱象3:洗钱、诈骗等严重违规行为。如果说二清和套码某种程度上是收单企业为了做大市场份额采取的恶性竞争行为,洗钱、诈骗等行为就涉嫌刑事犯罪了。此时,收单企业主观上不再是做大做强,而是捞一把就跑,动机发生了根本变化。一般说来,洗钱、诈骗等行为往往伴随着未落实商户实名制,挪用客户备付金,留存、窃取或泄露银行卡敏感信息等高危行为。

未落实商户实名制基本是套码、洗钱等违法行为的前提条件,留存、窃取或泄露银行卡敏感信息本身就自带诈骗嫌疑,属于严重违规行为。挪用客户备付金就不用说了,本身没有技术含量,有胆量即可,属于严重违规行为,被注销牌照的三家支付机构都是踩了这条红线。因此,若是脑子正常的从业者,无论怎么利益熏心,基本不会去踩这条红线。

乱象背后是利益分配机制失衡

洗钱、诈骗等行为属于支付企业动机问题,从严、从重处罚,甚至注销牌照、追究刑事责任,都没什么好说的。二清和套码等本质上属于一种竞争手段,虽然风险事件频发、处罚不断但屡禁不止,背后有着深层次的原因,不能一概而论。

先看看这些违规行为有多猖獗。中国银联业务管理委员会曾发布一份《2014年上半年银行卡受理市场规范工作通报》,提到“今年上半年,全国确认违规商户46万户,占活动商户的5.84%。其中非金机构违规商户占比77.03%,银行违规商户占比22.97%。从违规行为看,套码行为占比39.68%,是市场违规的主要问题。”

违规行为何如此猖獗?刷卡手续费低,收单企业正常经营很难盈利是根本原因。银联总裁时文朝曾指出,中国绝大多数问题都出在定价机制上,衍生出所有经济主体的行为扭曲。事实上,因国内银行卡刷卡手续费率过低,银联曾被国际卡组织指责恶性压价、不正常竞争。然而,问题在于,定价方并非银联,而是发改委。2013年,发改委曾发文将手续费率降至原来的6-8折,按照这个费率,在7:2:1的收入分成机制下,只靠20%刷卡手续费的收单机构基本不赚钱。

在行业微利的经营模式下,做大规模是活下去的唯一手段。然而,线下收单市场中,银联商务和银行占据了80%左右的市场份额,60多家持牌收单机构竞争不超过20%的份额,本身就属于红海里的竞争。再看看竞争者的心态,银行一方意在获取商户沉淀存款,不指望收单业务挣钱;大的第三方支付企业也没指望靠收单业务盈利,意在通过收单业务获取商户信息、沉淀资金,并以此开展其他互联网金融业务,然后从VC那里拿钱。在收费水平本已较低的情况下,面对恨不得不收费的竞争对手,大多数中小收单机构依靠正当的竞争手段很难活下去,往往铤而走险,导致行业乱象丛生、风气变差。

当然,这本质上并非风气的问题,而是定价机制和利益分配机制不均衡的问题。不解决这个问题,再严厉的处罚,恐怕都刹不住行业乱象。

破解之道只能是等待市场出清

今年3月份,发改委发布《关于完善银行卡刷卡手续费定价机制的通知》,提出“收单环节服务费实行市场调节价。收单机构收取的收单服务费由现行政府指导价改为实行市场调节价,由收单机构与商户协商确定具体费率”。问题解决了吗?恐怕没有。那么多竞争者都恨不得零费用拓展商户,市场化定价带来的必然不是整体收费水平的提高,更可能是收费水平的进一步下调。下调本身会进一步压缩中小收单机构的生存空间,为了生存下去,他们可能会继续铤而走险,陷入恶性循环。

怎么办呢?强迫大家统一提高费率为中小收单机构留出盈利空间?这既不现实也不合理。唯一能做的,也许只能是等待市场的出清,随着参与者的逐步退出,慢慢地市场会达到一种均衡,乱象的土壤自然也就不存在了。那有没有办法加速这一进程?把“注销牌照”作为处罚手段恐怕是最有效的一种。所以,从业者们,你们要小心了,红线踩不得!

(本文作者介绍:星图金融研究院副院长,硕士生导师。)

分享文章到
说说你的看法...
A-
A+