文/新浪财经意见领袖(微信公众号kopleader)专栏作家 李奇霖
短期来看,如果存贷款基准利率被取消,将出现金融产品定价困难和金融机构非理性竞争等问题。中长期来看,取消存贷款基准利率是具备可行性的。采取以利率走廊为主的方式进行调控,公开市场操作起到辅助作用,存贷款基准利率的取消水到渠成。
取消存贷款基准利率可行吗?自10月24日起,央行下调存贷款基准利率,并对商业银行和农村合作金融机构等不再设置存款利率浮动上限,利率市场化改革进入了全新的阶段,未来央行致力于建立健全更加市场化的利率形成、传导和调控机制。既然取消了存贷款利率上下限管理,那么存贷款基准利率是否还会继续发挥参考和指引作用呢?
短期来看,如果存贷款基准利率被取消,将出现金融产品定价困难和金融机构非理性竞争等问题。同时,能够引导市场利率的新利率锚尚不成熟,利率形成与传导机制不够健全,短期内需要继续发挥存贷款基准利率的参考和指引作用,促进形成完整的市场收益率曲线。
首先,金融产品存在定价困难问题。存贷款利率是金融机构利率定价的重要参考,金融产品一般通过在基准利率上附加差异化的利率进行定价。例如,我国目前仍有1.6万亿左右的浮动利率债券是以一年定存为定价基准,多集中于2016-2020年到期,部分债券到2030年前后到期,基准利率取消后面临重新定价、利益冲突和法律纠纷等问题。同时,存贷款基准利率更容易被认知,市场和公众具有惯性。
其次,警惕金融机构非理性竞争。在间接融资为主的融资结构下,存贷款利率放开后,银行面临存款流失风险,不排除一些基金的、存款基础较差的银行采取高息揽储等非理性竞争手段。基准利率的存在对于银行合理定价具有约束和指引作用,有利于引导市场资金交易,减轻价格扭曲。未来银行等金融机构应健全内控制度,增强自主合理定价能力和风险管理水平,减少对基准利率的依赖。
再次,能够引导市场利率的新利率锚尚不成熟。目前来看,原有的货币供应量和汇率等名义锚的功能趋于弱化,央行与微观主体之间关于利率的沟通不足。市场上存在多种利率,但部分利率工具的信息公布不充分,定位不准确,对市场的资源配置作用比较弱小。短期内,暂时无法担起核心基准利率的角色。

最后,利率形成与传导机制尚不健全,收益率曲线不完整。在降准降息的背景下,金融市场和短端利率下降迅速,但实体经济杠杆率仍然高企,企业融资和长端利率下降并不明显,货币宽松效果不及预期,说明央行利率传导机制不健全,这需要继续发挥存贷款基准利率的参考和指引作用,利用各种货币政策工具,理顺政策利率向债券、信贷等市场利率传导渠道,并通过对市场利率的偏离进行调控,能够更为有效地平稳市场预期,减缓利率市场化推出对存贷款利率产生的信号失真和波动性影响,从而形成完整的市场收益率曲线。

中长期来看,取消存贷款基准利率是具备可行性的。我国正处于货币政策框架从以数量型调控为主向以价格型调控为主转型的关键阶段,市场化的利率形成、传导和调控机制建立健全后,将采取以利率走廊为主的方式进行调控,公开市场操作起到辅助作用,存贷款基准利率的取消水到渠成。
利率走廊框架逐渐成熟,有利于降低中央银行的公开市场操作的使用频率和幅度,提高利率稳定性和货币政策透明度。单单依靠公开市场操作来引导利率面临较多困难,央行已明确探索SLF利率发挥利率走廊上限的作用。至于走廊下限和政策利率,超额准备金存款利率和7天回购利率的可能性较大。利率走廊机制一旦建设完成,并能准确跟踪央行政策,将会稳固市场对货币市场利率稳定性的预期,并能够极大疏通货币政策传导机制,给实体经济降杠杆。
利率走廊的实施有利于稳定商业银行预期,避免预期利率飙升而出现囤积流动性的倾向,从而达到稳定利率的作用。更为重要的是,只有明显降低短期利率的波动性,商业银行才有意愿使用某种短期利率作为定价的基础,才可能培育出未来的政策利率。

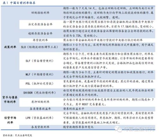
基准利率的选择需要更加市场化。一般而言,央行货币政策调控的是短期利率,然后通过市场的传导机制影响中长期利率。基准利率的主要引导对象是隔夜(R001)或七天银行间质押回购利率(R007),需要满足可测、可控、相关性三大要求,而由于我国信贷与货币市场之间的资金流动存在阻碍,因此,存贷款基准利率的传导效率偏低。
未来,通过类似于正逆回购利率(如瑞典央行以回购利率为基准)、银行间拆借利率(美国以联邦利率为基准)等更加市场化的利率工具来指导短期利率,例如美国主要取决于央行进行正逆回购的频率及规模。
从国际经验来看,国外央行的利率调控模式主要分为以欧央行为例的非对称利率走廊和以美联储为例的单一目标利率与扭曲利率走廊共存两种模式。
以边际贷款便利利率为上限、存款便利利率为下限的欧洲利率走廊模式。欧央行于1999年欧元启动之际正式实施对市场拆借利率的波动幅度的控制。欧洲央行要求商业银行持有最低存款准备金,并且对存款准备金支付利息。
在这一过程中,欧洲央行向商业银行提供边际贷款便利利率作为利率走廊的上限,而将商业银行在央行的准备金存款利率(等于存款便利利率)则作为下限,将政策目标利率锚定为主要再融资利率,由此形成了欧元的利率走廊。在每月的第一次会议上,欧洲中央银行管理委员会将决定货币政策的立场,包括设定市场目标利率以及围绕目标利率的走廊宽度。利率走廊上下限和中间利率都是央行和金融机构之间的操作利率,由主要再融资利率作为政策基准利率,再通过其具体调节去影响欧元区货币市场实际成交的拆借或回购等市场利率。

在利率走廊模式下,中央银行不需要再频繁地使用公开市场操作来调节市场流动性,通常只需调节利率走廊的上下限就可以稳定市场的利率预期,从而降低了公开操作的频率与成本。欧央行1999年4月降息后,目标利率开始位于利率走廊的中间位置,一直持续到2008年的金融危机。危机期间,欧元隔夜利率在宽松的政策背景下不断下滑,从2009年的年中开始,实际隔夜拆借利率已接近走廊下限。欧央行需要在向货币市场注入流动性的同时,将短期市场利率稳定在政策利率附近。
单一目标利率与扭曲利率走廊共存的美国模式。单一目标利率是指美联储联邦基金利率,作为美国同业拆借利率(主要是隔夜),它的变动能够反映银行间资金的余缺。首先,由美联储制定联邦基金利率的目标,然后通过公开市场操作改变市场上货币的发行量,实现预先设定的目标利率。联邦基金利率的变化直接影响其他短期利率,进而传导至长端。金融危机前,由于美国准备金利率通常为0,准备金余额有限,美联储通过公开市场操作释放或回收流动性,能够有效调节准备金的供求关系。

然而金融危机爆发后,美联储从2008年10月开始对准备金付息,导致超额准备金余额大幅上升,联邦基金有效利率对市场供求变化的敏感性随之下滑。美联储难以通过公开市场操作有效控制利率,于是改变单一目标利率方式,以联邦基金利率为基准,实行贴现率为上限、准备金利率为下限的利率走廊模式。
美联储增加银行盈利机会,准备金利率一直维持高位,银行流动性充足,对联邦基金市场隔夜拆借需求下降,联邦有效利率在一直在0.1%左右徘徊,准备金率反而成为上限,形成利率倒挂。随着联邦基金市场进一步萎缩,市场参与者由银行转变为非银行机构,联邦基金利率对市场影响力下滑,失去作为基准利率的意义。

12月16日美联储加息。在金融危机前,美联储影响市场利率的主要方式是调节准备金规模,进而令联邦基金利率围绕FOMC的利率目标波动。但现在这条路很难走通,美联储实施了三轮QE,金融体系中准备金大量淤积,考虑到出售大量资产对于利率和债市稳定性的冲击,美联储需要在保持准备金余额高位的情况下提高联邦基金利率,从而将其维持在目标期间。为此,美联储动用了一系列利率工具:
1、提高超额存款准备金率(IOER)至0.5%,这对于银行系统来说是有效的,银行不会以低于IOER的利率将资金借给其他机构。但对于无法从央行及银行间市场进行拆借的共同基金来说,由于无法获得美联储存款账户上的利息,其有可能以低于IOER的利率借出资金。因此,超额存款准备金率难以承担利率下限的作用。
2、提高隔夜逆回购利率(O/NRRP)至0.25%,取消每天3000亿美元的上限。通过隔夜逆回购工具,包括共同基金在内的合格投资者可以以美联储要求的固定利率把任意多的现金借给美联储。RRP同时对银行及货币市场开放,弥补现行操作中的体系局限,有可能起到利率走廊下限的作用。
3、提高贴现率至1%,作为利率走廊上限。
未来美联储继续实行利率走廊为主、公开操作为辅操作模式。在美联储加息过程中,将继续使用利率走廊模式,降低货币供给在利率操作中的权重,形成更偏重价格型的利率政策工具。美联储的扭曲利率走廊模式不同于典型的欧央行模式,短期内有可能以隔夜逆回购利率作为下限,超额准备金利率作为上限,来调节市场利率。同时继续通过公开市场操作将联邦基金有效利率维持在目标水平。
就目前来看,美联储可以将准备金与利率政策分离,即使取消联邦基金利率作为基准利率,仍然可以通过准备金率、隔夜逆回购利率、贴现率等对市场短期利率进行引导。长期来看,当准备金缩减到一定程度,联邦基金市场恢复活力,美联储有可能将准备金利率移到利率目标之下,即形成典型的对称走廊模式,联邦基金利率也可继续发挥作用。
参考国际经验与本国国情,央行将从以数量型调控为主转向以价格型调控为主,加快培育市场基准利率和收益率曲线,建立以利率走廊模式为主、公开市场操作为辅的利率调控机制,存贷款基准利率的取消势在必行。
对于中国而言,同样存在准备金规模过大的问题,并且国债市场流动性不足,公开市场操作的效率难以保证,而银行间同业拆借市场则相对成熟。利率走廊模式在我国具备合适的市场环境,央行也正在尝试以贷款-央行常备借贷便利利率(SLF)作上限,以存款-银行超额准备金利率作下限的利率工具,同时通过公开市场操作调控银行间市场基准利率,调节市场流动性。
央行从以数量型调控为主转向以价格型调控为主,加快培育市场基准利率和收益率曲线,使各种金融产品都有其市场定价基准,在基准利率上加点形成差异化的利率定价。以此为基础,进一步理顺从央行政策利率到各类市场基准利率,从货币市场到债券市场再到信贷市场,进而向其他市场利率乃至实体经济的传导渠道。存贷款基准利率将会被更加市场化的货币市场目标利率所取代。
(本文作者介绍:红塔证券研究所所长、首席经济学家)