意见领袖 正文

美国直接融资体系建立的步骤

2014-10-29 08:39:49

文/证监会主席助理 张育军

作为大萧条时期的应对措施之一,美国在1933年出台了《格拉斯–斯蒂格尔法案》,由此确立了分业经营体制。分业经营体制的形成催生了华尔街投行模式,此后这一模式在发展中不断走向成熟。

美国直接融资体系建立的步骤美国直接融资体系建立的步骤

总体而言,美国逐步确立直接融资体系的标志性事件如下所示。

独立的证券立法。罗斯福新政对证券的发行和交易分别立法:《1933年证券法》(Securities Act of 1933)确立了证券的发行注册制度,《1934年证券交易法》(Securities Exchange Act of 1934)强化了对二级市场的监管。

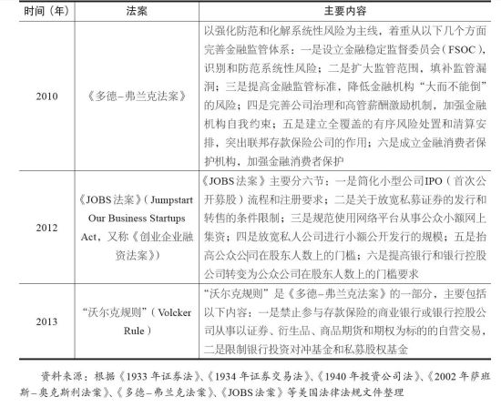
这两项法案奠定了美国证券业务恢复和发展的法律基础,促使直接融资体系快速发展。美国20世纪30年代以来推出的金融法案详见表1。

表1表1
表2表2
表3表3

独立的央行监管体系与独立的证券期货监管机构。作为美国的中央银行, 美联储的角色是保护本国金融机构及金融体系,而证券期货市场的监管则由SEC与CFTC(商品期货交易委员会)来完成。

SEC根据《1934年证券交易法》成立,是直属于美国联邦政府的独立准司法机构。CFTC根据1974 年的《商品期货交易委员会法案》建立,主要负责管理全美期货交易活动。

此外,美国证券商协会[NASD,2007年和纽交所监管局合并为FINRA(美国金融监管局)]和美国期货业协会是由美国联邦监管机构授权的行业自律组织。

现代投资银行制度形成。美国的投资银行诞生于19世纪,当时与商业银行相互渗透,实行混业经营。作为大萧条时期的应对措施之一,美国在1933年出台了《格拉斯–斯蒂格尔法案》,由此确立了分业经营体制。分业经营体制的形成催生了华尔街投行模式,此后这一模式在发展中不断走向成熟。

1999年11月,美国出台了《1999年金融服务现代化法案》,宣告分业经营体制的正式终结,混业经营自此逐步发展。在这个转变过程中,投行的独特地位不但没有遭到削弱,反而获得迅速提高。这一格局直到次贷危机爆发才彻底改变。

随着贝尔斯登、雷曼兄弟等华尔街五大投行的破产、转型或被收购,盛极一时的华尔街投资银行业遭遇巨大冲击。而“沃尔克规则”的生效实施,也对华尔街的投资银行业发展格局带来了新的影响。

(本文作者介绍:)

分享文章到
说说你的看法...
A-
A+