新浪财经

交通银行买单吧App积分、优惠更有新意 但注销后90天内不能再注册

新浪财经

关注

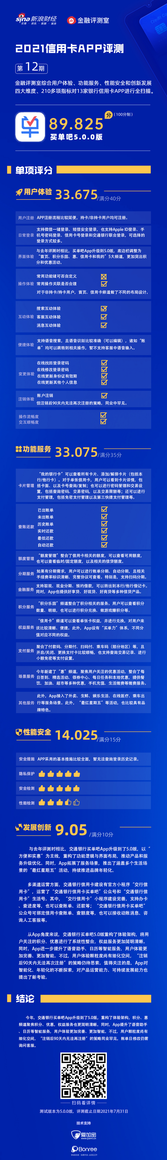
金融评测室综合用户体验、功能服务、性能安全、创新发展4大维度,210多项细分指标对交通银行信用卡App“买单吧”进行全扫描,最终给予89.825分(总分100)

今年,交通银行买单吧App升级到了5.0版,重构了体验架构,积分、惠频道聚焦积分、优惠,权益服务也更简明清晰。同时,App提升了语音助手、日历等智能服务,用户体验更加完善、更加智能。不过,用户颗粒度尚有细化空间,“注销后90天内无法再注册”的策略同业罕见,账单日修改仍需询问客服。

用户体验(33.675分/40分):用户体验比较完善,但注销策略同业罕见

交通银行买单吧App注册流程简便,持卡/非持卡用户输入手机号、验证码即可完成注册,之后可以绑卡认证。值得注意的是,若用户没有交行信用卡,可以添加他行卡完成认证,或申请交行信用卡。遗憾的是,添加他行卡时不支持OCR识别卡号信息等。

日常登录方面,买单吧App支持微信一键登录、短信安全登录,也支持Apple ID登录、手机号密码登录、信用卡号登录和交通银行联合登录,可供用户选择的登录方式较多。同时,App基于机型支持刷脸、指纹、声纹、手势等快捷登录方式,仅能设置一种。

若用户设有刷脸/指纹/手势等快捷登录方式,下次登录默认快捷登录;若用户没有设置,则会提示上次使用的登录方式,比较便捷。但若一个未认证用户选择“手机号密码登录”,则需要通过“忘记密码”来重置登录密码。

与去年评测时相比,买单吧App升级到了5.0版,底边栏调整为“首页、积分乐园、惠、信用卡和我的”5大频道,更加突出积分和优惠活动。值得一提的是,对于非持卡/持卡用户,首页、信用卡等主频道也做了不同的布局设计,但部分机型适配略有瑕疵(比如对非持卡人)。

具体来看,App“首页”(持卡老用户)自上而下分为“导航、功能区域、活动区域和推荐区域”。值得一提的是,“推荐区域”采用了瀑布流方式,推荐活动、产品及资讯等内容,优点在于提升了内容吸引力,但也对运营能力提出了考验。

其中“功能区域”固顶“账单、分期、贷款、额度、支付”5大功能,并采用“9+1”十宫格模式推荐了常用功能:用户点击“全部”可以查看全部功能服务,且分类清晰、罗列有序,但不支持自定义常用功能,功能键(icon)角标提示也略多。

另一个重要频道“我的”自上至下分为“导航、个人卡片、功能区域、活动推广”,整合了个人资产类信息入口,可以一眼看到本人的持卡、积分、刷卡金情况,新增了“我的日历”,对提醒、账单、积分、活动等进行了整合。

搜索互动方面,买单吧App在“首页、积分乐园、惠”频道均设有搜索入口,可以查看最近搜索、热门搜索,支持对积分商品、优惠商户、活动、应用、资讯、客服帮助等的全局搜索;用户输入搜索词时,可以进行关键词联想;关键词模糊搜索匹配程度较优,搜索结果罗列也比较清晰。略微遗憾的是,App可以根据搜索关键词匹配相关客服帮助,但搜索不到结果/对搜索结果不满意,App无法联动客服。

客服互动方面,买单吧App各个频道页、功能触点均可以找到客服入口。具体来看,“我的客服”整合了“猜你想问(支持搜索)+自助服务+在线客服icon”,且“猜你想问”根据进入的触点不同匹配了推荐问题。

用户点击“在线客服”可以进入智能客服:对于提问,智能客服可以给出相关回答,且匹配到了相关功能点,但不再有“解决/未解决”的反馈机制。若用户连续提问,会转接人工客服。此外,用户输入“人工”等关键词也可以转接人工客服,服务水平尚可,且接入时提示等待人数,也可以进行评价。遗憾的是,对话中无法发送图片等。

消息提醒方面,买单吧App“消息”整合了活动优惠、交易提醒、娇娇通知和在线客服。用户每一笔消费/还款等交易,App会推送通知,且每笔通知可读性较强。此外, App可以在“我的→设置→消息提醒设置”中进行个性化设置,但仍未与“消息”进行相关整合。

便捷服务方面,买单吧App支持语音搜索,且语音识别比较准确(可以编辑),诸如“账单、还款”均可以跳转到相关操作。不过,App暂不支持客服中语音输入。

用户管理方面,买单吧App“我的→设置→个人信息”支持修改头像/昵称,也可以更新身份证有效期、邮箱和地址等个人信息;“我的→设置→账户与安全”中可以修改登录手机号(验证方式比较多样)、修改登录密码、管理登录设备和第三方账户,也可以注销账户。值得注意的是,注销旅程比较便捷,相关提示也比较全面,但注销后90天内无法再次注册,同业中罕见。

整体交互方面,用户在买单吧App“信用卡”频道顶部,可以直观地看到卡片、权益、账单情况,也交互了分期、还款等,比较简明清晰。值得注意的是,用户如果有多张信用卡,App优先展示默认信用卡,之后展示其他卡片,但未绑定卡片有时会出现在绑定卡之前,不那么合理。

此外,App一些交互细节仍可优化,比如,“搜索”中清空历史记录还要跳出提示确认,对于非关键操作“过度提示”并无必要;部分华为手机,用户输入搜索关键词后无法直接通过键盘确认进行搜索,需要再次点击“搜索”,不如IOS系统更方便。

与去年评测时相比,交通银行买单吧5.0版App重构了体验架构,整体操作比较流畅,搜索、客服、消息整体较优但也有可提升之处。不过,用户注销后90天内无法再次注册,同业中罕见。

功能服务(33.075分/35分):重构了“积分、惠”频道 个别功能细节可优化

卡片管理方面,交通银行买单吧App“我的银行卡”可以查看所有卡片,也可以添加/解绑卡片(包括本行/他行卡)。对于单张信用卡,用户可以看到卡片详情,包括卡面、以及卡号查询/复制;也可以进行密码管理和交易设置,包括查询密码、交易密码,以及交易限额等;还可以进行支付管理,包括免密支付管理以及第三快捷支付管理等。值得一提的是,第三方快捷支付管理比较便捷。

新卡管理方面,买单吧App支持申请办卡、查询进度、卡片激活等服务。具体来看,“我要办卡”包含卡片比较丰富、分类比较清晰,支持关键词搜索卡片,申卡流程比较便捷,特别是可以自动带入个人信息。

额度管理方面, 买单吧App“额度管理”整合了信用卡相关的额度,可以查看可用额度,也可以查看临时/固定额度,以及相关的信贷额度。

由于交通银行一张信用卡一个账户,所以买单吧App“账单查询”采用了“单卡查询+切换卡片”模式,整合了已出账单、待出账单和历史账单,也支持账单补发,但账单日修改仍需询问在线客服。值得一提的是,App账单明细较优,不仅单笔交易必要信息清晰,而且可以查看详情/提出异议,同时也支持用户按交易类型/币种/金额进行筛选,账单统计也较优。

同时,App“账单查询”关联了还款、分期等功能。用户可以实时还款(支持他行卡还款)、预约还款,也可以设置自动还款。而且,还款旅程比较顺畅,略遗憾的是,未出账单还款时未提示待出账金额。

如果有分期需求,用户可以进行账单分期、自动分期,且相关手续费率标识清晰、完整协议可查看。此外,App支持取现、现金分期、预约借款,可以转出到本行/他行借记卡,手续费率等标识清楚。同时,App也提供好享贷、好现贷、好商贷等多种信贷产品,也搭建了“消费信贷”专区,包括购车、手机等信贷场景。不过,溢缴款领回设置在“我要现金→随时还”中,功能点未进行分离。

其他金融服务方面,App提供“买单宝”和“理财”服务,其中“买单宝”包含活期余额账户和货币基金产品及相关理财功能。此外,App提供“保险”服务,包含了医疗、意外、重疾、年金险产品。

积分服务方面,买单吧App上线了“积分乐园”频道,整合了积分相关的服务。用户可以查看积分数量(提示有效期)、明细,也可以进行积分兑换、做游戏赚积分。特别是,积分可以兑好物、兑美食、兑会员、当钱花,并且推出了热兑榜,整体表现可圈可点。

权益服务方面,买单吧App“信用卡”频道可以查看单张卡权益,并进行兑换,对用户来说比较清晰、便捷。此外,App设有“买单力”体系,不同分值对应不同的权益。

支付服务方面,买单吧App“支付”聚合了付款码、分期付、扫码付、乘车码(部分地区)等,且开启/关闭、更换支付卡比较顺畅,也支持查询交易记录、进行小额免密等支付设置。

值得一提的是,买单吧App今年新建了“惠”频道,聚焦用户关注的优惠活动,整合了每日签到、精选活动、领券中心、每日任务和本地优惠,提供餐饮、加油、超市等多种优惠,手机充值、生活缴费等缴费服务,也接入了外卖、生鲜、娱乐生活、在线医疗、乘车出行等服务场景。此外,“最红星期五”等活动,也比较具有品牌特色。

与去年评测时相比,交通银行买单吧App重构了积分、惠频道,将用户关注的积分、优惠做了系统性整合,且权益服务也更加便捷。不过,个别功能细节也有不足,比如账单日修改仍需询问客服。

性能安全(14.025分/15分):

性能安全测试包括安全措施、隐私保护、安全检测和性能检测四大板块。

在安全措施方面,交通银行买单吧App设有安全键盘、超时登录会自动退出,也支持常用设备管理,防截屏/防录屏设置也比较完善,暂无法查询登录历史记录。

隐私保护方面,买单吧App首次打开明示隐私政策,隐私政策中标明了个人信息查询、更正、删除途径,用户申诉渠道和反馈机制,以及用户注销渠道。新浪金融评测室技术支持“爱加密”提供的合规评估报告显示,买单吧App在5项检测中全部合规。

安全检测方面,新浪金融评测室技术支持“爱加密”提供的人工渗透报告显示,买单吧App在8大类漏洞12个漏洞点中未检测到风险点。

性能检测方面,新浪金融评测室技术支持“博睿数据”提供的数据显示,买单吧App在平均启动时长、CPU占用方面略差于行业平均水平。

创新发展(9.05分/10分):

与去年评测时相比,交通银行买单吧App升级到了5.0版,以“方便和实惠”为主线,重构了功能逻辑与界面布局,推动产品和服务升级优化。同时,App拓展了服务场景,推出了涵盖多个生活场景的“最红星期五”活动,持续推进品牌年轻化。同时, App上线了“关怀版”。

多渠道运营方面,交通银行信用卡建设有官方小程序“交行信用卡”,运营了“交通银行信用卡买单吧”公众号和“交通银行信用卡”生活号。其中,“交行信用卡”小程序建设完善,支持办卡、查进度等,也可以查账单、还款等;“交通银行信用卡买单吧”公众号提供“提额·推荐”、“账单·分期”和“积分·福利”三大板块服务,可绑定信用卡查账单、查额度等,也可以接收动账消息、咨询人工客服等。

从App角度来说,交通银行买单吧5.0版重构了体验架构,将用户关注的积分、优惠进行了系统性整合,权益服务更加简明清晰。同时,App进一步提升了语音助手、日历等智能服务,用户体验更加完善、更加智能。不过,用户体验颗粒度尚有细化空间,“注销后90天内无法再次注册”的策略仍待思索。值得关注的是,App对智能化、年轻化的不断探索,也对产品运营能力、可持续发展能力提出了新考验。

(测试版本为安卓5.0.0版/ios5.0.0版,隐私、安全测试数据由爱加密提供,性能测试数据由博睿数据提供,评测截止日期2021年7月31日)

今年是新浪金融评测室成立的第八个年头,八年来我们参与并见证了银行App发展的每一步!从去年开始,新浪金融评测室加入了对“银行信用卡App”的评测,结合行业发展的新趋势,与业内专家深入探讨、反复推敲,制定了信用卡App评测标准,并引入了第三方技术机构给予数据支持,力求专业、客观和公正。

经过初测、复测、交叉评测等多轮测试,金融评测室综合用户体验、功能服务、性能安全、发展创新4大维度、210余项细分指标对13家银行信用卡App进行全扫描。。

全报告:2021年信用卡App评测全报告

邮件money@staff.sina.com.cn;电话010-62676252

加载中...