新浪财经 美股

王健林知道吗?印度土地的秘密

新浪美股

关注

文/《理财师》杂志 张驰

近日,首富王健林再次访问印度,并会见印度总理莫迪。王健林此次出师,是借由印度哈里亚纳邦的全球招商大会。此前有消息说,王健林将投资100亿美元于该邦投资建设新产业园。

在伦敦的沸沸扬扬,西班牙的纷纷扰扰之外,王健林勾画其亚洲版图的动作似乎低调沉稳的多。他在印度的布局一直悄然进行。在去年5月受到来访的印度总理莫迪的邀请之后,王健林第一次专程赴印。其实,早在邀约之前,万达就已经派人赴印寻找投资机会,而莫迪的邀请似乎正中下怀。

王健林眼下的身价显然已经不止于中国首富。就在不久前《福布斯》的榜单显示,王健林已经超越李嘉诚成为全球华人首富。按照“首富就是财富风向标”的惯常逻辑,也许我们应该把目光从李嘉诚是否撤离大陆这一点上移开,转而追踪王健林的海外投资动向。

根据2月9日印度中央统计局(CSO)发布的最新2015年度印度GDP增长预测,印度截至2016年3月的2015年度GDP增幅将高达7.6%,创5年来最高水平,并将借此“领跑全球”,从而成为GDP增长最快的国家。“最富的”逐利“最快的”,会擦出怎样的火花?

据《印度时报》此前的报道,王健林在与印度哈里亚纳邦首席部长会面时就表示,计划投资建设一座占地面积达7000-9000英亩(约28-36平方公里)的工业园区。不过哈里亚纳邦官员表示,虽然政府支持该项目,但目前无法提供这么大面积的土地。《印度时报》称,王健林希望利用邦政府现有的土地建工业园,而不是通过征地完成这一项目。哈里亚纳邦官员称,邦政府在古尔冈拥有的土地未达到9000英亩,不过他们期待继续与万达进行后续商谈,“现在计划还没定下来,安得拉邦和马哈拉施特拉邦也想把万达吸引过去,万达的投资规模太大了。我们希望能给它这么多土地,以建成这个工业园。”

其实,王健林在印度的投资计划自始就因为土地原因迟迟没有进展。有消息称,在听闻王健林投资的新闻后,哈里亚纳邦的一些小土地主纷纷致电政府表示愿意出售土地给万达,不过令人担心的是,这种情况下,价格也往往会水涨船高。

据悉,万达此次大手笔投资印度,计划于7个月后高调对外宣布,实为契合某个合适的时点。这也符合首富一向的高台起跳风格。

时间紧任务重,中国首富好胃口,为什么印度邦政府却难以顺势而为呢?印度的土地状况与中国有什么不同呢?为此,我们采访了中国人民对外友好协会中国印度友好协会理事李中东女士,为我们解析其中的秘密。李中东此前曾于印度孟买成功组织第四届中国印度论坛,并多次带领中国企业家赴印深入考察,对印度投资政策及环境有较深的理解。

弱政府、强市场,我们该找谁?

《理财师》:王健林印度之行会见了印度总理和哈里亚纳邦首席部长,得到了政府的支持和首肯,但为何项目的推进仍然困难重重?

李中东:中国企业更信赖政府,也更信赖政府的信用,这是因为我们的政府很强大。但往往我们也会把这种认知和经验直接带到“走出去”的行动中。这一点可以看看我们的首富,到世界各地哪里买买买似乎都要拉上女王、总统夫妇一起炒炒炒,当然,这也说明世界各国更加关注中国人口袋里的财富。而我所接触的其他中国企业,也把与印度各级政府的会面看得更重。

印度的商业环境有什么不同?印度总理莫迪有句名言:“在印度,政府无所为,你才会更有为。”印度政体造就了经济领域“弱政府,强市场”的局面。事实上,印度是私有制占有更重要地位的国家,从你进入印度的第一刻起,就无处不被强大的私有经济所包围,航空公司、机场、体育场……最重要的,土地。事实也证明,那些由政府运营的产业往往都不理想,而私有公司的效率是极高的。

印度土地私有这一不同于中国的状况,中国企业一定要特别注意。中国企业到印度投资建厂,首先会遇到土地问题,也是感到很头疼的问题。我曾经在印度的大地主那里看到过原始的图纸,一块大面积的土地往往由密密麻麻的很多小地块并购而来,它原本分属于一群小地主。大地主们二三十年的时间所做的工作就是把小地块集中变成大地块握在自己手中,这需要花费大量精力和成本。

政府手中通常既没有地,也没有更多的钱,所以我们按照在国内的经验,“想买地找政府”,更多时候行不通。

《理财师》:那政府在土地问题上能给投资者提供什么帮助?

李中东:一般而言,两种情况:一种是政府已经规划好的工业园,你可以入驻,但这当然不是政府为某家企业定制的,因为事先已经对产业有所规划,所以企业会受到更多约束。另一种情况,就是协助,通常的表达和政府实际所为就是“协助征地”,投资者是征地主体,政府提供更多帮助和协调。中国一家上市公司就是通过这种方式完成了自己的产业园建设。客观地说,这是一个比较复杂和耗时的工作,因为你要征到足够面积的土地,就要和无数小土地主谈判和谈价,对方坐地起价的情况也是经常。

眼下印度很欢迎中国投资者,有一些地方政府也承诺可以先把小地主的地买过来再出租给中国企业,但这也需要你对土地的具体需求和投资规划十分确认。

政府工业园VS私人土地,哪个更好

《理财师》:那投资者是不是可以从私人手里购买土地呢?相比政府已经规划好的工业园有哪些优劣势呢?

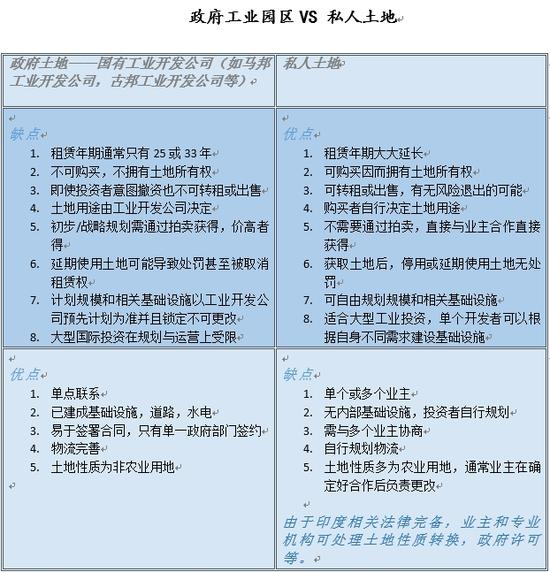
李中东:印度的土地是永久产权的,所以第一点不同,就是政府工业园区的土地只租不卖,而私人的土地我们则可以通过购买拥有永久产权。

当然,差异还有很多,比如灵活性。如果你租赁了政府工业园区的土地,期间就算意图撤资,也不可以转租他人;同时,即使你自己使用,也不可以转用途或转产业。政府工业园区的土地租赁期限很短,通常只有25到33年,租金也是趸交。私人土地的租赁期限则看双方协商,通常相比会大大延长,可到60年也可到99年,这要看具体谈判情况。

《理财师》:那投资者该如何选择呢?

李中东:政府产业园也并非全无优势。比如,比较简单,你只需要和政府部门签订合同就好;而私人土地,尤其是大片土地,有时会有多个业主,因为当初整合土地需要实力,大地主们有时会联手购买。另外,政府产业园的道路、水电等基础设施已经规划并建设完成,而私人土地则需要你根据自己的需求来规划基础设施和物流。当然,这也是私人土地的好处。就是更贴合自身需求。

还有一个非常重要的问题,就是土地性质。印度的土地大体可以分为农业用地和非农用地,只有转化土地性质为非农用地我们才可以作为工业商业用途,一般而言政府工业园区都已经把土地性质转化完毕,而私人土地有些为农业用地,则需要双方合作确定后由业主去办理转换土地性质的手续。当然,这些都可以通过专业机构代为完成。

我建议中国投资者也可多关注私人土地。我们为什么投资?是为了寻找获利机会。相较而言,我们在中国所谓“购买”的商业用途土地,不过三五十年。而在印度,即使我们不购买土地,而是租赁私人土地,可以把合作期限锁定在五六十年或更长,这就意味着我们以租的方式“买下来”更长使用期限的土地,而好处在于,租金是按月支付的。我们的投资风险要小太多。

坦率地说,通过与印度私人土地主合作,我个人已经掌握了三块土地,自古我们就讲“和合”,这是最好的选择。如果中国企业家投资印度遇到土地问题,我也愿意提供帮助。

怕什么?去看看

《理财师》:随着眼下的印度热,有不少中国投资者想去印度寻找投资机会。但提起印度总是有些担心,也不知道该从哪里入手。

李中东:担心什么?担心印度企业的商业信誉?还是担心沟通不够顺畅?其实,恐惧来自于未知,害怕是因为不了解。

有人会问,印度商业社会的风险大吗?应该这样说,无论在哪里投资,选择合作伙伴都同样重要。

我们在印度的合作伙伴是在政商界非常有影响力的百年家族企业普达集团。长期的私有制体系,造就了一些有强大影响力的家族企业。历经风雨,我想时间已经替我们考验过他们的实力和信誉了。如果你再有机会深入接触已经在印度投资比较成功的中国企业,你可以只比较一项,他们在中国的应收账款数额是多少,在印度又是多少?我想你会被颠覆的,有一家应收账款在国内以亿计的企业,在印度的应收账款以万计。当然,在接触还不够深入的情况下,他们会和你更多分享在印度开拓市场的不易过程。

我时常被问到,这两个市场有什么不同?太多的相同也太多的不同,确实难以一言蔽之。中国企业家需要多些耐心,我想这不只针对印度投资,而是针对“走出去”。我们的企业家是在过去中国经济快速发展过程中强大起来的,赚钱太快成长太快,而中国之外的任何一个市场显然都不能像中国市场那样充分满足我们大干快上赚大钱赚快钱的渴望。

《理财师》:马克吐温说过印度只有三个季节,热,非常热,非常非常热。中国企业去投资,如何不遇冷?您如何看待印度市场的机会?

李中东:我认为印度确实进入了黄金10年,这不光是从那些经济指标分析。的确,我们需要了解这个市场,我们需要对这个市场多些耐心。有观点说,在印度你不能着急,因为印度市场就是那样稳步增长的,不疾不徐。这一点我同意,也不完全同意。在中国市场出现爆发性增长前,谁又预料到了这种爆发呢?眼下的印度,除了和中国一样,莫迪政府倡导改革和经济发展之外,另一个市场的推动力量就是,人民群众想过美好生活的欲望在短时期内集中爆发了。这一点,让中国出现了经济的快速增长,也会在印度再现。想一想,一个12亿人口的大国,年轻人口在65%,非常可能会显现和中国一样的大国经济特征。

去年一位山东的企业家朋友和我一起去印度,甚至带好了拖鞋,准备过苦日子。但回来后他总结了三句非常经典的话:印度和中国的差距有多远?两个半小时;印度经济才是全球的;印度经济就像燃烧的火焰上盖着一层纸。

是的,他被颠覆了,差距远没有想象的那么大,两个半小时只是时差,不同方面的差距更是机会;他也看到了印度经济散发的活力;同时,我们中国企业在印度要参与的是全球竞争。敢去吗?怕什么,先去看看。

责任编辑:张玉洁 SF107

加载中...