新浪财经 美股

TPP条款披露 日本农民果然被坑

观察者网

关注

就在全中国人都在欢度国庆假日的时候,美国悄悄地携手其他11位小伙伴们干了件大事——搞定“跨太平洋伙伴关系协定”(TPP)。几经跳票,这项美国版的太平洋自贸协定,最终于5日在美国城市亚特兰大达成了部长级协议(观察者网独家翻译TPP协议概要,请戳此处查询)。不过,与会各国,特别是美国,对协议的细则却总是讳莫如深。

今天,日媒《日本经济新闻》披露了协议与日本相关的内容概要。观察者网产业经济专栏作者华云仔细研究发现,其中与日本有关的部分表明,日本农产品市场向美国开放程度之深远超想象,大有成为“案上鱼肉”之势。

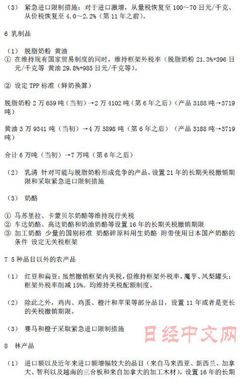
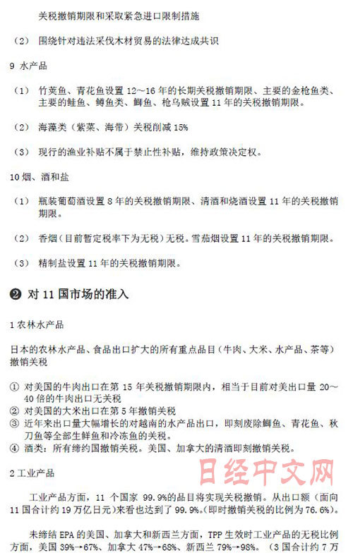
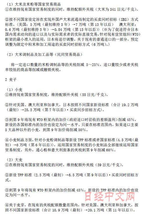
根据日经中文网提供的这份概要显示,日本农产品类目将全面下调关税水平,包含米、面、牛肉、猪肉、牛肉以及水产品等主要类目。

TPP关于农产品方面的大规模市场放开,引爆了日本社会的敏感点

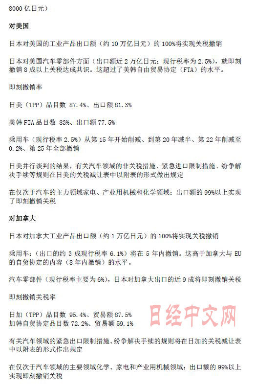
此外,在工业领域,与美国竞争激烈的汽车产业,日本也将全面放开准入。日本将对美国输入的工业品最终实行100%的关税撤销。其中与日本重工业利益休戚相关的汽车领域,日美双方达成了即刻撤销8成关税的共识。TPP谈判参与国并不包括韩国,而就目前披露的内容看,日本在协议中对美关税减免的幅度已经超过了美韩FTA。

一旦协议生效,美国车商在日本将入无人之境,日本的汽车厂商面临严峻挑战

据观察者网9日报道,日本农林省当天公布了TPP谈判中有关农产品关税问题的有关内容。按照农林省公布的情况,在设定关税的834种商品中,TPP协定生效后约有半数将撤销关税。此前主要以大米、麦子等5个敏感种类为中心透露了协议内容,而此次日本农水省公布的内容则反映出协定涉及多个领域。消息一出,立即引发了日本在野党与民众的纷纷抗议。

哈佛大学学者奥尔霍特近期的一篇文章表明,在世贸框架下,日本对世界的开放程度远低于中国。其中,农产品市场是久攻不下的一个领域。不过,农产品领域却未能挡住TPP的迅猛攻势,最终沦陷。

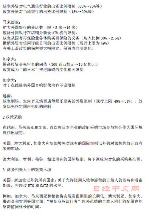
以下为日经披露的TPP协定概要的上半部分:

(文/观察者网 李晽)

加载中...