新浪财经 信托

中泰信托股权易主风云:实控人之谜仍然未解

新浪财经

关注

谁的中泰信托?

撰文 | 海星

出品 | 大摩财经(ID:damofinance)

“明天系”背景的刘卓离任中泰信托旗下大成基金董事长,中泰信托实控人问题再次引人关注。

11月3日,大成基金发布公告称,因第六届董事会任期届满,选举吴庆斌、翟斌等任新一届董事会董事。董事长刘卓任期届满离任,吴庆斌接任。

刘卓此前主要在“明天系”背景的哈尔滨银行任职,2012年11月起任职中泰信托的监事会主席,2014年出任大成基金董事长;新任董事长吴庆斌则先后任职于西南证券飞虎网、北京信托等机构,2012年7月至今任广联投资董事长,2012年起任职中泰信托,并于2013年6月至今任中泰信托董事长。

大成基金成立于1999年,是“老十家”公募基金,业务资质齐全,是全国同时具有境内、境外社保基金管理人资格和基本养老保险基金管理人资格的四家基金公司之一。截至2018年底,大成基金管理总资产2091亿,其中管理公募资产规模1538亿元。

大成基金的控股股东为中泰信托。中泰信托持股50%,光大证券和银河金控各自持股25%。由于中泰信托实控人关系不明,大成基金的实控人也处于迷雾中。

中泰信托实控人之谜

中泰信托前身为中国农业银行厦门信托投资公司,成立于1988年。1997年改制成为厦门联合信托投资公司;1999年,人民日报所属公司华闻控股作为牵头股东,进行增资扩股,并在2002年更名为中泰信托。

主导中泰信托增资扩股的华闻控股,正是资本派系“华闻系”的核心公司。

华闻系核心人物即早年出身于人民日报社的王政。毕业于复旦大学曾在人民日报理论部做编辑的王政,1993年以人民日报社综合经营办处长之职南下参与筹办广联投资,并以此为起点在2000-2006年间一手壮大华闻系。2007年初,华闻系控制的上市公司新黄浦(600638.SH)入股中泰信托成为其股东之一。

不过,2006年华闻系核心人物王政因上海社保案被判刑三年,华闻系随之分崩离析。华闻系遗产(广联、中泰信托、华闻控股及旗下的中泰信托、新黄浦、华闻传媒等)由国企中国人保接手。2008年,中国人保完成对华闻控股的股权重组,并持有华闻控股55%股权,中泰信托的实控人由此变更为中国人保。(详见《谁的华闻传媒》)

由于华闻系内部管理问题、股权问题及诉讼等问题,人保对华闻资产整合进度缓慢,加上当时人保为顺利上市,于2011年左右开始出售华闻资产包。

值得一提的是,2009年王政出狱后,一度打算重主华闻系,并通过其控制的无锡金源与北京信托竞标华闻系资产包。不过,最终还是北京信托于2012年拿下华闻系资产。

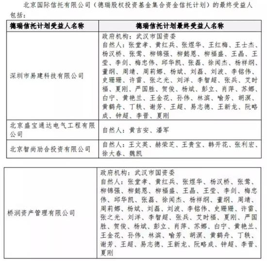
截至2018年底,中泰信托由中国华闻控股持有31.57%;新黄浦持有29.97%;广联投资持有20%,三者作为一致行动人实际控股中泰信托。三家公司背后即为北京信托,后者实际出资人为“德瑞股权投资基金集合资金信托计划”。至此,中泰信托的实控人成为德瑞信托计划。

上市公司新黄浦此前披露,上述德瑞信托计划成立于2011年,成立之初由深圳易建科技、北京盛宝通达电气、北京智尚劢合投资及桥润资产管理四家机构作为次级信托单位认购。2012年2月至4月,甘肃信托及“明天系”的新时代信托分别以优先级认购了12.2亿和19.8亿,当年5月,德瑞信托计划便拿下了华闻系资产包。

2017年,随着明天系实控人被带走,明天系资产也随之被处置。也就是说,2012年至2017年间,中泰信托实控人即为明天系。

但到2017年底,中泰信托因实控人状况不透明及部分业务违规问题,受到原上海银监局的处罚,责令其暂停新增信托计划,存续信托计划不得再募集,并就实控人阳光化问题进行整改。

截至2018年底,德瑞信托计划背后的出资人情况再次更迭,最终受益人主要为上述四家次级认购人,背后的实控人也变更为自然人张孝棠、魏凯和潘军,其中潘军为香港房企花样年控股(1777.HK)董事会主席。但中泰信托背后具体由谁掌控,仍未有进一步披露,实控人阳光化问题仍在推进中。

2018年中泰信托经营情况大幅下滑。营收下降34%至2.88亿,净利润为1.44亿,同比降40%。去年全年,中泰信托总计发行了14个信托产品,上年全年则有66个信托产品;信托管理规模上,也比上年同期降23%至288亿,在信托业公司中排名倒数第三。

今年上半年,中泰信托营收为1.51亿,同比增31%,净利润9444万元,同比增49%。但其经营情况依然不顺利,今年5月,中泰信托因贵州及青海的地方政府项目逾期而踩雷。

加载中...