新浪财经 信托

最全整理!一文看透68家信托公司!

新浪财经

关注

来源:投行圈子

1. 基本内涵

2. 整体市场情况

3. 68家信托公司全面剖析

4. 信托业的发展历程简述

5. 信托公司的监管架构、业务范围及规模演变

6. 信托行业面临的风险和一些常见业务

7. 关于信托行业的一些思考

本文作者:任涛

信托行业和银行业、证券业、保险业并称为中国的四大金融行业,也是经营范围最广的一个领域,我们目前所熟知的受益权、收益权等概念均来源于信托行业。当然,信托业也是我国经历整顿最为频繁的一类金融业,目前正处于第七大整顿大潮中。可以说,信托公司的发展历程也承载着金融业的发展痕迹,繁华抑或是遗梦。

(一)国外信托基本情况:日本信托资产规模高达180万亿人民币,远超M2

信托最早起源于英国,但美国开办了世界上第一家信托投资公司(最初由保险公司经营,即1822年的农民放款信托投资公司)。发展模式上看,英美国家的信托主要以私人财产传承和税收规划、公益信托、财富管理(包括私人银行和家族信托等)、资产证券化(天然的SPV载体)等四个业务为主(即个人事务和证券投资信托)。

日本的信托模式主要以资金信托为主,业务范围上和银行相互补充,经营长期融资业务。2019年4月,日本的信托资产规模高达1200万亿日元,已经超过其M2(约为1000万亿日元),特别是2012年以来,日本信托规模从不到800万亿日元,迅速扩张至目前的1200万亿元,不到七年的时间增长了400万亿日元(相当于增加60万亿人民币),增幅远远超过M2。因此,日本目前1200万亿日元(约合180万亿人民币)在全球主要经济体中居于最高位置。而相较之下,美国则主要以基金业为主。

(二)信托的三个概念:信托、信托公司、信托业务

1、信托是指委托人基于对受托人的信任,将其财产权委托给受托人,由受托人按委托人的意愿以自己的名义,为受益人的利益或者特定目的,进行管理或者处分的行为,简而言之即为“受人之托、代人理财”。定义来源于《信托法》。

2、信托公司是指依照《中华人民共和国公司法》和《信托公司管理办法(修订稿)》设立的主要经营信托业务的金融机构。

3、信托业务是指信托公司以营业和收取报酬为目的,以受托人身份承诺信托和处理信托事务的经营行为。定义来源于《信托公司管理办法(修订稿)》。

(三)信托公司的监管指标汇总

1、一般信托的投资起点为100万,但单笔委托金额在300万元以上的自然人投资者和合格的机构投资者数量则不受限制,其中我们常常听到的信托受益权为等额份额的信托单位。

2、信托公司注册资本最低限额为3亿元人民币或等值的可自由兑换货币,注册资本为实缴货币资本。

3、信托公司申请经营企业年金基金、证券承销、资产证券化等业务,应当符合相关法律法规规定的最低注册资本要求。

4、信托公司不得开展除同业拆入业务以外的其他负债业务,且同业拆入余额不得超过其净资产的20%、对外担保余额不得超过其净资产的50%

5、信托公司的净资本不得低于2亿元,且净资本/净资产≥40%,净资本/各项风险资本之和≥40%

其中,净资本=净资产-各类资产的风险扣除项-或有负债的风险扣除项-其他风险扣除项。

银监会在2016年曾试图将信托公司的资金来源和资金运用两个角度混合,并把信托分为八大类(债权信托、股权信托、标准化产品信托、同业信托、财产信托、资产证券化信托、公益信托和事务信托),但后来出于各种原因,而不了了之,目前分类方式是否有变化尚不确定。不过考虑到数据的延续性,我们仍然从资金来源和资金运用两个角度进行拆分研究。

(一)总量维度:规模与银行理财并驾齐驱,人均规模最高的金融行业

1、自2013年以来,我国信托公司数量便一直稳定在68家,从业人数目前已经超过2万人。

2、截至2018年底,68家信托公司的信托资产余额达到22.70万亿元(2017年甚至高达26.25万亿元),规模上目前已和银行理财并驾齐驱。

3、目前我国信托行业人均拥有信托资产规模超过10亿元,特别是2016年以来,信托行业人均拥有信托资产规模便稳定在10亿元以上,可以说是人均规模最高的金融行业。

(二)信托功能维度:事务管理类信托一骑绝尘、投资类信托步履蹒跚

从信托资金运用来看,可以分为三大类(即融资类、投资类和事务管理类)。

1、融资类信托是指在信托资金与借款人之间形成债权债务关系的信托,即像贷款类资产一样,有固定的收益来源、有明确的抵押担保等,具体包括贷款类信托、债权投资信托、融资租赁信托等等。

2、投资类信托,即在信托资金与借款人之间形成股权关系的信托,收益来源不固定,风险相对来说较小,具体包括证券投资信托、股权投资信托、权益投资信托等等。

3、事务管理类信托目前还没有明确的定义,可以简单理解为除融资类信托和投资类信托之外,既不负债募集资金、也不负责寻找资产,只是负责监管、结算、托管、清算、通道等事务性工作,这里面通道业务的性质更多一点,即为规避投资范围、杠杆约束等监管要求的通道类业务,没起到什么作用,也是今年监管的重点督察对象。

4、从2012年开始,带有天然通道属性的事务管理类信托占比便开始大幅攀升,从2012年的12%左右已经升至2017年底的59.62%,5年的时间提升了47个百分点以上。2018-2019年虽然略有下降,但依然高达55%以上。

5、融资类信托则从2008年60%以上大幅降至目前的15%附近,投资类信托则有起伏,目前也仅略超过20%。

(三)资金来源维度:单一资金、集合资金和财产权信托的来来往往

1、从资金来源看,信托可以分为资金信托和财产信托,而资金信托(即把货币资金直接给信托公司)根据委托人数量进一步划分为单一资金信托(只有1个委托人)和集合资金信托(超过1个委托人)。其中,单一信托由于信息无须公开、私密性较好、资金运用和来源几乎均较单一、委托人在资金运用过程中起主导作用等特点,通道业务类较多。

2、集合信托期限不得少于1年,且信息需要公开,风险相对较小,一般投资于监管部门批准发行或上市的金融品种,且委托人多为自然人、信托公司在资金运用过程中起主导作用。

需要说明得是,在股权投资和证券投资的集合信托产品中经常借助于分级,是最正常的信托产品,就像是买一个理财产品。

3、财产信托是指将非货币形式的财产、财产权等委托给信托公司管理(包括房产、股权、债权、名画、古董等等)。

4、从构成来看,单一资金信托一直占据主导地位,其占比最高在2008年底曾达到83.27%,之后一直趋势性下降至2019年一季度的42.30%,虽然比例在下降,但依然很重要。需要说的是,我们经常提及的信托通道主要应归于单一资金信托。

5、集合资金信托近年来一直处于稳步上升态势中,目前比例上已经和单一资金信托相当,财产信托的比例稳定在16%附近。

6、虽然多数通道为单一资金信托,但现在集合信托、财产权信托很多情况下也是为了规避监管,如地方政府如果需要融资,出于监管需要无法从银行获得,便会找到信托公司,发一个集合资金信托计划募集资金。对于财产权信托同样如此,即商业银行将贷款类资产或其收益权直接转让给信托公司,由信托公司发行财产权计划进行接盘等等。

(一)数量维度:运营68家,另有3家处于破产中

2013年以来,我国信托公司数量稳定在68家,再未发生变化。不过除这68家外,尚有3家处于破产过程中,分别为广州国际信托、吉林泛亚信托和金新信托。

(二)名称维度:一半信托公司更换了名称(以去掉“地名”为主),已今非昔比

由于信托公司已经过了多轮整顿,目前有一半信托公司已更换了名称(主要是去掉地名),不再使用之前的名称。并且对于很多信托公司而言,习惯于在其名称中附加“国际”二字,以彰显其品牌形象。我们汇总了信托公司名称的变更情况如下:

(三)外资参股:8家信托公司有外资背景

目前监管机构已经允许外资机构参股国内信托公司(可以突破20%的比例限制),现阶段国内共有8家信托公司有外资背景,分别为紫金信托(三井住友信托银行,19.99%)、国通信托(东亚银行,19.99%)、中航信托(华侨银行,19.99%)、中粮信托(蒙特利尔银行,19.99%)、百瑞信托(摩根大通,19.99%)、北京国际信托(威益投资,15.30%)、兴业国际银行信托(澳大利亚国民银行,8.42%)和新华信托(巴克莱银行,5.57%)。

(四)上市维度:3家已直接上市、3家已借壳上市

68家信托公司中有3家已完成了正式上市进程(安信信托和陕国投信托于1994年在A股上市、山东信托于2017年在港股上市)。可以说上市难度较大拖慢了其发展进程,信托业在最早也一直被视为金融业的异类(有点像今天的P2P),虽然本不应该如此。同时,还有其它3家信托完成了曲线上市(通过借壳),如江苏信托借壳ST舜船曲线上市(2016年12月1日)、昆仑信托借壳ST济柴曲线上市(2016年12月15日)、五矿信托借壳ST金瑞曲线上市(2016年12月16日)。

需要说明得是,由于信托业的经营范围非常广,某种程度上和证监会的管辖机构具有非常大的业务交叉性,因此上市并不容易,其理由便是主营业务不清晰,所以才有了上述3家信托公司的借壳上市。

(五)股东背景:企业和地方国企背景分别16家和29家,金融机构背景13家、民企背景10家

1、目前国内68家信托公司中,这68家信托公司可以进一步划分为16家央企控股,13家金融机构控股(包括金控集团、AMC和银行),29家地方控股、10家民营企业控股。可以说,68家信托公司各有不同,主要因为其股东背景和作业风格不同。

2、银行控股的信托公司分别为建信信托、交银国际信托、兴业国际信托、上海国际信托,AMC控股的信托公司主要有大业信托(东方资产)、金谷国际信托(信达资产)、长城新盛信托(长城资产)、华融国际信托(华融资产)以及中建投信托(建银投资)。此外,中信信托、平安信托、光大兴陇信托与中诚信托的背景同样为金融控股企业,与银行也有千丝万缕的联系。

3、10家民企背景的信托公司分别为国民信托、四川信托、云南国际信托、爱建信托、新时代信托、安信信托、万向信托、民生信托、中江国际信托、新华信托。

(六)地区分布:北京11家、上海7家、浙江5家、广东5家、江苏4家、陕西3家,11个省各2家、3个地区空白

国内68家信托公司主要分别在6个地方,其中北京11家、上海7家、浙江5家、广东5家、江苏4家、陕西3家,合计达到35家。另有11个省级地区各有2家,合计为22家。此外还有11家省级地区分别只有1家信托公司。

也即国内共有28个省级地区拥有信托公司,目前广西、宁夏与海南在信托公司布局方面仍为空白。

(七)经营情况:规模与效益排名

拥有22万亿信托资产的68家信托公司呈现出比较分化的发展情况。

1、信托资产:超过万亿的2家,超过5000亿元的有15家、1000亿以下11家

第一,仅有中信信托和建信信托的信托资产规模超过万亿元,分别为1.65万亿和1.40万亿,远远超过排名第3的华润深国投信托(0.95万亿元)。

第二,信托资产规模在5000-10000亿元的信托公司有13家,分别为华润深国投信托、交银国际信托、上海国际信托、兴业国际信托、华能贵诚信托、中融国际信托、中航信托、渤海国际信托、五矿国际信托、光大兴陇信托、华宝信托、平安信托和长安国际信托。

第三,信托资产在1000亿元以下的信托公司分别为吉林信托、苏州信托、国联信托、东莞信托、杭州工商信托、山西信托、中泰信托、长城新盛信托、天津信托和华宸信托。

2、净资本:100亿元以上15家,10亿元以下2家

目前净资本规模在100亿元以上的有15家,从高到低依次为重庆国际信托、平安信托、中信信托、华能贵诚信托、中融国际信托、江苏国际信托、兴业国际信托、上海国际信托、中诚信托、华润深国投信托、昆仑信托、五矿国际信托、对外经济贸易信托、中航信托和交银国际信托。

其中,净资本在10亿元以下的有2家,分别为长城新盛信托和华宸信托。

3、资产质量:比商业银行更严重,4家不良资产率超过10%

在经济下行压力加大的背景下,资产质量的问题不仅存在于商业银行,对于业务风格更为激进的信托公司而言,资产质量问题更为严重,特别是信托公司的经营特征使得其集中度往往较高,风险问题也会更突出。截止2018年,不良资产率在1%以上的信托公司有27家(有一些信托公司未披露不良数据)。

第一,4家信托公司的不良资产率在10%以上,分别为华宸信托、中粮信托、新华信托和山西信托。

第二,不良资产率在5-10%区间内的信托公司有9家,中泰信托、天津信托、华宝信托、吉林信托、西藏信托、昆仑信托、中信信托、兴业国际信托等等。

(八)业务特征:哪些信托公司以房地产为主?哪些以工商企业为主?

我们按照资金投向进行分类和排序,对68家信托公司在房地产和实体企业领域的投向进行分析,通常情况下,以房地产信托为主的信托公司比较容易受监管政策影响,而以工商业为主的信托公司比较受经济环境的影响、资产质量也会更差,具体如下:

1、房地产信托:7家信托公司将资金的30%投向了房地产,12家信托公司将资金的20-30%投向了房地产

68家信托公司中合计共有19家将信托资金的20%以上投向了房地产,其中30%以上为7家、20-30%为12家。

第一,这7家公司和投向房地产的比例分别为杭州工商信托(79.13%)、华宸信托(68.10%)、中建投信托(53.49%)、长城新盛信托(41.33%)、万向信托(35.32%)、浙商金汇信托(32.17%)、中诚信托(30.57%)。

第二,12家信托公司和投向房地产的比例分别为北京国际信托(29.30%)、中原信托(29.21%)、华信信托(28.42%)、陆家嘴国际信托(27.96%)、山东国际信托(26.66%)、平安信托(25.24%)、安信信托(25.19%)、华融国际信托(23.77%)、大业信托(22.29%)、爱建信托(22.11%)、百瑞信托(21.90%)、中信信托(21.37%)。

2、工商业信托:10家信托公司将信托资金的50%以上投向了工商业,另有7家信托公司不到10%

第一,这10家信托公司和比例分别为新时代信托(94.19%)、天津信托(79.28%)、山西信托(73.90%)、国民信托(72.28%)、吉林信托(69.93%)、西部信托(61.33%)、重庆国际信托(59.84%)、中泰信托(53.18%)、雪松国际信托(52.92%)、安信信托(52.46%)。

第二,7家信托公司和比例分别为对外经济贸易信托(2.03%)、建信信托(2.71%)、杭州工商信托(2.77%)、英大国际信托(6.68%)、金谷国际信托(7.06%)、中建投信托(8.18%)、华宝信托(8.87%)。

(一)历经六次大整顿

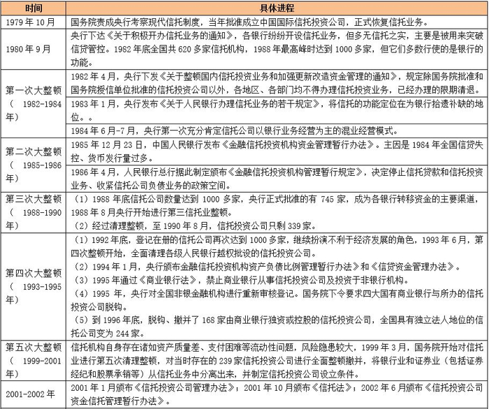
我国信托业始于上海(1921年成立中国通商信托公司),在1949-1978年期间由于实行计划经济体制而没有发展信托业务。1979年国内恢复信托业务,同年10月我国第一家信托机构成立(中国国际信托投资公司),之后信托公司纷纷设立,在1988年达到最高峰时甚至有1000多家。不过在21世纪之前,由于我国一直没有一部统一的信托法(2001年才发布),导致我国信托业的发展一直比较紊乱,2001年之前信托业经历五次大整顿,2001-2007年是规范调整的阶段,2007年之后银信合作不断深化让信托业迈入快速发展的轨道。

(二)无银行不信托

我国的信托业在早期发展阶段,定位较为不清晰,基本上是变相从事银行信贷业务,罕有真正从事信托业务的信托公司。整体上看,信托业的每一次快速发展都离不开和银行的合作,包括资本市场的配资、房地产与政信合作业务、理财合作业务、利用信托优势帮助银行规避监管等等,这期间,银行与信托相互鼓励与打气,不断进行金融创新,在助力银行发展的同时,也迎来了信托业一次又一次的发展机遇,信托业规模也得以大幅增长,银信合作成为金融业中最为耀眼的创新业务。

(三)监管历程充满坎坷

2003年银监会接手信托公司的监管权后,开始重塑监管架构。2007年银监会发布新两规(和《信托法》并称为“一法两规”),使信托公司的业务发展逐步迈入正轨,之后适逢2006-2007年的大牛市、2008年的金融危机以及2008-2009年的4万亿元刺激计划,银信合作得到空间发展,这期间由于银行信贷规模受到管控、表外业务需求急速增长的情况下,配资业务(两轮大牛市)、政信等基建业务和房地产业务(源于信贷规模管控等)、理财资金通过信托发放贷款等通道业务开始大幅发展。当然,业务在不断发展的同时,风险也隐患也明显增加。2010年以来银监会开始出台相关政策进行约束,但信托公司天然的业务优势总能为其打开新一轮的业务发展空间。当然这一银监体系内部的合作模式使得证监会和保监会艳羡不已,2012年之后证监会体系下的机构也复制信托的业务模式得以快速发展,保监会也出台相关政策放开保险资管业务。在2012-2017年的这五年时间,大资管业务为主的影子银行业务催生了各种业务类型,也导致金融强监管和去杠杆进程在2017年正式开始。

进入2017年以来,信托业正面临日益严厉的监管,金融监管一统是大趋势,回归本源正成为各信托机构的努力方向。

(一)信托业的监管架构:一体三翼

目前信托业的监管架构包括中国银保监会信托部、中国信托业协会、中国信托登记公司和中国信托业保障基金。

1、2015年3月,中国银监会内部监管架构变革,正式成立信托监督管理部(之前由非银部管理),信托被独立出来进行监管,第一任主帅为邓智毅(据悉将出任东方资产总裁,湖北银监局局长赖秀福将接棒)。

2、中国信托业协会成立于2005年5月,是信托业的自律组织,于2015年推出《信托公司行业评级指引(试行)》,简称“短剑”体系(CRIS)(包括资本实力指标、风险管理能力指标、增值能力指标和社会责任指标四个方面。该评级体系与银监会的《信托公司监管评级与分类监管指引(2014年8月修订)》相互弥补。

3、中国信托登记公司(简称中信登)于2016年12月26日正式揭牌成立,其中中债登持股51%,中信信托、重庆信托、中融信托、建信信托、上海信托、民生信托、中航信托、平安信托等8家信托公司分别持股3.33%,中国信托业协会和中国信托业保障基金分别持股0.33%和2%。中信登的业务范围包括:信托产品、受益权信息及其变动情况登记,信托受益权账户设立和管理,信托产品发行、交易、清算、结算、估值、信息披露、查询、咨询和培训等服务以及部分监管职能。

4、中国信托业保障基金于2014年12月12日成立,保障基金主要由信托业市场参与者共同筹集,用于化解和处置信托业风险的行业互助资金。

(二)信托业的业务范围:几乎无所不包

信托业可能是业务范围最广的一类金融行业,几乎无所不能,具体包括信托贷款、投行业务、证券业务、基金业务、租赁业务、保管业务等等。具体来看:

1、包括资金信托、财产(权)信托、公益信托、慈善信托等四大信托业务,其中财产(权)信托又包括动产信托、不动产信托、有价证券信托及其它等。

2、可以发起设立基金公司从事投资基金业务。

3、可以从事重组、并购、项目融资、公司理财、财务顾问、证券承销等投行业务。

4、可以办理居间、咨询、资信调查、保管及保管箱、对外担保、外汇信托业务。

5、信托公司管理运用或处分信托财产时,可以依照信托文件的约定,采取投资、出售、存放同业、买入返售、租赁、贷款等方式进行。中国银行业监督管理委员会另有规定的,从其规定。信托公司不得以卖出回购方式管理运用信托财产。

6、可以根据市场需要,按照信托目的、信托财产的种类或者对信托财产管理方式的不同设置信托业务品种。

监管部门在2017年重点整治了银行业,今年的重点已经明确是信托业,去年再次疯狂一年的信托业在今年一季度已现疲弱的迹象。这里主要考虑信托行业所开展的那些以规避监管为目的的业务。

(一)信托行业面临的三大风险

信托行业主要面临信用风险、流动性风险和交叉性风险三类方面,并且主要集中在融资类信托、证券投资信托等斋,这里面最大问题是规避监管要求的信托业务,面临的潜在风险较高,直接表现为资金池业务、出表业务、规避投资业务等等。

(二)信托公司的几种典型风险业务

1、通过TOT模式来做资金池

一层信托有时没办法达到监管的要求(如期限完全匹配等),因此TOT(Trust of Trust)是一种可行的方式,即通过滚动发行的多期限开放式信托产品向投资者募集资金,通过第二层信托产品投资于非标资产,即母基金和子基金的形式,通过这种方式可以达到规避监管、藏匿风险的目的,当然这种模式如果穿透的话仍然存在期限错配的问题,流动性风险不能忽视。

2、通过北金所、银登等交易平台变相开展“非标转标”类资金池业务

这类模式是信托公司首先委托第三方去投资一个资管计划(底层资产为非标等),再设立一个信托资金池,第三方将上述资管计划受益权在交易平台(如北金所、银登等)挂牌,信托公司通过信托资金池去摘牌,以此达到规避投资的目的。从表面上看,信托资金池投资的是标准化份额资产,但究期本质还是通过协议转让的方式完成对接,一是没有流动性,二是价值不公允,三是底层资产不清晰等等,也属于资金池业务,存在流动性风险。

3、帮助银行在体外设立资金池(即名义代销)

这种模式下,银行代销不同期次、滚动发行的信托产品,并负责这些信托产品的统一管理,信托公司在这里仅起到提供资金归集和发放产品的作用,是一个事务管理型信托,但存在责任划分不清的问题。

4、通过财产信托的形式帮助银行信贷资产出表

这里面其实蕴含着两种模式,第一种是商业银行将不良资产转让给资产管理公司代持,并承诺到期回购,资产管理公司将代持的不良资产委托给成立的财产权信托,形成信托收益权,由商业银行负责不良资产的处置清收工作等,并承诺回购信托收益权。其本质上是一种代持行为(即假出表、为了规避监管)。

第二种模式是商业银行直接将信贷资产(收益权)委托给财产权信托,并通过挂牌、证券化等形式由理财产品或第三方机构对接摘牌,达到非标转标和信贷资产出表的目的。

这两种模式存在的统一问题是隐性担保以及信托公司面临合规风险。

5、以资金信托方式为银行代持他行资产提供通道便利

这种械下,由于商业银行1受困于监管指标及合规等影响,无法做项目,便将该项目推荐给商业银行2代持,通过资管产品和信托产品两层来做,同时商业银行1与信托公司成立了一个资金信托产品来对接,并对该项目提供保函和承诺回购信托受益权。表面上看是由商业银行2来代持,但实际上是信托代持,信托公司同样面临风险。

(一)信托业一直被认为是金融业的四大支柱之一,无论是国外还是国内来看,基于信托架构的法律关系优势,信托行业几乎均拥有比较广泛的牌照资格,这是其它四大行业所无法比拟的,因此信托公司是最具牌照价值的非银行金融机构。

(二)但正是由于这种所谓的“全牌照”优势,使得信托行业乱象一再丛生,2000年之前的五次整顿,2000年之后的两次整顿(包括本次),金融乱象在信托行业中可谓是体现得最为明显。

(三)信托公司可以发起设立基金、做投行业务、做银行业务等,然而由于通道的便利、赚钱的容易、风险较低等,信托公司沉迷于融资类业务和通道类业务,这虽然有中国经济大环境的使然,但信托公司置自身主业于不顾,拿来主义的作风一次双一次地将自己置身于危险的境地,从这个角度看,2000年以后和2000年以前似乎并无太大差异。

(四)信托的主业应集中于做高端财富管理、家族信托、慈善信托、资产证券化。同时,信托的风险隔离载体是天然的SPV,是最适合做资产证券化业务的,目前来看信托公司的资产证券化业务似乎仍处于低级阶段,它面临诸多同业的竞争,如基金子公司、券商资管等等。当然,目前已经有一些信托公司在谋求向主业进行转型。

(五)财产权信托目前在信托业中的发展仍然不够,信托公司的财产信托似乎总是局限于贷款等债权类资产,这实际上是变相的银行的业务,发展在房产、股权等为主的财产信托是当务之急。

(六)我国的阳光私募最初就是基于信托,证券投资类信托目前在一些信托公司也开展得如火如荼,而目前的68家信托公司相较于之前的数百家,具有更高的牌照资源价值,应好好发挥利用信托公司在股权类和权益类领域的先天优势。

(七)关于资管新规的影响,目前市场上的解读仍然比较宏观,严格来讲,信托产品多以私募为主,其适用的内容仍然需要相关细则进一步明确,如果按照资管新规的要求来一一对应难免不合理,有失偏驳,包括通道业务、打破刚性兑付、禁止多层嵌套、禁止期限错配等等。

(八)信托公司目前正在面临新一轮的严厉监管,特别是在房地产信托领域,因此躺赢上半年的信托公司在今年下半年会有一个小幅的收缩过程,重新聚焦主业是不得不做的一个选择。 

加载中...