张勇告退,阿里巴巴“走进新时代”
创事记
吴泳铭、张勇和蔡崇信(从左到右)
港交所的那面铜锣,未来几年在他们手中敲个不停。
文 | 园 长
来源 | 刺猬公社
不到三个月之前的2023年6月20日,阿里巴巴宣布张勇将离开董事长和CEO的岗位,分别由蔡崇信和吴泳铭接任,具体时间正是2023年9月10日。
到了这天,阿里巴巴一方面顺利完成了董事长、CEO的集团领导交接,出乎很多人意料的是,张勇还一并卸任了阿里云董事长、CEO的职位,仅继续担任阿里合伙人,彻底离开阿里巴巴的业务一线。
在9月10日新任董事长蔡崇信发出的全员信中,还提到阿里决定投资10亿美金支持张勇设立科技基金、授予阿里史上第一个“功勋阿里人”荣誉称号。此外,吴泳铭将接任阿里云董事长兼CEO职务,集团CEO兼任阿里云CEO的局面,又回来了。
从马云到张勇再到蔡崇信+吴泳铭,阿里第二次实现了集团“掌舵者”的交接,在国内互联网产业的发展历程上,这是相当罕见的——其他相同或者接近阿里体量的互联网公司,第一代创始人基本仍在一线,创始人偶尔隐入幕后,往往还会回归重掌大局。几乎只有阿里,在使用一种接近制度化的方式,进行核心管理职务的交接和传承。
这对于正在进行“1+6+N”改革的阿里来说,同样意义非凡。
很多人认为性情温和的张勇是个不错的“守成之主”,在互联网行业增速放缓的四年间,没有让阿里集团掉队,而是稳中有进;而新上任的董事长蔡崇信、CEO吴泳铭的组合,也会给阿里巴巴集团更好的国际化视野和技术背景。
至于阿里云,2022年底,张勇兼任阿里云CEO的时刻,颇有几分“临危受命”之意。此后至今的大半年时间,云计算市场经历了一场由阿里云主动打响的价格战。在AI正在深刻改变云计算行业的当下,一位技术背景深厚的集团CEO兼任阿里云CEO,不难看出阿里云守住国内云计算老大之位的决心。
从各个层面上看,以2023年的9月10日为节点,阿里巴巴的新时代开始了。
站在张勇的肩膀上
在宣布张勇卸任的全员信中,蔡崇信以“成绩斐然”四字形容张勇对阿里的贡献。
迄今为止,张勇在阿里工作了16年,担任了8年CEO、4年董事长,还先后兼任过淘宝天猫董事长、阿里云智能集团CEO等职务,创立双十一购物节、推动天猫快速发展、带领集团的无线化转型、全球化布局,这些阿里巴巴乃至整个电商行业发展历程中的大事件,都和张勇有关。
张勇是一个CFO出身的领导者。在很多互联网公司里,任用一位CFO背景的人选担任CEO,都被认为是开始精打细算过日子、认真赚钱不搞浮夸冒进的重要信号。但需要注意的是,当张勇在2015年就任阿里巴巴CEO时,他不仅仅在淘宝担任过CFO,还在淘宝、天猫做过总裁,也担任过集团的首席运营官。
不同于那些CFO直接就任CEO的一步登天,张勇的升职记要漫长得多,这让他相比大多数CFO出身的高管和一线接触更深、距离业务更近。或许,这也是他能在阿里巴巴坐稳8年CEO、4年董事长的原因之一。
特别是在同时担任阿里巴巴董事长、CEO的四年间,阿里巴巴面临着比以往更加严酷的挑战:除了不可抗力的因素,还有来自下沉和短视频电商平台的激烈竞争。“守擂”角色的张勇,稳住了电商的基本盘不动摇。仅凭这一点,张勇就当得起蔡崇信“成绩斐然”的评价了。
在经常变革组织的阿里,还有一件事也是张勇主导的,那就是对“中台”的建立与拆分。
张勇刚刚上任阿里巴巴集团CEO的2015年前后,他主导了集团“大中台、小前台”的变革,节约了IT、存储等资源、提升了服务一线业务的效率,甚至一度引发了互联网公司“中台化”的浪潮。
但到了2020年左右,提法变成了“中台做薄”和建立“经营责任制”,开始拆掉中台,强调多元化治理。这是因为在2020年前后,市场的新变化快过了“大中台”的反应速度,需要一线业务部门根据需要敏捷、快速地做出应对。在这个基础上,减少中台的重要性,也意味着集团对各个大业务板块进行了放权、松绑。
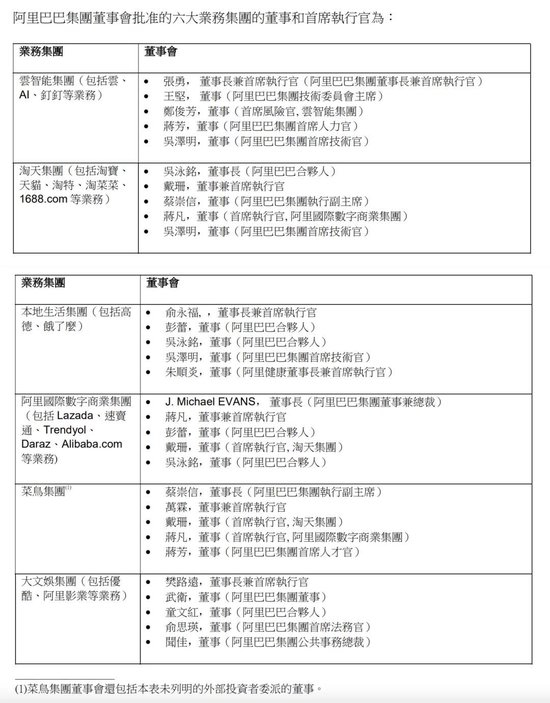
从这个角度看,2023年的“1+6+N”改革——阿里巴巴集团史上最大规模的改革,也可以看作张勇在任期间,“去中台化”改革的一次大动作。改革之后,阿里巴巴旗下的6大业务板块和盒马等“N”个创新业务,从此有了独立上市的可能。
从“中台”的倡导者到“去中台”的推动者,张勇主导的组织变革,影响的远不只是阿里巴巴一个公司。
这场历时数年的探索,让阿里巴巴总是能跑在变化发生之后的第一时间,“1+6+N”的未来,是张勇为阿里巴巴留下的新的出发起点。
张勇走后,“投资人”当家
在张勇的肩膀之上,蔡崇信和吴泳铭能做什么?
回答这个问题,还是要看他们两个人的共同特点——都是阿里元老级的人物。蔡崇信放弃大几十万美元年薪的投资工作,跑到杭州追随马云创业的故事,很多人都有耳闻;吴泳铭也是“十八罗汉”之一,是阿里团队创业早期的程序员,后来担任过淘宝、支付宝等产品的技术负责人。
也就是说,他们比半路入伙担任高管的张勇,在阿里巴巴的时间更长,更当得起“阿里元老”之称。
但在最近几年,他们都曾或多或少淡出阿里巴巴的核心圈层,精力显然不在阿里巴巴的核心区域:蔡崇信买下了NBA球队篮网,投身他热爱的篮球事业;吴泳铭以投资人的身份参与创办了元璟资本,从事泛科技产业的投资,涂鸦智能、理想汽车等知名企业背后都有其身影。
此前阿里老人的集体“隐退”,为张勇的施为创造了空间;此番回归,他们都是带着创投行业经验而来的。
在张勇留下的“1+6+N”改革目标中,阿里巴巴集团的职能,也将更为侧重对于集团资产的管理,也就是说,集团更像一个投资机构,而不是事无巨细、具体指导各家公司要怎么做事。
因此,合适担任集团董事长、CEO岗位的,莫过于在阿里巴巴根基深厚、又有过实际创投经验的投资人。这个岗位,像是为蔡崇信和吴泳铭量身定做一般,以阿里元老加知名投资人的身份,去做阿里巴巴集团新的当家人。
图源:阿里巴巴财报
值得注意的是,算上吴泳铭刚刚兼任的云智能集团董事长兼CEO职务,蔡崇信、吴泳铭在除了大文娱之外的五大集团,或担任董事,或担任董事长,在这些重要业务的决策层中起到关键的影响力,也可以在将来独立融资上市的关键时刻,更好地影响资本市场。
蔡崇信和吴泳铭的新组合,将充分发挥他们在投资行业积累的优势和特长。张勇以他的兢兢业业为蔡崇信和吴泳铭创造出一个起点,今后一两年阿里巴巴集团的企业不断分拆上市之时,就是他们功成的时候了。
1+6+N,如何继续走?
把现有的6和N做到上市,做出越来越多的N,将是蔡崇信和吴泳铭两位新阿里当家人,在未来几年的主线剧情。
“AI三巨头” 张勇和李彦宏、周鸿祎合影
但打通这个主线剧情的前置任务,一定是很长的:推动阿里巴巴的国际化、更好地拥抱AI、守住云计算的市场份额、继续做电商行业老大......这些张勇的未竟之业,都留给了蔡崇信和吴泳铭。
阿里巴巴要真的实现那句口号“从良将如云到企业家如云”,没有一大批反应灵活、有创造精神的企业家,指定干不成这些大事。“1+6+N”给各大业务板块和公司松开了限制,也是试图为将来“如云”的企业家创造土壤。
随着两位投资背景深厚的当家人正式就任,6+N们上市的进程,也将驶入快车道。
2023年5月的阿里财报中显示,云智能集团将在未来12个月上市,在股权和公司治理上与阿里巴巴独立,并引入外部战略投资者;菜鸟集团将在12-18个月完成上市;盒马的速度最快,要在6-12个月内完成。
N,也可能会越来越多。
盒马就是一个N,但N远不止一个盒马。之前经常被认为是“云钉一体”的钉钉,就在2023年8月披露要从阿里云集团独立,成为一个“N”。或通过内部剥离,或独立孵化,钉钉只是把N做多之路上的一个起点。
就在2023年的618,阿里巴巴的老对手、刚满20岁的京东发布了新的目标——“35711”,其中的7,剑指7家市值过千亿上市公司。可见,分拆上市已经是电商行业大公司的普遍追求。
这从侧面说明,阿里巴巴的“1+6+N”,也是一个市场上的主流选择。让集团中云计算、物流、国际化、AI等这些业务独立出去,争取上市,以摆脱“零售业”的较低估值“大锅饭”,是一个需要必须坚持的路子。
刺猬公社并不怀疑蔡崇信和吴泳铭这对组合“通关”的能力与决心,阿里巴巴本身就是他们和马云一起创造的,他们本身也活跃在投资行业多年;而他们能站在阿里巴巴当家人的位置,背后想必也有马老师的决心和坚持。
从这个角度可以想见,港交所的那面铜锣,未来几年在他们手中敲个不停的样子。