途虎:养车容易养自己难
创事记
欢迎关注“新浪科技”的微信订阅号:techsina
文/归去来
来源/价值星球Planet(ID:ValuePlanet)
8月29日,途虎养车再次向港交所递表并对招股书进行了更新。
事实上,早在今年一月份,途虎养车就已经向港交所递表,但却因6个月未能通过聆讯而导致“赴港失败”。
结合途虎养车最新的招股书来看,2021年上半年的营收和2022年上半年的营收分别为54.77亿元和54.68亿元,营收未出现大幅度上涨。但若是考虑到今年上半年疫情给国内经济带来的不确定性增多、高油价导致车主出行服务降低等多种不利因素的话,途虎养车所交出的上半年财报确实可圈可点。
长期以来,途虎养车都被当作是国内汽车后服务市场的“尖子生”。据灼识咨询报告,途虎养车是中国汽车服务提供商聚集的最大车主社区。
东兴证券发布的数据则显示,截止到2021年9月,在国内所有的汽车服务供货商中,途虎门店数量排名第一。在国内独立汽车服务提供商(IAM)门店中,途虎在门店数量及年度汽车服务收入方面均排名第一。
图源:途虎养车招股书
而据月狐数据发布的数据显示,从今年6月汽车养护头部App月活来看,保养赛道的途虎养车断层式第一,高达731.5万,为排名第二的汽修宝的5.4倍。
数据来源:月狐数据
然而,即使是这样的“尖子生”,也面临着一场属于自身的大考。途虎养车是否能够交出让外界所期待的“答卷”,依旧充满了诸多的不确定性因素。
途虎是如何成为尖子生的?
成立于2011年的途虎养车,正值国内乘用车市场快速爆发时期。由于国内经济的快速增长带来政府财政收入、企业利润、居民收入的快速增长,这也为乘用车需求的释放提供了物质基础。同期,国内乘用车的数量已从2002年的140万辆暴涨到2012年的1376万辆。
数据来源:国家信息中心
一般而言,乘用车车辆越过6年就是临界点,汽车服务开支就会显著增加。不断上涨的乘用车销量带来了后市场商机。中国汽车流通协会副会长于元渤曾在2012年指出,当年国内汽车后服务的市场规模可达到4900亿元,2016年将突破7000亿元。
然而在庞大的市场规模下,却是国内以维修、保养为代表的服务机制的不健全。比如,有捆绑性质的4S店,中低端车型在三年质保期结束后,车主基于性价比的考虑,往往会放弃4S店,而转向规范性和专业性较差的路边店。
但问题是,车主和路边店本身就存在着不小的信息差,这也让当时汽车后服务市场上充斥着配件以次充好、小问题大维修、标价虚高等乱象。而这些乱象的存在,也让车主产生了严重的信任危机,“买车容易养车难”成为了无数车主的现实痛点。
谁能够尽快解决痛点,谁就能够比竞争对手提前占领市场,谁就具有先发优势。而当时途虎养车的模式以轮胎为切入点进入中国汽车后市场,实现轮胎线上销售,线下网点安装,这种线上+线下的O2O模式在资本眼中无疑是成功的。
仅仅成立不到一年的途虎养车,就迅速拿到了来自原子创投的天使轮融资,融资金额为数百万元。此后的几年间,途虎养车在红杉、高瓴、腾讯等资本方的加注下,规模不断扩张。
图源:企查查
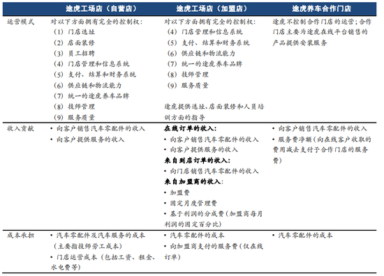
同时,途虎的业务也更加全面。上线途虎App和相关小程序、签约代言人黄渤、将此前单一为车主提供轮胎更换服务,拓展到机油、洗车、美容、维修等多种服务。整合各类资源供应商,将合作门店拓展为途虎工厂店、加盟店和第三方合作门店。
图源:途虎养车招股书及官网
在这一系列业务的拓展下,形成以车主为核心,零部件供应商、线下门店的交易闭环。事实上,途虎养车的商业模式可看出是B2C+B2B。
图源:途虎养车招股书
其实,途虎的发展过程和滴滴、美团有所类似,依靠大量的投资形成规模效应,进而成为一个行业的独角兽企业。依靠自身行业所处的优势地位以及庞大的用户数量,分摊企业的运营成本,找到可持续的盈利方式。但是途虎养车真的做到了吗?
尖子生的几大考题?
按照途虎养车的招股书显示,2019年到2021年经调整后的净亏损分别为10.36亿元、8.94亿元、12.85亿元。虽然今年上半年未经调整后的净亏损为6.52亿元,同比去年的31.52亿元有明显收窄趋势,但这依旧说明如今的途虎养车深陷增收不增利的怪圈之中。
事实上,途虎养车出现上述情况的根本原因还是在于国内汽车后服务市场的需求端和供给端均难以实现规模化,导致这一行业触达不了诞生大型企业的阈值。
以供给侧为例,按照途虎养车招股书显示,目前公司现有的门店总数为:4114家由加盟商经营、179家自营店、25321家合作门店,合计29614家。但这一门店数量和国内分布较广、数量多而杂的路边店相比,数量仍是偏低,这就需要途虎养车持续性的投入,才能不断地扩大门店的供给。
规模尚需扩张,但问题是目前途虎养车现有门店的弊端已充分暴露出来。176家自营店虽贡献了3.76亿元的营收,但累计亏损却高达2719万元,这就相当于单个门店一年的亏损超过15万元。因此,后续途虎养车可能会持续性地缩减直营门店。
而4114家加盟店却为途虎贡献了40.55亿元的营收,占到途虎养车今年上半年总营收的74%,而加盟店的毛利率已实现21.5%,这就决定了途虎养车当下对加盟商产生了过多的依赖。但问题是这种依赖,却产生了很多潜在的风险。
图源:途虎养车招股书
一方面,途虎养车需要加强对于加盟商的日常管理,尤其是在服务质量的管控上,这样才能和竞争对手形成差异化竞争,提高用户的留存和转介绍。但规模扩张和质量统一似乎就是天然不可调和的矛盾,在网络消费上充斥着大量的关于途虎养车加盟店的投诉,涉及到轮胎问题、机油问题等等。
图源:电诉宝
另一方面,途虎养车和加盟商的关系本身就是利益相互博弈的过程。途虎目前的加盟商政策为加盟费20万元,而且途虎养车的月活用户主要分布在一二线城市之中,合计占比约在60%左右。
虽然这些地区汽车的保有量高、客户付费能力也相对较强、但竞争也相对激烈。而且加盟商也必须要承担这些城市高额的房租、水电、人员工资等费用。如何能够保证4000多家加盟商利润的不断增长,并且吸引新的加盟商进入,对途虎来说是一件很难的事情。
数据来源:月狐iApp (MoonFox iApp) 取数周期:2022.06
因为目前国内互联网红利已经消失、买量成本增加、国内汽车养护行业月活用户增长已进入到平稳期。比如,据月狐iApp发布的数据显示,国内汽车养护行业2022年Q2月活均值约为4954万,同比去年仅增加了0.9%。
腾讯虽是途虎养车的股东,但腾讯又不给其导流。若后期途虎养车在用户数据上没有大的突破的话,不但会影响到加盟商门店的收益,也会让合作门店对途虎养车的依赖性更加降低。所产生的最终结果就是,这两部分门店数量缩减,进而影响到公司营收和利润。
而随着京东京车会、天猫养车进入到这个赛道,这也让汽车后服务市场的竞争变得彻底白热化起来。值得注意的是,轮胎和底盘零部件收入、汽车保养业务目前在途虎养车所占的营收比分别是54.6%和34.4%,二者合计为89%。但这部分两部分的核心业务收入,和京东京车会、天猫养车有所重合。
虽然目前竞争对手和途虎养车的体量仍有一定差距,但背靠其背后的京东和阿里在资金、物流、客户等的优势,很容易迅速起量。若这两家发动业内新一轮价格战,必定会让途虎养车的发展不确定性因素增多。
尤其是途虎养车长期以来都是靠资本“输血”,但疫情却让众多投资机构对企业的利润颇为关注。一旦这些资本不再持续烧钱,途虎养车又该如何应对呢?
新能源是解药吗?
从途虎养车的招股书来看,后续公司的发力点将会在新能源汽车赛道上。事实上,这也符合当下新能源汽车代替燃油车这一发展趋势。比如,此前海南就出台过相关政策,到2030年时,全岛地区禁止销售燃油汽车。但新能源汽车对汽车后续市场的需求也在发生变化,对现有的服务模式也构成了新的冲击。
比如,据汽车维修师李磊说,在新能源汽车的保养和维修方面,纯电动汽车对其动力系统的保养工作需求较少。但新能源汽车所涉及到的电池、电机、电控这三电问题,它的维修门槛比传统燃油车更高。而新能源汽车内装置了大量的芯片,这又对维修人员的专业度提出更高的要求,目前很多第三方维修店都难以满足要求。
图源:网图
值得注意的是,途虎目前的现金以及现金等价物虽为31.33亿元,但同期公司的负债却是51.42亿元,已出现明显的资不抵债情况。如何在这种情况下,储备大量的新能源汽车维修人才,对途虎养车而言,是一件很值得思考的事情。
当然,若是考虑到充电桩普及率、下沉市场消费者购物习惯、新能源汽车造车新势力品牌定位和销售网络等多重因素的话,在下沉市场中,新能源汽车取代燃油车的时间可能会被延长。但途虎养车真的就能够在下沉市场大展拳脚吗?
事实上,国内的下沉市场是一个典型的熟人社会,当地的消费者出于对其他汽车服务店的不信任,更多的会选择熟人所推荐的汽车服务店,品牌的溢价率有限。因此,对于途虎养车来说,即使进入到下沉市场,如何让当地的消费者对途虎养车产生信任,并愿意付费,所需要花费的时间会很长。
或许在以上矛盾的叠加下,途虎养车急需通过上市完成“自救”。但上市后的途虎养车,是否也会和其他垂直类品牌那样出现股价暴跌、市值蒸发的命运呢?
打江山容易守江山难。接下来途虎养车如何守好自己的江山,如何加速在新能源领域的布局速度?如何在有限的时间内找到公司的盈亏平衡点?或许这些问题现在很难回答,但留给途虎养车的时间真的不多了。
参考资料:
[1]《途虎养车:线上线下一体化平台,汽车服务市场新龙头》,东兴证券
*本文基于公开资料撰写,仅作为信息交流之用,不构成任何投资建议