新浪财经

多益网络董事长徐波直指前CEO唐忆鲁腐败贪污 阴谋诈骗

捕捉翻倍美股

关注

来源:雷递

唐忆鲁

雷递网 乐天 8月19日报道

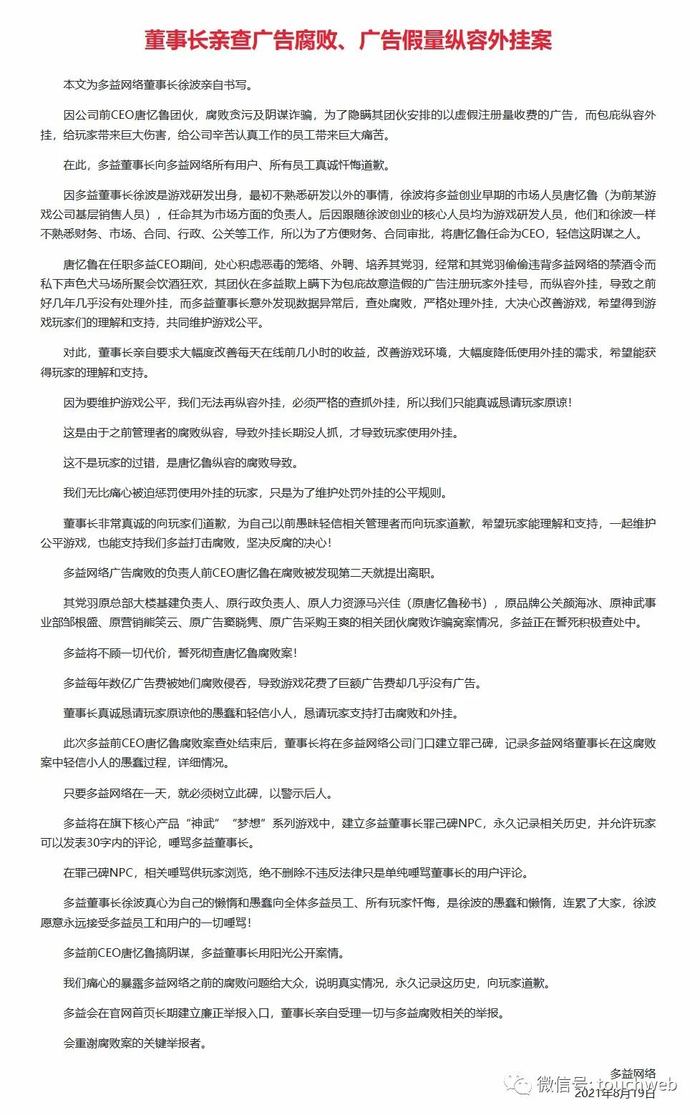
多益网络官网今日挂出多益网络董事长徐波文章,题目为《董事长亲查广告腐败、广告假量纵容外挂案》,并特别强调,文章为多益网络董事长徐波书写。

徐波在文章中称,公司前CEO唐忆鲁团伙,腐败贪污及阴谋诈骗,为了隐瞒其团伙安排的以虚假注册量收费的广告,而包庇纵容外挂,给玩家带来巨大伤害,给公司辛苦认真工作的员工带来巨大痛苦。在此,多益董事长向多益网络所有用户、所有员工真诚忏悔道歉。

徐波称,因其是游戏研发出身,最初不熟悉研发以外的事情,徐波将多益创业早期的市场人员唐忆鲁(为前某游戏公司基层销售人员),任命其为市场方面的负责人。后因跟随徐波创业的核心人员均为游戏研发人员,他们和徐波一样不熟悉财务、市场、合同、行政、公关等工作,所以为了方便财务、合同审批,将唐忆鲁任命为CEO,轻信这阴谋之人。

“唐忆鲁在任职多益CEO期间,处心积虑恶毒的笼络、外聘、培养其党羽,经常和其党羽偷偷违背多益网络的禁酒令而私下声色犬马场所聚会饮酒狂欢,其团伙在多益欺上瞒下为包庇故意造假的广告注册玩家外挂号,而纵容外挂,导致之前好几年几乎没有处理外挂,而多益董事长意外发现数据异常后,查处腐败,严格处理外挂,大决心改善游戏,希望得到游戏玩家们的理解和支持,共同维护游戏公平。”

对此,徐波称,亲自要求大幅度改善每天在线前几小时的收益,改善游戏环境,大幅度降低使用外挂的需求,希望能获得玩家的理解和支持。

“董事长非常真诚的向玩家们道歉,为自己以前愚昧轻信相关管理者而向玩家道歉,希望玩家能理解和支持,一起维护公平游戏,也能支持我们多益打击腐败,坚决反腐的决心!”

徐波说,多益网络广告腐败的负责人前CEO唐忆鲁在腐败被发现第二天就提出离职。其党羽原总部大楼基建负责人、原行政负责人、原人力资源马兴佳(原唐忆鲁秘书),原品牌公关颜海冰、原神武事业部邹根盛、原营销熊笑云、原广告窦晓隽、原广告采购王爽的相关团伙腐败诈骗窝案情况,多益正在查处中。

徐波还称,此次多益前CEO唐忆鲁腐败案查处结束后,董事长将在公司门口建立罪己碑,记录多益网络董事长在这腐败案中轻信小人的愚蠢过程。

据悉,徐波曾在网易工作,2006年7月,徐波创建了多益网络,主导了《神武》系列网络游戏的开发。但网易与徐波一直不和。

网易认为,徐波的《神武》侵犯了网易游戏《梦幻西游》的著作权,2015年2月,网易将多益网络告上了法庭。

徐波本人也是一个行事很夸张的人,曾经还卷入一则风波,被指身价280亿,现实版一夫多妻,生了12个孩子。

当时,网易官方还发声明称,徐波为“网易前高管”一说与事实不符。社会应允许不同观念、思想和价值观的碰撞与交流。但对一些底线性的价值观, 仍有底线性的坚守和捍卫。

徐波则称,对于网易在参与本次网文诽谤本人事件中,误导大众本人主张一夫多妻的“声明”,其对此表示愤怒和强烈谴责。

———————————————

雷递由媒体人雷建平创办,若转载请写明来源。

加载中...