新浪财经

全季、阿里事件的“和颐悲剧”

捕捉翻倍美股

关注
全季酒店男子夜半赤身闯入顾客房间 当事人再发声:没感觉店方觉得抱歉

欢迎关注“新浪科技”的微信订阅号:techsina 

文/王思原 

来源:百略网

近日,华住集团旗下中端酒店品牌全季酒店陷入舆论之中,一微博名为@fiore花花的网友发布视频称在入住上海全季酒店时(世博三林店),遭一陌生男子全裸闯入房间。

而在事件发生后不久,阿里巴巴女员工爆料自己被侵害一事,也引发舆论热议。据该女员工爆料内容以及初步调查结果可知,其上司在另一位女性走后,回到当事人所入住酒店前台办了当事人所在房间的房卡,前后一共四次进入当事人房间。

将两个事件放在一起,可以很直观的看出相似点,涉事酒店都存在管理不规范的情况,事实上,随着酒店行业整体逐渐规范化、集团化,我们已经有很长一段时间没有看到过、听到过类似新闻,但是全季一事以及阿里一事无疑再次将消费者视线带到酒店管理问题以及酒店安全性问题上。

“和颐事件”重现

我从来都没有想过,这种事情会发生在我身上。”一位名为@fiore(下称花花)的博主声泪俱下地描述着自己在全季酒店令人崩溃的遭遇。

2021年7月31日,花花入住在浦东新区杨高南路5139号全季酒店(世博三林店)房间,凌晨3点07分,一名全身赤裸的男子闯入房间,当时的花花正在工作,该赤裸男子提着内裤直接出现在床尾,试图靠近花花。

“你疯了吗?你在干嘛?”花花当时向这名男子发出大喊,但是得到的回复居然是“装什么装呀,你门开着不就是让人进的吗?不就是让人来玩儿的吗?”

“那一刻我真的感觉我自己快要疯掉了”,花花在视频中委屈的说道。

花花表示,她记得她回房间的时候关了门,但是房门不太灵敏,随后男子似乎有些害怕,就退出了房间。而花花也选择联系前台并且进行报警处理。

但是在民警和酒店经理赶来现场并调阅当天视频监控录像后,更加令人毛骨悚然的画面映入花花眼帘。

根据酒店公共视频显示,该男子在3点07分就已经进入花花的房间,但是花花此刻并未发现,直到3点09分给客户发完消息后,转身才发现了这名男子,在这3分钟不到的时间内,她不知道男子盯着她的背影看了多久,以及做了些什么。

“但凡我有一刻没处理好,我都怀疑我今天能不能再坐在这里。”想到当时的情况,花花依然充满后怕,花花认为,在这短短3分钟时间里,这名男子很可能就是在观察她的房间内是不是只有她一个人,直到确认之后,才慢慢走到床尾。

而更让人吃惊的是,酒店楼层里的监控视频还显示,该男子从凌晨2点21分开始,就一直在尝试拉开其他住客的房门,且40多分钟的时间内全季酒店的工作人员以及安保人员没有做出任何反应。

此外,不少网友也对于花花的遭遇感同身受。有网友称,“对于装修时间比较长的全季酒店,遇到好几次门不好关紧的房间,印象中有一次白天入住后呆了一下午,出门时才发现门没关上,仔细听才发现未关闭提示音量很小,感觉是门板下坠而酒店没有及时维修。”

装修时间较长导致无法关进酒店房门,这是不是全季酒店存在的通病我们暂不可知,但是酒店所存在的安全隐患一定是可以反映出这个酒店甚至是这个品牌乃至整个酒店集团在服务上、在管理上、在安保上是存在一定问题的。

再看阿里事件。

据当事人表述,事发当天曲一在其醉酒状态下,前后4次进入酒店,并疑似进行了一系列的侵犯行为。

当事人在后续通过酒店监控发现,前一天夜里在另外一位女同事走后,其上级独自回到酒店前台办理了房卡,这才使得当事女员工房门被轻易打开,发生后续悲剧。

其实在这两次事件发生之前,就出现过类似情况。2016年4月5日,女网友弯弯在微博自曝通过携程预订如家旗下北京望京798和颐酒店,4月3日晚间在酒店遭陌生男尾随挟持、强行拖拽、掐脖等危害人身安全行为,整个过程持续6分钟。

并且令人不解的是,在持续6分钟的过程中,酒店安保人员并未出现阻止,保洁人员也只是远观,后续是路过弯弯的女房客出手相救,才没有造成更悲剧的事情发生。

值得一提的是,以上事件发生后,相关酒店做出的回应似乎也并没有那么真诚。

不真诚的道歉

首先是“和颐酒店”事件, 高热度的社会舆论与高冷静的当事酒店所形成的反差让所有人都瞠目结舌。

在事发后近24小时候的次日凌晨,可能是迫于舆论压力,和颐酒店所在的如家酒店集团才在其官方微博上发表对此事的声明(目前已删除),“如家酒店集团关注到4月3日于北京发生的有关网传“和颐酒店女生遇袭”一文,集团已经引起高度重视,并立即跟进调查进展。”

随后,如家酒店集团在上午8点再次发表声明(目前已删除)称,“4月5日凌晨三点,警方反馈称,目前警方已经全力追查此事件嫌疑人,我们将协助警方工作,与警方保持沟通,尽快公布进展。”

但与此同时,受害人在微博发文声称,对酒店方公关团队威胁删除帖子表示很失望,要求酒店给予道歉。

在社会舆论一面倒的情况下,如家酒店集团发布了第三篇声明,“确保每一位入住宾客的安全与舒适,如家酒店集团责无旁贷。对于此事,再次向当事人和社会公众深深致歉!”这也是在事件发生多时后,如家酒店集团首次正式公开道歉。

然而这封迟来的道歉信早已破灭掉了围观群众仅有的一点同情心,在近4000页的评论中几乎全部都是谴责声。

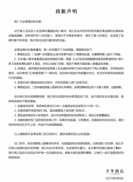
再看全季酒店的回应,8月5日晚间当事人发表视频,8月6日全季酒店发布致歉声明,表示第一时间展开了内部调查,并结合内部调查结果,将对全国所有全季酒店的门店,进行酒店安全全面自查,具体整改措施包括:加强夜间安保,将现有的夜间2小时一次楼层巡检全部变为1小时一次;全面检查所有房间的门锁,增加提醒客人锁闭房门的标识。

不得不说全季酒店在声明中承认了各种错误,也明确说明整改,但是声明中所提到的其中一句显然在玩文字游戏,调查情况的第四条表明,“安保在进行楼层巡检过程中,并未发现客人房门没有关闭”,这似乎可以说明,酒店在潜在的告诉网友“当事人没有关好门,也是有责的”。

这种耍小聪明式的文字游戏只能显示酒店的诚意不足,既然都承认了错误,再搞这些小手段反而会让人看低。

阿里事件涉及到的相关酒店更是鸦雀无声,事实上网友的目光也全都集中在“阿里味儿”、“阿里文化”等等这些关于阿里的问题上。

除此之外,酒店安全问题同样是需要我们关注警惕的。在未经过入住人同意的情况下,随意为其他人员办理房卡,这是否是符合规定的,酒店是否存在操作疏忽,导致出现安全漏洞,造成悲剧发生。

显然,酒店的责任也是不可推卸的。不过目前对于酒店的信息以及处理方式,在警方目前的通报中并没有提及。

值得一提的是,有网友称涉事酒店疑为济南华联大酒店。但酒店工作人员回应称,事件发生后我们已经第一时间查询过了,(女当事人)在我们酒店没有过入住记录。并且在未经本人同意情况下,也不会给陌生人开房间卡。

也就是说,目前并未有酒店在该事件发生后站出来承认酒店存在问题,这一定不是一件好事,因为由于办房卡操作失误影响到住客的事件时有发生,如果不能及时让行业内各酒店集团,各大酒店认识这是一个不合规的操作,那么日后一定还会出现类似“悲剧”。

行业需要彻底改变

疫情对于酒店行业的冲击已经加速了行业洗牌,并且整个行业是处于整体上行阶段,酒店品牌优势、文化优势、精细化定位和科技赋能、经营模式等等,这些都是能够帮助酒店在这个阶段存活下来的方法,但这无疑是建立在安全之上。

如果酒店连客人最基础的安全问题都无法保证,那么纵使在其他方面做得再好,想必也不会受到太多青睐。

一位酒店行业人士认为,酒店的安全问题,需要系统机制和酒店制度的双重保障。所谓的系统机制是指如何将酒店的酒店门锁系统(包括门锁和制卡设备)的供应商和五花八门的酒店管理系统(PMS)没有打通,打通之后酒店管理系统可以对安全模式和权限进行定义,在硬件管理机制上减少服务人员犯错的机会。

然而在此机制没有落地之前,做房卡的权限就在当值人员手中,也就是说,酒店安全问题还要依靠酒店制度上的管理。这样就需要酒店有一套健全的管理制度,同时还要有系统的培训和严格的检查,来保证制度的有效执行,防范管理漏洞的出现。

但是酒店管理问题一直都在,而且存在于大多数酒店,因为作为第三产业,酒店行业从业人数巨大,且一些服务型人员多以中低学历为主,因此管理方面如果不能有完善的组织结构,很难运营。

此外,有的普通酒店想转型升级,因此学习高端的酒店的管理、服务等,但是由于管理意识淡薄、运营过程出现种种问题,导致实际做到的与学习到的不相符,酒店处于不上不下的尴尬位置,这也是国内大多数酒店现有的困境。

总之,酒店行业是个极其复杂的行业,各个阶段的发展都会存在各种各样的问题,但是安全一定是最基础也是最值得花费功夫的,因为很坦白的讲,无论是房间硬件问题还是酒店服务问题还是其他什么问题,发生后都有可周旋的余地,唯独安全,没人愿意花钱住进一个“没有门的房间”里。

加载中...