新浪财经

为了让年轻人染上烟瘾,电子烟厂商能黑心到什么地步?

捕捉翻倍美股

关注

  欢迎关注“创事记”的微信订阅号:sinachuangshiji 

文/乌鸦校尉

来源:乌鸦校尉(ID:CaptainWuya)

1月22日,中国电子烟企业悦刻雾芯)正式在美国纽交所上市,开盘当日便受到爆炒,股价开盘暴涨104%,直接触发熔断停牌。

重新恢复交易后,盘中股价最高涨幅达158%,收盘涨145.9%,市值达到458亿美元,近3000亿人民币

悦刻80后美女创始人汪莹目前持有股份的价值约合248亿美元,约合1629亿人民币,身价超过许家印、王健林、刘强东等多名企业家。

刚上市就坐拥3000亿市值,这已经足够惊人。然而,更惊人的是,作为一家生产电子烟的企业,悦刻是一家刚刚成立三年的创业公司。

这从一定程度上也可以反映出,中国电子烟产业这几年来经历了怎样的飞速发展,一个低调的新风口是否已经到来?或者说,那个曾经消失的风口是不是又回来了?

1

电子烟产业近来在中国发展有多迅猛?

去年8月底,因疫情延期4个月的2020年IECIE电子烟展终于在深圳开幕。占据了深圳会展中心三个展馆,400多家电子烟产业链企业,涉及2500多个品牌齐聚展会。

要知道,如此盛况还是在疫情影响下,数百家电子烟相关企业已经注销或吊销的“困境”中获得的。

单是2019年,中国就掀起一场“千烟大战”,在那熙熙攘攘的电子烟创业者队伍中,不乏熟悉的身影。

2019年1月,前锤子科技0001号员工、产品副总裁朱萧木创办电子烟品牌“FLOW福禄”,在品牌融资媒体沟通会上,朱萧木说“谁也不想错过下一个滴滴。”罗永浩在其“聊天宝”发布会亲自带货“Flow福禄”电子烟,大力支持。

几乎同时,老罗的另一个前同事、前锤子科技总裁彭锦洲创办“Vvild小野”电子烟,老罗在微博上又是一顿捧。不久后,小野请来陈冠希代言,老罗还在微博上激动地表示:完成了自己长久以来的一个心愿

2019年1月20日,著名自媒体“同道大叔”创始人蔡跃栋与网红餐饮黄太吉的创始人赫畅共同推出了电子烟品牌“YOOZ柚子”。这是蔡跃栋2016年卖掉“同道大叔”后的再一次创业尝试。

然而,仅仅几天之后,当年买下“同道大叔”IP的章晋源就联合微媒控股董事长李岩、军武次位面创始人曾航、视觉志创始人沙小皮、极果创始人刘鹏等头部自媒体一起创办了电子烟品牌灵犀(LINX),两代“同道大叔”成为竞争对手。

还有的自媒体人以跳槽的方式加入这个新风口,比如,大象公会的前运营总监周洁就加入了加入了电子烟品牌魔笛,成为联合创始人。

合着这电子烟谁都能做呗?一点技术门槛都没有?有钱就能做吗?

唉,说着了,还真是有钱就能做。

国内电子烟企业多为OEM/ODM 模式,也就是为国际烟草巨头或其他电子烟大牌提供代工服务,所谓的“品牌”只负责宣传和销售,可不就是有钱就能入场么。

这种代工模式,生产成本低,产品孵化周期短,投入市场快,对新入局者十分友好。

而且,中国坐拥全球电子烟生产的中心——

深圳。

很多人可能不知道,深圳还有个低调的雅称:全球雾谷。深圳宝安区沙井和松岗两条街道在电子烟界的地位,就如同十年前的华强北在山寨智能电子产品界的地位。

深圳一家电子烟工厂流水线

鼎盛时,这两条街道聚集着成千上万家电子烟代工厂、小作坊,有些小作坊的电子烟生产线甚至就是山寨手机生产线改造的。

这里是全球产量最大的电子烟生产基地,不仅国内的电子烟,全球90%的电子烟都出自深圳宝安区。

如果把沙井、松岗街道比作电子烟的“华强北”,那么,麦克韦尔就是富士康。

麦克韦尔去年就已上市,是名副其实的中国电子烟第一股。在悦刻上市前,麦克韦尔的老板陈志平是“电子烟首富”。

当然,人们争先恐后涌入这个行业,成本低显然只是一个层面。

麦克韦尔的招股书显示,2019年电子雾化设备的平均销价为8.7元,电子雾化组件的平均销价为7.5元,加起来不到20元。而市面上一次性与可充电式电子烟的售价普遍高达60-200元。

由此麦克韦尔的净利润一路攀升,2016年还在1.06亿,2019年却高达21.7亿,3年大涨20倍。

小作坊生产的的山寨电子烟一只成本在30元左右,而终端零售价格最高也可以达到300元。

同时,我国烟民现在达到3.5亿人,平均每四个人就有一个烟民。

巨大的利润空间、庞大的潜在市场,这赚钱的前景一点也不比山寨手机低吧?

但是,就在国内电子烟“巅峰”的2019年,国家层面却给来了一脚刹车。

2019年11月,国家烟草专卖局和国家市场监督管理总局联合发布了《关于进一步保护未成年人免受电子烟侵害的通告》,要求各类市场主体不得向未成年人销售电子烟。

同时,通稿还敦促电子烟生产、销售企业或个人及时关闭电子烟互联网销售网站或客户端,电商平台及时关闭电子烟店铺并将电子烟产品及时下架,电子烟生产、销售企业或个人撤回通过互联网发布的电子烟广告

总之就是:不许在网上卖了!

这对主要靠线上销售的电子烟产品如同晴天霹雳,有资本加持的大品牌开始仓促布局线下门店,而更多无力布局线下市场的小品牌则在低价清完库存后草草退出市场。

刚刚进入“风口”的电子烟,瞬间跌入谷底

很多人觉得政策监管过严,不仅整没了一个新风口,还失去了中国烟草行业“弯道超车”走向世界的一个大好机会。

国家这一出手难道是草率之举吗?

2

鼓励很多投资人、创业者决定进军电子烟行业的,还有“国外先进经验”,最为典型的就是这家海外电子烟公司:JUUL

2018年12月20日,美国烟草巨头、万宝路的母公司奥驰亚集团斥资128亿收购电子烟初创公司JUUL Labs35%的股份,这项收购使得JUUL Labs的估值上升至380亿美元。

而作为协议的一部分,JUUL Labs的1500名员工可以从奥驰亚集团获得价值20亿美元的奖金,平均每人约可获得130万美元

彼时的JUUL和今天的悦刻一样,是一家刚刚成立三年的创业公司。

这条新闻迅速霸占了国内各大媒体的头条,让年终岁末正盼着年终奖的打工人们流下了感动的口水。

当然,口水直流的不只是打工人,一个月后,老罗和同道大叔们正式入场,希望复制JUUL的财富神话。

JUUL既不是电子烟的发明者(发明者是中国药剂师韩力),又不是第一个做电子烟生意的(第一个电子烟品牌是NJOY),但毫无疑问,JUUL是把电子烟生意做得最成功的。

怎样说服人们用电子烟替代传统烟草?JUUL有自己的独特玩法。

首先,教唆年轻人吸烟。你们老烟枪不是觉得电子烟没劲儿吗,JUUl剑走偏锋,把电子烟包装成潮流尖端产品,瞄准了年轻人市场,塑造出一种吸电子烟就是潮流时尚的错觉。

其次,JUUL在社交媒体上找各种名人站台,用名人代言狂轰乱炸。 

国外对烟草产品的包装管的非常严,要求必须使用警示性图片,比如肺癌晚期、黄黄的牙齿等,让人一看就想把烟盒扔了,完全没有抽的欲望。

但JUUl宣传海报呢?JUUL曾在时代广场推出了覆盖12个单元广告牌的户外展示广告,大家随意感受一下:

这精致如口红的广告,别说年轻人看了受不了,老烟枪看了都想把口袋里那黄牙黑肺的烟盒扔了。

把含有尼古丁的电子烟包装的如此诱人之后,JUUl开始邀请大量明星网红使用。梦龙、水果姐、伍德等一众明星都在公开场合帮JUUl站过台。

明星网红使用JUUl的图片,被JUUl的官方媒体放到在社交媒体上大肆传播。一时间,抽电子烟根本不像是吸烟,而是世界上最酷的事情。

罗永浩请来陈冠希,学的就是这个套路,冠希哥抽不抽电子烟不重要,重要的是人家是潮人,在时尚圈有一席之地的潮人。

JUUL的另一个杀手锏是白送,把电子烟免费送给年轻人抽。

在地铁站、广场、楼顶等等场合,JUUl大量免费派送电子烟。JUUl还办了各种各样的电子烟派对,然后发邮件、打电话邀请年轻人免费参加。

这招国内也学了,悦刻曾试图用这种方法进驻某音乐节,音乐节开价30W驻场费,但是被友商雪加哄抬物价,用一百万抢走了入场名额。

酷、潮流、派对、释放压力,这些年轻人最喜欢的东西,让Juul的营收一路狂飙。

3年内,JUUl的市场占有率从2%涨到了76%。JUUL走出了一条自己的路,同时也让友商们无路可走。

然而,随着JUUL的疯狂扩张,电子烟带来的一系列问题也开始浮出水面。

JUUl的巨大成功背后,很大程度上得益于产品的时尚元素,以及年轻人的喜欢,并且最终席卷全美的中学。

JUUl不仅把竞争对手甩在身后,也让监管机构追赶不上。美国青少年好不容易降下来的吸烟率在JUUL的带动下大幅回升,很多青少年都是通过JUUL成为烟民,并很快又开始尝试传统香烟。

至此,美国监管部门终于痛下决心,开始了亡羊补牢式的打补丁监管。

2019年9月15日,美国发布“紧急行政令”,特朗普表示美国将禁止销售非烟草味的电子烟产品,以减少青少年吸电子烟的现象。

2019年11月,加州首先对JUUL提起诉讼,指控其电子烟广告诱导青少年。随后,将近100个美国学区起诉JUUL诱导青少年吸烟,JUUL开始官司缠身,并受到FDA和联邦贸易委员会的频繁审查。

去年六月,美国FDA在百忙之中还抽空发布了针对电子烟的《新型烟草产品上市前申请(PMTA)指南》,对电子烟碱输送装置、电子烟及类似蒸汽产品在美国上市提出了严格要求。

FDA还要求,2007年2月5日之后上市的电子烟产品,必须在2020年9月9日前补交上市申请(PMTA),出来混早晚都要还嘛,以前有多舒服,现在就让你多痛苦。

为此,JUUl花费了数百万美元,耗费大量人工和时间,向FDA提交了长达12.5万页、包括110多项研究的PMTA。

更要命的是,美国“电子烟肺炎”爆发,官方说法是很多电子烟吸食者患上严重肺炎甚至死亡,而且死者都是25岁以下的青少年。

作为行业龙头的JUUL首当其冲,能不能洗白先不提,生意肯定是做不下去了。

世界卫生组织也适时发布了2019年全球烟草流行报告,在报告中强调称,“虽然就电子烟触发的具体风险还没有作出结论性评估,但毫无疑问,电子烟有害,应当加以管理”。

在多重打击下,美国电子烟行业转入低谷,JUUL面临必须退出数个市场,以及相关企业体重整费用的处境,让投资者对其评价每况愈下。

2018年12 月,奥驰亚集团(Altria Group)高价收购 Juul 35% 股权,当时推升预估市值至 380 亿美元。

两年后,JUUl 宣布调降内部预估市值至 100 亿美元。奥驰亚集团则更悲观,把 JUUl 预估市值调降到仅 50 亿美元。

短短两年,眼见他起高楼,眼见他楼塌了。JUUL能不能活到美国打赢新冠,这是个问题。

3

JUUL在宣传上“报喜不报忧”的套路,国内的电子烟品牌有过之而无不及。

除了前卫时尚,国内电子烟还喜欢强调一个功能:有助于戒烟。

“无害、戒烟”这样的宣传可谓找准了消费者的“痛点”。

除了诱人口味和多彩外观,商家着重宣传的就是电子烟的“健康”。“与自然的对话,就从清新的口吻开始”“减少身体负担,不打扰身边人”等宣传语,配以电子烟民和不吸烟者亲密接触或轻松愉快交谈的场景图片,极易给人造成电子烟不产生二手烟的错觉。

事实是怎样的呢?

2019年,315晚会指出:“与传统香烟一样,电子烟所使用的烟液含有尼古丁,长期吸食同样会成瘾,并且通过检测发现,电子烟烟雾中甲醛浓度是居室内空气中甲醛最高浓度的数十倍甚至上百倍,烟雾中还检测出大量丙二醇和甘油,在加热情况下转化成成气体的两种物质会对人体呼吸道有强烈的刺激作用。”

和传统香烟相比,电子烟中没有焦油这种致癌物,只有尼古丁这种致瘾物。但是,电子烟中含有丙二醇,丙二醇在被加热的时候会分解产生甲醛,量是一般香烟的5到15倍,如果丙二醇含量过高,吸电子烟几乎就等于吸甲醛。

更要命的是,传统香烟有明确的标准规范,每支香烟里的尼古丁含量是有严格限制的。但电子烟没有相关标准,想加多少尼古丁就加多少。

一些无良商家为了让电子烟抽起来更带劲,往往会在烟油里添加超量尼古丁。

315晚会上曝光的一些电子烟商家就在标注单位上玩起文字游戏,一瓶烟油标注尼古丁含量6mg,然而实际却是6mg每毫升,一瓶烟油60毫升,尼古丁含量高达360mg!

还有的虚标尼古丁含量,标识浓度为3mg每毫升,实际检测浓度却高达11.85mg每毫升。

这种含量基本上抽了就停不下来,比传统香烟更上瘾,没有死于焦油却死于甲醛,这不就是换个死法吗?死于甲醛就是健康的死法了?

单从这一点来说,那些宣传“无害”的厂家就应该被罚款,因为这是虚假宣传。

至于那些宣称电子烟可以清肺、壮阳的厂家,请你们好自为之,卖药就好好卖药,别耍这么多花样!

电子烟这样的高利润行业,若无监管,问题几乎是必然会产生的。

即便排除上面所说的电子烟普遍含有的健康隐患,这个新兴行业由于缺乏标准,再加上数以万计的小作坊贴牌生产,使得很大一部分电子烟质量在生产源头上就已经变得不可控。

有人吸着电子烟,突然烟杆爆炸,手炸得血肉模糊,手指差点炸断。

有人抽电子烟比抽传统香烟还上瘾,依赖性越来越强,后来发现是不法厂商在烟油中添加大麻素,本来想靠电子烟戒烟,烟没戒成,人还进了戒毒所。

我国虽然是世界上最大的电子烟生产国和出口国,但是国内的电子烟行业崛起也就是近几年的事儿,怎么监管、由谁监管还不明确,直至今日,关于电子烟的全国性行业标准、相关法律法规尚未出台,监管主体也还不够明确。

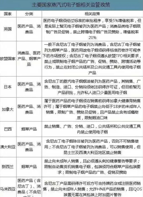
目前世界各国对电子烟行业的态度及政策方向各有不同,主要包含以下三种监管思路:一种是将电子烟作为消费品监管;一种是将其作为烟草类监管;第三种则是将其作为医药类监管。

从监管力度上来看,医药类大于烟草类大于消费品。

电子烟在国内虽然是作为普通消费品没有特殊管制,却又摆脱不了烟草属性,整个行业一直游走于边缘地带。

而在电子烟发展较早的国家,很多都按照烟草产品甚至医药产品来分类管理。从效果上来看,电子烟产业发展最好的恰恰是监管最严的英国。

区别在哪呢?按医药产品管理,标准严苛,许可证都很难申请下来;按烟草产品管理,税率极高,导致零售价格很高,在很大程度上影响销量。

而我国的电子烟呢,标准又低,交税又少,利润还高,傻子来了都能赚钱,这就是前两年千烟大战的原因。

随着国内电子烟行业逐步发展完善,国家加强政策监管既是对消费者的保护,也是对行业从业者们的保护。

一方面,不符合国家标准及政策法规要求的企业自然会被淘汰,进而推动行业有序发展。

另一方面,对劣质企业的驱逐也是在保护电子烟产品的市场形象及信誉,正是由于缺乏行业监管,部分企业以次充好,产品质量参差不齐,这不仅侵犯了消费者的正当利益,也损害了整个行业在消费者心中的形象。

电子烟行业经历了十几年的野蛮生长之后,政府开始加快监管是必然的趋势,也是约束行业规范的必然过程。

增加对电子烟生产过程的监管,品质的监管,销售的监管,让不为消费者负责的劣质产品退出市场。这才是监管的意义所在。

一个健康的“风口”,而不是一个盲目做大的“风口”,才算是真正的风口,不是吗?

加载中...