新浪财经

我用支付宝,给老妈做了一份目标年化10%的理财方案

捕捉翻倍美股

关注

 文 / 巴九灵(微信公众号:吴晓波频道)

20几岁的年轻人理财相比,中年人理财问题往往更加急切。

比如,手里已经有了30万,50万甚至是100万的积蓄,该如何投资?

再比如,如何教老妈理财?可能是很多人想过,但又觉得无从下手的问题。

前两天,《我的基金计划》中的伍治坚老师给小巴讲了一个故事,他如何用支付宝教妈妈理财。受此启发,小巴在伍老师的方案基础上做了一些升级改良,也帮老妈用支付宝设计了一份目标年化10%左右的理财方案。

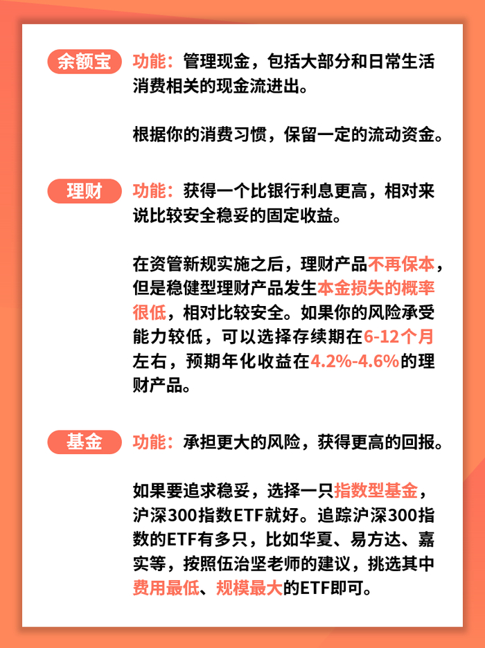
三合一傻瓜式组合

第一步:把支付宝账户上的资金一分为三,创立一个三合一傻瓜式组合。

这个组合包括三个部分余额宝、理财和基金。打开支付宝—我的—总资产,你就能看到这样一个已经被划分好的页面。根据个人风险承受能力,我们可以调整这三部分的配置比例。

下面这个,就是给我妈配置好的支付宝账户。

老妈的总资产为53万元人民币左右。她平时消费不多,支付宝主要用于淘宝购物,因此我先帮她拨出5万元,放在余额宝里。剩下的可投资资金,大约为48万左右。

老妈的风险承受能力比较低,不太能容忍股市的大起大落。因此我按照7:3的比例分配理财产品和基金。也就是说,大约34万分配给了理财,14万块分配给了基金。

这样一个投资组合,预期年化收益为多少呢?5.11%。

虽然不是特别高,但我们以过去10年为例,沪深300指数的波动率极高,年内最大跌幅为46%,而我们的投资组合,年内最大跌幅只有13%。不仅获得了不算低的回报,又没有经历股市过山车般的大起大落,可谓鱼和熊掌兼得。

*以上数据假设沪深300和投资组合从同一起点开始,投资开始时间为2009年1月1日,结束时间为2018年12月31日,通过choice平台测试得出。

这个方法,就是小巴根据伍治坚老师在《我的基金计划》中给到的一个最简单的家庭资产配置模型,做出的第一步配置方案,如果你想详细了解,欢迎加入我们的课程。

30%理论课+70%实操课

和专业的人一起同行

我的基金计划已开启,点击按钮立即加入

当然你会觉得年化5.11%的收益还是太低了点,能不能让收益再高点?别急。

替换:从预期年化5.11%到6.3%

下面进入第二步:替换三合一组合中的各部分。

余额宝➡️替换成收益更高的“货币基金”;

理财产品➡️替换成“纯债基金”;

基金➡️增加跟踪美股指数的“标普500指数基金”。

1

为什么是货币基金

余额宝本身就是一种“货币基金”,投资对象是短期货币工具,如国库券、银行定期存单等低风险、高流通性的短期有价证券。

具体替换操作:在总资产页面,点击基金,搜索“货币”两个字,你就会看到一列产品名称,年化收益都在1.7%—2.7%之间。它们的风险与余额宝同样都是极低的,但我们可以选择年化收益更高的产品来替代余额宝。

2

为什么是纯债基金

“理财产品”的投资方向是固定收益类金融工具,比如国债、地方债、金融债等,与“纯债基金”的投资方向大致一样。

相比于理财产品,纯债基金还有其他优点,比如没有所谓180天、360天的固定周期,有专业基金经理操盘,几乎可以作为“理财产品”的替代品。

具体替换操作:还是在基金页面,搜索“纯债”两个字。然后你就会看到一列产品名称,年化收益都在3%—6%之间。

这类纯债基金在过去长期的平均年化收益在6%左右,经过一定的挑选,如果继续按照原来的比例做配置,长期年化收益率基本可以从原来的5.11%变成6.3%。

当然,不管是银行理财还是纯债产品,随着近期企业信用债问题的逐渐爆出,都不再是刚兑产品,需要更加小心地挑选,规避系统性风险。

3

为什么要增加美股指数基金

关于“指数基金”,可选择的范围其实不止A股市场,如果你的投资知识再广泛点,还可以选择海外指数基金,例如跟踪标普500指数的美股指数基金,相对于A股,美股市场更成熟,也更稳定

在《我的基金计划》课程中,简七老师教大家的极简组合中,就包含了2只美股指数基金,这个组合在过去5年(2015.1.5—2020.10.19)中,总共获得了76.32%的回报。

另外,课程中还28年投资经验的杨天南老师,熟悉A股、港股、美股的玩法,还有主讲海外基金模块的贾泽亮老师,他有超过10年的海外投资经验如果你想学习海外基金投资,不妨听听他们的实战经验和技巧。

化繁为简:

一只基金搞定两只基金配置

一下子介绍了三种基金,是不是觉得有点复杂?

没关系,现在我们化繁为简,只要一只基金就可以实现“债券型基金+股票型基金”的资产分配。这只基金的名字叫做“混合型基金”。

混合型基金

所谓混合型基金,就是在投资组合中既有成长型股票、收益型股票,又有债券等固定收益投资的共同基金。混合型基金设计的目的是让投资者通过选择一款基金品种就能实现投资的多元化,而无需去分别购买风格不同的股票型基金、债券型基金和货币型基金。

简单来说就是:混合型基金=纯债型基金+股票型基金+货币型基金。

因为余额宝部分属于流动资金,所以我们暂且保留一部分货币基金的配置。根据纯债型基金和股票型基金的混合比例不同,混合基金的选择又可以分为三类:

像我妈这样的老年用户,比较适合债基占比较大的偏债混合型基金,一般这样的基金里面纯债占比70%—80%,股票占比20%—30%

像我弟弟这样的年轻人,就可以选择偏股混合型基金,一般这样的基金里面纯债占比20%—30%,股票占比70%—80%

而像我家阿姨那样的中年人,就比较适合平衡型的混合基金,一般这样的基金里面纯债占比40%—60%,股票占比40%—60%。

根据2004年1月—2019年6月的数据统计,这三类基金的年化收益在10%—13%之间。

经过三个步骤的改良,给我妈配置的这份支付宝理财方案,基本就可以达到长期年化收益在10%左右的目标了。

当然,这只是一份针对低风险承受能力人群的配置方案。

如果,你的期望收益目标更高,风险承受能力也更强。那么,不妨试试主力投资股票型基金,特别是中小盘类基金、行业基金等。根据晨星网公众号整理的数据显示,最近5年的公募基金业绩排行榜,消费行业名列第一,而3年,则是医药医疗行业基金霸榜。

如是金融研究所高级研究员张楠老师,将跟大家分享行业轮动的秘诀,并重点分析消费、医药、科技等行业基金。

如果,你想知道专业基金经理的投资逻辑,为自己的小家庭做一份专属基金配置方案,成为自己的基金经理。那么,有着一线公募、私募基金设计经验的专业基金经理吴清扬老师,可以为你答疑解惑。

除此之外,还有为吴晓波频道写作理财专栏5年的孙振曦老师,他擅长把理财知识用小白都能理解的方式拆解给你听,因此零基础入门的你也不怕听不懂。

最后,小巴特别提醒,本课程的双十一优惠活动已经结束,不过同学们的报名热情不减,所以我们决定返场一天,今天购买《我的基金计划》,可以享受优惠价860元(市场价980元)仅限11月17日当日。欢迎你的加入,一起交流与学习。

点击此处,立即开启你的基金计划

加载中...