新浪科技

秒杀、买买买、尾款人...消费热词里的双11这些年

捕捉翻倍美股

关注

欢迎关注“创事记”的微信订阅号:sinachuangshiji 

文/姚赟

来源:盒饭财经(ID:daxiongfan)

人在江湖,名号多就是一种资产。

恭喜各位少侠,历经11载双十一武林大会,算力、手速、臂力、社交圈维护能力、仓库管理能力等方面都有了卓越的提升,也收获了买一发十的电商消费江湖名号。

今年天猫双11数据汇报,与往年有些不同。少了突破和超越,多了小数据的解读。00:00:26,第一个数据不期而至:订单创建峰值58.3万/秒。00:30:00,2020天猫双11全球狂欢季实时成交额突破3723亿元。这是自11月1日0点至11月11日0点30分的数据(不包含房产交易)。

另一边,仅开场9分钟,京东11.11全球热爱季累计下单金额已经突破2000亿元。2019年双十一,京东全天最终累计下单金额仅为2044亿元。

热血沸腾的数字中,少侠们再次完成一个上亿的项目,并成功创造了一个又一个新记录,更凭借实力勇夺了吃圭人的名号。

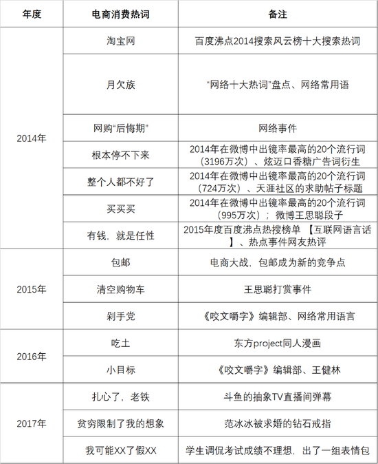
遥想当年,2011年你还是“亲”,2014年成了“月欠族”,2016年开始吃土,今年不到半月就从尾款人变成吃圭人。相信有朝一日终能成为一代“吃㙓人”——吃完别人的土,让别人无土可吃!

作为一名老双11人,穷没关系,咱们名号多啊。

经历一场狂欢后,用吐槽和自嘲等网络热词,掀起第二波情绪热浪——这一源自春晚的“狂欢定律”,在历届双11体现得淋漓尽致。这些消费狂欢后的热词是哪些?如何从一个词,变成一个群体的狂欢?调侃、自嘲、吐槽背后,他们的发展、传播有什么规律?盒饭财经试着将2010年至今的双11电商消费者常用热词进行统计和分析,找到上述答案。

好了,我们要开始一本正经的胡说八道了。

01

2009-2013:初代秒杀

2010年的双11,淘一代吴小敏提前在淘宝商城半价秒杀的活动中,相中了一个ipad,想参加活动。

但距离活动开始前几分钟,页面显示活动已经结束。刷新几次后,又显示即将开始。熬到了两点,刷新后立刻点上,就显示已经不能购买。

“我想问,秒杀有这么快么?” 生气的吴小敏,一怒之下匿名上百度知道提问。

提问不久,有网友回复:“人家带着秒杀器拍的,你能拍过人家嘛。呵呵。”截止目前,这一回复已累积获得5073个赞。

现在在百度搜索框内搜索“秒杀 2010”长尾关键词,出现结果大多是秒杀网站、淘宝秒杀助手下载页面。

秒杀,是双11热词发展的开端。

事实上,在这之前,秒杀一直属于游戏领域。

1993年9月21日,发行的《WEEKLY PRO-WRESTLING》杂志中自创了这一词汇,直到2000年发行的一款回合制网络游戏《石器时代》传入中国并被网友在游戏中发扬光大。

指的就是,在某些采用倒计时模式的战斗游戏中,强大的杀伤往往只在一秒没过就结束,这类瞬间或几下击败对手就被称作“秒杀”。

1元秒杀、低价限量秒杀、低价限时限量秒杀等不断升级翻新的花样下,如今的秒杀已逐渐成为电商低价活动的代名词。

综合百度搜索年度风云榜、腾讯微博十大年度网络热词、2010年十大热门中文新鲜词语英汉对照和2011年度中国媒体十大新词语等榜单,2009年至2013年网络热词中,与双11消费相关的有5个,分别是秒杀、亲、伤不起、手滑和淘宝网。值得注意的是,这5个热词中,淘宝网虽为当年百度十大热词之首,但并具有网络流行语的情绪作用。

有趣的是,我们整理出的双11消费热词发展阶段与双11的GMV阶段相似。

2009年,淘一代还不是一个复古的追忆名词,从当时媒体的报道中透露的是新潮、爱生活、爱消费,拥有一种独特的消费文化。

当然,他们也是撑起2009年第一届双11中5200万元销售额的主力军。或许只有小部分“双11人”在第二天用来吐槽的用词。甚至,如今在网络中搜不到只言片语来描述第一届参加双11,30个品牌也能花出5200万元的勇士,到底是谁。

能找到的,只有自2010年开始的秒杀,和而后火遍全网的淘宝体——亲,XX。至于,伤不起、手滑等热词,也仅小范围出现在百度知道、天涯社区等处。

与秒杀相似,国内电商并非“亲”的原生地。

亲,最早在哈韩族(暴露年龄)中流传。

大概是东方神起时期,粉丝们之间以“亲”来称呼。“亲”这个词,即为韩文“친구”(qin gu,亲故)的第一个音,普译即朋友、哥们的意思。后来逐步的在其它领域开始应用。但当时就是有共用同爱好有共同兴趣的朋友,叫“亲”。

后来,“亲”一词,被淘宝卖家们看中,并广泛使用。

教育部、国家语委公布的《2009年中国语言生活状况报告》中显示,“亲”与“淘一代”已经成为社会通用词语。

在这个阶段,淘宝商城也就是后来的天猫是双11的主力军,其GMV从千万到百亿,用了4年。

2009年12月,《朝鲜日报》发布一篇名为《中国“淘一代”崛起 网购成消费新风向》的文章。文中提到:热衷网络购物的人群大多是年龄在20-30岁的“淘一代”。淘宝网在中国网络交易市场上占据着80%的份额。从淘宝网今年上半年的顾客年龄分布来看,26-35岁占47.4%,16-25岁占39.4%,36-45岁占8.7%。

2009年的双11,淘宝商城的销售额是5200万元,仅有不到30个品牌参与,共产生物流订单26万。2013年双11销售额350亿元,超过2012年191亿元的销售总额,仅用了13个小时。

理性数字超高速增长的背后,是无数买红了眼,用真金白银成为马云背后女人的集美们。

02

2014-2017:高产经典,买买买!

2015年11月11日晚,当时还是熊猫TV(熊猫直播)CEO的王思聪正在例行“校长查房”。在查到一名ID为“阿呆与漓妹”的女主播在直播睡觉时,引起了他的注意。

直播过程中,得知女主播因缺钱而无法在双11购物时,王思聪直接询问“要不要校长帮你清空一下购物车”。于是,一口气打赏了70个1000元的红包,总计7万元。

而后该女主播将王校长“帮你清空一下购物车”的留言,转发到了微博上。这一事件迅速在微博中引发讨论,“清空购物车”出圈。

清空购物车具备这一阶段的主要特征:微博为传播主阵地,初步出现的贫富落差情绪,二次元、直播等圈层文化输出,出现具有偶然性。

2014年至2017年,出现了15个网络消费热词,分别是月欠族、整个人都不好了、根本停不下来、买买买、有钱就是任性、包邮、清空购物车、剁手党、吃土、小目标、扎心了老铁、贫穷限制了我的想象,我可能XX了个假XX等。

“买买买”的来源也十分有趣。

2014年6月,王思聪发了一条微博,抱怨自己在京东买了个200元的电脑桌,却迟迟没有收到货。这条微博迅速引起了全网的热议,买买买源自这以微博下的评论。

热评“伐开心,买京东!”“爸!京东他……爸:买!” “王:够了!京东!员工:少爷,购了。”

在此基础上网友编出了王思聪父子的对话,成为“买买买”的直接来源。

王思聪:爸,这个……

王健林:买买买!

王思聪:爸,这个……

王健林:买买买!

速生速死的是网络热词的基本宿命,而这一阶段出现的双11消费热词中,浪淘沙一样,出现了数个经典沿用至今的,如买买买、吃土、剁手党。

经典中最具生命力便是“吃土”。

吃土一词与穷有着直接的关系。最早来自东方project同人漫画,主角博丽灵梦因为没钱买饭,在自家神社门口挖土吃。后来,逐渐被Cosplay界的大神用于自比:Cosplay烧钱,穷得只能吃土。

随后,逐渐流传开来,双11前后出现大量的使用者。

2014年11月12日凌晨,阿里巴巴公布了“双十一”全天的交易数据:支付宝全天成交金额为571亿元,移动占比42.6%。2014年双十一销售额571亿元,作为阿里上市之后的第一个双十一,13个小时就超过2013年350亿元的销售总额。

同时,其他电商平台也加入其中,双11从阿里巴巴的节日,变成了一个行业狂欢日。从国家统计局的数据来看,2014年双11当天成交额为805亿元,同比增速130%。行业GMV同比增速为历年最高。

通过数年的尝试,电商平台、商家、消费者全情投入,对于双11的打法、竞争方式、理念也愈加清晰,参与度也越来越高。

我们来用本阶段的热词造个句:扎心了,老铁!作为一个月欠族,这个双11还是处在根本停不下来的买买买中,现在整个人都不好了。但转念一想,明天必定出现众多一起吃土的剁手党。没想看到朋友圈大家晒的账单,他们竟然让对象清空了购物车,果然还是贫穷限制了我的想象。不对啊,双11不是单身者的节日么?我可能过了个假光棍节。

03

2018至今:爆发式增长,买它!

2018年,思聪少爷沉寂后,接过女生和消费热议话题的另一个男人出现了。

2020年10月31日晚,今年的双11比往年提前了11天。天猫双十一开幕盛典开场表演中,李佳琦笑容满面地举着“冲啊尾款人”的横幅出现在镜头里,而,这五个字便是当晚李佳琦直播间的红包口令。

当天晚上李佳琦直播间创造了数个热搜。这场长达5小时,6000万次观看。直播间隙,李佳琦走出直播间,与孟美岐在晚会上表演节目,创造数个像“冲啊尾款人”这样的微博热议话题和五六个相关热词,其中琦乐吾穷、李姓消费直接与李佳琦有着直接的关系。

2018年开始,电商平台出现了新的变化,拼多多崛起、直播电商兴起,背后折射出的是渗透率逐年创新高,视频内容成为主流。

今年的双11,推出了定金+尾款的促销活动。在付定金的时候,感觉什么都买得起,毕竟定金只是在100元左右,等到付尾款的时候就在心疼钱,因此有着化身“尾款人”的梗。

尾款人是大家对双11期间,付完定金的人的一种调侃,付完定金之后,都在等着付尾款,因此每个人都是尾款人。

2018年后,消费热词呈爆发式增长,处于快速传播阶段。

如,隐形贫困人口、佛系、家里有矿、锦鲤、真香、消费降级、消费蹦极、节后余生、双11小吴、编外人员、购物盲人、壮士断腕、社畜、买它、勤能补拙、薛定谔的贫穷、盖楼式友谊、无递自容、破产姐妹、暴花户、尾款人、吃圭人、李姓消费、双节棍、抄作业、老双十一人、破递微笑、琦乐吾穷。

这一阶段的消费热词来源,基本可分为这几类。

一是,新的特殊电商购物背景下,重新解读老词,赋予新的意义,基本为调侃和自嘲。二是,电商平台双11规则和事件引发,如勤能补拙、琦乐吾穷、锦鲤、盖楼式友谊等。三是,电视剧、电影、动漫、综艺等影视作品衍生,如破产姐妹、社畜。

相比上一阶段,传播主阵地开始转移,直播、视频等平台,开始逐步取代微博。消费热词的出现,开始从野生随意到偶然性爆发,到了现在的新词创造的方式和规律逐步清晰。同时,还出现不少对上一阶段的衍生和升级。

在今年的双十一中,天猫在解读相关数据时,将“JK、汉服、洛丽塔”戏称为破产三姐妹。其梗的来源,便是美剧《破产姐妹》,一开始为姐妹们一起买买买后,由于过度花钱,成为破产姐妹。

这一阶段,还有一个独有的创造热词的方式——谐音梗和常用词新改。如隐形贫困人口。

“指有些人看起来每天有吃有喝有玩,但实际上非常穷。”十分贴切地形容了自己“表面风光,背后惨淡”的生活,在微博、朋友圈大量转发。所谓“隐形贫困人口”更多是自我消费不节制所造成的——不是没有钱,只是花得多而已。

天风证券相关研报显示:自2019年双11,直播成为商家获取增长的新动力。淘宝直播方面,2019年天猫双11,超过50%的商家都通过直播获得新增长。1小时03分淘宝直播引导成交超2018年全天,8小时55分引导成交已破100亿。

自2018年下半年开始,直播在双11的比重逐年提高,相关双11的消费热词中与直播相关的热词也越来越多。

04

吃土、吃圭、吃垚、吃㙓

作为一个老双11人,双11如同春晚,其流程、节奏大家从最初抢不到的愤愤不平到如今的佛系、波澜不惊。包括双11如何调侃、自嘲,也都摸出了规律。

规律一,升级。

2016年的吃土人,到今年双11前夕的吃圭人,是热词调侃升级的方式之一。找到这一规律,想必明年吃垚、吃㙓都会出现,毕竟事实证明“吃土”是个极具生命力的热词。还有一种升级是语义上的升级。如隐形贫困人口,作为2018微博热词,其来源为另一个热词“贫穷限制了我的想象力”。

这种方式,自2010年就开始存在,被替代的可能性不高。

规律二,谐音梗。这个方式,在近两年越来越常见。

如,节后余生、编外人员、壮士断腕、无递自容、暴花户、李姓消费、琦乐吾穷、破递微笑等,都属于使用这一方式被创造的。

规律三,平台规则调侃。这是一种传统创造热词的方式,如秒杀、包邮、盖楼式友谊、双节棍。

规律四,热点事件、热点人物,擅用大IP长尾。王思聪+微博,李佳琦+淘宝直播,热点事件和人物借助平台流量,创造热词的几率在其中是最高的。

掌握这些规律,提早成为一个有格调的打工人!

2016年10月30日,双11前夕,当时已经是阿里集团CEO的逍遥子,回母校做了一次演讲,提到了双11的本质:“双十一”是什么?本质上是所有的共振发生在一天,把消费者需求和对需求的期待促成在同一天发生,再把供给整合到这一天,使得在最高点的峰值实现供求匹配,背后其实都是互联网的原理。

逍遥子还补充到:互联网在做这一件事时,成本要比非互联网时代低得多。背后互联网的渗透无处不在。这背后也许是互联网技术,但最重要的是互联网思想。

双十一的本质到底是什么?

对商家来说是清库存,提高销量,提高知名度;对电商平台来说,是匹配、性价比,是供给侧的整合共振;从双11热词来看,对消费者来说,是努力工作的新动力!

加载中...