新浪科技

洲明、歌尔、TCL、水晶光电、颀中科技、激智科技等22企披露资本运作新动向

投影时代pjtime

关注

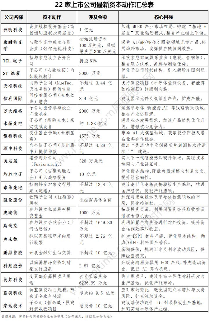
    近期,洲明科技、TCL 电子、德豪润达、歌尔股份、天准科技、信利国际、苏大维格、水晶光电、激智科技、颀中科技、美芯晟、均胜电子、路维光电、鹏鼎控股、崇达技术等22家上市公司陆续披露最新资本运作动向,不约而同聚焦半导体、光电显示、AI/AR/VR、智能感知等战略新兴领域及高端制造赛道,以资本为纽带深耕核心业务,加速产业链上下游的资源整合与生态构建,折射出高端制造领域产业与资本深度融合的新态势。

    这22家企业的资本动作呈现多元化特征,涵盖产业基金设立、合资公司组建、子公司增资借款、股权并购等多种形式,核心诉求均指向依托资本强化供应链协同、弥补技术或市场短板。例如洲明科技以“基地+基金”模式整合MLED产业链,歌尔光学与康耐特光学合资深耕AI/AR/VR光学赛道,均是产业协同的典型实践。值得关注的是,资金流向与使用全程锚定主营业务,无论是募集资金投建核心项目、自有资金参与产业基金,还是引入战略投资优化股权结构,均服务于业务升级需求,有效规避盲目跨界扩张风险,彰显出企业理性布局的战略思维。

    从行业发展维度看,国产替代与高端产能升级已成为资本布局的核心主线,多数企业通过资本运作突破关键技术瓶颈、扩大高端产能,为产业链自主可控注入动力。路维光电定增加码高世代掩膜版、奥来德扩产OLED核心材料PSPI,均精准切入高端领域国产替代痛点。与此同时,资本运作呈现精细化与风险管控强化的双重趋势,企业摒弃单纯规模扩张逻辑,转而根据市场动态调整策略:露笑科技下调募投规模控制经营风险,鹏鼎控股开展套期保值对冲汇率波动,德邦科技变更募投项目聚焦核心区域布局,均体现出对资金效率与经营稳定性的双重考量。此外,区域产业集群效应持续凸显,企业多扎堆长三角、粤港澳大湾区等产业高地布局,依托地方资源加速项目落地,契合光电、半导体产业集群化发展的核心规律。

洲明科技“1个亿光显基金”落户江西南昌!加速MLED产业市场布局

    在2026年全球显示产业步入Micro/Mini LED(MLED)规模化量产与商业化应用的“决胜年”,LED行业领军企业(洲明科技集团)在华中市场的资本与产业布局再次迈出关键一步。

    1月15日,南昌洲明股权投资基金合伙企业(有限合伙)正式注册成立。该基金总出资额为1亿元人民币,由洲明科技、其全资子公司前海洲明基金以及南昌本地企业南昌诚显科技共同出资设立,执行事务合伙人为前海洲明。

    洲明科技与南昌的结缘并非始于当日。2025年,总投资额达6亿元的洲明科技Micro & Mini LED南昌生产基地已在南昌高新区正式建成投产,标志着洲明科技在中部地区拥有了重要的先进制造支点。

    这意味着洲明科技正从单纯的“建厂生产”向“产业链协同”升级,通过“基地+基金”双轮驱动模式,系统性地投资、孵化与整合南昌乃至华中地区MLED产业链上下游企业,涵盖封装材料、驱动IC、精密装备、检测设备等关键环节。

    值得一提的是,合伙方之一南昌诚显科技有限公司具有显著的本地产业背景。此次合作,可视为洲明科技借助地方资源与资本灵活性,加速构建本土化产业生态,吸引更多配套企业集聚南昌,形成产业集群效应。

    这不仅是一次普通的资金注入,更是洲明科技在2026年深化区域布局、构建全球“光显”生态系统的战略性举措。此举背后不仅传递出清晰的产业信号,而且于产业及洲明科技而言,都具有十分重要的战略意义。

歌尔光学与康耐特光学强强联合 成立合资企业布局 AI/AR/VR/MR 光学赛道

    上海康耐特光学科技集团股份有限公司(公告宣布,其直接全资附属公司朝日镜片控股有限公司(以下简称 “朝日镜片”)与歌尔光学科技 (香港) 有限公司(以下简称 “歌尔光学”)正式订立合资协议,双方将携手成立合资企业 —— 歌尔光视科技 (香港) 有限公司,共同深耕 AI/AR/VR/MR 眼镜领域的光学产品研发、生产及销售业务。

    根据合资协议约定,合资企业初始注册资本为 100 万美元(约合 780 万港元),其中朝日镜片认缴 30 万美元(约合 234 万港元),占注册资本的 30.0%;歌尔光学认缴 70 万美元(约合 546 万港元),占注册资本的 70.0%。为支持业务发展,双方约定于 2026 年 6 月 30 日前完成额外 200 万美元(约合 1560 万港元)的增资,其中歌尔光学出资 140 万美元(约合 1092 万港元),朝日镜片出资 60 万美元(约合 468 万港元)。增资完成后,双方持股比例仍维持 30.0% 与 70.0% 不变。未来,合资企业可根据法规要求及业务发展需要适时调整注册资本。

    合资企业董事会由 3 名董事组成,其中 2 名由歌尔光学提名,1 名由朝日镜片提名

    合资企业将专注于为大中华地区以外的客户提供服务,核心业务涵盖三大类产品:一是 AI/AR/VR/MR 眼镜专用定制镜片;二是光波导目镜,包括近视矫正型与非矫正型光波导元件;三是适配电致变色与眼球追踪功能的目镜对应光电元件,业务范围覆盖研发、生产及销售全链条。

    康耐特光学表示,此次合作旨在充分发挥双方优势,强化供应链协同效应,优化研发与生产能力,进而拓展定制镜片在 AI/AR/VR/MR 眼镜领域的应用市场,推动双方行业定位升级与全球发展战略落地。据悉,康耐特光学核心业务为树脂眼镜镜片的制造与销售,此次合作是其多元化产品线、开拓潜在市场的重要举措;而歌尔光学深耕高精度光学领域多年,拥有经验丰富的技术团队及广泛客户群,尤其在光波导组件领域具备显著优势。

TCL电子与索尼拟设合资公司承接索尼的家庭娱乐业务,分别持股51%和49%

    2026 年 1 月 20 日,TCL 电子控股有限公司宣布公司于当日交易时间后与 Sony 索尼签订不具法律约束力的意向备忘录,就家庭娱乐领域战略合作达成初步共识,拟共同推进包括合资公司设立、技术品牌授权在内的潜在交易。

    根据意向备忘录,双方计划成立一家合资公司,专门承接索尼的家庭娱乐业务。该合资公司将在全球范围内开展一体化业务运营,覆盖电视机、家庭音响等产品的开发、设计、制造、销售、物流及客户服务全链条。股权结构方面,TCL 电子集团将持股 51%,索尼持股 49%。此外,合资公司未来还将与索尼及 TCL 电子集团分别探讨专利、技术及品牌的授权安排。

    对于此次合作的意义,TCL 电子董事会表示,合资公司将充分融合索尼在音视频领域积累的先进技术、品牌价值及供应链管理能力,同时依托 TCL 电子集团的先进显示技术、全球化规模优势、完善产业布局、端到端成本效率及垂直供应链优势,借助 Sony 及 BRAVIATM 全球知名品牌赋能产品,创造新的客户价值。此次战略合作是双方整合优势资源、实现业务互补的重要契机,有望进一步加强 TCL 电子集团的综合竞争力,为全体利益相关方创造重要价值,符合公司及股东的整体利益。

德豪润达控股子公司安徽锐拓内部股权转让落地 国创私募持股升至 17.53% 公司承担对应回购义务

    2026 年 1 月 22 日,安徽德豪润达电气股份有限公司(证券代码:002005,证券简称:ST 德豪)发布公告,披露其控股子公司安徽锐拓电子有限公司(以下简称 “安徽锐拓”)内部股权转让进展,安徽省瑞丞光电股权投资基金合伙企业(有限合伙)(以下简称 “瑞丞光电”)所持安徽锐拓 10.52% 股权已转让给池州国创私募股权投资基金中心(有限合伙)(以下简称 “国创私募”),ST 德豪将对该部分股权承担原有条件的回购义务。

    公告显示,本次股权转让标的为瑞丞光电持有的安徽锐拓 10.52% 股权,对应认缴及实缴出资额均为 739.8903 万元,原始投资款 3000 万元,转让价款经协商确定为 3000 万元。

    股权转让完成后,安徽锐拓的股东持股结构发生调整,国创私募持股比例由 7.01% 增至 17.53%,具体持股情况如下:

    本次股权转让协议涉及五方主体,分别为转让方瑞丞光电、受让方国创私募、标的公司安徽锐拓、上市公司 ST 德豪及原股东芜湖三颐光电材料有限公司。

    根据协议约定,自工商变更登记完成之日起,国创私募将完全承继瑞丞光电在《增资协议》项下的全部权利与义务,包括但不限于回购权;ST 德豪承担的回购责任严格遵循《增资协议》第五条的原有约定,仅履约对象变更为新股东国创私募。

天准科技拟投超 3.4 亿元募集资金 向两子公司提供借款支持募投项目

    2026 年 1 月 17 日,苏州天准科技股份有限公司发布公告称,公司董事会同意使用部分募集资金向全资子公司及控股子公司提供借款,合计借款额度不超过 34,363.61 万元,专项用于募投项目实施。保荐人华泰联合证券有限责任公司已发表核查无异议意见。

    根据中国证券监督管理委员会证监许可〔2025〕2266 号批复,天准科技成功向不特定对象发行可转换公司债券,发行总额 8.72 亿元,期限六年,每张面值 100 元,发行数量为 87.20 万手(872 万张)。扣除发行费用 972.24 万元后,实际募集资金净额为 8.62 亿元。

    因本次实际募集资金净额低于《募集说明书》披露的拟投入金额,为保障募投项目顺利推进,公司同步调整了各项目拟投入募集资金金额。调整后具体情况如下(单位:万元):

向全资子公司 MueTec 提供借款:借款额度不超过 14,963.61 万元,专项用于 “半导体量测设备研发及产业化项目”。该项目实施主体为天准科技及全资子公司 MueTec,公司将根据项目建设进度及实际资金需求,在额度内分次发放借款。借款利息自实际发放之日起算,利率参考同期市场利率确定,借款期限不超过 12 个月,可根据项目需要续借或提前偿还。资金将全部用于募投项目,不得挪作他用,公司管理层获董事会授权办理借款划拨及后续相关事宜。

向控股子公司天准星智提供借款:借款额度不超过 19,400.00 万元,用于 “智能驾驶及具身智能控制器研发及产业化项目”,该项目实施主体为控股子公司苏州天准星智科技有限公司。借款发放方式、利息计算、期限及资金用途要求与上述借款一致,管理层同样获授权处理相关具体事务。

    公司表示,本次使用募集资金向子公司提供借款,是基于募投项目实施的实际需要,有利于保障项目顺利推进,符合募集资金使用计划,不存在改变或变相改变募集资金投向、损害股东利益的情形。

信利国际间接附属公司光电仁寿获 8.4 亿元增资 集团持股比例降至 60%

    近日,信利国际有限公司(股份代号:00732.HK)发布公告称,其间接全资附属公司信利光电股份有限公司(简称 “信利光电”)、信利光电仁寿有限公司(简称 “光电仁寿”)与集团联营公司信利(仁寿)高端显示科技有限公司(简称 “信利仁寿”)正式签订增资协议。根据协议,光电仁寿将获得合计人民币 8.4 亿元的现金增资,用于显示元件及模组生产线项目建设,增资完成后信利国际对光电仁寿的间接持股比例将由 100% 降至 60%。

    公告显示,截至公告日期,光电仁寿为信利光电的直接全资附属公司,信利光电已向其注资合计人民币 1000 万元。根据增资协议,信利光电将进一步向光电仁寿注资人民币 5 亿元,信利仁寿则注资人民币 3.4 亿元,全部增资款须于协议签订日起 180 日内以现金支付及 / 或结清。

    公告指出,增资完成后,光电仁寿仍为信利国际的间接非全资附属公司,其财务业绩、资产、负债及现金流将继续并入信利国际的综合财务报表。由于此次交易未导致信利国际失去对光电仁寿的控制权,该视作出售事项将按股权交易进行会计处理,不会在集团综合损益及其他全面收益表中确认任何损益。

    据了解,信利国际集团核心业务包括制造及销售液晶体显示器产品(含触控屏产品)、电子消费产品,涵盖微型相机模组、指纹识别模组、个人保健产品及电子设备等领域。

    而信利仁寿是在中国注册成立的集团联营公司,在集团综合财务报表中采用权益法入账。其股权结构为信利光电持股约 29.69%、仁寿产投持股约 64.29%、仁寿集安一号有限合伙持股约 6.02%,其中仁寿产投及仁寿集安一号有限合伙均为集团独立第三方,核心业务为液晶体显示器产品的制造及销售。

苏大维格全资子公司出资 2000 万元参与设立产业基金 聚焦半导体等战略新兴领域

    2026 年 1 月 16 日,苏州苏大维格科技集团股份有限公司(证券代码:300331,证券简称:苏大维格)发布公告,宣布其全资子公司苏州维格科技产业投资有限公司(简称 “维格投资”)与苏州顺融泽实管理咨询合伙企业(有限合伙)及其他有限合伙人共同签署合伙协议,参与设立苏州顺融泽实二期创业投资合伙企业(有限合伙),助力公司在战略新兴产业链领域的布局升级。

    据悉,该产业基金认缴规模达 19,550.00 万元人民币,已完成工商注册登记并取得营业执照。维格投资作为有限合伙人,以货币方式出资 2000.00 万元,认购基金 10.2302% 的份额。基金投资方向明确,聚焦半导体、新能源、AI、航空航天等工业科技及战略型新兴产业链未上市企业,将通过被投企业上市、并购等合法方式实现退出,追求投资收益最大化。

    从基金出资结构来看,除维格投资外,苏州天使投资引导基金(有限合伙)、苏州广电投资有限公司、嘉兴南湖容迈创业投资合伙企业(有限合伙)等均为主要有限合伙人,分别认缴 3900 万元、3000 万元、3000 万元,占比依次为 19.9488%、15.3453%、15.3453%;普通合伙人为苏州顺融泽实管理咨询合伙企业(有限合伙),认缴 250 万元,占比 1.2790%;其余 5400 万元份额由其他有限合伙人持有,占比 27.6212%。

    苏大维格表示,本次投资是公司战略发展的重要举措,旨在借助专业投资机构的项目资源与专业团队优势,加快在半导体等战略新兴产业链的布局,整合产业链资源,发掘业务机遇,提升公司技术与业务竞争力,助力中长期战略目标实现。同时,投资所得潜在回报也将为公司及股东创造合理价值。

水晶光电控股子公司拟 1.33 亿元采购镀膜设备 关联交易助力业务升级

    近日,浙江水晶光电科技股份有限公司(证券代码:002273,简称 “水晶光电”)发布公告称,其控股子公司浙江晶驰光电科技有限公司(简称 “晶驰光电”)为满足业务发展需求,拟向公司参股公司株式会社オプトラン(英文名称:OPTORUN CO., LTD,简称 “日本光驰”)购买镀膜设备,交易总金额达 302,500.00 万日元,按 2026 年 1 月 23 日汇率折算约合人民币 13,313.03 万元,占水晶光电 2024 年经审计净资产的 1.47%。

    据悉,本次交易构成关联交易。水晶光电持有日本光驰 16.33% 的股权,为其第一大股东,且公司董事林敏先生担任日本光驰董事。

    日本光驰成立于 1999 年 8 月 25 日,注册资本 4 亿日元,注册地位于日本琦玉县鹤岛市,主要从事真空成膜产品、装置及周边设备的制造、销售、进出口、维护及相关技术咨询业务,其精密镀膜设备在全球市场占有率位居前列。

    根据协议,晶驰光电将以电汇(T/T)或信用证(L/C)方式分期支付货款:合同签订后 10 天内支付设备总价的 30%(计 90,750 万日元);发货前 30 天内支付总价的 60%(计 181,500 万日元);设备安装调试完成并签署最终验收单后 30 天内支付剩余 10%(计 30,250 万日元)。

    水晶光电表示,本次采购契合晶驰光电经营发展需求,有助于其把握光学应用领域创新机遇,加速产品结构优化升级,进一步增强核心竞争力与可持续盈利能力,将对公司合并报表层面的经营业绩产生积极影响。此次关联交易属于正常商业行为,遵循公开、公平、公正原则,不会对公司财务稳健性及独立运营能力造成重大影响,亦不存在损害公司股东特别是中小股东利益的情形。

激智科技受让云创星宸 3% 份额 布局 AI 大模型领域投资

    近日,宁波激智科技股份有限公司(证券代码:300566,简称 “激智科技”)发布公告,宣布与弘信创业工场投资集团股份有限公司签订《财产份额转让协议》,受让其持有的厦门云创星宸创业投资合伙企业(有限合伙)(简称 “云创星宸”)1575 万元财产份额。本次转让完成后,激智科技将成为云创星宸有限合伙人之一,持有其 3.00% 的合伙份额。

    据悉,云创星宸是专为投资 AI 大模型公司设立的专项投资基金,其认缴出资总额为 52500 万元人民币。本次交易资金来源为激智科技自有资金。

    云创星宸为有限合伙企业,基金编号为 SBKT43。其执行事务合伙人为厦门弘信云创业股权投资管理合伙企业(有限合伙),该机构已完成基金管理人登记,登记编码 P1006694。除激智科技及转让方弘信创业工场投资集团外,基金其他有限合伙人还包括杨桢、厦门海沧产业发展股权投资合伙企业(有限合伙)、厦门海投产业投资发展有限公司等多家机构及自然人。

    激智科技表示,本次投资旨在保证公司主营业务稳健发展的前提下,通过参与专项基金投资 AI 大模型公司,为公司及股东创造合理投资回报,为可持续高质量发展提供动力。本次投资资金来源于自有资金,不会对公司未来财务状况和经营成果产生重大影响,且不存在导致同业竞争或关联交易的情形,前十二个月内亦无将超募资金用于永久性补充流动资金的情况。

颀中科技拟投 4.28 亿元 以可转债募集资金借款全资子公司推进封测技术改造

    2026 年 1 月 19 日,合肥颀中科技股份有限公司发布公告称,公司已审议通过相关议案,拟使用可转换公司债券部分募集资金,向全资子公司颀中科技 (苏州) 有限公司(以下简称 “苏州颀中”)提供不超过 4.28 亿元的无息借款,专项用于 “先进功率及倒装芯片封测技术改造项目” 的实施。

    根据公司披露的募投项目规划,本次借款对应的苏州颀中 “先进功率及倒装芯片封测技术改造项目”,总投资额为 4.316612 亿元,调整前拟使用募集资金 4.31 亿元,调整后拟投入金额确定为 4.28 亿元,与本次借款额度一致。此外,公司另一募投项目 “高脚数微尺寸凸块封装及测试项目” 由颀中科技自行实施,项目总投资 4.194530 亿元,调整后拟使用募集资金 4.107901 亿元。两项目调整后拟使用募集资金总额为 8.387901 亿元,与实际募集资金净额相匹配。

    本次借款为无息借款,期限自实际借款之日起至上述募投项目实施完成之日止,苏州颀中可根据实际经营情况,选择分期偿还、提前偿还或到期续借。公告明确,该笔借款仅限用于指定募投项目,不得挪作他用,公司董事会已授权管理层及相关授权人士办理借款划拨、使用等后续具体事宜。

    颀中科技表示,本次借款是基于募投项目建设的实际需要,旨在保障项目顺利推进,符合募集资金使用计划,不存在改变或变相改变募集资金用途的情形,契合公司长远发展规划及全体股东的利益。由于苏州颀中为公司全资子公司,公司对其生产经营具有完全控制权,本次借款的财务风险可控。

美芯晟拟 320 万美元增资 Fusionsight 布局下一代智能感知硬件领域

    2026 年 1 月 20 日,美芯晟科技 (北京) 股份有限公司发布公告,宣布拟与关联方及其他投资方共同对 Fusionsight PTE. LTD.(以下简称 “Fusionsight”)进行增资,公司将以 320 万美元自有资金认购其 9,411,765 股优先股股份,交易完成后将持有 Fusionsight 18.82% 股权,借此切入下一代智能感知硬件领域,实现技术协同与产业链互补。

    本次增资为非同比例增资,除美芯晟外,参与方还包括公司关联法人 WI Harper Fund IX LP(以下简称 “WI Harper Fund IX”)、Wensi Wu 及原股东 OJO HOLDING LIMITED。其中,WI Harper Fund IX 拟以同等金额 320 万美元认购同等数量优先股股份;Wensi Wu 拟以 60 万美元可转换证券转换为 3,000,000 股优先股股份;原股东 OJO HOLDING LIMITED 则拟认购 21,376,470 股普通股股份。同时,Fusionsight 为股权激励计划 Share Plan 预留 5,000,000 股普通股,增资完成后标的公司总股本将达 50,000,000 股。

    Fusionsight 作为专注于多模态视觉传感器领域的创新型芯片设计企业,拥有国际领先的技术储备与研发经验,核心团队具备深厚行业积累与量产经验,其新一代视觉传感器解决方案融合多模态视觉与算法技术,可实现 4D 光数字图像传感突破,与美芯晟主营业务高度契合。

    本次投资将助力美芯晟布局前沿视觉感知技术,增强产业生态影响力,同时通过资源整合加速标的公司关键芯片研发与产业化,双方将共同把握视觉传感智能化的市场机遇。

均胜电子汽车安全事业部引入 10 亿元战略投资 农银投资持股 4.81% 优化债务结构

    2026 年 1 月 17 日,宁波均胜电子股份有限公司(证券代码:600699,简称 “均胜电子”)发布公告称,公司控股子公司安徽均胜汽车安全系统控股有限公司(简称 “安徽均胜安全”)成功引入战略投资者农银金融资产投资有限公司(简称 “农银投资”),获增资金额 10 亿元。本次交易完成后,农银投资将持有安徽均胜安全约 4.81% 股权,后者仍为均胜电子控股子公司。

    根据签署的《增资协议》,农银投资需在协议生效后的交割日,将 10 亿元现金出资款一次性支付至安徽均胜安全指定银行账户,认购其新增注册资本 6081.2037 万元。本次增资完成后,安徽均胜安全注册资本将由 120407.8339 万元增至 126489.0376 万元。

    本次交易定价参考了天健企业咨询有限公司出具的估值分析报告,该报告显示安徽均胜安全 100% 股东权益在 2025 年 3 月 31 日基准日的市场价值范围为 196.71 亿元 - 225.86 亿元。经交易各方协商,最终确定安徽均胜安全投前估值 198 亿元,10 亿元增资款对应约 4.81% 股权。

    资金用途方面,本次增资款项将主要用于偿还安徽均胜安全对均胜电子的股东借款,再由均胜电子偿还自身存量银行贷款。此举将有效降低公司总体负债规模,减少利息费用支出,助力均胜电子稳步推进债务结构优化,进一步提升整体经营韧性与持续盈利能力。

    公告指出,本次交易不会导致均胜电子合并报表范围变更,亦不涉及标的公司管理层变动、人员安置或土地租赁等事项。交易完成后,不会产生新的关联交易、同业竞争,也不会形成控股股东及关联人对公司的非经营性资金占用。均胜电子表示,放弃对标的公司增资的优先认缴出资权,是基于公司长远发展作出的审慎决策,不会对公司财务及经营状况产生重大不利影响。

路维光电拟募资不超 13.8 亿元 加码高世代高精度掩膜版业务 推进国产替代

    2026 年 1 月 21 日,深圳市路维光电股份有限公司(证券简称:路维光电,证券代码:688401)发布 2026 年度向特定对象发行 A 股股票预案,公司拟通过定向增发募集资金不超过 13.8 亿元,用于高世代高精度掩膜版生产基地建设及补充流动资金,旨在突破产能瓶颈、加速核心材料国产化替代进程。

    厦门高世代高精度掩膜版生产基地项目(一期):拟投入募集资金 10.7 亿元,项目总投资 13.01 亿元。项目将新建 5 条高精度平板显示掩膜版生产线,重点研发生产 G8.6 及以下各类高精度光掩膜版,涵盖 AMOLED、LTPO、LTPS 等细分领域产品。项目实施后,公司将显著提升中高端掩膜版规模化生产能力,缓解现有产能饱和压力,进一步巩固在行业内的领先地位。该项目已取得厦门市企业投资项目备案证明、土地使用权权属证书及环境影响报告表批复,建设周期预计 33 个月。

凯伦股份完成佳智彩 18% 股权收购 工商变更登记落地 持股比例升至 69%

    近日,江苏凯伦建材股份有限公司宣布,公司收购苏州佳智彩光电科技有限公司(以下简称 “佳智彩”)18% 股权的相关事项已完成工商变更登记,佳智彩正式取得新的《营业执照》,本次股权收购交易圆满落地。

    根据该议案,公司以现金方式收购了佳智彩股东苏州和彩企业管理合伙企业(有限合伙)与苏州源彩企业管理合伙企业(有限合伙)合计持有的佳智彩 18% 股权。交易完成后,凯伦股份对佳智彩的持股比例由 51% 提升至 69%,佳智彩仍为凯伦股份合并报表范围内的子公司。

    据了解,佳智彩作为专注光电显示技术的国家级专精特新小巨人企业,拥有多项核心专利与自主知识产权,其产品在新型显示器件制造的检测、校准等环节发挥重要作用,并逐步向半导体和集成电路质量检测设备领域延伸。

    2025年4月,凯伦股份收购苏州佳智彩光电科技有限公司原股东苏州矽彩光电科技有限公司、苏州工业园区苏纳同合纳米技术应用产业基金合伙企业(有限合伙)、南通嘉鑫一期股权投资基金合伙企业(有限合伙)合计持有的佳智彩 51% 股权,佳智彩正式纳入凯伦股份的合并报表范围。凯伦股份通过收购佳智彩深度切入光电领域。

奥瑞德拟出资 1000 万元参与设立私募股权投资基金 拓展投资渠道获潜在合作机会

    2026 年 1 月 16 日,奥瑞德光电股份有限公司(证券代码:600666,证券简称:奥瑞德)发布公告,宣布拟作为有限合伙人参与设立安徽创合汇新研创业投资合伙企业(有限合伙)(暂定名,最终以工商登记注册为准,以下简称 “标的基金”),认缴出资 1000 万元人民币,占标的基金总出资份额的 5%。

    据悉,标的基金目标募集规模为 2 亿元人民币,组织形式为有限合伙企业,初始存续期限为自完成中国证券投资基金业协会私募基金备案之日起 8 年,其中前 4 年为投资期,后 4 年为退出期,经合伙人一致同意可延长 2 次,每次 1 年,最长存续期限可达 10 年。

    奥瑞德表示,本次投资旨在依托基金管理人的专业优势,拓展公司投资渠道,获取潜在的业务合作机会。投资资金来源于公司自有或自筹资金,是在充分保障营运资金需求、不影响正常经营活动的前提下进行的,不会对公司财务及经营状况产生重大影响。

斯迪克拟斥资 1649.3 万元参与设立合伙企业 关联交易获董事会审议通过

    近日,江苏斯迪克新材料科技股份有限公司(证券代码:300806,证券简称:斯迪克)发布公告称,拟以自有资金不超过 1649.30 万元(含)参与设立上海达思信企业管理中心(有限合伙)(最终名称以市场监督管理机关核准为准),本次投资构成关联交易但不涉及重大资产重组。

    该合伙企业总规模为 7000 万元人民币,共有 10 名合伙人,其中江苏建银投资有限公司担任普通合伙人及执行事务合伙人,其余 9 方为有限合伙人。斯迪克作为有限合伙人,认缴出资比例为 23.5614%。

    合伙人名录及出资情况如下:江苏斯迪克新材料科技股份有限公司出资 1649.30 万元(23.5614%)、江苏建银投资有限公司出资 1500.00 万元(21.4286%)、上海宏力达信息技术股份有限公司出资 1500.00 万元(21.4286%)、金闯出资 1000.00 万元(14.2857%)、穆垣江出资 344.50 万元(4.9214%)、杨比出资 325.00 万元(4.6429%)、沈艳琴出资 266.50 万元(3.8071%)、李珍出资 219.70 万元(3.1386%)、祖尧与吴其云各出资 97.50 万元(各 1.3929%)。

    值得注意的是,有限合伙人金闯为斯迪克实际控制人、董事长兼总经理,杨比为公司董事兼副总经理,二者均属公司关联方,因此本次共同投资构成关联交易。

    斯迪克表示,本次投资旨在合理控制风险的前提下,利用部分闲置自有资金进行对外投资,以提升公司资金运作效率和收益。本次投资主要以股权投资为主,投资目标与公司主营业务不同,不会导致同业竞争或新增不必要的关联交易,亦不会对公司财务及经营状况产生重大影响,不存在损害公司及全体股东利益的情形。

奥来德拟以简易程序定向发行股票 募资超 2.75 亿元加码 PSPI 材料产能

    近日,吉林奥来德光电材料股份有限公司(证券简称:奥来德,证券代码:688378)披露 2025 年度以简易程序向特定对象发行股票募集说明书(申报稿),公司拟通过定向发行股票募资不超过 27,571.21 万元,用于 OLED 显示核心材料 PSPI 材料生产基地项目及补充流动资金,以扩大核心产品产能、优化资本结构,助力 OLED 材料国产替代进程。

    根据募集说明书,本次募集资金扣除发行费用后,23,971.21 万元将投入 OLED 显示核心材料 PSPI 材料生产基地项目,3,600 万元用于补充流动资金。其中,PSPI 材料生产基地项目由公司全资子公司奥来德长新实施,建设期预计 3 年,达产后将新增 1,000 吨 PSPI 材料产能,可有效提升公司规模化量产能力及市场供应能力。

    奥来德主营业务聚焦 OLED 显示产业链上游,从事显示关键材料与蒸发源设备的研发、制造、销售及售后技术服务,核心产品包括有机发光材料、蒸发源设备、PSPI 材料等,已广泛应用于国内主流面板厂商。

鹏鼎控股获批 2026 年不超 10 亿元金融衍生品交易额度 聚焦套期保值规避市场波动风险

    近日,鹏鼎控股 (深圳) 股份有限公司发布公告称,公司第三届董事会第二十三次会议同意公司及下属子公司 2026 年开展总额不超人民币十亿元(含等值外币金额)的金融衍生品业务,该额度年内可循环使用。

    据公告披露,鹏鼎控股开展此次金融衍生品交易的核心目的为套期保值,不涉及单纯投机和套利行为。由于公司主要客户及供应商均为境外企业,出口商品与进口原材料多采用外币结算,导致公司持续持有较大数额的外币资产和负债。随着生产销售规模扩大及境外经营活动增加,公司经营业绩受汇率及利率波动影响显著,此次业务开展旨在有效规避相关市场波动风险,保障经营活动稳定。

    此次获批的金融衍生品交易品种包括远期外汇合约、外汇掉期交易、利率互换及基于以上品种的结构性商品等,基础资产聚焦汇率与利率。交易资金来源以公司自有资金为主,不涉及募集资金及银行信贷资金,预计动用的交易保证金和权利金不超过交易方金融机构提供的授信额度,且不超过人民币十亿元(含等值外币金额)。交易期限为 2026 年 1 月 1 日至 2026 年 12 月 31 日,交易对手均为具有合法资质的大型金融机构,部分境外结算相关业务将与境外银行合作,以规避信用风险。

科翔股份以简易程序定向增发 2.87 亿元 加码高端服务器 PCB 产线 优化财务结构

    近日,广东科翔电子科技股份有限公司完成 2025 年度以简易程序向特定对象发行股票相关审批,正式落地总额 2.87 亿元的股权融资计划。本次发行聚焦高端服务器用 PCB 产线升级与流动资金补充,旨在把握 AI 算力爆发带来的市场机遇,进一步巩固公司在印制电路板行业的市场地位。

    本次募集资金扣除发行费用后,将全部用于两大方向:一是智恩电子高端服务器用 PCB 产线升级项目,拟投入募集资金 2.4 亿元;二是补充流动资金项目,拟投入 4700 万元。

    智恩电子高端服务器用 PCB 产线升级项目总投资 2.49 亿元,建设周期 18 个月,将在现有生产基地对部分老旧生产线进行技术改造,购置高端服务器用 PCB 相关生产设备,项目建成后将形成年产 10 万平方米高端服务器用 PCB 的产能,产品以高阶 HDI 板(三阶以上为主)和高多层 PCB 板(12-26 层为主)为主,可配套 6 万余台(套)高端服务器。该项目旨在突破现有设备工艺瓶颈,满足 AI 服务器、光模块等领域对高密度互连、高频信号传输的技术需求,顺应全球高端服务器市场快速增长趋势。

德邦科技拟变更部分募投项目 聚焦华南半导体材料研发与生产基地建设

    烟台德邦科技股份有限公司(证券代码:688035,证券简称:德邦科技)于 2026 年 1 月 20 日发布公告,宣布对部分募集资金投资项目进行变更,将原 “年产 35 吨半导体电子封装材料建设项目” 调整为 “德邦半导体材料研发与生产 (华南) 基地建设项目”。

    截至 2025 年 6 月 30 日,公司首次公开发行股票募集资金承诺投资总额 95155.39 万元,调整后投资总额 148748.32 万元,累计投入金额 122338.06 万元。其中原募投项目 “年产 35 吨半导体电子封装材料建设项目” 承诺募集资金投资 11166.48 万元,调整后投资总额 6241.99 万元,截至上述日期仅累计投入 5.00 万元,剩余未使用募集资金 6236.99 万元(含理财收益及存款利息,最终金额以实际结余为准)将用于新项目。

    公告指出,原项目规划基于当时的市场环境、行业趋势及公司实际情况,经充分研究论证制定。但近年来市场与行业环境发生深刻变化,原项目的产能扩张计划已不再具备先前的紧迫性。为更好地契合公司整体战略规划,提高募集资金使用效率,公司审慎决定终止原项目,转而投向更具发展潜力的华南基地建设项目。

    新项目 “德邦半导体材料研发与生产 (华南) 基地建设项目” 由公司全资子公司深圳德邦界面材料有限公司作为实施主体,选址于广东省深圳市龙岗区洪围地块,建设周期为 2 年。项目总投资金额 23049.54 万元,除拟使用原项目剩余募集资金 6236.99 万元外,超出部分将由深圳德邦以自有或自筹资金补足。

    项目将与村集体合作开发一块已完成农村用地向国有用地性质转换的工业用地,新建厂房与宿舍,解决现有租赁场地生产拥挤、实验室面积不足、布局不合理的问题;同时引入先进自动化生产设备,优化导热界面材料生产工艺,提升导热膏、导热泥、导热凝胶、导热垫片、相变材料、导电胶等核心产品产能,达产后预计年产能达 450 吨,并配套建设材料可靠性分析测试实验室,强化核心技术迭代研发。

露笑科技调整碳化硅产业园项目投资规模 9.5 亿元节余募集资金将永久补充流动资金

    近日,露笑科技股份有限公司发布公告称,公司董事会同意对 “第三代功率半导体 (碳化硅) 产业园项目” 的募集资金投资规模进行调整,并将节余的 9.5 亿元募集资金用于永久补充流动资金。

    根据最初规划,募集资金主要投向三大项目:第三代功率半导体 (碳化硅) 产业园项目(计划投资 19.4 亿元)、大尺寸碳化硅衬底片研发中心项目(计划投资 4.45 亿元)以及补充流动资金(计划投资 1.27 亿元)。截至 2025 年 11 月 30 日,上述项目累计投入募集资金 3.2 亿元,其中碳化硅产业园项目投入 1.27 亿元,研发中心项目投入 0.66 亿元,补充流动资金项目已全额投入。

    公告显示,本次调整的核心是 “第三代功率半导体 (碳化硅) 产业园项目”,该项目由公司控股子公司合肥露笑半导体材料有限公司组织实施,原计划总投资 21 亿元,拟使用募集资金 19.4 亿元,主要生产 6 英寸导电型碳化硅衬底片,采用物理气相输运(PVT)法长晶工艺及相关加工工艺实现产业化生产。此次调整后,该项目募集资金计划投资总额由 19.4 亿元下调至 9.9 亿元,调减金额 9.5 亿元。

    露笑科技强调,此次调整是为应对行业竞争格局及市场环境变化,避免固定成本增加、盈利水平下降及投资风险扩大,符合公司实际经营情况和长远利益。

崇达技术子公司投建 10 亿元端侧功能性 IC 封装载板项目 加码高端半导体产业链

    2026 年 1 月 23 日,崇达技术股份有限公司(证券代码:002815,证券简称:崇达技术)发布公告称,公司控股子公司江苏普诺威电子股份有限公司(以下简称 “普诺威”)已与昆山市千灯镇人民政府签署《江苏普诺威端侧功能性 IC 封装载板项目投资协议书》,拟投资 10 亿元在江苏省昆山市千灯镇建设端侧功能性 IC 封装载板生产基地,以把握端侧芯片快速发展的市场机遇,强化公司在高端集成电路载板领域的核心竞争力。

    该项目选址于江苏省昆山市千灯镇宏洋路西侧、七浦路北侧,将建设用于端侧芯片等高端应用的集成电路封装载板生产基地,涵盖生产厂房、研发设施及附属配套设施,实施主体为普诺威。项目总投资达 10 亿元,资金来源为普诺威自有资金及自筹资金,其中总工业固定资产投资 8 亿元,包含土地、设备、建筑物、附属设施及无尘车间装修等。

    项目用地方面,总用地面积约 31.5 亩,普诺威将通过 “招拍挂” 方式合法取得地块土地使用权,挂牌地价参照资规部门相关文件规定通过评估确定。建设进度上,项目拟于 2026 年 5 月完成土地挂牌,2026 年 9 月开工建设,2028 年 9 月建成投产,最终建设进度将以实际情况为准。

结语:从洲明科技“基地+基金”的产业链深耕,到歌尔光学与康耐特光学的强强联合;从路维光电、奥来德攻坚高端材料国产替代,到露笑科技、德邦科技以精细化运作管控风险,22家企业的资本布局,交织成一幅战略新兴产业向高端化、集约化迈进的生动画卷。这些务实举措,既以股权并购、基金联动、增资扩产等方式筑牢产业链供应链根基,又以风险管控、区域协同、生态共建的思维破解发展难题,彰显出中国企业在半导体、光电显示等核心赛道的战略定力与转型智慧。当资本杠杆精准对接产业核心诉求,不仅为企业自身注入高质量成长动能,更加速推动产业链自主可控进程,为中国高端制造向全球价值链中高端跃升提供坚实支撑。未来,随着产业与资本融合的持续深化,战略新兴领域必将涌现更多技术突破与生态共赢的新篇章。

加载中...