新浪科技

罗马仕遭供应商创益通起诉追讨货款,一审被判支付 1271 万元

IT之家

关注

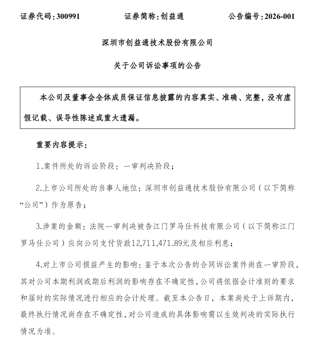
IT之家 1 月 10 日消息,1 月 9 日晚,A 股上市公司创益通发布公告披露,该公司作为原告,起诉江门罗马仕科技有限公司(简称“江门罗马仕”)、深圳罗马仕科技有限公司(简称“罗马仕”)一案有了最新结果,法院一审判决被告江门罗马仕应向创益通支付货款 1271.15 万元及相应利息

公告显示,2023 年 10 月,创益通与江门罗马仕签订《采购协议》,约定由公司按罗马仕要求生产移动电源等产品,付款方式为“月结 60 天”。2025 年 3 月至 7 月,创益通供货总金额 18,014,087.89 元,罗马仕仅支付 2,302,616 元(230.26 万元),尚欠 15,711,471.89 元(1571.15 万元)。创益通诉求法院判决江门罗马仕等支付拖欠货款及逾期利息等。

创益通主要从事设计研发与制造精密连接器、连接线、精密结构件等互联产品,产品主要应用于 5G 通信、新能源汽车、数据存储、医疗、消费电子等领域。

综合IT之家此前报道,罗马仕因充电宝起火爆炸风险,陷入高校禁用、旧品召回、民航禁令、员工讨薪等困境。

1 月 4 日,有消息称罗马仕已在内部启动名为“重生计划”的重组方案,相关立项工作将于 2026 年 1 月正式落地。按照规划,公司力争在 2026 年第一季度完成资金引入与重组工作,同步重新获取新 3C 认证,全面恢复产品销售体系。

加载中...