新浪科技

百年鞋企“双星”现家族内斗:84岁创始人与儿子断绝关系 拒绝让“美国人”接班!

快科技官方

关注

快科技1月5日消息,2026年开年,百年鞋企“双星名人”的控制权之争上演决裂戏码。

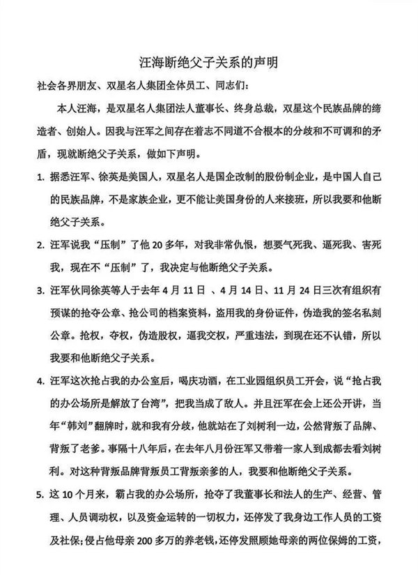
84岁双星创始人汪海发布公开信,正式宣布与儿子汪军、儿媳徐英断绝关系。

汪海控诉对方多次“抢公章”“逼宫”,直指其“背叛品牌、背叛老爹”。

公开信中,汪海还列举了9条理由,痛斥绝不能让“美国身份的人”接班。

汪海称,汪军与徐英均为美国身份,强调双星名人是属于中国人的民族品牌,绝不能由外籍人士接班。

公开资料显示,双星名人集团前身为国营青岛第九橡胶厂,原本隶属于青岛市重点国企——青岛双星集团。

其创建于1921年,至今已有百年历史,是我国最早的制鞋工厂。

在汪海的带领下,20世纪80年代双星名人崛起为行业龙头,其运动鞋曾连续15年蝉联全国销量第一。

2008年,双星集团完成改制,鞋服业务独立为双星名人集团。

据多家媒体报道,双方的矛盾首次曝光于2025年4月。

当时,一封署名汪海的公开信在网络上流传,其控诉儿子汪军、儿媳徐英及孙子汪子栋通过“抢夺公章、限制人身自由”等手段逼迫交权。

信中称,2025年4月11日,汪子栋限制汪海人身自由2小时,徐英、汪军带人闯入办公室毁坏监控设备、殴打工作人员、阻挠会议,企图抢夺公章未果。

次月,双星名人集团微信公众号发文提到“总经理汪军代表新一届领导班子”,其中已经不见汪海身影。

此后,双方展开了长达半年多的“拉锯战”,直至汪海发布公开信,要与对方断绝关系。

【本文结束】如需转载请务必注明出处:快科技

责任编辑:哈尔

加载中...