新浪科技

利亚德、洲明、东山精密、大华股份、领益智造、沪电股份等11企披露最新资本运作动向

投影时代pjtime

关注

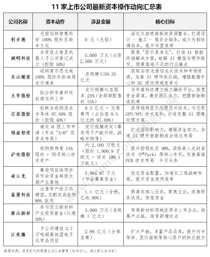
    近期,利亚德、洲明科技、东山精密、大华股份芯原股份、领益智造、沪士电子、凌云光、蓝黛科技、鹿山新材、江化微11家上市公司披露最新资本运作动向。从利亚德文旅夜游板块的内部资源整合、洲明科技联手 AI 巨头布局 “显示具身化”,到东山精密、领益智造冲刺港股上市、芯原股份跨界收购强化技术闭环,十余家行业龙头企业以股权划转、并购重组、分拆上市、基金设立等多元资本运作,在 LED光显、投影显示芯片、AI 终端、半导体、光通信、文旅科技、电子材料等核心赛道展开深度布局。

    上述11家企业资本动作集中在 AI 硬件、光通信、工业互联、显示芯片与材料等战略赛道,企业通过多元化资本运作强化核心竞争力,布局高增长市场,呈现 "聚焦主业 + 产业链整合 + 资本市场赋能" 三大特征。这一系列密集动作不仅彰显了企业聚焦主业、强化协同的战略定力,更折射出在产业升级与消费需求迭代的双重驱动下,科技制造行业正通过资本赋能与技术融合,重构产业链竞争力,抢占高增长赛道的核心话语权。

利亚德无偿划转核心股权 文旅夜游板块协同升级

    2025 年 11 月 20 日,利亚德光电股份有限公司宣布将所持利亚德智慧科技集团有限公司100% 股权通过无偿划转方式,转让给全资子公司广州励丰文化科技股份有限公司。此次内部股权重组旨在深化文旅夜游板块资源整合,强化业务协同效应,优化集团化管理架构,为公司长远战略发展奠定基础。

    公告显示,利亚德早在 2021 年便已将文旅新业态与夜游经济两大业务板块合并为 “文旅夜游” 单一板块,此次股权调整是对该战略的进一步落地。交易完成后,励丰文化将全资控股利亚德智慧科技,而利亚德仍为后者实际控制人,公司合并报表范围保持不变。

    作为受让方的励丰文化成立于 1997 年,注册资本 1 亿元,业务覆盖景观工程、数字文创、设备租赁、技术研发等多个领域,是文旅夜游项目落地的关键执行平台。财务数据显示,公司经营状况持续改善,2025 年 1-9 月实现营业收入 3.3 亿元,净利润 1323.86 万元,成功扭转 2024 年净亏损 4305.02 万元的局面;截至 2025 年 9 月 30 日,其资产总额达 10.75 亿元,净资产 6.12 亿元,财务基础稳健。

利亚德智慧科技最近一年一期的财务指标

    标的公司利亚德智慧科技则聚焦智慧城市管理、LED 产品及控制系统、光环境工程等核心业务,拥有城市及道路照明工程专业承包壹级、照明工程设计专项甲级等核心资质,是文旅夜游板块的技术与工程支撑核心。2025 年 1-9 月,该公司实现营业收入 3.84 亿元,净利润 2690.82 万元,较 2024 年净亏损 9262.47 万元实现大幅盈利;经营活动产生的现金流量净额达 1.68 亿元,流动性充足,为整合后的业务拓展提供了有力保障。

    利亚德在公告中表示,本次股权重组是基于业务与管理需求的关键布局。通过将利亚德智慧科技的技术研发、工程资质优势,与励丰文化的项目执行、客户资源、文创设计能力深度融合,将有效打通文旅夜游板块的设计、施工、成本管理、客户服务等全链条环节,减少内部协调成本,提升运营效率。

    在行业竞争加剧与消费需求升级的背景下,文旅夜游板块已成为利亚德重要的增长引擎。此次内部整合不仅将完善公司组织架构与管理体系,更能强化集团在文旅场景一体化解决方案中的核心竞争力,助力公司在夜游经济、数字文旅等赛道抢占更多市场份额。

洲明科技联合智谱/凌云光设控股子公司正式落地 卡位 “显示具身化” AI 终端赛道

    11 月 20 日,深圳市洲明科技股份有限公司发布公告称,其联合北京智谱华章科技股份有限公司、北京元客视界科技有限公司(凌云光技术股份有限公司全资子公司)共同投资设立的控股子公司 —— 深圳市智显机器人科技有限公司,已完成工商登记并取得《营业执照》,标志着三方在 AI 智能终端领域的协同布局正式落地。

    新成立的智显机器人公司注册资本达 5000 万元人民币,法定代表人为林洺锋。股权结构上,洲明科技以自有资金认缴 2500 万元,持股 50%,为第一大股东;智谱认缴 1500 万元,持股 30%;元客视界认缴 1000 万元,持股 20%,三方形成 “硬件终端 + 算法模型 + 感知交互” 的核心持股与能力互补格局。

    从经营范围来看,智显机器人业务覆盖智能机器人研发与销售、AI 软硬件开发、显示器件制造、智能车载设备、人工智能行业应用集成等多个核心领域,既涵盖基础的技术研发与产品销售,也包括跨场景的系统集成与进出口业务,形成 “技术 - 产品 - 场景” 的完整业务闭环。

    值得注意的是,新公司业务不仅聚焦传统 AI 终端场景,还将延伸至智能车载、智能仪器仪表等新兴领域,结合 “显示具身化” 的核心方向,有望在多场景下打造差异化的智能终端产品。

    当前,AI 智能终端正从单一功能产品向多场景、强交互的 “具身智能” 演进,而显示作为人机交互的核心载体,其与 AI 技术的融合成为行业升级的关键方向。智显机器人的成立,正是瞄准这一趋势,通过三方资源整合,破解 AI 模型与硬件终端脱节、场景落地不足等行业痛点。

东山精密收购索尔思光电已支付26.33 亿元10月并表 同步递交 H 股上市申请

    2025 年 11 月 17 日,苏州东山精密制造股份有限公司(证券代码:002384,简称 “东山精密”)发布对外投资进展公告,宣布其全资子公司超毅集团(香港)有限公司(简称 “香港超毅”)收购 Source Photonics Holdings (Cayman) Limited(简称 “索尔思光电”)的交易取得重要突破,索尔思光电自 2025 年 10 月起正式纳入东山精密合并报表范围。

    根据投资方案,香港超毅拟收购索尔思光电 100% 股份,其中股权收购对价不超过 6.29 亿美元,索尔思光电员工期权激励计划(ESOP)权益收购对价不超过 0.58 亿美元。同时,为支持索尔思光电经营发展及偿还相关可转债,东山精密拟认购其不超过 10 亿元人民币的可转债,本次交易总规模合计不超过 59.35 亿元人民币。交易完成后,索尔思光电将成为东山精密全资子公司,进一步完善公司业务布局。

    公告显示,截至披露日,东山精密已依据相关协议支付了主要股权转让款(或保证金),累计支付金额折合人民币约 26.33 亿元。结合《企业会计准则》相关规定、索尔思光电实际运营状况及交易进展,公司判定其已符合并表条件,自 2025 年 10 月起将其纳入合并报表体系。目前,索尔思光电的股权交割程序正有序开展,鉴于涉及不同主管机关的监管及并购规则差异,东山精密将按要求推进相关报备工作,确保交易合规落地。

    据了解,索尔思光电(Source Photonics)是全球光通信领域头部企业,专注光模块及组件的设计、研发与制造,被业内称为 “光模块行业的黄埔军校”。具备光芯片自供能力,拥有从芯片到模块的全产业链布局,技术覆盖 25G-800G + 速率。产品适配数据中心、5G 通信、电信网络等场景,客户含华为、阿里等国内外巨头,2023-2024 年全球光模块排名稳居第九至十位。2024 年营收 29.32 亿元、净利润 4.05 亿元;2025 年 Q1 营收 9.75 亿元、净利润 1.57 亿元,增长显著。

    另外,东山精密已经于11月18日正式向香港联交所递交H股发行上市的申请并刊发申请资料。这家已在深圳证交所主板上市(股票代码:002384.SZ)的制造业巨头,凭借在 PCB(印制电路板)、光模块等核心产品的技术积淀与全球化布局,有望成为港股市场 AI 硬件供应链的核心标的。此次上市拟募集资金将用于产能升级、战略并购、债务偿还及营运资金补充,进一步巩固其在边缘 AI 设备、数据中心等高增长赛道的领先地位。

大华股份拟分拆华睿科技赴港上市 聚焦工业互联赛道拓宽融资渠道

    2025 年 11 月 17 日,浙江大华技术股份有限公司(简称 “大华股份”,股票代码:002236.SZ)发布预案,拟将控股子公司浙江华睿科技股份有限公司(简称 “华睿科技”)分拆至香港联交所主板上市。本次分拆完成后,大华股份仍将保持对华睿科技的控股地位,双方将各自聚焦核心业务,助力产业高质量发展。

    截至11月17日,大华股份直接持有华睿科技32.58%股权,为华睿科技的控股股东。傅利泉、陈爱玲夫妇通过大华股份间接控制华睿科技,为华睿科技的实际控制人。根据华睿科技管理层提供数据,其 2022 年至 2024 年的主要财务数据如下:

    大华股份表示,此次分拆的华睿科技,是其培育的新兴业务主体,专注于工业互联领域的机器视觉、AMR 移动机器人核心组件、整机产品及解决方案的研发、生产与销售,产品已广泛应用于新能源、电子制造、汽车制造、半导体、物流等多个行业。

    分拆上市是基于行业发展趋势与双方战略规划的审慎决策。通过独立上市,华睿科技将获得专属资本市场平台,进一步充实资本实力、拓宽融资渠道,提升技术研发与市场拓展能力;同时可建立市场化激励机制,激发团队活力,把握智能制造产业崛起机遇。而大华股份将集中资源聚焦智慧物联主业,优化业务架构与估值逻辑,实现双方协同发展与全体股东价值最大化。

    根据预案,华睿科技本次发行的股票为境外上市外资股(H 股),每股面值 1 元人民币,将通过香港公开发售及国际配售方式全球发售。发行规模初步拟定为不超过发行后总股本的 25%(超额配售权行使前),并授予全球协调人不超过初始发行规模 15% 的超额配售权。

    财务层面,分拆后华睿科技仍将纳入大华股份合并报表范围。短期内虽可能导致大华股份持有华睿科技的权益摊薄,但长期来看,随着华睿科技盈利能力提升,大华股份将按权益享有利润增长收益,助力整体盈利水平提升。截至 2024 年末,华睿科技总资产达 15.77 亿元,2024 年度实现营业收入 10.50 亿元,已具备一定业务规模与发展基础。

    华睿科技与大华股份在资产、财务、机构、人员、业务等方面保持完全独立,拥有完整业务体系与独立经营能力。为保护中小股东权益,本次分拆将采取多项措施:包括及时公平披露信息、严格履行股东大会网络投票程序、单独统计中小股东表决情况,公司及实际控制人已出具避免同业竞争、规范关联交易的专项承诺。

芯原股份 9.3 亿联合收购逐点半导体 补全 AI 图像处理技术链

    芯原微电子(上海)股份有限公司近日公告,拟联合共同投资人通过特殊目的公司天遂芯愿,以9.3亿元现金加相关交易费用,收购逐点半导体(上海)股份有限公司97.89%股份。标的公司100%股权估值9.5亿元,交易完成后天遂芯愿将持有其100%股份,逐点半导体将纳入芯原股份合并报表。

    天遂芯愿为芯原股份2025年10月设立的收购主体,芯原拟按40%股权比例出资,其中20%来自自有资金及所持标的股份,80%为并购贷款等自筹资金;共同投资人占股60%。交易后芯原将成为天遂芯愿单一第一大股东,享有多数董事提名权及控制权。

    成立于2004年的逐点半导体,是全球领先的视频显示处理芯片厂商,拥有160多项国内外发明专利,核心产品包括移动设备视觉处理芯片、视频转码芯片等。其3LCD投影仪主控芯片市占率超80%,手机视觉处理芯片已进入主流手机厂商供应链,首创的图像处理芯片弥补了国产处理器在移动终端的性能短板。

截至10月16日,根据标的公司股东名册

    逐点半导体在图像后处理领域技术领先,具备动态补偿、HDR映射等核心技术,其插帧、超级分辨率、图像增强三大核心IP模块,可实现低帧率转高帧率、低分辨率转高分辨率、SDR转HDR的画质提升。基于20余年AI图像技术积累,其开发的手机协处理器芯片,突破了国产手机图形渲染的技术瓶颈。

    本次收购将为芯原股份带来双重战略价值。一方面,芯原在图像前处理领域的优势与逐点半导体的后处理技术形成互补,可打造完整图像处理方案,强化端侧AI ASIC市场竞争力。双方客户群体高度重合,整合后能拓展AI手机、AI投影等多领域终端项目,提供从IP到芯片定制的一站式服务。

    另一方面,逐点半导体的AI图像增强技术与芯原的GPU、NPU等IP深度融合,通过分布式渲染架构可降低GPU算力需求,提升能效。其空间媒体技术平台已与互联网厂商联合开发云端应用,未来将拓展至智慧教育、人形机器人等场景,助力芯原完善端侧与云侧AI ASIC布局。交易后逐点半导体将保留原有业务,芯原业务模式不受影响。

领益智造递交 H 股上市申请 打造 “A+H” 布局 深耕 AI 硬件智造全球化

    2025 年 11 月 20 日,广东领益智造股份有限公司(证券代码:002600,简称 “领益智造”)正式向香港联合交易所有限公司递交 H 股发行上市申请,并同步在香港联交所网站刊发申请资料,标志着这家 A 股上市公司开启 “A+H” 双资本市场布局的重要进程。

    作为全球领先的 AI 硬件智能制造平台,领益智造深耕智能智造领域多年,秉持精益化、数据化、自动化及绿色化的核心经营理念,构建了覆盖核心材料、精密功能件、模组到精品组装的全链条产品矩阵,业务广泛应用于 AI 终端设备、机器人、企业级商用服务器、汽车及低空经济等前沿领域。根据弗若斯特沙利文数据,以 2024 年收入计,公司在全球 AI 终端设备高精密功能件市场排名第一,在全球 AI 终端设备高精密智能制造平台市场排名第三,连续八年入选《财富》中国 500 强,深得全球头部客户认可。

    业务层面,领益智造展现出强劲的市场竞争力:全球每卖出 10 部 AI 眼镜及 XR 设备、折叠屏设备,就有 9 部来自其服务的客户;在 2025 年世界机器人运动会上斩获 “两金一铜”,自主研发的 “羽毛铜仿生结构” 纳米散热技术已成功赋能全球算力龙头客户的高端显卡。公司凭借全球化研发生产网络 ——30 多个研发中心、50 余个生产基地与交付中心,实现 “本地化运营、全球化交付”,核心技术涵盖智能 AOI 检测、高速精密冲压、五轴 CNC 加工等关键领域,形成多赛道协同优势。

    财务数据显示,公司业绩稳健增长,2024 年实现总收入 442.59 亿元,境外收入占比达 37.9%,2025 年前三季度境外收入占比进一步提升至 47.3%,全球化布局成效显著。此次 H 股募资计划将主要用于提升研发能力、产能升级、战略投资及收购、拓展海内外生产基础设施,以及补充营运资金等,助力公司巩固行业领先地位。

沪电股份斥资超 2100 万欧元 控股胜伟策至 99% 并拿下核心封装技术

    2025 年 11 月 21 日,沪士电子股份有限公司(证券代码:002463,简称 “沪电股份”)发布公告称,公司于 11 月 20 日召开第八届董事会第十一次会议,审议通过关联交易议案,拟以 1900.905 万欧元收购关联方 Schweizer Electronic AG.(简称 “Schweizer”)持有的胜伟策电子(江苏)有限公司(简称 “胜伟策”)15% 股权,并由胜伟策以 199.095 万欧元收购 Schweizer 旗下一组核心专利及技术资产,两项交易合计金额超 2100 万欧元。

    作为沪电股份控股子公司,胜伟策成立于 2017 年,专注于新型电子元器件、印刷电路板及封装电子产品的研发与生产。本次股权收购完成后,沪电股份对胜伟策的持股比例将由 84% 提升至 99%,Schweizer 仅保留 1% 股权。据公告披露,该股权交易定价基于专业资产评估报告,经双方市场化协商确定,对应评估价为 1.578 亿元人民币,交易公允性得到充分保障。

    在技术布局方面,胜伟策此次收购的专利及技术资产涵盖射频天线、功率电子模组、嵌入式封装技术(P²Pack)等多个核心领域,包含多项已授权发明专利及技术成果,权属清晰无争议。沪电股份表示,通过此次收购,胜伟策将直接获得相关技术的自主权与控制权,可大幅缩短研发周期、降低重复投入,进一步完善在核心业务领域的技术储备,强化产品竞争壁垒。

    值得关注的是,胜伟策自 2023 年 5 月纳入沪电股份合并报表范围后,经业务整合、精益管理等系列举措,经营状况显著改善。截至 2025 年 10 月 31 日,胜伟策实现净利润 205.43 万元,成功实现扭亏为盈。此次股权增持后,沪电股份将进一步提升对胜伟策的控制力与经营决策效率,助力其在产能建设、技术升级等方面获得更高推进效率,同时 Schweizer 保留 1% 股权将持续维系双方在业务、技术及供应链领域的长期协同。

凌云光募投项目结项 5964 万节余资金加码太湖产业基地

    2025 年 11 月 17 日,凌云光技术股份有限公司(证券代码:688400,证券简称:凌云光)召开第二届董事会第二十二次会议,全票通过《关于部分募投项目结项并将节余募集资金用于其他募投项目的议案》,同意 “工业人工智能算法与软件平台研发项目” 结项,并将节余的 5964.97 万元募集资金用于 “工业人工智能太湖产业基地” 项目建设。保荐机构中国国际金融股份有限公司已出具明确同意的核查意见,该议案无需提交股东会审议。

    截至 2025 年 11 月 17 日,“工业人工智能算法与软件平台研发项目” 已完成全部研发工作并达成预期目标,正式结项。该项目承诺募集资金投资总额 2.9 亿元,累计实际投入 2.387489 亿元,待支付款项 505.32 万元,同时通过闲置资金现金管理获得利息及理财收益净额 1345.18 万元,最终形成节余募集资金 5964.97 万元。

    节余资金的形成主要源于两方面:一是公司在项目实施中优化研发路径,加强支出管控,在保障研发质量的前提下合理降低总支出;二是对暂时闲置的募集资金进行合规现金管理,有效提升了资金使用效率。

    为进一步优化资源配置,提高募集资金使用效益,凌云光拟将上述节余资金全部用于 “工业人工智能太湖产业基地” 的工程建设及软硬件设备购置等资本性支出。待相关待支付款项结清、节余资金全部转出后,公司将注销该项目对应的募集资金专项账户,相关监管协议也将同步终止。

    此次决策是公司基于募投项目实施进度和经营实际作出的审慎安排,未变相改变募集资金投向,符合《上市公司募集资金监管规则》等相关规定。通过整合节余资金投入核心产业基地建设,将进一步夯实公司工业人工智能业务布局,助力长远发展,符合全体股东的根本利益。

蓝黛科技子公司资产出售立讯精密 交割完成收回 90% 款项

    11 月 16 日,蓝黛科技集团股份有限公司(证券代码:002765,证券简称:蓝黛科技)发布公告,披露其全资子公司马鞍山蓝黛传动机械有限公司出售资产事项已完成核心交割流程,目前已收回 90% 交易款项,合计人民币 98,927,882.19 元。

    本次交易标的为马鞍山蓝黛机械位于马鞍山经济技术开发区龙山路 199 号的电驱总成装配业务相关资产,及该业务持续经营所需的全部相关权利和权益。

    交易价格以重庆华康资产评估土地房地产估价有限责任公司出具的《资产评估报告》为依据,扣除评估基准日(2025 年 6 月 30 日)至 2025 年 10 月 31 日期间的累计折旧后,确定不含税交易金额,含 13% 增值税的总交易价格为人民币 109,919,869.10 元。

    公告显示,截至 11 月 16 日,马鞍山蓝黛机械已与交易对手方立讯精密工业(马鞍山)有限公司(下称 “马鞍山立讯”)正式签署《资产转让协议》,本次交易涉及的全部资产交割手续均已办理完毕。

    按照协议约定,马鞍山立讯已足额支付预付款及交割款,占总转让对价的 90%。剩余 10% 款项(人民币 10,991,986.91 元)为交易质保金,将在满足《资产转让协议》约定的支付条件后完成支付。

鹿山新材出资 3000 万参设基金 聚焦新材料领域优质项目

    近日,广州鹿山新材料股份有限公司(证券代码:603051,简称 “鹿山新材”)公告称,将出资 3000 万元人民币参与设立产业投资基金,携手专业机构布局新材料领域优质未上市企业投资,助力公司产业链拓展与高质量发展。

    该产业投资基金暂定名为广州天泽鹿山新材料创业投资基金合伙企业(有限合伙),总规模 1 亿元人民币,采用有限合伙制形式运作。其中,鹿山新材作为有限合伙人认缴 30% 份额,万联天泽资本投资有限公司以普通合伙人身份认缴 20% 份额并担任基金管理人,广州上市公司高质量发展基金合伙企业(有限合伙)认缴 50% 份额。

    基金存续期为 8 年,包含 5 年投资期和 3 年退出期,出资方式为货币出资,采用分期实缴模式。首期实缴资金合计 1000 万元,鹿山新材首期出资 300 万元,剩余资金将根据项目投资进度按需缴付。投资方向聚焦创业投资及私募基金股权投资、资产管理等业务,重点挖掘新材料领域具备良好成长性的未上市企业项目。

江化微 2.8 亿扩建超高纯湿电子化学品项目 新增产能 3.7 万吨

    2025 年 11 月 19 日,江阴江化微电子材料股份有限公司(证券代码:603078,简称 “江化微”)发布项目进展公告,其全资子公司江化微(镇江)电子材料有限公司(简称 “镇江江化微”)投资的 “年产 3.7 万吨超高纯湿电子化学品项目” 已顺利取得《江苏省投资项目备案证》(备案证号:镇经开审批发备【2025】861 号),标志着该扩建项目正式进入落地实施阶段。

    该项目位于江苏省镇江市镇江经济开发区青龙山路 18 号,项目代码为 2511-321171-89-02-174507,总投资达 28883 万元,其中固定资产投资 25679 万元,全部由公司自筹解决。

    建设内容方面,项目将在原有厂区内开展多项工程:对一期盐酸产线进行技改扩建,同步新建盐酸、氨水、硝酸、稀释剂、NMP 等多条产线;新购置过滤器、磁力泵、检测设备等 136 台(套);取消一期、二期 NMP 和稀释剂危废利用产线,并对稀释剂混配产线进行技术改造。项目建设期为 16 个月,自 2025 年 11 月启动至 2027 年 2 月竣工,建成后将新增 3.7 万吨 / 年超高纯湿电子化学品产能,届时镇江江化微一期项目最终产能将达到 7 万吨 / 年超高纯湿电子化学品和 3.8 万吨 / 年低浓化学品。

    超高纯湿电子化学品是半导体、显示面板等电子制造业的关键材料,市场需求持续增长。此次扩建项目的推进,将进一步扩大江化微在该领域的产能规模,丰富产品品类,提升对核心客户的供应能力与服务效率。同时,通过技术改造与产线优化,公司将持续巩固在超高纯湿电子化学品领域的技术优势与市场地位,为后续业务拓展奠定坚实基础。

结语:从内部业务整合到跨界协同布局,从资本市场扩容到技术壁垒筑牢,11家上市公司的这一系列产业资本动态,勾勒出中国半导体与显示制造企业向 “高精尖” 转型的清晰路径。无论是通过股权重组打通业务全链条,还是借助上市融资夯实产能根基,亦或是以并购收购补全技术短板,企业们正以精准的战略决策回应行业竞争与市场机遇。

    在显示智慧化、AI 产业化、半导体自主化、消费升级等趋势的持续推动下,这些布局终将转化为企业的核心竞争力与行业的发展新动能,不仅助力企业在全球产业链中占据更有利位置,更将为中国科技制造产业的高质量发展注入持久活力。

加载中...