新浪科技

维信诺、闻泰科技、歌尔光学、联创光电等17企披露最新落子/投资/并购等资本运作动向:锚定半导体显示/AI/AR多赛道

投影时代pjtime

关注

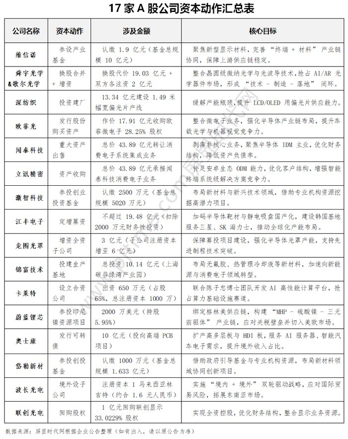
    2025 年 10 月中旬,A 股资本市场迎来一波 “产业 + 资本” 联动热潮。维信诺、闻泰科技、立讯精密、舜宇光学、歌尔光学、深纺织、联创光电波长光电、欧菲光、激智科技、江丰电子、龙图光罩、锦富技术、卡莱特、蔚蓝锂芯、奥士康、岱勒新材等 17家上市公司集中披露投资、并购、海外设厂、定增募资等关键动作,涉及金额从数千万元到数十亿元不等,覆盖新型显示材料、AI/AR 光学器件、半导体核心材料、新能源镍资源等多个高景气赛道。

    这些密集布局不仅是企业深化核心业务的战略选择,更折射出产业链上下游整合、国产替代突破与全球化产能协同的深层逻辑,为相关领域的技术落地与市场扩张注入新动能。例如:维信诺、江丰电子、深纺织等通过投资上游材料 / 设备,强化供应链自主可控,降低对外依存风险;舜宇光学与歌尔光学的合并、卡莱特与高校团队合作,均瞄准 AI/AR 等前沿领域技术互补、技术协同突围;波长光电马来西亚设厂、江丰电子韩国基地、蔚蓝锂芯印尼镍项目,均为规避贸易壁垒并贴近海外市场,进一步优化全球化产能布局;欧菲光、江丰电子、奥士康等定增、可转债、换股合并等多元化融资方式并行,依托资本工具创新,企业在扩张与财务稳健间寻求平衡。

维信诺参设10亿元产业基金,聚焦新材料与新型显示材料

    2025 年 10 月 14 日,维信诺科技股份有限公司(证券代码:002387,以下简称 “维信诺”)正式发布公告,宣布与多家专业投资机构联手设立产业基金 —— 安徽省聚晟材料股权投资合伙企业(有限合伙)(以下简称 “聚晟材料基金”)。此次合作旨在进一步完善公司业务布局,推动与新材料产业链的协同发展,为新型显示材料领域的技术突破与产业落地注入动力。

    据悉,聚晟材料基金总认缴规模达 10 亿元人民币,于 2025 年 10 月 10 日完成合伙协议签署。维信诺作为有限合伙人,将以自有资金认缴出资 1.9 亿元,占基金总出资比例的 19%。

    从基金架构来看,聚晟材料基金采用有限合伙企业形式,执行事务合伙人为合肥市新站国鑫资本私募基金管理有限公司(以下简称 “国鑫资本”)与合肥晟智股权投资有限公司(以下简称 “合肥晟智”),其中国鑫资本同时担任基金管理人(已在中国证券投资基金业协会登记,编码 P1073171),负责基金的投资与运营管理。

    在出资结构上,基金参与方涵盖国资背景母基金、地方投资平台及产业资本,多元化的资金来源为基金运作提供坚实支撑:安徽省新材料产业主题投资基金合伙企业(有限合伙)(以下简称 “省新材料母基金”)认缴 4 亿元,占比 40%,为第一大有限合伙人;合肥新创投资控股有限公司(以下简称 “合肥新创”)认缴 3 亿元,占比 30%;合肥新站产业投资基金合伙企业(有限合伙)(以下简称 “新站产业基金”)认缴 0.9 亿元,占比 9%;国鑫资本与合肥晟智作为普通合伙人,各认缴 0.1 亿元,占比均为 1%。值得注意的是,国鑫资本、合肥新创与新站产业基金同属安徽合肥新站高新技术产业开发区财政局(国资监管部门)控制,构成一致行动关系,进一步强化了基金与地方产业发展的联动性。

合伙人认缴出资情况

    投资方向上,聚晟材料基金将重点聚焦新材料领域,尤其侧重新型显示材料赛道,且对新材料产业链上下游的投资额不得低于基金认缴总额的 70%,投资方式以非上市企业股权投资为主。这一方向与维信诺在新型显示领域的核心业务高度契合,将助力公司从产业链下游终端向上游材料环节延伸,完善 “终端 + 材料” 协同发展的业务生态。

    对于维信诺而言,此次参设产业基金是公司深化产业链布局、推动战略落地的重要举措,具有多重价值:一方面,基金聚焦的新材料(尤其是新型显示材料)领域,是维信诺核心业务的关键上游环节。通过基金投资,公司可提前布局显示材料领域的优质项目,挖掘供应链潜在合作机会,推动技术协同与产品升级,缓解上游材料供应波动对终端业务的影响,构建更稳定的产业链生态。另一方面,借助国鑫资本、省新材料母基金等专业机构的投资能力与资源优势,维信诺可拓宽投资渠道,在控制风险的前提下参与优质项目投资,获取合理投资回报。此次出资来源于公司自有资金,且充分保障了日常营运资金需求,不会对公司财务状况与经营成果产生重大影响,实现了 “主业发展” 与 “资本运作” 的平衡。

舜宇光学子公司与歌尔光学达成换股合并,双轮注资共拓AI/AR光学新赛道

    近日,港股上市企业舜宇光学科技 (集团) 有限公司(股份代号:2382.HK,下称 “舜宇光学”)发布内幕消息公告,宣布其及旗下舜宇浙江光学、宁波奥来、宁波舜奥、宁波舜承、上海奥来等多家附属公司,与深交所上市企业歌尔股份有限公司(代码:002241,下称 “歌尔股份”)及歌尔光学科技有限公司(下称 “歌尔光学”)正式签订换股合并协议。此次交易以 “换股 + 认购” 两步走模式推进,舜宇系将通过转让上海奥来全部股权切入歌尔光学股东序列,并后续联合歌尔股份各注资 2 亿元加码,双方旨在通过资源整合,强化在 AI 智能眼镜、AR 硬件等前沿领域的光学器件竞争力。

    根据协议,舜宇系旗下宁波奥来将联合宁波舜奥、宁波舜承,以约 19.03 亿元的代价向歌尔光学转让上海奥来(含舜宇奥来微纳光學 (上海) 有限公司、舜宇奥来微纳光电信息技术 (上海) 有限公司)100% 股权,以此换取歌尔光学合计约 5.30 亿元的新增注册资本。

    公告显示,此次换股代价参考独立第三方出具的《上海奥来估值报告》制定 —— 截至 2025 年 4 月 30 日,上海奥来评估值约 19.01 亿元,与交易代价基本持平。换股完成后,歌尔光学注册资本将从 10.59 亿元增至 15.89 亿元,股权结构发生显著变化:舜宇系成为重要股东(宁波奥来持股 30%,宁波舜奥与宁波舜承合计持股 3.33%,舜宇系整体持股比例达 33.33%);歌尔股份持股比例从 56.66% 降至 37.77%,仍为第一大股东;上海奥来则成为歌尔光学的全资附属公司。

    值得一提的是,在换股前,宁波奥来与上海奥来将先实施重组 —— 宁波舜奥、宁波舜承将认购上海奥来股权,使其净资产达到 10 亿元,为股权交割奠定基础。

    在换股完成的前提下,宁波奥来与歌尔股份将进一步加码歌尔光学。双方约定于交易完成日各自向歌尔光学注资 2 亿元,分别认购约 5564 万元的新增注册资本,认购代价参考《歌尔光学估值报告》(截至 2025 年 5 月 31 日,歌尔光学评估值约 35.30 亿元)确定。

    认购完成后,歌尔光学注册资本将进一步增至 16.998 亿元,股权结构再次优化:宁波奥来持股比例升至 31.31%,舜宇系(含宁波舜奥、宁波舜承)整体持股达 34.42%,宁波奥来正式成为歌尔光学第二大股东,舜宇系在标的公司的话语权进一步提升。

    公告披露的财务数据显示,上海奥来与歌尔光学当前均处于短期亏损状态,但核心技术资产为交易提供了价值支撑。

    上海奥来:2024 年全年除税前后净亏损均为 1.178 亿元,截至 2025 年 4 月 30 日,净资产为 6941.22 万元;其核心优势在于晶圆级微纳光学领域,拥有经验丰富的技术团队及先进设备,是舜宇系在微纳光学领域的重要布局。

    歌尔光学:2024 年除税前净亏损 4.434 亿元,除税后净亏损 4.311 亿元,截至 2025 年 4 月 30 日,净资产为 8642.65 万元;其强项在于高精度光学器件,尤其在 AR 产品核心部件 —— 光波导组件领域积累深厚,且具备广泛客户群。

    舜宇光学董事会认为,尽管双方短期财务承压,但技术互补性极强,交易条款(含代价)符合公司及股东整体利益,后续协同效应有望改善盈利状况。

    舜宇光学在公告中明确,此次交易的核心目的是把握 AI 与 AR 产业的爆发机遇。当前,AI 技术全球快速渗透,AI 智能眼镜、AR 硬件等终端产品需求预期持续升温,而光波导组件、晶圆级微纳光学器件作为这类产品的 “视觉核心”,市场空间广阔。

    从资源协同来看,上海奥来的晶圆级微纳光学技术可弥补歌尔光学在微纳制造领域的短板,而歌尔光学的光波导技术与客户渠道,能为上海奥来的技术落地提供场景支撑。合并后,新主体将形成 “技术研发 - 器件制造 - 市场落地” 的完整链条,显著提升在 AI/AR 光学器件领域的核心竞争力。

闻泰科技重大资产出售持续推进:多标的完成交割

    10 月 13 日,闻泰科技股份有限公司(证券代码:600745,证券简称:闻泰科技;转债代码:110081,转债简称:闻泰转债)发布重大资产出售进展公告,披露本次向立讯精密相关主体转让标的资产的交割工作正有序推进,已有多家标的公司及业务资产包完成交割,香港闻泰与印尼闻泰更已于 9 月中旬完成股权实质性交割,正式退出公司合并财务报表范围。

    回溯本次重大资产出售进程,自 2025 年 3 月启动以来,闻泰科技已按法定程序完成多轮关键决策:3 月 20 日,公司第十二届董事会第六次会议及第十二届监事会第三次会议审议通过重大资产出售方案,明确拟以现金交易方式,向立讯精密工业股份有限公司及立讯通讯(上海)有限公司转让旗下多家子公司股权及业务资产包 —— 具体包括昆明闻讯实业有限公司、黄石智通电子有限公司、昆明智通电子有限公司、闻泰科技(深圳)有限公司、Wingtech Group (HongKong) Limited(含其下属 PT. Wingtech Technology Indonesia)100% 股权,以及闻泰科技 (无锡) 有限公司、无锡闻讯电子有限公司、Wingtech Mobile Communications (India) Private Ltd. 的业务资产包。

    此后,交易推进节奏清晰:4 月 19 日公司首次披露进展公告;5 月 16 日,第十二届董事会第十一次会议及第十二届监事会第五次会议进一步审议通过重大资产出售报告书(草案)等核心文件;6 月 9 日,2025 年第二次临时股东大会正式审议通过本次交易相关议案,为后续交割奠定合规基础;7 月至 9 月期间,公司亦先后四次发布进展公告,持续更新交易动态。

    根据最新公告,截至 10 月 13 日,本次交易的交割工作已取得实质性突破:其中,昆明智通电子、闻泰科技(深圳)、黄石智通电子、昆明闻讯实业四家标的公司已完成交割;香港闻泰及其下属印尼闻泰,已按协议约定于 9 月 16 日完成股权实质性交割,自此不再纳入闻泰科技合并财务报表范围,仅剩余部分后续程序待办理;闻泰科技 (无锡)、无锡闻讯电子的相关业务资产包同样完成交割;印度闻泰业务资产包的资产转移工作已落地,仅部分资产权属变更手续仍在推进中。

    在闻泰科技发布公告的前一日,立讯精密工业股份有限公司(证券代码:002475,证券简称:立讯精密;债券代码:128136,债券简称:立讯转债)也发布了收购进展公告,披露其收购闻泰科技股份有限公司消费电子系统集成业务相关子公司股权及资产的交易取得关键突破 —— 香港闻泰、印尼闻泰已于 9 月 16 日完成股权实质性交割,正式纳入立讯精密合并财务报表范围,后续程序正有序推进中。

瞄准 LCD/OLED 需求,深纺织斥13.34亿投建偏光片产线

    10 月 15 日,深圳市纺织 (集团) 股份有限公司(证券代码:000045、200045,简称 “深纺织 A”)发布公告,旗下子公司深圳市盛波光电科技有限公司拟在深圳坪山区投资建设 1.49 米幅宽偏光片产线(8 号线),总投资估算 13.34 亿元,规划年产能约 1800 万平方米,旨在缓解产能瓶颈,强化高附加值产品供应能力。

    本次投资的实施主体盛波光电,是深纺织 A 持股 60%、恒美光电持股 40% 的合资公司,信用状况良好且不属于失信被执行人,其核心业务涵盖偏光片研发、生产与销售,与本次产线投资高度契合。

    从项目细节来看,产线将聚焦 LCD 与 OLED 用偏光片生产,关键配置包括染色拉伸复合生产线、涂布复合生产线及分条机、切片机等设备;同时需购置土地新建生产厂房(含仓库)、动力栋、污水处理站、研发大楼(含食堂)及宿舍等配套设施,规划用地面积约 4.5 万平方米,总建筑面积达 7 万平方米。

    资金来源方面,盛波光电将采用 “自有资金 + 银行贷款” 组合模式;建设周期预计约 23 个月,投产后将成为公司偏光片业务的重要产能补充。

    深纺织 A 在公告中明确,本次投资直指盛波光电当前面临的产能瓶颈问题。随着显示面板行业对偏光片需求的持续释放,尤其是高附加值的 LCD 与 OLED 用偏光片市场竞争加剧,现有产能已难以支撑业务快速发展。

    本次产线投建的核心目标包括三方面:一是快速提升偏光片产能规模,填补市场供应缺口;二是增强高附加值产品供应能力,优化产品结构以提升盈利水平;三是强化内部产线协同效率,进一步扩大市场占有率。公告预计,项目投产后将对公司未来财务状况与经营成果产生积极影响。

联创光电1亿回购联创显示33%股权,完成工商变更实现全资控股

    2025 年 10 月 16 日,江西联创光电科技股份有限公司(证券代码:600363,简称 “联创光电”)发布公告称,公司已完成对子公司江西联创显示科技有限公司(简称 “联创显示”)33.0229% 少数股权的回购,并办妥工商变更登记手续。至此,联创显示正式成为联创光电全资子公司,标志着公司在整合核心业务资源、强化产业链掌控力上迈出关键一步。

    公告显示,联创显示已完成工商变更登记及《公司章程》备案,并取得南昌市行政审批局换发的新《营业执照》。本次工商变更前后,联创显示的股权结构发生根本性变化。变更前,联创光电持股 66.9771%、临空产业投资公司持股 33.0229%,为 “控股 + 少数股东” 模式;变更后,股权集中度显著提升,具体对比如下:

    对于本次全资控股,市场普遍认为将为联创光电带来多重价值:一方面,消除少数股东持股可能带来的决策协同成本,公司可更高效地统筹联创显示的生产、研发与市场资源,贴合其 “智能光电” 核心业务布局;另一方面,全资子公司的并表将进一步优化联创光电财务报表结构,减少长期应付款对负债端的影响,同时增强对核心资产收益的掌控力。

    公开资料显示,江西联创显示科技有限公司成立于 2020 年,核心业务为电子元器件制造、技术进出口及显示相关材料销售,产品涵盖背光源、触控模组等,主要服务于平板、车载和工控领域。其控股子公司江西联创致光科技(持股 100%)专注显示技术研发,注册资本 1.85 亿元。

欧菲光发行股份购买资产并募集配套资金申请获深交所受理,核心业务整合再推进

    近日,欧菲光集团股份有限公司(证券代码:002456,证券简称:欧菲光)发布《关于发行股份购买资产并募集配套资金申请文件获得深圳证券交易所受理的公告》(公告编号:2025-095),宣布公司拟推进的发行股份购买资产并募集配套资金事项取得关键进展 —— 深圳证券交易所(以下简称 “深交所”)已正式受理相关申请文件。

    根据公告内容,本次交易的核心内容为欧菲光拟通过发行股份的方式,向南昌市产盟投资管理有限公司收购其持有的欧菲微电子(南昌)有限公司(以下简称 “欧菲微电子”)28.2461% 股权,同时同步募集配套资金。此次股权收购旨在通过整合欧菲微电子核心股权资产,进一步聚焦公司在微电子领域的业务布局,强化产业链协同效应,为后续提升核心业务竞争力奠定基础。

    关于本次交易的受理过程,公告显示,深交所已依据相关法律法规及监管要求,对欧菲光报送的申请文件进行了全面核对,确认申请文件齐备,符合受理条件,并出具《关于受理欧菲光集团股份有限公司发行股份购买资产并募集配套资金申请文件的通知》(深证上审〔2025〕178 号),正式启动审核流程。

江丰电子拟定增募资不超19.48亿元,加码溅射靶材等半导体核心业务

    2025 年 10 月 14 日,宁波江丰电子材料股份有限公司(证券代码:300666,证券简称:江丰电子)发布《向特定对象发行股票预案(修订稿)》,计划通过定增募资不超过 19.48 亿元(扣除 2000 万元财务性投资后),重点投向集成电路设备用静电吸盘、超高纯金属溅射靶材产业化及研发中心建设,并补充流动资金,旨在进一步巩固公司在半导体材料领域的优势,推进全球化布局与核心零部件国产替代。

    年产 5100 个集成电路设备用静电吸盘产业化项目:总投资 10.98 亿元,拟用募资 9.98 亿元,占比 51.23%。项目由子公司宁波晶磐电子、北京江丰电子实施,建设周期 24 个月,旨在突破高端静电吸盘国产化瓶颈。目前全球静电吸盘市场由美日企业主导,国内国产化率不足 10%,项目投产后将缓解国内高端需求缺口,助力半导体设备零部件自主可控。

    年产 12300 个超大规模集成电路用超高纯金属溅射靶材产业化项目:总投资 3.5 亿元,拟用募资 2.7 亿元,占比 13.86%。项目落地韩国庆尚北道龟尾市,由全资孙公司捷丰先进材料实施,聚焦服务 SK 海力士、三星等韩国核心客户,是公司全球化产能布局的关键一步。江丰电子目前已成为台积电、中芯国际等头部厂商供应商,韩国基地将进一步缩短服务半径,提升国际竞争力。

    上海江丰电子研发及技术服务中心项目:总投资 9992.9 万元,拟全额使用募资,占比 5.13%。项目依托上海及长三角半导体产业集群优势,建设研发检测中心与区域服务中心,将强化公司在先进制程靶材、精密零部件领域的技术储备,同时提升客户响应效率,巩固行业领先地位。

    补充流动资金及偿还借款:拟用募资 5.8 亿元,占比 29.78%。此举将有效优化公司财务结构 —— 截至 2025 年 6 月末,公司资产负债率为 51.03%,长短期借款余额超 32 亿元,补充流动资金后可降低财务费用,缓解营运资金压力,为业务扩张提供保障。

    本次定增项目的推出,深度契合半导体产业发展趋势与国家战略导向。政策支持明确:集成电路作为国家战略性产业,《“十四五” 规划》《中共中央关于进一步全面深化改革推进中国式现代化的决定》等政策均提出突破高纯靶材、半导体零部件等 “卡脖子” 领域。2025 年国务院常务会议进一步强调 “补短板、锻长板”,为江丰电子相关业务提供政策红利。

    市场空间广阔:半导体靶材方面,预计 2027 年全球市场规模将达 251.1 亿元,国内市场年均复合增长率超 15%,但国产化率仍有较大提升空间;半导体精密零部件领域,2025 年全球市场规模约 4288 亿元,中国市场约 1384 亿元,静电吸盘等核心部件需求随晶圆产能扩张持续增长(2024 年中国大陆晶圆月度产能达 885 万片,2025 年预计增长 14%)。

    公司优势显著:江丰电子是国内超高纯靶材龙头,全球市场占有率前列,产品覆盖钽、铜、钛、铝等多种材质,已进入台积电、中芯国际、SK 海力士等全球头部供应链;精密零部件业务近年增速超 50%,2024 年收入达 8.87 亿元,成为第二成长曲线。本次定增将进一步放大技术、客户与产能优势,缩小与日矿金属等全球头部企业的差距。

    江丰电子本次定增聚焦半导体核心材料与零部件,既是对国家集成电路产业政策的积极响应,也是公司全球化战略与国产替代布局的关键一步。随着静电吸盘项目突破技术瓶颈、韩国靶材基地落地服务国际客户,公司将进一步打通 “国内 + 海外” 双产能布局,强化在全球半导体材料供应链中的地位,为我国半导体产业链自主可控与安全稳定提供重要支撑。中长期来看,项目投产后将有望提升公司收入规模与盈利能力,为投资者创造持续价值。

龙图光罩增资3亿元赋能全资子公司,聚焦募投项目建设与战略升级

    近日,深圳市龙图光罩股份有限公司(证券代码:688721,证券简称:龙图光罩)发布公告称,全资子公司珠海龙图为公司上市募投项目建设的主体,为了保障项目建设需求以及相关项目顺利开展,增强珠海龙图的资本实力,提高其运营能力,完善公司的战略规划,公司拟以自有资金向珠海龙图增资30,000万元人民币,本次增资后,珠海龙图注册资本将由人民币30,000万元增至60,000万元。增资完成后,公司仍持有珠海龙图100%股权,其仍为公司的全资子公司。

标的公司最近一年及一期的主要财务数据

    公司本次使用自有资金向全资子公司进行增资,是基于珠海龙图建设运营的需要,为项目建设提供必要的资本金保障,为其后续生产经营及业务发展提供良好的基础,有利于提高公司综合实力,符合公司整体战略规划。

    本次增资完成后,珠海龙图仍为公司全资子公司,未导致公司合并报表范围的变动。公司目前财务状况稳定、良好,本次增资使用公司自有资金,不会影响公司正常的生产经营活动,不会对公司现金流及经营业绩产生重大不利影响,不存在损害公司及全体股东利益的情形。

锦富技术总投资约 10.14 亿元,拟在上海建新材料一期东部生产基地

    近日,苏州锦富技术股份有限公司(证券代码:300128,简称 “锦富技术”)公告称,其全资子公司上海金锦富新材料科技有限公司(简称 “金锦富”)已与上海金山第二工业区投资有限公司(简称 “金山二工投资公司”)正式签署《项目投资协议书》,拟在上海碳谷绿湾产业园投资建设 “新材料一期东部生产基地”。该项目总投资约 10.137 亿元,规划用地约 70 亩,此前已获锦富技术董事会、监事会及股东大会审议通过,标志着公司在新材料领域的产能布局迈出关键一步。

    据协议内容,该项目地块位于上海碳谷绿湾产业园内,规划为二类工业用地(现状为空地),实际面积以规划部门审批为准。土地费用将按测绘报告确认的亩数计算,涵盖土地出让价款及基础设施配套费。

    协议签署后 30 日内,金锦富需向金山二工投资公司预付 500 万元基础设施配套费;后续将通过 “产业用地带项目” 出让方式(即 “招拍挂” 程序)取得土地使用权,土地出让价款按《上海市国有建设用地使用权出让合同》约定支付;足额支付土地出让价款后 15 个自然日内,双方将根据 “预付配套费 + 土地出让价款” 与 “协议约定总土地费用” 的差额进行多退少补结算。

    投资规模方面,项目计划总投资约 10.137 亿元,其中固定资产投资需符合《金山区工业项目固定资产投资核验实施细则》要求,并在地块交付后 30 个月内全额到位。值得注意的是,固定资产投资范围不仅包括土地出让价款、厂房及设备购置费用,还涵盖有凭证支持的项目管理费、基础设施费用及银行借款利息。

卡莱特携手港中大陈子忠博士设立合资公司,深耕 AI 高性能计算赛道

    近日,卡莱特云科技股份有限公司(证券代码:301391,证券简称:卡莱特)宣布与陈子忠博士签署《合资经营协议》,双方将共同出资设立深圳络书智算科技有限公司,聚焦 AI 基础设施建设与超智融合高性能计算服务平台打造,进一步拓展公司在人工智能算力领域的战略布局。

    此次合资公司注册资本为 1000 万元人民币,其中卡莱特以自有资金出资 650 万元,占注册资本的 65%,充分彰显其对该赛道的战略信心与资金实力;陈子忠博士以自有资金出资 350 万元,占注册资本的 35%,其技术背景为合资公司的研发突破提供核心支撑。

    作为合资方核心技术力量,陈子忠博士履历亮眼:现任香港中文大学(深圳)校长讲席教授、计算机科学学科部主任,兼任深圳河套学院人工智能基础设施实验室主任,师从图灵奖得主 Jack Dongarra 院士,长期深耕超级计算与人工智能系统研究。在高性能计算机体系结构、GPU 加速技术及人工智能软硬件协同设计等领域,陈子忠博士取得多项突破性成果,曾先后斩获 2024 年 IEEE Transactions on Big Data 最佳论文奖、2023 年 IEEE IPDPS 与 ACM ICS 会议最佳论文奖、2012 年美国国家科学基金会 CAREER 奖等国际顶级荣誉,其技术积累将为合资公司的 AI 算力技术开发与验证提供关键助力。

    新设立的深圳络书智算科技有限公司为有限责任公司,经营范围涵盖人工智能全流程服务 —— 在技术服务层面,包含技术开发、咨询、转让及推广,以及人工智能理论与算法软件、基础软件、应用软件的开发;在硬件与服务层面,涉及人工智能硬件销售、云计算设备销售及装备技术服务、数据处理与信息系统集成等;同时包含互联网数据服务、工业互联网数据服务等数字化基础服务。若涉及第一类、第二类增值电信业务,将在获得相关部门批准后开展。

    从核心业务来看,合资公司将围绕人工智能高性能计算的 “开发、训练、部署、运维” 四大核心环节,通过软硬件协同优化与平台化架构设计,构建高效能算力解决方案,致力于解决算力中心在性能提升、系统稳定性及资源利用率等方面的关键瓶颈。

蔚蓝锂芯斥2000万美元参投格林美印尼项目,持股 5.95%

    10 月 15 日,江苏蔚蓝锂芯集团股份有限公司(股票代码:002245,简称 “蔚蓝锂芯”)发布公告称,公司于 10 月 13 日召开第七届董事会第六次会议审议通过《关于参与格林美印尼项目增资扩股的议案》。根据议案,蔚蓝锂芯将出资 2000 万美元,对格林美旗下印尼目标公司 PT INDONESIA QINGMEI ENERGY MATERIALS(简称 “目标公司”)进行增资,最终获得该公司 5.95% 股权,此举旨在联合产业链各方构建镍资源下游体系,应对全球关税挑战并切入美欧市场。

    公告显示,本次增资扩股的目标公司成立于 2023 年 11 月,注册资本原为 9939.94 万美元,增资后将增至 33595.94 万美元,股权结构由 “格林美系” 全资持股转为多方法人共同持股。其中,蔚蓝锂芯以现金方式(资金来源为自有或自筹资金)认购 2000 万股普通股,对应持股比例 5.95%。

    从目标公司基本面来看,其业务聚焦有色基本金属制造与电池制造,2025 年上半年已实现盈利 —— 截至 6 月 30 日,总资产 37.89 亿元,净资产 7.23 亿元,上半年营业收入 1.24 亿元,净利润 1707.88 万元(未经审计);2024 年虽净亏损 556.22 万元(经审计),但随着产能释放已实现业绩扭亏。产能方面,目标公司目前已投产 “年产 5 万吨高镍三元前驱体、2 万金属吨硫酸镍晶体、3600 金属吨硫酸钴晶体” 三条核心产线,且将在首次交割后整合 12630 金属吨 / 年的镍中间品(MHP)权益,初步形成 “MHP - 硫酸镍晶体 - 高镍三元前驱体” 的完整镍资源下游产业链。

    本次增资并非单一企业行为,而是一场涉及中、印尼、韩三国多主体的产业协同。公告披露,参与本次增资的除蔚蓝锂芯外,还包括格林美全资子公司格林美(江苏)钴业、全资孙公司 NEW HORIZON,以及印尼本土矿企(PT MERDEKA ENERGI UTAMA、PT BINTANG DELAPAN HARMONI)、韩国投资人(李氏家族、DAISY PARTNERS)、工程企业(DPP 国际工程、天南建筑)等共 12 方签署《增资扩股协议》。

    从合作逻辑看,各方将整合 “资源、资本、技术、人才、市场” 五大优势:印尼本土企业提供镍矿资源支撑,韩国投资人带来海外市场渠道,格林美与蔚蓝锂芯则输出技术与产业链经验。核心目标是构建 “全球最低生产成本” 的镍资源产业链,既应对当前全球关税贸易战对新能源材料进出口的影响,也满足美欧市场对供应链本地化的准入要求。值得一提的是,目标公司还承诺以 “绿色制造、绿色产品、绿色园区” 为核心,推进零碳生产系统建设,助力印尼打造全球镍下游产品制造中心。

    对于本次投资的意义,蔚蓝锂芯在公告中表示,格林美是公司锂电池原材料的重要供应商,双方此前已在超高比能正极材料与电池技术领域开展战略合作,本次参投印尼项目将进一步深化合作绑定。同时,通过切入镍资源下游产业链,公司可保障海外产能的原材料供应多样性,为长期发展奠定供应链基础。

奥士康拟发行10亿元可转债加码高端PCB 锚定AI与智能汽车增量市场

    近日,奥士康科技股份有限公司(股票简称:奥士康,股票代码:002913)披露向不特定对象发行可转换公司债券并在主板上市募集说明书(申报稿),计划募资不超过 10 亿元,全额投向 “高端印制电路板项目”,聚焦高多层板及 HDI 板产能建设,以应对算力基础设施、人工智能终端及智能电动汽车等下游领域的快速增长需求。本次发行由华泰联合证券担任保荐人(主承销商),债券信用评级为 AA 级,公司主体信用评级同为 AA 级,评级展望稳定。

    本次募资的核心投向 ——“高端印制电路板项目” 总投资达 18.20 亿元,其中 10 亿元来自本次可转债募资,剩余资金由公司自筹解决。项目建成达产后,将新增年产 84 万平方米高多层板及 HDI 板的产能,主要应用于 AI 服务器、AIPC、智能汽车电子等高端领域。

    奥士康在说明书中指出,当前全球 PCB 行业正迎来结构性增长机遇:一方面,AI 算力基础设施扩张带动服务器 PCB 需求放量,高多层板作为服务器主板、加速板的核心组件,市场需求持续攀升;另一方面,智能汽车电子化率提升推动车载 PCB 用量增长,HDI 板因高集成度优势,在智能座舱、自动驾驶域控制器中渗透率快速提升。据 Prismark 数据,2024 年全球 PCB 产值达 735.65 亿美元,2024-2029 年复合增长率预计 5.2%,其中 HDI 板同期复合增速达 6.4%,高端产品增长动能显著。

    对于奥士康而言,该项目将进一步突破公司高端产能瓶颈。目前公司已具备高频高速、高密度互连等 PCB 产品生产能力,客户覆盖富士康、中兴、三星电子、浪潮、现代摩比斯等行业头部企业,2024 年境外销售收入占比达 63.75%。项目落地后,公司高端产品出货占比将进一步提升,有望强化与全球主流客户的合作深度,巩固在高端 PCB 领域的市场地位。

    财务数据显示,奥士康近年经营保持稳健。2022-2024 年,公司分别实现营业收入 45.67 亿元、43.30 亿元、45.66 亿元,扣非归母净利润 4.83 亿元、4.99 亿元、3.40 亿元,虽受行业周期影响略有波动,但整体盈利水平稳居行业前列。2025 年上半年,公司营收 25.65 亿元,扣非归母净利润 1.84 亿元,延续增长态势。

    研发端,公司持续加码高端技术突破,截至 2025 年 6 月末,累计拥有境内授权专利 442 项(其中发明专利 185 项)、境外专利 2 项,形成 “5G 高频混压阶梯电路板制备技术”“高厚径比跨层盲孔制备技术” 等 8 项核心技术,2022-2024 年研发费用占比分别达 6.42%、5.13%、4.61%,为高端产品量产提供技术支撑。

    从长期战略看,奥士康正加速全球化布局,目前已在泰国设立森德科技作为海外生产基地,结合境内广东、湖南等地产能,形成 “境内 + 境外” 双基地协同格局。此次募资项目落地后,公司将进一步完善高端产品矩阵,依托技术与产能双优势,深度挖掘 AI 服务器、智能汽车等增量市场,为长期业绩增长注入动力。

岱勒新材参与设立泰诺创投基金完成备案,认缴 1000 万元布局协同创新领域

    10 月 13 日,长沙岱勒新材料科技股份有限公司(证券代码:300700,证券简称:岱勒新材)发布公告,披露其参与设立的深圳泰诺协同创新种子创业投资基金合伙企业(有限合伙)(下称 “泰诺创投基金”)已在中国证券投资基金业协会完成备案手续,标志着该基金正式进入后续运作阶段。

    据悉,岱勒新材早在 2025 年 5 月 26 日便已联合多方专业机构启动基金设立工作。当时公司与泰诺(深圳)私募股权基金管理有限公司(下称 “泰诺资本”)、深圳市天使投资引导基金有限公司(下称 “种子基金”)、深圳市光明区引导基金投资管理有限公司(下称 “光明区引导基金”)、深圳华瀚投资有限公司(下称 “华瀚投资”)及上海新微科技集团有限公司(下称 “新微科技”)共同签署《合伙协议》,拟联合设立泰诺创投基金。根据协议约定,该基金认缴出资总额为 16330.00 万元,其中岱勒新材作为有限合伙人,以自有资金出资 1000 万元,占基金认缴总额的 6.12%。

    此次完成备案后,泰诺创投基金的核心运营信息得以明确:基金管理人为泰诺资本,资金托管交由中信银行股份有限公司负责,备案日期为 2025 年 9 月 30 日,备案编码为 SAZD08,完全符合《证券投资基金法》《私募投资基金监督管理暂行办法》等法律法规要求。

    作为一家专注于新材料领域的企业,岱勒新材此次参与设立专业投资基金,不仅是其借助外部专业机构力量、拓宽投资渠道的重要举措,也有望通过基金的协同效应,为公司在创新领域的布局提供支持,进一步完善产业链生态,为长期发展注入动力。

波长光电在马来西亚设子公司,落地 “境内 + 境外” 双轮驱动战略

    近日,南京波长光电科技股份有限公司(证券代码:301421,证券简称:波长光电)发布公告,宣布其全资子公司波长光电新加坡有限公司(下称 “新加坡波长”)已在马来西亚成功设立全资子公司 —— 睿思光学私人有限公司(RS Optics Sdn. Bhd.,下称 “睿思光学”),并完成了当地公司委员会(SSM)的设立注册登记,标志着公司境外战略布局进一步落地。

    根据公司规划,睿思光学将成为公司未来在马来西亚投资新建精密光学产线的实施主体。睿思光学基本信息登记如下:

    睿思光学由公司全资子公司新加坡波长直接设立, 新加坡波长成立于 2011 年 10 月 28 日,注册资本 100 万美元,注册地址位于新加坡(2 BUKIT BATOK STREET 24, #06-03, SKYTECH, SINGAPORE 659480),业务涵盖光学仪器和摄影设备制造(代码 26709)、工程研究与试验发展(代码 72104),核心业务为光学产品与光学软件的研发、生产及销售,由波长光电 100% 直接持股。近两年新加坡波长的主要财务数据(经审计)如下:

    波长光电本次在马来西亚设立境外子公司,属于贯彻公司“境内+境外”双轮驱动战略布局,在马来西亚新增投资的前期准备工作,旨在应对国际贸易环境多变的风险,提高公司在境外市场的综合竞争力。睿思光学设立注册资本为1马来西亚林吉特,暂未实际开展运营活动,不会对公司本年度的财务状况和经营成果产生重大影响,不存在损害上市公司及股东利益的情形。

激智科技参与设立 5020 万元创业投资基金,已完成工商登记

    近日,宁波激智科技股份有限公司(证券代码:300566,证券简称:激智科技)发布公告称,公司以自有资金认购 2500 万元基金份额并联合多方设立总规模 5020 万元的创业投资基金已完成工商登记手续,标志着该对外投资项目正式落地推进。

    从此次完成工商登记的基金核心信息来看,该基金具体登记详情如下:基金名称确定为宁波草稚星激稚创业投资合伙企业(有限合伙),统一社会信用代码为 91330205MAG0RU9F5K,组织形式为有限合伙企业;执行事务合伙人为宁波草稚星私募基金管理有限公司,委派代表为周祖辉;基金认缴出资总额为 5020 万元,成立日期为 2025 年 10 月 10 日,主要经营场所位于浙江省宁波市江北区慈城镇慈湖人家 360 号 3810 室。

    在经营范围方面,该基金明确聚焦创业投资领域,限定投资于未上市企业,同时特别提示 “未经金融等监管部门批准不得从事吸收存款、融资担保、代客理财、向社会公众集(融)资等金融业务”,确保合规经营。

各合伙人认缴出资情况

    从各合伙人认缴出资结构来看,基金出资方涵盖专业机构、上市公司及自然人,具体分配如下:作为普通合伙人的宁波草稚星私募基金管理有限公司认缴出资 520 万元,占比 10.3585%,承担基金管理职责;激智科技作为有限合伙人,以 2500 万元认缴金额占据 49.8008% 的出资比例,为基金第一大有限合伙人;此外,宁波优凯创业投资合伙企业(有限合伙)、自然人时彦祎及杜明分别以 1000 万元、500 万元、500 万元认缴出资,对应出资比例为 19.9203%、9.9602%、9.9602%,各方均以货币形式完成出资。

结语:综合来看,17 家 A 股公司的集中资本动作呈现三大核心方向:一是聚焦 “上游材料 + 下游终端” 的产业链垂直整合,如维信诺参设基金布局显示材料、江丰电子定增加码半导体靶材,旨在构建更稳定的供应链生态;二是通过合并与合作突破技术瓶颈,舜宇光学与歌尔光学换股合并实现 AI/AR 光学技术互补,成为跨企业协同的典型案例;三是 “境内 + 境外” 双轮驱动成为趋势,波长光电马来西亚设厂、蔚蓝锂芯参投印尼镍项目,既应对国际贸易风险,也瞄准海外市场增量。这些布局既契合国家半导体、新能源等产业政策导向,也为企业长期业绩增长搭建了新增长极,后续产业链协同效应与项目落地进度值得关注。

加载中...