新浪科技

预算13.36亿元!垣信卫星采购7次一箭多星火箭发射服务

C114通信网

关注

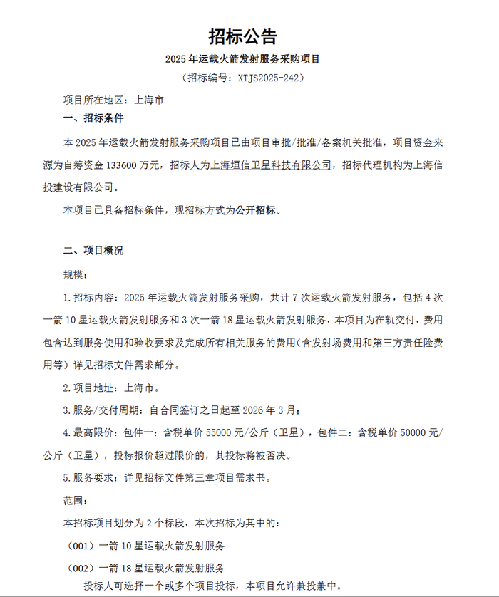
C114讯 7月25日消息(颜翊)近日,上海垣信卫星科技有限公司发布2025年运载火箭发射服务采购项目的招标公告,该项目总预算达13.36亿元人民币。

本次招标的核心内容是2025年的7次运载火箭发射服务,具体包括4次一箭10星和3次一箭18星的发射任务,7次发射将累计完成94颗卫星发射。

其中包一(一箭10星)最高限价为55000元/公斤(含税单价),包二(一箭18星)最高限价为50000元/公斤(含税单价)。

本项目采用在轨交付模式,即火箭将卫星送入预定轨道后完成交付。费用包含达到服务使用和验收要求的所有相关服务,包括但发射场费用和第三方责任险费用等。

项目要求投标人必须为中华人民共和国境内依法成立的法人或其他组织,不接受分支机构单独投标。包一的一箭10星发射服务要求投标产品须具有950公里近极轨道不小于2.8吨的运载能力。包二的一箭18星要求投标产品须具有800公里近极轨道不小于4.8吨的运载能力。

据悉,垣信卫星在今年2月曾两次发布千帆卫星发射服务招标,计划采购9次一箭18星的火箭发射服务,但均因投标人不足3家而失败。此次招标是在前两次招标失败的后再次启动。

值得注意的是,本次包2的一箭18星服务,还对投标人设定了须在2025年12月底前完成首飞的要求,表明垣信卫星对发射服务的需求非常迫切。

作为中国首个进入正式组网阶段的巨型低轨商业卫星星座,千帆星座计划分三期建设:一期部署648颗卫星,提供区域网络覆盖;二期部署1296颗卫星,实现全球网络覆盖;三期规划超过1.5万颗卫星,提供多元融合服务。这一卫星星座的部署需要稳定的发射支持,以确保按时完成组网计划。

本次一箭18星招标要求

此前的招标要求 此前的招标要求
加载中...