新浪科技

多地暂停汽车置换补贴 工作人员:下半年或重新开放

快科技官方

关注

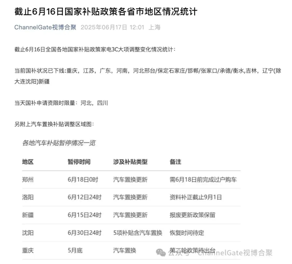
快科技6月19日消息,据报道,近期,河南郑州、洛阳、重庆,新疆,沈阳等地相继发布公告,宣布暂停汽车置换更新业务受理。

而各地按下汽车置换补贴“暂停键”,部分原因主要有资金使用完毕、系统升级、新一轮补贴待开放等情况。

暂停汽车置换国补政策也引发了一系列连锁反应,有准备买车的消费者趁在当地补贴受理截止日前加快卖车、看车和订车进度。

而对于尚未购车的用户,补贴暂停也可能会推迟购车计划,毕竟自己名下的老车本身残值就低,能否享受到万元国补,对手中的老车残值影响较大。

从汽车行业角度来看,此前依赖补贴吸引消费者的车企,需要重新调整营销策略。

对于国补是否自此取消的问题,有相关工作人员向媒体表示,补贴暂停只是阶段性的,将在下半年重新开放。

同时也有一些媒体了解到,新一轮补贴预计将于7月下旬启动。根据国务院部署,2025年中央财政安排总额3000亿元国补资金,通过发行超长期特别国债来筹集。而地方财政总体上需要按10%来配套国补资金,也就是300亿元。

这笔国补资金并非年初一次性全部下达,而是分批次逐步下达。今年1月国家发改委下达第一批消费品以旧换新资金810亿元至地方,4月下达第二批国补资金810亿元。

截至目前国家已经下达前述两批共1620亿元国补资金给地方,剩余1380亿元国补资金预计将在第三季度和第四季度分批下达。

【本文结束】如需转载请务必注明出处:快科技

责任编辑:若风

加载中...