新浪科技

从入门到精通:USB转TTL芯片的进阶应用全解析

电子产品世界

关注

在日常的开发调试中,我们常常使用 J-Link 等下载器来为 MCU 下载程序。今天,通用电路抄作业,分享一个可以一键自动下载的调试器,也是 USB 转 TTL 串口自动下载电路。

本文引用地址:

什么是自动下载呢?自动下载就是 ISP ( In-System Programming )在系统可编程,指电路板上的带引导代码的空白器件可以编程写入最终用户代码,通过单片机专用的编程接口(一般是串口等)对 MCU 内部的用户区 Flash 存储器进行在线编程。

除了日程调试可以使用之外,这种自动下载方式更适合批量生产烧录,固件远程OTA升级。大家熟悉的MCU,像STM32系列、 ESP32 / ESP8266 、Arduino、NXP LPC 系列以及很多国产的MCU,都是支持的。

我们以 STM32F103 单片机为例,STM32单片机的芯片手册里面关于引导模块的描述,是通过配置 BOOT[1:0] 引脚,来实现三种不同的模式:

最后一种,就是 ISP 自动下载模式了。

知道了 ISP 启动条件,就可以设计一键下载电路了。

我们设计的这个电路,通过 USB 转 TTL 串口,在 PC 端通过串口下载工具,把固件下载到 MCU 中, MCU 通过 BOOT1/0 组合设置为 ISP 启动模式, MCU 运行内置的引导程序,这个内置的引导程序是出厂就写好的,无法修改,只能读取。这个程序可以把串口接收到的 hex 文件写到用户区 0 × 08000000 开头的 Flash 中,从而实现用户固件下载的功能。

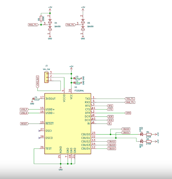
串口自动下载器主要由以下电路组成:1. 电源电路:通过J1的TYPE-C接口输出VBUS-5V通过可恢复熔丝F1以及C2,C3滤波电容,为 FT232RL 提供稳定的5V电压直流电,R1和D1是LED指示灯,方便观察是否有5V输入,这里的可恢复熔丝F1为一级电源保护,一级电源转换是VBUS-5V通过 AMS1117-3.3 LDO转出3.3V为外设提供稳定的直流电;

2.USB转TTL-UART电路:使用的是大家都熟悉的 FT232 接口芯片,这款芯片工作稳定,并自带了 RXD/TXD 收发引脚状态输出,正好我们可以使用个收发状态输出功能,增加串口数据收发 LED 指示灯 D2/D3 ,这样方便我们更直观看到接受和发送数据; D4/D5 为 BAV99 二极管保护电路,在这里是起到钳位保护作用,防止 RXD/TXD 引脚的电压过高,避免过高电压损坏接口芯片。

3.外置接口:这块由 J2/J4/J6 三个 2.54mm 排针,用来连接外设如 STM32 的开发板或者核心板的电源和 BOOT0 以及 RESET 完成对单片机的串口程序下载;

4.一键自动下载电路:由 Q1/Q2/D4/R10/R11 组成,通过串口转 USB 接口芯片 FT232 的 DTR# 和 RTS# 引脚,来控制一键下载电路,从而控制连接在电路上的 STM32 的 RESET 和 BOOT0 引脚的高低电平,引导 STM32 内置 BootLoader 程序进入 ISP 模式,配合 STM32 的 BOOT0 , RESET 引脚,来达到通过串口一键下载和运行的效果,省去了购买仿真器的费用,下载程序也变得简单方便。

原理是 :开发板默认BOOT1为0,BOOT0为0。要想STM32串口ISP下载模式开启,需要把BOOT0设置为1。此时RTS为低电平时,Q1三极管 SS8550 满足导通条件导通,3.3V电压通过Q1到BOOT0引脚拉成高电平,所以BOOT0输出高电平1,复位电路NRST默认为高电平,通过DTR复位STM32,使系统进入ISP模式,STM32系统存储器启动BootLoader,BootLoader程序ST自带的引导程序,通过BootLoader将程序从串口下载到Flash中;这样程序实际上是通过串口最终下载到了FLASH中,上位机自动控制RTS和DTR引脚,控制BOOT0和NRST,BOOT0置为0,NRST置为1,程序从flash启动。接下来,就用实验验证我们设计的这个电路是否可行。首先打开软件:

准备下载程序:① 选择“端口 Port ”( FlyMcu 会自动搜索 FT232RL 串口对应的端口),设置“ 115200bps ”② 选择“需要下载的程序文件”(编译生成的 .hex 文件)。③ 勾选“编程前重装文件”, FlyMcu 会在每次编程前,将 .hex 文件重新装载一遍,在代码调试的时候比较有用。④ 勾选“编程后执行”,可以在下载完程序之后自动运行代码,无需再按复位键来运行代码,便于代码调试。特别注意:不要勾选“使用 RamIsp ”,使用 RamIsp 可能会导致无法正常下载。不要勾选“编程到 FLASH 时写选项字节”。⑤ 在左下方选择“ DTR 的低电平复位, RTS 高电平进 BootLoader ”, FlyMCU 会通过 DTR 和 RTS 信号来控制板载的一键下载功能电路,实现一键下载功能。这个是必要的选项(在 BOOT0 接 GND 的条件下)。设置完成之后,就可以下载了。

时间原因,我们只演示这一种应用,这个串口模块还可以为 Arduino 一键下载程序,还有串口调试等诸多功能!

加载中...