新浪科技

OPPO、vivo 手机钱包上线重庆畅通卡-交通联合版

IT之家

关注

IT之家 6 月 14 日消息,重庆畅通卡・交通联合版现上线 OPPO、vivo 手机钱包 App,用户可使用支持 NFC 功能的 OPPO 或 vivo 手机开通此卡乘坐轨道交通和公交车,并随时随地为卡片充值。

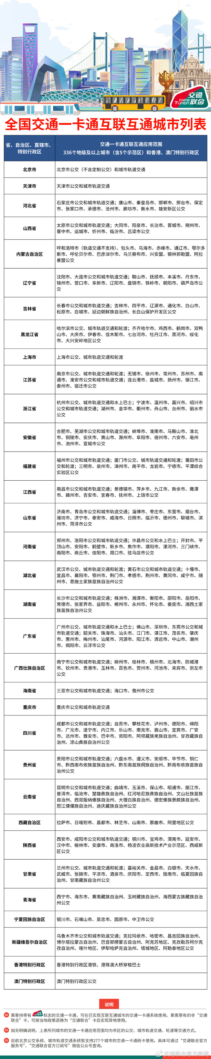
本卡属于全国交通一卡通互联互通卡,除重庆主城区外(主城区刷卡可享折扣优惠),还可以在支持全国互联互通的城市使用,使用时需以当地运营企业发布的使用范围及票制票价政策为准。

IT之家实测,目前重庆畅通卡-交通联合版在 OPPO 和 vivo 手机上暂无开卡服务费,用户在钱包 App 为自己开卡时,只需绑定付款方式并在公交卡余额充值成功后即可完成开卡。

重庆交通卡本地优惠政策

  • 畅通普通卡、开通电子钱包功能的成人优惠卡,乘车可享受单程票价 9 折优惠

  • 在重庆主城区范围内,在公共汽车与公共汽车之间,在公共汽车及长江索道、两路口电动扶梯、凯旋电梯与轨道交通之间,实行一小时免费・优惠换乘;乘客需持同一张公交 IC 卡普通卡 (畅通卡),消费电子钱包金额时,在 1 小时内可享受 1 次免费・优惠换乘;公共汽车从第 1 次刷卡开始计时,1 小时内“免费・优惠换乘”轨道交通或公共汽车 1 次; 轨道交通从出站闸机刷卡开始计时,1 小时内“免费・优惠换乘”公共汽车 1 次

  • 免费优惠金额不超过首次刷卡票价金额,最高幅度为 2 元 / 次。即:首次刷卡 1 元的,免 1 元;首次刷卡 1.5 元的,根据实际应付票价相应免 1 元或 1.5 元;首次刷卡 2 元或超过 2 元的,根据实际应付票价相应免 1 元、1.5 元或 2 元

  • 现金购票的不享受一小时免费・优惠换乘优惠

  • 乘客在享受免费・优惠换乘时,超出“免费・优惠”的部分仍需据实支付,不再享受 9 折优惠

  • 超过 1 小时刷卡换乘或 1 小时内已享受过一次轨道交通与公共汽车或公共汽车之间免费换乘优惠的,需重新购票。

加载中...