新浪科技

总投资超365亿,洲明科技、维信诺、BOE京东方等27个LED、OLED等新型显示项目4月最新进展

投影时代pjtime

关注

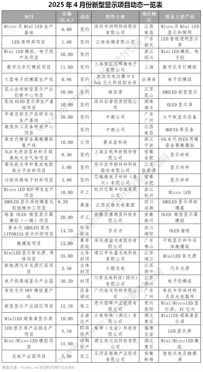
    进入2025年4月份,LED、OLED、电子纸等新型显示项目投资依然火热。据Pjtime.com不完全统计,本月共有27个LED显示屏、MLED背光模组、AMOLED、Micro OLED硅基微显示、电子纸、平板显示、透明显示、触摸屏、车载显示、显示材料与制造装备等新型显示项目传来最新进展。涉及投资金额超过365亿人民币。

    据Pjtime.com不完全统计,2025年4月签约/立项13个新项目,涉及投资额超185.26亿元。开工/奠基项目3个,涉及投资总额36.28 亿元;环评验收、募投获批、封顶、设备调试等建设中项目6个,涉及投资额超94.46 亿元;完工、投产、试产项目5个,涉及投资额超49.28 亿元。

    其中,洲明科技总投资6亿元拟在南昌建Micro及Mini LED生产基地项目、投资50亿的维信诺昆山新型显示创新中心、总投资50亿的绍兴Mini LED模组/电子纸产线项目、中微公司拟投资30亿建设华南总部及产品研发与生产基地项目、沃格光电成都AMOLED项目奠基等项目值得关注。

总投资6亿元,洲明科技拟在南昌建Micro及Mini LED生产基地项目

    为加快深圳市洲明科技股份有限公司发展,持续促进产能分布的区域优化,以更好地配套客户需求,整合优质资源,扩大公司的影响力,提升公司的综合竞争力,公司拟在南昌市投资建设Micro及Mini LED显示和照明生产基地项目,项目投资总额不超过6亿元人民币,资金来源全部为公司自筹资金。

    公司于2025年4月18日召开第五届董事会第二十三次会议、第五届监事会第十八次会议,审议通过了《关于投资建设Micro及Mini LED显示和照明生产基地项目的议案》,并授权董事长或其授权人士具体办理本次投资后续相关事宜,并签署与本次投资相关的文件。根据《深圳证券交易所创业板股票上市规则》、《公司章程》等相关规定,本次对外投资事项无需提交股东大会审议。

    项目建设期计划约6个月,建设内容为租赁车间厂房、购置生产所需先进设备等。实施主体拟新设立子公司。

    本次投资项目是围绕公司主营业务展开,符合国家产业政策、行业发展方向及公司未来发展规划。投资项目顺利实施后,将有力提升公司Micro及Mini LED显示和照明的研发和生产能力,从公司长期发展来看,对公司整体业务发展将产生积极的影响,不存在损害公司及全体股东,特别是中小股东利益的情形。

投资50亿,维信诺拟在昆山建新型显示创新中心

    4月23日晚间,维信诺公告称,为加快推动昆山新一代电子信息产业集群高质量发展,公司拟与昆山经济技术开发区管理委员会签署《昆山全球新型显示产业创新中心项目合作协议》。

    据悉,昆山全球新型显示产业创新中心项目需使用工业用地约60亩,总投入约50亿元,其中:设备投资、无形资产、流动资金等约40亿元,土地、厂房建设约10亿元。总投入涵盖相关固定资产及相关专利。

    项目主要开展三项业务:1.前沿显示技术开发,包括材料和装备国产化验证、前沿显示底层关键技术研发等;2.基于相关研发项目进行相关产品交付,包括XR产品和X-ray产品等;3.泛半导体技术研究孵化,包括钙钛矿项目和玻璃载板项目等。

    昆山经济技术开发区管理委员会为维信诺提供合作支持。双方将协调相关主体共同成立昆山全球新型显示产业创新中心项目公司(以下简称“项目公司”)。昆山经济技术开发区管理委员会协调国资平台进行出资。双方同意将本项目作为阳澄湖科技产业融合创新中心重点主体,纳入本次合作范畴,由昆山经济技术开发区管理委员会协调相关单位负责全面梳理规划,为项目提供包括但不限于阳澄湖科技产业融合创新中心相关产业协同、创新模式、配套支持等政策。

总投资50亿,Mini LED模组、电子纸产线项目签约绍兴

    日前浙江省绍兴市柯桥区召开招商引资工作会议上,举行了重大产业链项目集中签约仪式,共有43个项目签约,其中24个项目现场签约,其中,包括计划总投资50亿元的“miniLED模组、电子纸产线项目”

    该项目聚焦第三代新型显示技术,建设40条miniLED产线、3条电子纸模组产线,配套建设相关物流、仓储、辅助运营等配套生产设施,建成具有广阔应用前景和强劲市场推动力的新型显示生产基地。

投资10亿,创普柔性OLED显示屏生产基地项目签约湖南湘乡

在日前2025中国产业转移发展对接活动上,深圳创普投资控股公司旗下柔性OLED显示屏生产基地项目正式签约落户湖南湘市。

据悉,该项目总投资达10亿元,计划在湘乡市电子信息产业园建设15条柔性OLED显示屏生产线。目前,项目用地已正式完成购置。  

投资超11亿元,数字化车灯模组项目落地上海

    近日,上海智汇芯晖微电子有限公司在临港新片区书院产业区投资建设了“数字光源芯片先进封测基地项目”,主要从事数字化车灯模组生产,项目投资总额超11亿元。

    该项目分阶段建设,土建均在一阶段建设完成,一阶段拟生产数字化车灯模组120万套/年;二阶段通过新增部分瓶颈设备并延长设备工作时间实现产能提升,拟生产数字化车灯模组180万套/年,本项目建成后年生产数字化车灯模组300万套/年。

    公开资料显示,上海智汇芯晖微电子有限公司成立于2024年08月06日,注册资本3,000万(元),由上海晶合光电科技有限公司100%控股。

投资30亿,中微公司华南总部及产品研发与生产基地落地广州

    中微公司竞得增城经济技术开发区核心区一宗工业用地,宣布计划长期投资30亿元,建设中微公司华南总部及产品研发与生产基地,面向大平板显示设备,并将延伸到其它大平板类微观加工技术,如智能玻璃、板级封装等新兴领域。这一项目的落地,标志着增城泛半导体产业生态建设迈入新阶段。

    此次落地项目总规划130亩其中一期规划用地50亩一期总投资约10亿元计划今年上半年动工达产后年产值不低于10亿元。项目将助力广州市、增城区进一步补强泛半导体产业布局同时与增城区已有的增芯、越海集成、维信诺等企业形成更强大的产业集群提升区域产业竞争力。项目的快速落地也折射出增城积极发展壮大战略性新兴产业的决心。

中微公司Mini/Micro LED用MOCVD等设备研发中心项目签约南昌

    4月7日,中微半导体设备(上海)股份有限公司微观加工设备研发中心项目签约活动举行。省委常委、南昌市委书记、赣江新区党工委书记李红军出席并见证签约。

    据了解,中微公司将扩大在南昌高新区的研发投入力度,进一步推动用于先进封装产业半导体制造相关设备与工艺的开发、第三代半导体(碳化硅和氮化镓)功率器件相关制造设备与工艺的开发、Micro LED用MOCVD设备应用推广、Mini LED用MOCVD设备性能提升等。

投资超10亿元,寰采星拟建高世代精密金属掩膜版量产线

    采星科技2025年启动G8.6代FMM量产项目的投资规划,拟投资超10亿元在浙江宁波建设高世代精密金属掩膜版(FMM)量产线,项目用于生产G8.6代OLED用精密金属掩膜版,以满足未来几年国内面板企业高世代OLED产能对精密金属掩膜版(FMM)的需求,目标在未来两年内实现国产化FMM大比例产能覆盖,推进国内新型显示产业强链补链的长期目标。

    据悉,寰采星曾于2024年底在宁波海曙望春工业园区的F2工厂成功实现第8.6代FMM产品的生产,此为国内首次全国产第8.6代OLED显示面板用FMM产品,产品质量及技术能力均居国际领先水平,得到下游客户的高度认可。在此基础上,公司进一步规划投资逾10亿元人民币新建G8.6代OLED用FMM量产项目,项目将在浙江省宁波市落地实施。

LED透明屏项目签约广东韶关:投资1亿元

    4月23日,广东韶关武江区政府与江玻玻璃有限公司举行LED智能透明显示屏、碲化镉光电光伏玻璃生产基地项目签约仪式。该项目计划投资1亿元,用地45亩,新建厂房、配套建筑及LED智能透明显示屏、碲化镉光电光伏玻璃生产线,产品主要应用在建筑幕墙、建筑立面、建筑物外观等场景,使建筑幕墙兼具采光和建筑广告展示、光伏发电功能。

    项目将通过LED灯珠复合应用、玻璃基板熔结工艺等技术,实现建筑幕墙多功能集成,有助于填补区域绿色建材产业链关键技术空白。项目预计年产值2亿元,带动就业岗位100个以上。

总投资11.4亿!两大半导体显示材料项目落户合肥

    4月3日,合肥新站高新区与芯越微、正帆科技正式签约,两个项目总投资额达到11.4亿元。两项目落地后将进一步补齐新型显示、集成电路产业链关键原材料配套环节。

    其中,上海正帆科技股份有限公司ALD先进涂层材料及超高纯大宗气体项目总投资约8.4亿元,占地约50亩,计划建设ALD (原子层沉积)先进涂层材料及研发中心、超高纯大宗气体项目,其中ALD (原子层沉积)先进涂层材料 可用于新型显示、汽车、光伏等领域。

    芯越微电子材料(嘉兴)有限公司功能性微电子材料项目总投资3亿元,用地面积约32.5亩,从事显影液、刻蚀液、光刻胶剥离液、清洗液、抛光液的生产制造,预计达产后年产值约5亿元。

投资5亿元,世华科技拟建高性能光学和集成电路高分子材料项目

    为打造领先的高性能光学和集成电路材料技术平台,提升公司应用于光学显示和集成电路领域的高分子材料制造能力,公司拟以全资子公司江苏世拓新材料科技有限公司为实施主体,在江苏扬子江国际化学工业园投资新建“高性能光学和集成电路高分子材料项目”

    江苏世拓就本项目与江苏省张家港保税区管理委员会签署《投资协议书》。本项目计划投资总额约5亿元人民币,其中固定资产投资约 3.5 亿元,铺底流动资金约 1.5 亿元。项目总用地约 52 亩,项目达产后年亩均纳税不低于100万元/亩。资金来源为公司自有或自筹资金。结合项目总体规划,预计项目开始施工后建设期约 2-3 年。

总投资10亿元,洲明科技持股的5万KK Micro LED MIP研发生产项目开工

    近日,杭州芯聚半导体5万KK Micro LED MIP(新一代显示技术)研发生产项目开工仪式在浙江省杭州市钱塘区和达芯谷举行。

    此次开工的项目总投资10亿元,全面达产后预计年产值近10亿元,并将与士兰微电子、美迪凯光电等区内产业链上下游企业形成技术互补,进一步强化钱塘在新型显示领域的领先优势。

    芯聚半导体创始人表示:“项目的开工建设,标志着公司发展进入了新的发展阶段。未来,我们将以杭州基地为支点,加快推进微型发光二极管产品在商业显示、大尺寸电视、车载显示等领域的普及与应用,努力打造全球显示技术新标杆,抢占微型发光二极管千亿级赛道制高点。”

    作为首个入驻项目,芯聚半导体的顺利落地也标志着和达芯谷的正式启用。和达芯谷占地22万平方米,包含16幢标准厂房,将重点发展芯片设计研发、半导体装备及零部件、封装测试及终端应用等产业,为钱塘芯谷提供了超过50万平方米的产业发展空间载体,有效助力钱塘芯谷强链、延链、补链。

投资逾6.28亿元,沃格光电成都AMOLED项目奠基

    4月9日上午,随着第一铲金沙的挥洒,江西沃格光电集团AMOLED显示屏玻璃基光刻蚀精加工项目在成都高新区正式奠基。这一总投资逾6.28亿元的未来显示智造基地,不仅是沃格光电全国化战略布局的关键落子,更标志着我国AMOLED显示产业链核心技术攻关迈入新阶段。

    作为全球显示技术迭代的核心方向,AMOLED以其高对比度、柔性可折叠等特性,正加速渗透至智能手机、笔电、车载显示等万亿级市场。沃格光电此次选址"天府之国",在成渝双城经济圈核心地带建设7.7万平方米产业基地,直指AMOLED玻璃基板精加工技术的行业天花板。

    此次成都沃格AMOLED专项基地的落地,将聚焦AMOLED玻璃基的选择性图形蚀刻工艺,相较于传统LCD薄化技术,该工艺可将薄化、通孔、切割三大工序集成,将助力合作伙伴在高世代OLED产品性能与成本等方面竞争力的显著提升。

总投资20亿,一硅基 OLED 微型显示器模组项目在安徽开工

    近日,宏禧科技全资子公司安徽宏禧微显科技有限公司,隆重举行“硅基 OLED 微型显示器模组(一期)项目开工仪式”。此次开工的 12 英寸硅基 OLED 微型显示模组项目,由硅基微型显示器领跑者的宏禧科技斥资建设,将打造高端数字化智能制造基地。该项目于2024年8月8日签约,一期投资20亿元,达产后可年产12寸晶圆7.2万片,实现年产值30亿元。

    此次全新动工的 12 英寸硅基 OLED 模组生产线,将充分挖掘宏禧科技在新型显示领域多年积累的自研技术宝藏,全力将该项目塑造成为深度融合人工智能技术与智能制造技术的示范性 12 英寸硅基 OLED 微型显示模组生产基地,成为行业的标杆典范。

总投资14.77亿元,京东发绵阳第六代AMOLED技术升级项目竣工环境保护验收

    京东方四川绵阳B11 AMOLED柔性面板产线近期完成技改项目。月27日,京东方披露了《绵阳京东方第6代AMOLED柔性LTPOHIAA技术升级项目竣工环境保护验收》文件。

    文件指出,技改项目于2023年7月开工,2024年12月10日竣工,最后于近期完成验收环评。技改厂区位于绵阳市高新区科发大道中段198号(M1),项目总投资147700万元。主要建设内容为:改进现有工艺、新增部分设备,提升 LTPO 产能,降低 LTPS 产能、降低阵列工序及蒸镀工序的产能。

    项目新增购置模组线体升级设备、LPTO 工艺设备、动力设备、品质设备等200 余台套,实现满足市场对柔性 AMOLED 显示器件在LTPO/HIAA技术升级的产能需求。

募资12亿元,清溢光电定增募投两大平板显示和半导体掩膜版项目获批

    深圳清溢光电股份有限公司于2025年4月9日收到中国证券监督管理委员会出具的《关于同意深圳清溢光电股份有限公司向特定对象发行股票注册的批复》,与4月7日生效。

    募集说明书(注册稿)显示,清溢光电本次拟向特定对象发行A股股票总金额不超过12亿元(含本数),扣除相关发行费用后的募集资金净额拟用于两个项目:一是高精度掩膜版生产基地建设项目一期,二是高端半导体掩膜版生产基地建设项目一期。

    “高精度掩膜版生产基地建设项目一期”的实施主体为公司子公司佛山清溢光电,主要产品为平板显示掩膜版,系平板显示产业链上游核心材料之一。本项目计划总投资80,001.42万元人民币,拟投入募集资金60,000.00万元,主要生产8.6 代及以下高精度掩膜版,应用于a-Si、LTPS、AMOLED、LTPO、MicroLED等平板显示产品。项目建成投产后,将提高公司平板显示掩膜版产能,提升高精度平板显示掩膜版国产化程度及配套水平,填补国内产业空白。

    “高端半导体掩膜版生产基地建设项目一期”的实施主体为公司子公司佛山清溢微,主要产品为覆盖250nm-65nm制程的高端半导体掩膜版。本项目计划总投资60,464.56 万元人民币,拟投入募集资金60,000.00万元。本项目可提高公司半导体掩膜版产品的技术能力和产能,优化公司半导体掩膜版的产品结构,提升技术和工艺水平,提升公司在半导体掩膜版市场占有率。

投资35亿元,永盛光电MiniLED显示背光源、屏体项目6月主体封顶

    位于城北园区的永盛光电MiniLED显示背光源、屏体项目正在进行主体工程建设,预计2025年6月主体封顶。

    据介绍,该项目对照行业自动化程度最高标准建设恒温恒湿组立生产车间,一期达产后预计可形成年产MiniLED背光源600万片、传统型LED背光源1500万片的生产能力。

    据悉,永盛光电Mini LED显示背光源、屏体及铝镁合金压铸件产业化项目总投资35亿元,于2024年3月正式开工,为2024年江苏省重大项目,计划购置行业顶尖生产及辅助设备1108台/套。项目达产后,可实现年新增开票销售45亿元。

大橙光电新能源汽车LED光源灯具项目主体工程封顶

    目前,大橙光电新能源汽车光源灯具项目主体工程顺利封顶,两栋生产厂房正推进内外墙装饰、门窗安装及楼、地面处理等工程。现场负责人沈国忠表示,施工团队正在抢抓进度,争取在夏季高温来临前完成主要的内外部装修工作。在确保施工质量的基础上,项目力争在9月底前实现两栋厂房的整体竣工验收。

    据介绍,大橙光电新能源汽车光源灯具项目总投资3500万美元(约合人民币2.56亿元),项目达产后预计可形成年产25万套LED光源新能源汽车灯具以及20万套轻量化材料新能源汽车内外饰件的生产能力。

总投资30.2亿元,川奇光电扬州高端显示产业园封顶,5月投产

    川奇光电总投资30.2亿元建设的“二期电子纸高端显示产业园项目”目前主体项目均已如期封顶,机电安装进行中,外围道路和绿化施工正在紧锣密鼓推进,新产品已完成客户送样认证,预计5月投产,第三季度实现满产,届时将填补大尺寸彩色电子纸市场空白。

    据悉,川奇光电电子纸高端显示产业园项目于2023 年 4 月下旬开工建设,建设周期约2年,用地约226亩,在川奇光电现有厂区内配套建设厂房及附属设施约72605平方米,包括 4 栋主体厂房、1 栋全自动仓库、1 栋水池泵房。

    项目采用贴合工艺,购置贴合机、分条机等设备255台套,建设光学膜、电子纸母片及电子纸生产线21条。项目建成后,新增形成年产7000吨光学膜、720万新增片电子纸母片及4320万片电子纸的生产能力。将成为世界第一座能生产大于 42 寸电子纸的模组厂,对于拓展彩色电子纸在室内看板、户外广告、智慧医疗等领域的应用具有重要意义。

追光科技有机光伏OPV模组量产线“星河一号”顺利完成设备搬入

    近日,追光科技全球首条650x550 mm² 有机光伏(OPV)模组量产线“星河一号”顺利完成设备搬入,全面进入量产倒计时。

    随着首批多台高精度涂布机、蒸镀机、激光划线等核心设备进驻,“星河一号”将于4月开启整线设备联动调试,5月正式投产,跑出从实验室到产业化的"追光速度"。“星河一号”采用全流程智能化设计,通过工艺控制系统实现基材清洗、涂布、激光、蒸镀、封装等工序的自动化衔接,年满产产能突破四十万片。

    据悉,追光科技的总部位于广州,在杭州、梅州各有分部。追光科技专注于有机半导体材料和器件的研发与商业化,其自主研发的 OPV 模组性能全球引领。追光科技的有机光伏模组具有柔性轻薄、透明度可调、弱光发电、低成本、安全环保等独特优势,主要应用于电子纸显示、物联网设备、消费电子、智慧家居、车载光伏、建筑光伏等领域。

    在光电转换性能上,有机光伏模组可在不同的光照强度和光谱下持续供电,适用于室内外不同的光照条件。特别是在弱光条件下性能优异,光电转换效率远高于传统光伏电池。

    在形态上,具备柔性轻薄、高透光度等满足美学设计的特性,能够与终端产品进行协同设计。可通过调整不同的尺寸来满足下游产品对输出功率和形状的需求。同时,有机材料在加工、制造以及回收的完整生命周期内,碳排放量保持极低水平,符合双碳减排政策目标。

总投资12.18亿元,贵州新型显示产业园区项目预计9月竣工

    位于南明智能制造产业园的煜晖产投新型光电显示产业链产业园区项目建设如火如荼。首期项目从公司注册到首条生产线投产仅用20天,创造产业落地“贵阳速度”。目前,已建成20条生产线并部分投产上规,预计9月项目建设全面竣工。

    首期项目一季度产值达1亿元,年内目标15亿元,未来五年规划产值167亿元,出口规模将达38.61亿元。该项目聚焦IC芯片、COB灯带、裸眼3D屏等核心产品,深度覆盖电子、数字科技及半导体领域,凭借上下游产业协同优势,正全力打造极具竞争力的光电产业新高地。

    煜晖产投新型光电显示产业链产业园区项目由贵州煜晖产业投资有限公司统筹,旗下贵州煜晖电子科技有限公司、贵州煜晖数科科技有限公司和贵州煜晖半导体科技有限公司三家制造型工厂协同发力。其中,煜晖电子于2024年11月在南明智能制造产业园注册成立,12月初第一条生产线便完成调试并顺利投产。

    项目自2024年12月签约以来,第一条生产线已在同年12月完成调试并顺利投产。目前,煜晖电子已建设了20条生产线,实现部分生产,并达到规模化生产。同时,贵州煜晖半导体IC芯片研发生产项目和贵州煜晖数科Mini/Micro LED显示屏研发生产项目正在建设中。

    2025年,该项目将以12.18亿元总投资打造7.4万平方米智慧厂区,构建起集研发、生产、投资、运营、销售于一体的全产业链生态,聚焦COB封测技术前沿,重点布局COB灯带、Mini/Micro LED显示屏及IC芯片三大核心领域,通过技术创新驱动产业升级。

    当前,煜晖电子已建成产线20条,实现部分生产并上规。贵州煜晖半导体科技有限公司IC芯片研发生产项目、贵州煜晖数科科技有限公司Mini/Micro LED显示屏研发生产项目正在建设。

总投资7亿元!五河光电产业园项目即将完工!

    从五河国有资本运营投资集团有限公司获悉,由该公司承建的五河光电产业园项目预计8月底前将完成所有生产厂房的施工及验收。目前所有生产厂房主体结构已顺利封顶,屋顶防水保护层施工正逐栋推进。

    据悉,五河光电产业园项目总投资约7.07亿元,总建筑面积约37万平方米,规划建设A、B、C三种型号厂房共26栋以及宿舍楼、食堂、开闭所等配套设施。项目建成后将重点聚焦智能光电及触摸屏生产领域,推动五河县从传统产业向高端制造业转型升级。

    目前除生产厂房正逐渐转入内外装饰装修施工外,两栋宿舍楼也在抓紧进行结构施工。计划7月底完成两栋15层宿舍楼主体结构封顶目标,8月底完成所有厂房的施工及竣工验收工作。

蓝天LED显示屏产业链生产项目即将试投产

    在武平高新区科技孵化器四期的蓝天LED显示屏产业链生产项目现场,技术人员正在紧锣密鼓地进行设备安装工作。

    项目总经理董有广介绍:“设备已于4月19日全部进场,目前已有两条生产线完成安装定位。预计整个安装与调试过程将持续半个月左右。”

    该项目由泰珅(龙岩)科技有限公司投资建设,总投资达5.1亿元,分两期实施。一期将建设6条SMT生产线和LED彩色屏生产线,二期则将建设LED单色屏生产线及智能蓝牙音响等终端数码产品生产线。

投资10亿元,湖北这一MiniLED超高清显示屏项目将全面达产

    大美科技自2023年入驻湖北黄石大冶湖电子信息产业园后,依托现有6万平方米标准化厂房,投资10亿元建设MiniLED超高清显示屏项目,当年即实现投产,2024年产值突破1.3亿元。

    据悉,大美科技拥有占地面积200余亩的智能工厂,公司引进国际先进生产线,实现了生产流程的全面智能化升级。  据悉,该项目自投产以来,产能快速爬坡,目前设备综合效率(OEE)已达到行业领先水平。

    “今年一季度,我们完成产值已经突破1亿元。”大美科技相关负责人易高清易高清表示,目前,大美科技销售网络从国内全覆盖延伸至东南亚、欧美市场,一条“双循环”通道已然打通。接下来,公司将加速布局新一代显示技术,促进超高清屏项目全面达产。

    “我们的核心竞争力,是在于LED小间距可以做到最小级别,在这个行业内属于顶尖水平。”易高清指着车间内闪烁的机器表示。在车间里,20余台高精度贴片机正以每秒数万次的频率完成LED灯珠的封装。在LED封装车间,可以看到全自动焊线机整齐排列,机械臂精准舞动,600条封装线正以每分钟数万次的频率完成芯片植入、固晶分光等工序;在模组生产线,工人们正将封装好的灯珠贴合到PCB板上。

总投资15亿元,奕元达Mini LED模组进入投产前最后冲刺

    连日来,湖北奕元达科技有限公司的Mini/Micro LED模组生产基地一片火热。自2024年12月集中开工以来,这个计划总投资15亿元的项目已从蓝图转化为现实图景。施工团队以“双线并进”模式推进:一方面改造现有厂房,搭建洁净车间和精密生产线;另一方面同步采购Mini LED巨量转移设备。今年3月中旬,首批设备进场,技术人员开始安装调试,芯片精准排列、激光巨量转移等工序有序推进。

    在项目现场,一台台形似“精密钟表”的设备引人注目。项目技术负责人介绍,这些设备专为Mini LED巨量转移设计,可将微米级LED芯片精准“搬运”至基板上,良品率和产能效率较传统工艺均可提升30%以上,成品翘浮在1°以内,位置公差度±10um。目前,该企业已与三安光电、京东方等企业建立技术合作关系,针对巨量转移精度、芯片键合稳定性等难题开展联合攻关,部分技术指标已达到国际先进水平,其巨量转移技术填补了像素点在P0.3-P0.9mm模组段市场空白。

    项目建设过程中,大冶湖高新区组建专班提供“全链条”服务:针对厂房层高不足问题,改造厂房结构;为保障设备按期进场,开辟“绿色通道”加快相关手续审批;针对用工缺口,联动人社部门开设“订单班”定向输送技术工人。此外,高新区还推出“夜间施工许可”制度,允许关键工序连续作业,将厂房改造周期缩短60天。随着设备接连进场,奕元达项目进入投产前最后冲刺。车间内,工程师正对全自动生产线进行芯片预排测试,焊接测试以每秒50次的频率精准转移芯片。项目负责人透露,首批Mini LED模组将于本月底下线,一期全部投产达效后年产值可达6亿元。

    据悉,奕元达Mini LED模组将供应京东方等头部企业,与此同时,园区积极对接武汉光谷科创大走廊,推动“研发在武汉、制造在黄石”的协同模式。

加载中...