新浪科技

2.8亿营收标成28000亿,上海贵酒财报闹了“大乌龙”

新浪科技

关注
听新闻

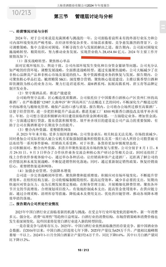
4月22日,日前上海贵酒母公司岩石股份公布了2024年年报。年报显示,公司去年实现营业收入约为2.85亿元,净利润约为-2.17亿元。而在年报第三节管理层讨论部分却出现了“大乌龙”,将原本的“2.85亿”营收写成了“28454.84亿”。

岩石股份表示,因公司2024年度经审计的扣除非经常性损益前后的净利润低者为负值,且扣除与主营业务无关的业务收入和不具备商业实质的收入后的营业收入低于3亿元,公司股票将被实施退市风险警示。公司股票4月22日停牌一天,并于4月23日起实施退市风险警示,其股票简称由“岩石股份”变更为“*ST岩石”。(张奥)

加载中...