新浪科技

小米豪掷8344万股激励员工:覆盖集团3877人及合作方,归属期最长十年

砍柴网

关注

3月20日消息,小米集团前天公布2024年财报后,昨日又披露了最新股权激励计划,涉及83,443,656股B类普通股,覆盖集团3,877名员工及合作方,其中服务供应商获授171,171股。

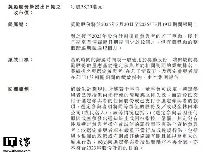
根据港交所披露,该批股权行权价为零对价,股票归属期最长跨越十年(2025年3月20 日-2035年3月19日)。

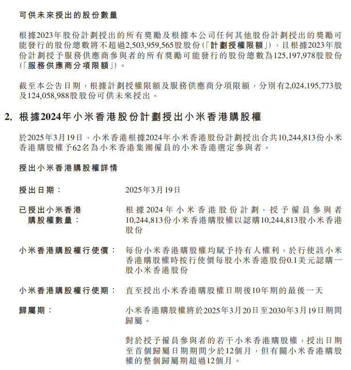
小米香港同步启动10,244,813份购股权计划,行权价设定为每股0.1美元(约合0.78港元),覆盖62名香港子公司员工。该计划解锁周期为五年,最终行权期限设定为2035年3月,与母公司激励计划形成战略协同。

小米公告特别披露回补机制细则,若参与者出现重大违规、诚信问题或岗位变动,已授予未行权股份将强制收回。

数据显示,当前股权池剩余额度可支持未来2,024,195,773股新激励,服务供应商专项额度剩余124,058,988股。

截至昨日收盘,小米集团股价报收于58.20港币每股,市值达1.46万亿港币(IT之家注:现汇率约合1.36万亿元人民币)。

【来源:IT之家

加载中...