新浪科技

360回应股票异常上涨:暂未向DeepSeek提供任何服务

快科技官方

关注

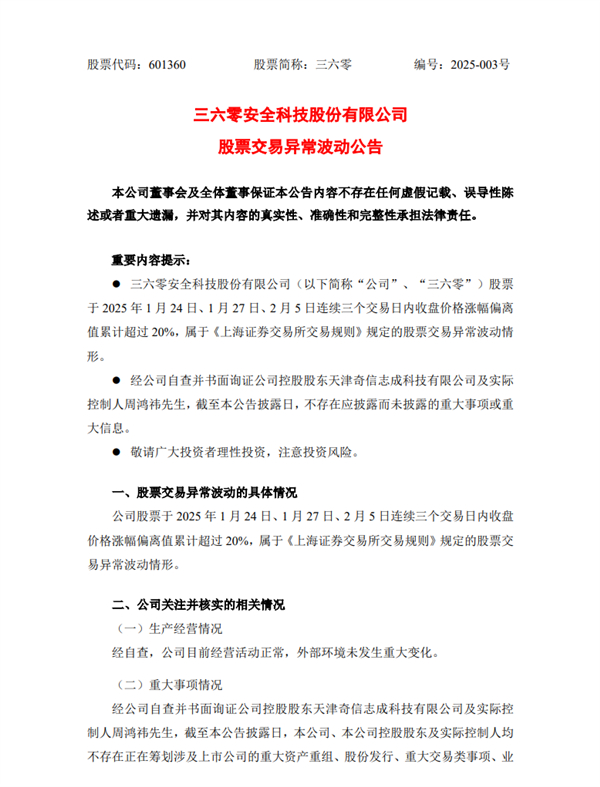
快科技2月6日消息,日前,三六零安全科技股份有限公司(以下简称“360”)发布公告,披露其股票交易异常波动情况。

公告显示,360股票在2025年1月24日、1月27日及2月5日连续三个交易日内累计涨幅偏离值超过20%,属于《上海证券交易所交易规则》规定的股票交易异常波动情形。

对此,360进行自查,确认生产经营情况正常,外部环境未发生重大变化,且不存在应披露而未披露的重大事项或重大信息。

经自查,360注意到相关平台将公司股票纳入DeepSeek概念股。

360就相关事项澄清说明如下:

在DeepSeek基于MIT开源协议的生态环境下,公司旗下的部分产品进行了DeepSeek的接入与本地化部署;公司暂未向DeepSeek提供任何服务。

【本文结束】如需转载请务必注明出处:快科技

责任编辑:拾柒

加载中...