新浪科技

榜上有名!360入选2024年天津市网络安全应用场景优秀案例

牛华网

关注

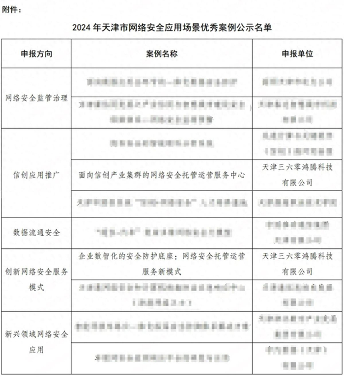
近日,2024年天津市网络安全应用场景优秀案例评审结果揭晓。360数字安全集团凭借《面向信创产业集群的网络安全托管运营服务中心》、《企业数智化的安全防护底座:网络安全托管运营服务新模式》两大案例,成功入选“信创应用推广”与“创新网络安全服务模式”两大类别,成为唯一同时荣获两项殊荣的安全企业。此次入选彰显了360在技术创新与实践应用领域的深厚底蕴,进一步巩固了其在数字安全行业的领导地位。

本次活动由天津市委网信办指导,天津市网络空间安全协会主办,旨在挖掘并推广政务、金融、能源、教育、交通、水利、卫健等重要领域的网络安全创新成果,特别是针对网络安全监管治理、信创应用推广、数据流通安全、创新网络安全服务模式以及新兴领域网络安全应用等方面的实践需求。360数字安全集团的入选案例,正是对国家网络安全战略和数字经济发展需求的积极响应与有力支撑。

案例一:面向信创产业集群的网络安全托管运营服务中心

信创产业作为天津市的战略支柱,对区域经济转型升级和构建自主可控的数字生态具有关键作用。然而,信创产业在发展过程中也面临着诸多网络安全挑战,如网络防护实战经验不足、信创产品安全性缺失、安全人才水平有限等。

为应对这些挑战,360数字安全集团携手天津市滨海高新区开创性地建立了中国信创谷·信创安全中心,通过“网络安全托管运营服务中心”为天津市信创产业构建起智能化、全方位的网络安全防护体系。

中国信创谷·信创安全中心是360以“安全即服务”理念为天津信创产业打造的数字安全基础设施和公共服务平台,它依托360独有的全网大数据、规范化和专业化的安全专家团队、标准化服务流程以及统一运营平台,有效解决了信创企业在安全建设方面面临的没人、没钱、没技术等问题。

在安全运营方面,360网络安全托管运营服务中心提供了网络靶场攻防类服务、信创漏洞托管及渗透服务、信创安全应急响应类服务和信创网络安全人才培养类服务。在连续两年多的运营服务期内,该中心先后与云账户、TCL中环、三安光电以及曙光等50+企业开展深入合作,保障了市值/营收超3000亿的连续稳定运行,以集约化提供安全服务的模式,有效降低了信创企业在网络安全方面的投入成本,提升了其安全防护能力,为信创产业提供了坚实的安全保障。

案例二:企业数智化的安全防护底座——网络安全托管运营服务新模式

在数智化转型浪潮中,企业安全风险持续扩张,网络威胁态势日益严峻。在此背景下,构建一个高效、全面的安全运营体系成为政企单位保障业务连续性和数据安全的关键所在。

此案例中,360数字安全集团基于“安全即服务”理念,依托360安全云技术为政企单位构建了以“安全+看见”为核心的数字安全运营平台。该平台集成安全托管、网站监测、应急响应、渗透测试、攻防演练等多元化功能为一体,帮助政企单位低成本、高效率地实现7x24小时安全运营,有效实现内防数据泄露,外防网络攻击。

该平台在服务模式、安全能力、团队支持、实战化攻防对抗能力以及可定制化解决方案等方面均展现出领先优势,为政企单位提供了高效、专业的安全服务。此外,通过与360安全大模型的深度融合,该平台进一步整合了独家安全工具和高价值安全知识,重塑了安全运营流程,提升了安全运营效率。

这一创新性的网络安全托管运营服务新模式,服务了高新区范围内3000余家政企单位。据统计,该模式帮助这些单位累计检测到数百万条攻击告警,安全事件的响应速度环比上升了6%,安全事件处置率环比上升了30%,极大程度地提升了高新企业的安全保障能力和应急响应水平,为天津市政企单位提供了坚实的数字安全保障,更为全国范围内的城市安全建设树立了新标杆。

未来,360数字安全集团将继续发挥其在创新技术和应用场景实践方面的优势,为构建安全可信的数字世界贡献力量,助力国家网络安全战略和数字经济的蓬勃发展。

加载中...