新浪科技

老车OBD没过要强制报废? 我气笑了 真的

快科技官方

关注

“ 年检出了新规定!”

“ OBD 检测三次不过直接强制报废!”

“ 二手车的生意都没法做了!”

不知道大伙最近在刷微博或者抖音的时候,有没有看到过类似的言论,反正我我这两天算是被它们狂轰滥炸了一波。

一开始是只是发发弹幕,后来就蔓延到了评论区,最后甚至开始出现长视频和小作文。

本来我都没把它当回事,毕竟 “ 年检出新规,不懂就吃亏 ” 快成车圈老梗了,每年发一遍。

但架不住今年这个 “ OBD 新规 ” 发酵的实在是太厉害,不仅各大平台全都沦陷,而且大伙好像还真就因为它感到了不小的焦虑

本着先看是不是再问为什么的原则,我摸索了一下整件事情的来龙去脉,分析了各方利弊。

最后总结出了最核心的六点:

整个事情的起因是这样的,一两周以前,网上有一小批自媒体放出了一个所谓 “ 2024 年检史上最严 ” 的消息。

说今年的汽车年检新增了一个名叫 OBD 检测的项目,如果连续三次检测没过,车子就会直接拖去强制报废。

大伙可能不知道这个 OBD 是啥,它的全称是 On-Board Diagnostics ,也就是车载诊断系统。

它可以实时监测车上各种系统的运行状况,要是出了啥问题,它就会给仪表台上弹一个故障码

只要车龄不是很大一般就都有 OBD ,它有一个对外的接口可以给外界输出车辆的状态信息,在需要修车的时候可以接上诊断仪器,读一下故障码。

自媒体们传的这个所谓 “ 最严新规 ” 意思就是,在年检的时候给车子插上 OBD 检测仪,如果读出了故障码,甭管是啥,年检就算没过,你就得找当地指定的 M 站( 这个是啥我们放后面说 )维修去。

如果连着测了三次都没有过的话,车子就得被拖走强制报废。

基于这个结论,很多朋友就坐不住了。说很多车开了十几年本身小毛病就多,故障灯每隔一阵就得亮一次。这个新规很明显就是不想让老车继续上路了嘛!

再加上之前的新能源地方补贴、置换补贴和报废补贴,这不就是想让老车车主们赶紧换新能源嘛!

很多做二手车的车商也搁那添油加醋呢,说自己手上老车就很多,这个政策一出自己的生意也别做了,压根卖不出去嘛。

大伙是不是觉得,这个 “ 新规 ” 有点过于逆天了,逆天到有点不真实了。

你还真感觉对了。

因为这新规牛魔的根本就是假的,整个 “ OBD 新规 ” 事件从头到尾压根就是一场空穴来风的谣言。

首先, OBD 检测这个规定确实是个新增的项目,但它加入的时间是将近 6 年以前。

2018 年 11 月,咱们的生态环境部发布了几份跟汽车年检有关的新国标:

里头这个《 汽油车污染物排放限值及测量方法( 双怠速法及简易工况法 ) 》就是涉及到燃油车年检排放测试的国标,相比 2005 年的老国标,确实新增了外观检验、 OBD 检查、燃油蒸发检测等内容。

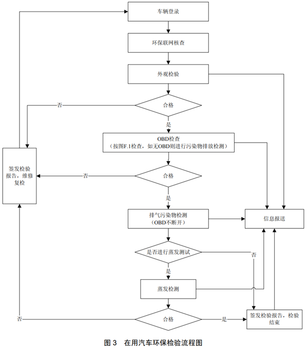
整个检测的流程大概是这样,可以看到, OBD 检测的位置是加在排放检测,也就是经常被咱吐槽的 “ 暴力年检 ” 环节前面的:

而这个 OBD 检测的内容也没有别的,就是看看车上有没有跟排放有关的故障码

如果有,比如车子的氧传感器、催化剂、氧传感器加热器或者废气再循环系统出了问题,报错了,后面的排放检测就也不用去了,直接回去修去吧,修好了再来重新检。

至于很多自媒体都在传的什么收音机坏了 OBD 检测都没法过,我是把检测国标看了一遍又一遍,是尊嘟没有任何字眼表示 OBD 检测得看收音机这些跟排放没关系的配置。

哦不对,有一条,说的是如果 OBD 本身就是坏的,连自检都没法运行的话,也算 OBD 不合格。

这。。。很合理好吧!万一车上出了啥问题也不亮灯,确实很危险啊!

在我看来,这个新规绝对是提升年检效率的,要是排放真的问题很大,也不用啥暴力年检了,直接 OBD 一插就能看出来,省心省事儿省时间对吧。

所谓的 “ 三次 OBD 不过就强制报废 ” 就更是离离原上谱了。

甭管是年检有关的国标,还是强制报废的规定我都翻了个遍,也没有任何字段表示 OBD 检测能够被作为强制报废的标准。

类似的规定,只有《 机动车强制报废标准规定 》中第四条的第四款:

但它想表达的意思,其实是你的车在需要年检的时候没去年检或者年检没过,连鸽三次才需要强制报废,跟 3 次 OBD 检测没过就报废差了十万八千里。

只要不偷懒、记得去年检,要是检出了问题就抓紧修修,压根不用担心报废的事。

当然了,还有一个争议比较大的话题就是 M 站。

自媒体传言中,所谓的 OBD 检测如果没有过,就需要去指定的 M 站来维修,修一次的价格就是几千上万,纯纯就是从咱们的兜里抢钱。

这一点我只能说确实有待商榷,但绝对没有自媒体们传的这么邪乎。

所谓 M ( Maintenance )站指的其实是汽车排放性能维护站,而负责做尾气检测的检测站则是叫 I( Inspect )站,这俩一组合名叫机动车检验与维修( I/M )制度,是国内从几年前开始的,学习国外经验,能让年检变得更正规的尝试。

简单来说,就是 I 站负责检测车子的排放达没达标, M 站负责在之后进行维修,让车子能够符合排放标准。

至于必须去 M 站维修的事情,确实有,但和 OBD 检测没有任何关系。

在 2018-2019 年的时候,全国各地陆续颁布了自己的《在用机动车检验与维修( I/M )制度建设实施方案》,里头就明文规定了如果年检排放不达标,就只能去有资质的 M 站维修,再回到 I 站复检。

但首先,跟自媒体口中不同的是,这里的维修并不是 OBD 报错啥就修啥,而是只修排放系统相关的故障,根本不用担心什么收音机坏了然后被 M 站漫天要价。

其次,这 I/M 制度的建立本身也不是为了垄断年检维修这个行业,反而是给原先鱼龙混杂的维修行业加上了一层不算很高的门槛,保护了大伙维修的权益。

因为这个 M 站虽然听着很像那么回事,但它其实很可能就是你熟悉的维修店。

根据交通部印发的《 汽车排放性能维护( 维修 )技术示范站建设指南( 试行 ) 》,只需要符合下面这些基本条件就行:

别看第一点里那个一、二类汽车整车维修企业看着好像很稀有啊,但在国内现在 44 万家的汽车维修企业里头,一、二类的维修企业都已经占到 44% 了。

就单说我所在的杭州,根据公告就有多达 190 家 M 站。

并且这个名单还在一直变化和更新,不断的有新企业进来、不符合要求的企业出去,绝对不是什么参与企业很少的垄断行业。

再加上里头对 M 站的口碑和专业能力都做了要求,很明显,就是在告诉大伙年检没过还是要找靠谱正规的渠道,而不要想着找个黄牛或者路边摊啥的,耍耍小聪明就过了。

因为这种行为虽然表面上看着非常省事,但背后可能就有着巨大的坑。

贪小便宜,最后受伤的可能也会是自己。

当然不可否认,一些地方的部分 M 站也存在着乱收费或是要价高的情况,大伙最怕的,其实也是自己明明按要求去到了这些指定的 M 站,结果还被坑了一波钱的情况。

想解决这个问题,我想就只能靠政策和用户的双向奔赴了。

咱们作为车主,如果遇到了乱收费的 M 站直接扭头就走,换一家修;有关部门这头当然也得加强监管,用更大的惩罚力度打击乱收费的行为,提高大伙对 I/M 制度的信任程度。

所以到这大伙应该对这次 “ OBD 新规 ” 有了大体印象吧,纯纯就是一堆自媒体搁那制造不必要的焦虑呢。鉴定为:

自己 ~ 吓 ~ 自己 ~ 

建议大伙刷到类似的视频都点点举报,这些人真的不安好心。

但这事儿之所以发酵到现在这么火,很大程度也是因为之前的年检流程口碑是实在是太差。

虽说这次的 OBD 新规是空穴来风,之前各种政策的改动初心也都是好的,但大伙对现有年检流程和制度的不满,同样也是客观存在的。

未来,真就还有不少需要努力改进的地方。

本来呢,文章到这就结束了,结果我在刷央妈辟谣视频的时候看到了一些评论差点给我血压干超标了,说这个 OBD 新规没落地就是在探探大伙的口风,现在舆论不行马上出来辟谣了。

。。。我真的服了,这些人真的是¥ #% ! &@&#% ¥ % 

加载中...