学子专区—ADALM2000实验:调谐放大器级
电子产品世界
目标
本文引用地址:
本次实验旨在研究调谐放大器的特性。
背景知识
对通信系统的许多要求都超出了运算放大器的高频限制。在此类情况下,通常会使用分立式调谐放大器。分立式放大器通常使用LC(并联电感电容)谐振电路来代替集电极(或漏极)电阻器进行调谐。此类电路见图1。
图1.具有谐振输出负载的共发射极放大器。
并联LC(谐振回路)电路决定了放大器的频率响应。在某个频率下,XL = XC。此频率称为谐振频率FR,其计算公式如下:
正如我们在电感器自谐振实验1中了解到的那样,在设计调谐放大器时一定要考虑内置电容。在理想的谐振电路中,电感电流滞后电容电流180°,净电路电流为零。因此,并联谐振电路的阻抗在FR处极高。当集电极的负载阻抗最大(即在FR处工作)时,共发射极放大器的电压增益达到最大值。
当输入频率(FIN)低于FR时,电路阻抗从其最大值开始减小并呈感性。当FIN高于FR时,电路阻抗再次下降,但呈容性。当在FR处工作时,谐振电路的阻抗达到其最大值。因此,调谐共发射极放大器2的增益也处于最大值。
实验前仿真
构建调谐放大器的仿真原理图见图1。计算偏置电阻R1和R2的值,确保当发射极电阻R3设置为100 Ω时,NPN晶体管Q1中的集电极电流约为5 mA。假设电路由10 V电源供电。确保R1和R2之和(总电阻)达到合理的最高值,从而让放大器级保持尽可能高的输入阻抗。将输入和输出交流耦合电容C2和C3设置为0.1 μF。计算C1的值,确保当L1设置为100 μH时,谐振频率接近500 kHz。在输入端口执行小信号交流扫描,并绘制在输出处看到的幅度和相位曲线。保存这些结果,将它们与实际电路的测量结果进行比较并将比较结果随附在实验报告中。您可能还希望为图3和图4中所示的电路创建仿真原理图。
材料
►ADALM2000主动学习模块
►无焊试验板和跳线套件
►一个2N3904 NPN晶体管
►一个100 μH电感器(各种具有其他值的电感器)
►两个0.1μF电容
►一个100 Ω电阻
►所需的其他电阻和电容
说明
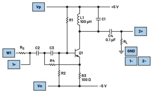
在无焊试验板上构建图2所示的电路。根据您的实验前仿真,从器件套件中选择偏置电阻器R1和R2的值,以便在使用100 Ω发射极电阻器R3时,NPN晶体管Q1中的集电极电流介于5 mA和10 mA之间。假设电路由+5V和–5V电源(总共10V)供电。确保R1和R2之和(总电阻)达到合理的最高值,从而让放大器级保持尽可能高的输入阻抗。同样,根据您的仿真,计算C1的值,使100 μH L1的谐振频率接近500 kHz。从器件套件内提供的标准电容器值中选择一个值,或者将两个器件串联或并联在一起,使其值尽可能接近计算值。根据最终得到的C1值计算新的谐振频率。您可能希望考虑在实验中测量的寄生绕组电容对电感器自谐振的影响。1
此调谐放大器的峰值增益可能会非常高。我们将需要通过选择比R1和R2并联电阻值(放大器的输入电阻)大2到3倍的RS值来略微衰减AWG1的输出信号。输出负载RL的值还决定了放大器的最大增益。在初始测量时,要将RL排除在电路之外。示波器通道的大约1 MΩ输入电阻将用作RL。
图2.共发射极调谐放大器。
硬件设置
绿色区域表示连接ADALM2000模块AWG、示波器通道和电源的位置。确保在反复检查接线之后,再打开电源。试验板连接见图3。
图3.共发射极调谐放大器试验板连接。
程序步骤
在主Scopy窗口打开网络分析仪软件工具。配置扫描范围,起始频率为10 kHz,停止频率为10 MHz。将振幅设置为200 mV,偏置设置为0 V。使用波特图显示,将可显示的最大幅度设置为60 dB,显示范围设置为80 dB。将可显示的最大相位设置为180°,显示范围设置为360°。在示波器通道下,点击“使用通道1”,将其作为参考通道。将步骤数设为100。
运行单次频率扫描。您应该会看到,幅度和相位与频率的关系曲线和仿真结果非常相似。一旦确定放大器的最大增益出现在500 kHz附近,就可以缩小频率扫描范围,使其从100 kHz开始,到1 MHz停止。请务必将所有频率扫描数据导出到.csv文件,以便采用Excel或MATLAB®进行深入分析。Scopy波形图示例见图4。
说明
计算输入偏置电阻分压器R1和R2的新值,使得在没有施加输入信号的情况下晶体管Q1截止(IC = 0)。正弦波通常不包含任何谐波,因此将AWG1设置为产生方波信号,其频率为您在早期测试中测量的谐振频率的1/3。要生成大谐波,请将对称性设置为20%(在20%的周期内脉冲处于高电平)。您需要将输入脉冲的幅度增加到大于2 V,或者移除输入衰减源电阻器RS。
程序步骤
倍频器由集电极电流的脉冲驱动,集电极电流由C类放大器产生。尽管集电极电流以脉冲形式流动,但由于谐振电路的作用,交流集电极电压为正弦波。使用一个示波器通道,通过测量发射极电阻器R3两端的电压来监控集电极电流脉冲。Scopy波形图见图5。
图4.共发射极调谐放大器,RL为1 MΩ。
现在向电路中添加负载电阻RL。从100 kΩ开始运行新扫描。记下最大增益和频率。将它们与仅使用示波器输入作为负载时获得的结果进行比较。连续尝试较低的RL值,例如10 kΩ和1 kΩ等。记下并比较测量结果。
倍频器
倍频器或谐波发生器是一类特殊的放大器,其偏置比正常截止偏置低3到10倍。使用它们生成的输出频率是较低输入频率的倍数(谐波)。
图2的调谐放大器电路可以用作倍频器。如果输入信号(例如包含足够大谐波的方波或脉冲)的频率为167 kHz,也就是输出回路的谐振频率500 kHz的1/3,则输出信号将达到500 kHz,即输入频率的三倍,而且此时的增益最高。输入的基频和其他谐波将因电路的调谐特性而显著降低。五次谐波(五倍频)信号通常在倍频中尽可能高,因为高于五次的输入信号谐波通常非常弱,并且倍增输出会减小到非常弱的信号。
图5.通道2测量发射极电阻R3两端的电压。
改进的调谐放大器级
下面的电路(如图6所示)是更通用的调谐放大器级,它使用带有LC谐振输出负载的NPN差分对3。
材料
►ADALM2000主动学习模块
►无焊试验板和跳线套件
►一个2N3904 NPN晶体管
►一对SSM2212 NPN匹配晶体管
►一个100 μH电感器(各种具有其他值的电感器)
►两个0.1 μF电容(标记为104)
►一个100 Ω电阻
►两个1 kΩ电阻
►两个2.2 kΩ电阻
►所需的其他电阻和电容
说明
在无焊试验板上构建图6所示的电路。为Q1和Q2配备SSM2212匹配晶体管对。从器件套件中选择偏置电阻器R1和R2的值,以便在使用100 Ω发射极电阻器R3时,NPN晶体管Q3中的集电极电流介于5 mA和10 mA之间。请注意,在这种情况下,R1、R2电阻分压器由地和–5 V电源供电。使用与前面的放大器级相同的L1和C1组合。
图6.具有单端谐振输出负载的差分放大器级。
硬件设置
绿色区域表示连接ADALM2000模块AWG、示波器通道和电源的位置。确保在反复检查接线之后,再打开电源。试验板连接见图7。
图7.具有单端谐振输出负载试验板连接的差分放大器级。
程序步骤
在主Scopy窗口打开网络分析仪软件工具。配置扫描范围,起始频率为10 kHz,停止频率为10 MHz。将振幅设置为200 mV,偏置设置为0 V。使用波特图显示,将可显示的最大幅度设置为50 dB,显示范围设置为80 dB。将可显示的最大相位设置为180°,显示范围设置为360°。在示波器通道下,点击“使用通道1”,将其作为参考通道。将步骤数设为500。
与第一个实验一样,运行单次频率扫描。一旦确定放大器的最大增益出现在500 kHz附近,就可以缩小频率扫描范围,使其从100 kHz开始,到1 MHz停止。请务必将数据导出到.csv文件,以便采用Excel或MATLAB进行深入分析。Scopy波形图见图8。
图8.经过改进的调谐放大器,RL为1 MΩ。
与前面一样,向电路中添加负载电阻RL。从100 kΩ开始运行新扫描。记下最大增益和频率。将它们与仅使用示波器输入作为负载时获得的结果进行比较。连续尝试较低的RL值,例如10 kΩ和1 kΩ等。记下并比较测量结果。它们应当与第一个实验中获得的结果类似。
额外实验
通过一个电容器将幅度调制应用于输出频率,该电容器将源自AWG 2的调制(音频)信号耦合到电流源晶体管Q3的基极或发射极。
添加2阶高通滤波器输入级
有时,需要在单晶体管调谐放大器级的输入端接入一个简单的有源高通滤波器。图9所示的滤波器电路提供一个具有单位增益的2阶滤波器。此滤波器便于放置在较大的电路中,因为它包含的元件很少,而且占用的空间不大。
有源高通晶体管电路相当简单,总共仅使用四个电阻器、两个电容器和单个晶体管。晶体管的工作条件以正常方式进行设置。如图1所示,R1和R2用于设置晶体管基极的偏置点。电阻器R3是发射极电阻器,用于设置晶体管的电流。
滤波器元件包含在从晶体管发射极到输入的负反馈中。构成有源滤波器网络的元件包含C2、C3、R4以及R1和R2的并联组合,并假设晶体管基极的输入电阻非常高,可以忽略不计。
这针对的是高通滤波器电路中晶体管本身的影响可以忽略的值,即:
其中:
β = 晶体管的正向电流增益 Fo = 高通滤波器的截止频率 π = 3.14159
用于确定元件值的方程提供Butterworth响应,该响应以尽可能快地实现最终滚降为代价提供通带内的最大平坦度。之所以这样选择,是因为这种形式的滤波器适合大多数应用,并且数学计算很容易。
材料
►ADALM2000主动学习模块
►无焊试验板和跳线套件
►一个2N3904 NPN晶体管
►一个100 μH电感器(各种具有其他值的电感器)
►一个0.1 μF电容
►一个100 Ω电阻
►所需的其他电阻和电容
说明
在无焊试验板上构建图9所示的电路。对偏置电阻器R1和R2使用与实验1中相同的值(图2)。使用与前面的放大器级相同的L1和C1组合。使用上面的高通截止频率FO公式计算C2、C3和R4的值,从而产生比L1和C1的谐振频率低两倍频程的频率。例如,如果FR等于500 kHz,则基于FO等于125 kHz进行计算。
图9.向调谐放大器中添加2阶高通输入滤波器。
图10.试验板连接。
硬件设置
绿色区域表示连接ADALM2000模块AWG、示波器通道和电源的位置。确保在反复检查接线之后,再打开电源(图10)。
程序步骤
在主Scopy窗口打开网络分析仪软件工具。配置扫描范围,起始频率为10 kHz,停止频率为10 MHz。将振幅设置为200 mV,偏置设置为0 V。使用波特图显示,将可显示的最大幅度设置为30 dB,显示范围设置为60 dB。将可显示的最大相位设置为180°,显示范围设置为360°。在示波器通道下,点击“使用通道1”,将其作为参考通道。将步骤数设为100。
图11.RL 为1MΩ时的结果
与第一个实验一样,运行单次频率扫描,示波器通道2通过耦合电容C4连接到Q1的集电极。要测量高通输入滤波器的响应,请通过耦合电容C4将示波器通道2连接到Q1的基极。请务必将数据导出到.csv文件,以便采用Excel或MATLAB进行深入分析。将响应曲线与在图2的电路中测量的曲线进行比较。尝试C2、C3和R4值的不同组合,了解频率响应有何变化。Scopy波形图见图11。
问题
1.当运算放大器不适合高频要求时,通常使用哪些元件来调谐放大器?
2.并联谐振电路的阻抗在其谐振频率下会发生什么变化,这对共发射极放大器的电压增益有何影响?
3.文中提到的高通滤波器的主要功能是什么?它对放大器的输入信号有何影响?
您可以在学子专区论坛上找到问题答案。
参考文献
1 “实验:电感自谐振。”ADI公司,2020年6月。
2 “ADALM2000实验:共发射极放大器。”《模拟对话》,第54卷第2期,2020年6月。
3 “ADALM2000实验:BJT差分对。”《模拟对话》,第55卷第2期,2021年6月。
(作者:Antoniu Miclaus,系统应用工程师)