新浪科技

在完全工作条件下进行测试之前测量 LLC 谐振回路

电子产品世界

关注

半桥串联谐振转换器可为超过 100W 的转换器实现高效率和高功率密度。最常见的谐振拓扑 (图 1) 是由串联磁化电感器、谐振电感器和电容器组成的谐振回路。参数值的选择决定了谐振回路的增益曲线形状,进而影响谐振转换器在系统中的运行。

本文引用地址:

功率级,参数值的选择决定了谐振回路的增益曲线形状在向电路通电之前需要验证该曲线。来源:德州仪器  (TI)

确定一组参数并选择元件后,必须要在向电路通电之前验证增益曲线。在本期电源设计小贴士中,我将介绍一种测量谐振回路增益曲线的方法,并说明如何解读结果,内容中包括一些用来展示该方法的优点和局限性的示例。

频率响应分析器会向任意电路注入一个交流小信号,然后测量系统中两点的电压,以便在一个确定频率范围内确定信号增益和相位延迟。虽然频率响应分析器最常用于测试控制环路,但该设备也可以用来测量 LLC 转换器的功率级增益。图 2 显示了此类测量的接线图。

图 2. 谐振回路连接到频率响应分析器以重建增益曲线图的接线图。功率级的增益图可通过展示通道 2 电压除以通道 1 电压的幅值而得出。来源:德州仪器  (TI)

半桥 LLC 具有一对谐振电容器,其中一个连接到输入电压,另一个连接到初级接地。要在此电路中运行测试,谐振电容器必须相互并联,并且与初级绕组串联。分析器的注入信号和通道 1 测量会跨初级侧元件进行连接,从半桥的开关节点连接到谐振电容器的另一端。分析器的次级通道(通道 2)会跨次级绕组进行连接,并添加一个电阻器来近似模拟负载条件。在扫描注入交流信号的频率后,可以通过展示通道 2 电压除以通道 1 电压的幅值来绘制功率级的增益。图 3 显示了一个测试结果示例。

图 3. 可以从图 2 中所示的测试设置中观察到的 LLC 谐振回路增益曲线测量示例。来源:德州仪器  (TI)

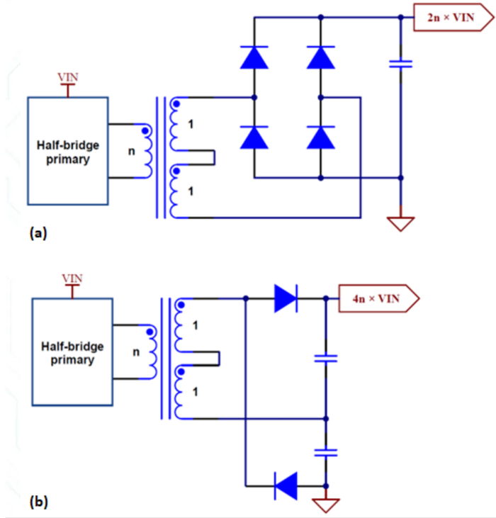
根据变压器匝数比以及功率级初级侧和次级侧的开关和绕组配置,可以将功率级增益转换为电压增益。半桥 LLC 功率级通常显示有一个中心抽头次级绕组和两个输出整流器。在本例中,输出电压近似为输入电压、匝数比和工作频率下谐振回路的增益的乘积。图 4 中所绘制的其他次级配置选项使谐振回路能够转换为更高的输出电压。请注意,如果初级侧配置有全桥,则需要将这些比率乘以系数 2。

图 4. 为次级侧配置全波整流器可使传输的能量加倍 (a);双端次级配置可实现四倍电压增益 (b)。来源:德州仪器  (TI)

此方法的益处是可以直接在 PCB 上进行测量,并且在测试结果中将功率级寄生元件考虑在内。TI E2E™ 设计支持论坛文章“为什么您的 LLC 谐振转换器频率大错特错” (Why is Your LLC Resonant Converter Frequency Way, Way Off) 中,使用了一个替代模型来解释变压器的构造如何会在电路中引入额外的电感(图 5)。您可以围绕这些固有的寄生元件进行设计,或者将它们集成到您的设计中。例如,可以使用漏电感作为谐振电感器,这样可以从设计中移除一个物理元件,从而节省成本并提高效率。通过使用此快速测试,可以借助此方法简化对谐振回路设计的优化。

图 5. 使用漏电感作为 LLC 转换器谐振元件的变压器模型,这使设计人员能够围绕固有的寄生元件进行设计或将其集成到设计中。来源:德州仪器  (TI)

在次级侧使用同步整流器将进一步提高 LLC 转换器效率。这样将会降低导通损耗,而导通损耗往往决定了该元件的总损耗特性;然而,对 MOSFET 的选择可能会改变增益曲线的形状。低电阻 MOSFET 将具有较大的输出电容。变压器的匝数比可能会放大该电容,这在某些情况下可能会造成问题。正如我前面提到的,通过测试电路中的增益曲线,有助于考虑整个功率级中的额外寄生元件。图 6 突出显示了在初始谐振回路设计中可能不被注意的 MOSFET 输出电容的效应。

图 6. 在此设计中,寄生电容增加了一个 300kHz 左右的谐振,而它本不应在设计阶段出现。来源:德州仪器  (TI)

然而,使用频率响应分析器无法将所有设计寄生元件考虑在内。例如,测量不会显示中心抽头结构中彼此耦合不佳的次级绕组的效应。初级绕组和次级绕组之间的松散耦合会形成漏电感,而这在 LLC 设计中某种程度上是有利的。但是,彼此耦合不佳的次级绕组会降低功率级的性能。在交流分析中无法观察这种效应,但在监测次级绕组电压时很明显。

例如,图 7 中的设计具有正确的增益曲线。但观察次级绕组上的电压可发现,电平开始时较高,然后下降至低于输出电压的电平。理想情况下,这些电压波形应该看起来更像方波。松散耦合还会在次级整流器关断沿上制造一个大泄漏尖峰。随着负载增加,彼此松散耦合的次级绕组的失真效应愈发明显,并且会限制可能的输出功率。

图 7. 变压器设计中的松散耦合在开关波形中显而易见,但在其增益曲线中不明显。来源:德州仪器  (TI)

即使重新配置该变压器设计,使次级绕组彼此更好地耦合,所产生的谐振电感和磁化电感仍然保持不变。与预期一致,增益曲线测量在视觉上没有差异。但图 8 中的开关波形说明新设计有显著改进。

图 8. 经过改进的变压器设计,其中更好的耦合减轻了压降,同时保持了增益曲线形状。来源:德州仪器  (TI)

重新配置次级绕组后,开关波形看起来更接近预期;波形更趋于方形,同时阻断电压等于输出电压。关断沿产生的泄漏尖峰也得以消除。

两种变压器设计实际上相同,不需要额外的元件。然而,这些变化对总体效率产生了很大影响。

结语

在设计谐振转换器时,应验证谐振回路的增益曲线,以此来开始评估。虽然无法检测所有缺陷,但可以在一定程度上洞察可实现的增益,以及预期的工作频率范围。

加载中...