新浪科技

什么是精密整流电路?怎么构建精密整流电路?

电子产品世界

关注

今天给大家分享的是精密整流电路

本文引用地址:

主要是以下几个方面:1、精密整流电路,2、精密整流电路分析 3、精密整流电路原理,4、精密整流电路电路公式构建,5、精密整流电路测试;6、精密整流电路应用和调试。

整流电路是将交流电(AC)转换为直流电(DC)的电路,交流电总是随着时间改变方向,但直流电却不断地沿一个方向流动。

在典型的整流电路中,我们使用二极管将交流电整流为直流电,但这种整流方法只能在输入电压大于二极管的正向电压(通常为 0.7V)时使用。

为了克服这个问题,引入精密整流电路。

精密整流电路是将交流电转换为直流电的另一种整流电路,但在精密整流电路中,在精密整流电路中,将使用运算方法器来补偿二极管两端的电压降,这样的话就可以避免损失 0.6V 或 0.7V 电压降。二极管也可以将电路构造为在放大器的输出端也有一些增益。

在本文中主要是运算放大器构建、测试、应用和调试精密整流电路。

在了解精密整流电流源之前,先回忆一下整流电路的基础知识。关于整流电路,我之前有文章详细讲解过,大家如果不记得可以去我的主页搜索。

下图显示了理想整流电路的特性及其传递特性,这意味着当输入信号为正时,输出将为0 V,当输入信号为正,输出将跟随输入信号。

理想整流电路的特性及其传递特性

下图显示了一个实用的整流电路及其传输特性。在实际的整流电路中,输出波形将比实际的输入电压小 0.7V,传输特性将如下图所示。此时,只要当施加的输入信号略大于二极管的正向电压,二极管才会导通。

实用的整流电路及其传输特性

下图的电路显示了一个基本的半波精密整流电路,带有一个 LM358 运算放大电路和一个 LN4148 二极管。

半波精密整流电路

下图的电路给大家展示了精密整流电路的输入输出波形,正好等于输入。电路从二极管的输出中获取反馈,运算放大器会补偿二极管上的任何电压降,因此二极管类似于理想二极管。

精密整流电路的输入输出波形

在上图中,你可以清楚地看到输入信号的正负半周期应用于运算放大器的输入端时会发生什么,但在实际电路中,不会得到如上图所示的输出。

精密整流电路的输入输出波形

在下图的示波器中,黄色信号是输入,绿色信号是输出。我们不是得到半波整流,而是得到一种全波整流。

下图显示了当二极管关闭时,信号的负半周期是通过电阻流向输出,这就是为什么我们得到像输出一样的全波整流,但这不是实际的电路。

全波整流电路

我们可以看下,当我们连接一个1K 负载时会发生什么,电路图如下所示:

全波整流电路

输出看起来像下图:

输出看起来像上图一样,是因为我们实际上已经形成了一个带有两个 9.1K 和一个 1K电阻的分压器电路,这就是为什么信号的输入正半部分被衰减的原因。

下图,显示了当将负载从 1K 更改到 220R会发生什么?具体的如下图所示

下图显示了一个下冲条件,其中电路的输出低于零伏并在某个尖峰后上升。

下图显示了上述两个电路的下冲情况,有负载和无负载。这是因为,只要输入信号低于零,运算放大器就会进入负饱和区,结果就是所示图像。

使尖峰电压低于0 V 的原因:每当输入电压从正向摆动时,运算放大器反馈开始发挥作用并稳定输出需要一些时间。

发生这种情况是因为我使用的是转换率低的 LM358 运算放大器。其实只需放置一个具有更高压摆率的运算放大器,你就可以解决这个问题,但是,这也会发生在电路的较高频率范围内。

下图显示了改进的精密整流电路,通过它可以减少上述所有缺陷和缺点。

在下面的电路中,你可以看到如果正弦信号的正半部分用作输入,二极管 D2 将导通。现在上面的路径 (黄线)已经完成,运算放大器作为反相放大器,如果我们看到 P1 ,电压为 0V,因为在该店形成了虚拟地,所以电流不能流过电阻 R19。

在输出点 P2,由于运算放大器正在补充 二极管压降,电压为负 0.7V,因此电流无法流向 P3 点。因此只需要将信号的正半周期施加到运算放大器的输入端。

这样就可以实现 0V 输出。

改进的精密整流电路

现在假设已经将 正弦交流信号的副板部分应用到运算放大器的输入端,这就意味着施加的输入信号小于0V。

此时,二极管 D2 处于反向偏置状态,这意味着它是开路的。正好如下图所示:

改进的精密整流电路

由于二极管 D2 处于反向偏置状态,电流将流过电阻 R22,在点 P1 处形成虚拟接地。现在,当施加输入信号的负半部分时,我们将在输出中得到一个正信号,作为其反相放大器。二极管将导通,我们将在 P3 点获得补偿输出。

现在输出电压将为 -Vin/R2 = Vout/ R1

所以输出电压变为 Vout = -R2/R1* Vin

现在在示波器中观察电路的输出,没有任何负载的电路的实际输出,如下图所示。

现在对电路进行分析,半波整流电路就足够了,在实际电路中,半波整流就没有实际意义。正是因为如此,才引入了全波整流电路,要实现全波精密整流,只需要做一个求和放大器。

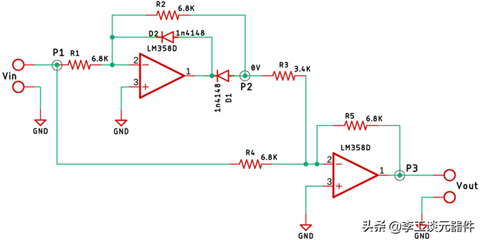
为了制作全波精密整流电路,在前面提到的半波整流电路的输出端添加了一个求和放大器,从这一点来看,P1 到 P2 点是基本的精密整流电路,二极管的配置使我们在输出端获得负电压。

使用运算放大器的精密全波整流器

从点 P2 到点 P3 为求和放大器,精密整流器的输出通过电阻 R3 馈送到求和放大器。电阻 R3 的值是 R5 的一半,或者你可以说它是 R5/2,这就是我们设置运算放大器 2 倍增益的方式。

在电阻 R4 的帮助下,来自点 P1 的输入也被馈送到求和放大器,电阻 R4 和 R5 负责将运算放大器的增益设置为 1X。

由于 P2 点的输出直接馈送到增益为 2X 的加法放大器,这意味着输出电压将是输入电压的 2 倍。假设输入电压为 2V 峰值,因此我们将在输出端获得 4V 峰值。同时,我们直接将输入馈送到增益为 1X 的求和放大器。

现在,当求和电路发生时,我们在输出端得到一个总和电压,即 (-4V) + (+2V) = -2V,并作为输出端的运算放大器。由于运算放大器配置为反相放大器,我们将在输出端获得 +2V,即 P3 点。

当施加输入信号的负峰值时,也会发生同样的情况。

上图是电路的最终输出,蓝色波形是输入,黄色波形是半波整流电路的输出,绿色波形是全波整流电路的输出。

  • LM358 运算放大器 IC - 2

  • 6.8K,1% 电阻 - 8

  • 1K 电阻 - 2

  • 1N4148 二极管 - 4

  • 面包板 - 1

  • 跳线 - 10

  • 电源 (± 10V) - 1

使用运算放大器的半波和全波精密整流电路图如下:

使用运算放大器的半波整流电路

使用运算放大器的全波整流电路

在此演示中,电路在原理图的帮助下构建在无焊面包板上;为了减少寄生电感和电容,将组件连接得尽可能近。

半波精密整流电路和全波精密整流电路

可以进一步修改电路以提高其性能,就像我们可以添加一个额外的滤波器来抑制高频噪声一样。

这个电路仅仅只是用来讲解电路。如果你考虑在实际应用中使用电路,就必须使用斩波型运算放大器和高精度 0.1 欧姆电阻来实现绝对稳定性。

加载中...