新浪科技

京东新增 180/365 天价保,无货 / 节日性商品 / 医保卡支付将不支持价格保护

IT之家

关注

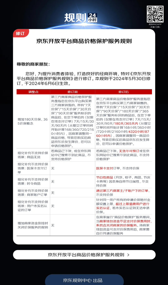
IT之家 6 月 4 日消息,京东修订了《京东开放平台商品价格保护服务规则》,将于 2024 年 6 月 6 日生效。

在京东平台购买第三方商家销售的、带有“180 天价保”/“365 天价保”服务标识的商品后,在用户下单后的(仅限在线支付订单) 180 天 / 365 天内(从提交订单时间开始计算  4320 小时 / 8760 小时内),因商家调整同一商品价格,导致用户购买后商品京东价发生降价,用户可以申请价格保护。

IT之家附其他规则调整点:

  • 商品无货时不支持价保

  • 医保卡支付订单,不支持价保

  • 节日性商品(月饼、粽子、青团、节庆卡券等)因本身自带节日属性,不支持价保

  • 通过第三方商家主 / 子账户下的订单,不支持价保

  • 针对同一用户所有的申请价保赔付金额设置上限,超过上限值需用户进行实名认证,若未实名认证则无法申请价保

  • 商家钱包资金不足以支付价保费用时,系统会关闭商家的价保服务

广告声明:文内含有的对外跳转链接(包括不限于超链接、二维码、口令等形式),用于传递更多信息,节省甄选时间,结果仅供参考,IT之家所有文章均包含本声明。

加载中...